Lettre
Le 15 juin 2022
L’honorable Omar Alghabra, C.P., député
Ministre des Transports
Transports Canada
Place de Ville, Tour C
330, rue Sparks, 29e étage
Ottawa (Ontario) K1A 0N5
Monsieur le ministre,
OBJET : RAPPORT ANNUEL 2021-2022
En conformité avec l’article 22 de la Loi sur le Tribunal d’appel des transports du Canada, j’ai le plaisir de soumettre au Parlement, par votre entremise, le Rapport annuel du Tribunal d’appel des transports du Canada pour l’exercice 2021-2022.
Veuillez croire, monsieur le ministre, que c’est un honneur et un privilège de continuer de travailler au service des Canadiens et des Canadiennes dans le secteur national des transports.
Cordialement,
Patrick Vermette
Le président et premier dirigeant
Message du président
Il me fait plaisir de présenter le rapport annuel du Tribunal d’appel des transports du Canada pour l’exercice financier 2021-2022, alors que nous célébrons notre 36e anniversaire.
Le Tribunal d’appel des transports du Canada, ou TATC, offre aux Canadiens et Canadiennes une voie d’arbitrage indépendante, impartiale et transparente grâce à la tenue d’audiences en révision et en appel dans les secteurs maritime, ferroviaire, de l’aviation, des ponts et tunnels internationaux et des véhicules automobiles. Le mandat du TATC consistant à statuer sur les mesures réglementaires prises par le ministre des Transports et l’Office des transports du Canada a une incidence sur la vie et les moyens de subsistance des Canadiens et Canadiennes. Il joue un rôle unique et actif dans les relations entre le gouvernement fédéral et les membres de la communauté des transports du Canada. Le TATC s’engage à offrir des instances rapides et équitables aux parties impliquées dans son processus juridictionnel.
La réalisation la plus notable de cette année fut l’augmentation significative des activités d’arbitrage et de l’efficacité des instances du Tribunal, alors que nous continuons à mettre en œuvre avec succès les audiences par vidéoconférence comme méthode d’arbitrage par défaut, ainsi que l’utilisation accrue des conférences préparatoires à l’audience.
Afin de continuer à s’acquitter de son mandat pendant la pandémie, le TATC a rapidement élargi son processus juridictionnel pour y inclure les audiences par vidéoconférence. Les audiences virtuelles sont désormais la principale méthode d’arbitrage. Le Tribunal peut convoquer les parties à une audience en personne ou par observations écrites lorsqu’il le juge approprié et dans l’intérêt de la justice. Ce changement représente une importante modernisation du processus juridictionnel du TATC. Cette transition s’est avérée être une étape cruciale dans la croissance de la rapidité et de l’efficacité de la conduite des instances du Tribunal, et a permis d’améliorer l’accès à la justice pour les participants à une audience. Elle a contribué de façon importante à l’efficacité opérationnelle du Tribunal et à sa capacité de s’acquitter de son mandat.
Le TATC continue d’encourager les parties à résoudre leurs litiges par le dialogue et la divulgation de la preuve, avant de comparaître devant le Tribunal. Cette année, 143 affaires ont été réglées sans audience officielle par le biais de sessions de négociation, de divulgation, et par la tenue de conférences préparatoires, comparativement à 117 affaires en 2020-2021 et à 93 affaires en 2019-2020. Un nombre record de 59 audiences et de 117 conférences préparatoires ont eu lieu, comparativement à 19 audiences et à 38 conférences préparatoires l’an dernier. Le TATC a continué à tirer parti avec succès de l’introduction des instances par vidéoconférence en convoquant des conférences préparatoires virtuelles dans bon nombre de cas. Cette procédure préalable à l’audience a été introduite au début de 2021, alors qu’elle était utilisée dans certains dossiers pour discuter avec les parties de l’objet d’une demande de révision, de questions de procédure et de la planification des audiences par vidéoconférence. L’ajout de cette activité préparatoire a été très bien accueilli et a permis un règlement plus efficient des litiges. Étant donné le succès qu’a connu le Tribunal en utilisant cette approche, les conférences préparatoires à l’audience sont désormais une étape obligatoire de la procédure dans toutes les affaires. Les conférences préparatoires et les audiences par vidéoconférence continueront également de permettre au TATC de traiter ses dossiers actuels de manière aussi rapide et informelle que possible.
À l’instar des défis rencontrés au cours de l’exercice financier précédent, le recrutement et le maintien en poste de conseillers possédant les compétences appropriées pour présider des audiences dans tous les domaines de compétence du TATC, et ce, tant au niveau de la révision que de l’appel et dans les deux langues officielles, demeurent un défi qui affecte directement la capacité du Tribunal à s’acquitter de son mandat. D’importants efforts doivent continuer d’être déployés afin de résoudre les difficultés liées à la nomination en temps opportun de conseillers à temps partiel et d’un vice-président, le seul autre poste de conseiller à temps plein du Tribunal.
Le TATC continue de réussir à adapter ses processus grâce aux efforts inlassables du personnel de son secrétariat qui soutient sa mission au quotidien, et à ceux de nos conseillers à temps partiel toujours prêts à statuer sur les affaires du Tribunal. Toute l’équipe du TATC peut être fière du travail assidu qu'elle accomplit quotidiennement afin que le Tribunal s'acquitte de son mandat le plus efficacement possible, et surtout en vue d’offrir un service exceptionnel à ceux qui se présentent devant le Tribunal, avec l’objectif de servir les intérêts de la justice dans la conduite d’instances qui soient équitables et accessibles.
C’est un immense plaisir et un grand honneur de servir comme président aux côtés d’un groupe de professionnels aussi dévoués, et je me réjouis de continuer à travailler à l’amélioration de notre approche et de nos services dans l’exécution de notre mandat au cours du prochain exercice financier.
Cordialement,
Patrick Vermette
Le président et premier dirigeant
Aperçu du programme
Introduction
Le Tribunal d’appel des transports du Canada a remplacé en 2003 le Tribunal de l’aviation civile, créé en 1986 en vertu de la partie IV de la Loi sur l’aéronautique. Sur la recommandation du ministre des Transports et en vertu de l’article 73 de la Loi sur le Tribunal d’appel des transports du Canada (Loi sur le TATC) sanctionnée le 18 décembre 2001, chapitre 29 des Lois du Canada (2001), la Loi est entrée en vigueur le 30 juin 2003.
La compétence du Tribunal s’étend aux audiences en révision et en appel émanant des secteurs du transport aérien, maritime, ferroviaire, et ceux des ponts et tunnels internationaux et de la sécurité automobile. Le Tribunal offre un processus d’examen indépendant à quiconque a reçu avis d’une action administrative ou d’une mesure d’application de la loi provenant du ministre des Transports ou de l’Office des transports du Canada, en vertu de diverses lois fédérales sur les transports.
L’article 2 de la Loi sur le Tribunal d’appel des transports du Canada constitue le Tribunal et définit sa compétence et ses pouvoirs décisionnels, tels qu’ils sont prévus par diverses lois fédérales sur les transports, y compris : la Loi sur l’aéronautique; la Loi sur le pilotage; la Loi de 2001 sur la marine marchande du Canada; la Loi sur les eaux navigables canadiennes; la Loi maritime du Canada; la Loi sur la sûreté du transport maritime; la Loi sur la responsabilité en matière maritime; la Loi sur les épaves et les bâtiments abandonnés ou dangereux; la Loi sur la sécurité ferroviaire; la Loi sur les transports au Canada; la Loi sur les ponts et tunnels internationaux; et la Loi sur la sécurité automobile. L’article 18 de la Loi sur le TATC permet au Tribunal d’établir toute règle (les Règles du TATC) pour régir ses activités et la procédure des affaires portées devant lui.
Mandat
Le mandat du Tribunal est de tenir des audiences indépendantes en révision ou en appel, à la demande des parties concernées, à la suite de mesures administratives et de l’application de la loi prises par le ministre des Transports et l’Office des transports du Canada, et ce, dans tous les secteurs des transports au Canada.
Objectif et description
L’objectif du Tribunal est de pourvoir le secteur multimodal des transports d’un processus offert par un organisme quasi judiciaire, indépendant et spécialisé dans le droit des transports, permettant la révision des mesures d’application de la loi et des décisions prises par le ministre des Transports relativement aux licences, ainsi que des décisions en matière d’application de la loi de l’Office des transports du Canada.
Parmi ces mesures et décisions administratives qui peuvent être examinées devant le Tribunal, on compte la délivrance d’ordres, l’imposition d’amendes ou la suspension, l’annulation ou le refus de renouveler, de délivrer ou de modifier des documents d’autorisation pour raisons médicales ou autres. La personne (physique ou morale) qui demande une révision par le Tribunal est désignée sous le nom de requérant ou de titulaire de document.
La révision d’une de ces décisions du ministre se fait par l’intermédiaire d’un processus juridictionnel qui peut comprendre une audience en révision et une audience en appel. Toutes les audiences sont tenues de manière aussi rapide et informelle que possible, et conformément aux règles de justice naturelle et d’équité procédurale.
À la suite d’une audience, le Tribunal peut, selon les dispositions particulières de la loi habilitante, soit confirmer la décision, soit y substituer sa propre décision ou renvoyer l’affaire au ministre pour réexamen. Cette décision n’est pas rendue de vive voix; en effet, conformément à la Loi sur le Tribunal d’appel des transports du Canada, les conseillers qui ont entendu la cause doivent rendre une décision écrite.
Version textuelle - Organigramme démontrant le processus de révision et d’appel du Tribunal
Organigramme démontrant le processus de révision et d’appel du Tribunal. Il y a six niveaux :
Les cinq secteurs du transport : aviation, maritime, ferroviaire, ponts et tunnels internationaux, et véhicules automobiles.
La décision du ministre, ou la mesure administrative ou d’application de la loi, ce qui comprend les sanctions, les ordres, la délivrance de permis, et les décisions en matière médicale. Le requérant a 30 jours pour demander une révision.
Audience en révision devant le TATC.
Décision et motifs. Selon la loi habilitante, le Tribunal peut confirmer la décision du ministre, y substituer sa propre décision, ou renvoyer l’affaire au ministre pour réexamen. L’appelant a 30 jours pour demander un appel.
Audience en appel devant le TATC.
Décision et motifs. Selon la loi habilitante, le Tribunal peut accueillir l’appel, rejeter l’appel, ou renvoyer l’affaire au ministre pour réexamen.
Principes de base
Les principes fondamentaux régissant le Tribunal sont l’indépendance et l’expertise en matière de transports. L’exécution rigoureuse, compétente et complète du mandat du Tribunal détermine l’efficacité de ses rapports avec le milieu des transports à l’échelle nationale.
Le Tribunal offre ses services dans les deux langues officielles du Canada. Avant la pandémie mondiale qui a été déclarée en mars 2020, le Tribunal tenait ses audiences en personne partout au Canada. La crise sanitaire de la COVID-19 a accéléré la transition du Tribunal vers des audiences virtuelles, qui sont devenues, depuis, le format par défaut des audiences du Tribunal. Les audiences peuvent également se dérouler par le biais d’observations écrites, si les parties y consentent. Une affaire peut être entendue dans le cadre d’une audience en personne, si le Tribunal le juge nécessaire.
Structure organisationnelle
Le président et premier dirigeant du Tribunal en est aussi le gestionnaire supérieur responsable. À titre de conseiller du Tribunal à temps plein, il assure la direction et la supervision du travail dans l’accomplissement du mandat opérationnel du Tribunal, conformément à l’article 5 de la Loi sur le TATC. Cela comprend la répartition entre les conseillers du travail et des affaires portées devant le Tribunal, et la conduite des travaux du Tribunal et de son administration.
Bien que le poste soit vacant depuis décembre 2019, le vice-président est aussi un conseiller à temps plein du Tribunal et, en vertu de la Loi sur le TATC, il assume les fonctions et responsabilités du gestionnaire supérieur, en l’absence du président.
L’administrateur en chef du Service canadien d’appui aux tribunaux administratifs (SCDATA) est chargé de fournir des services d’appui et des installations au président du Tribunal. Le directeur exécutif assigné au secrétariat du TATC est responsable de la gestion du personnel du greffe, des communications et des services juridiques.
Les employés à temps plein qui consacrent leur temps au TATC sont affectés au secrétariat du TATC et relèvent du SCDATA, par l’entremise du directeur exécutif, pour les questions administratives ou relatives à la gestion des ressources humaines, et du président pour l’ensemble des questions liées au mandat opérationnel du Tribunal. La Loi sur le Service canadien d’appui aux tribunaux administratifs prévoit que « le président d’un tribunal administratif continue d’assurer la direction du tribunal et d’en contrôler les activités ».
Les conseillers à temps partiel du Tribunal sont originaires de partout au Canada et sont nommés en fonction de leurs connaissances et de leur expertise en matière de transport. Le Tribunal a augmenté le nombre de ses conseillers à temps partiel à compter de 2018, le faisant passer de 13 jusqu’à 46 au début de 2020.
Le Tribunal doit pouvoir compter sur une équipe 40 à 50 conseillers à temps partiel qui possèdent collectivement l’expertise requise pour statuer sur des questions relevant de ses quatre domaines de compétence actuels (aviation, maritime, ferroviaire et médical), aux niveaux de la révision et de l'appel, et dans les deux langues officielles.
À la fin de la période visée par le présent rapport, 30 conseillers à temps partiel et un conseiller à temps plein siégeaient au Tribunal. Trois conseillers à temps partiel n’avaient pas encore suivi la formation requise pour s’acquitter des fonctions et des responsabilités d’un conseiller du Tribunal, et neuf conseillers étaient en mesure d’entendre des causes en français, dans un nombre limité de secteurs relevant de la compétence du Tribunal.
Au cours du présent exercice, 15 des 22 conseillers à temps partiel dont le mandat arrivait à terme ont été reconduits dans leurs fonctions pour des mandats allant de deux à cinq ans. Trois nouveaux conseillers à temps partiel ont été nommés au Tribunal pour un mandat de cinq ans et le président, lui-même conseiller à temps plein du Tribunal, a été reconduit dans ses fonctions pour un mandat de deux ans à l’issue d’un mandat d’un an.
Le poste de vice-président est maintenant vacant depuis 2019. Il s’agit du deuxième poste obligatoire de conseiller à temps plein du Tribunal, et il est conséquemment essentiel afin d’assurer l’administration adéquate des affaires internes du Tribunal et le traitement de nombreux dossiers dans divers secteurs des transports, et dans les deux langues officielles. Cette vacance a eu une incidence négative sur le fonctionnement du Tribunal et a empêché l’exécution complète et efficace de son mandat au cours des dernières années.
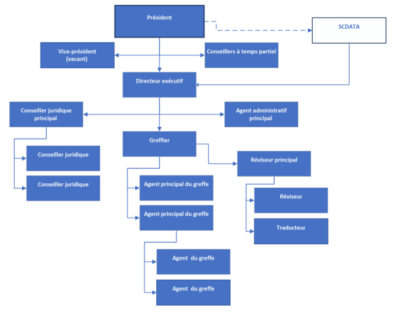
Organigramme
Version textuelle - Organigramme
Ce diagramme illustre l'organisation du Tribunal. Il est constitué de plusieurs cases regroupées, chacune représentant le titre d’un poste. Le diagramme illustre également le lien existant entre le Tribunal et le Service canadien d’appui aux tribunaux administratifs (SCDATA). Les postes actuels au Tribunal comprennent le Président, le Vice-président (vacant), et le Directeur exécutif, suivis des postes suivants :
Conseiller juridique principal, Conseiller juridique (2)
Greffier, Agent principal du greffe (2), Agent du greffe (2)
Réviseur principal, Réviseur, Traducteur
Agent administratif principal
Le diagramme comprend également une case indiquant les Conseillers à temps partiel du TATC.
Le secrétariat du TATC se compose actuellement de 15 postes, dont un président, un vice-président et 13 fonctionnaires. Quatre de ces postes sont partagés avec d’autres tribunaux soutenus par le SCDATA. Le secrétariat offre des services de greffe, de droit, de communication et d’administrations en soutien au mandat du TATC. De ces 15 postes, un est présentement vacant.
Bilan de l’exercice 2021-2022
Efficacité
L’efficacité du Tribunal peut se mesurer à sa capacité de permettre aux intéressés du milieu canadien des transports d’obtenir la révision d’une décision ministérielle ou de l’Office des transports du Canada de façon juste et équitable, et dans un délai raisonnable.
« Des décisions de qualité remises aux parties dans un délai raisonnable » est la marque distinctive du TATC. Bien que le Tribunal ne sacrifie pas la qualité au profil de la rapidité, un processus judiciaire administratif crédible et pertinent doit s’efforcer de rendre ses décisions aux parties concernées de manière aussi rapide et informelle que possible.
Dans des circonstances normales, le Tribunal accuse réception des demandes d’arbitrage dans les trois jours suivant la réception de la demande officielle d’audience en révision ou en appel, et discute dès que possible d’une date d’audience avec les parties. L’objectif du Tribunal est de tenir des audiences dans les 12 mois suivant la réception de la demande d’un requérant et de délivrer aux parties concernées sa décision à la suite d’une révision ou d’un appel dans les 90 et 120 jours, respectivement, suivant la fin de l’audience.
Avant la tenue d’une audience, le Tribunal convoque les parties concernées à une conférence préparatoire (CP). L’objectif de la CP est de confirmer la ou les questions spécifiques qui seront soumises au Tribunal lors de l’audience, ainsi que de discuter de toute question de procédure et de toute autre question qui pourrait faciliter la conduite de l’audience et le règlement de l’instance.
Au cours de la période visée par le présent rapport, le Tribunal a convoqué les parties à une CP par vidéoconférence dans la plupart des cas relatifs à la délivrance de permis (certificats médicaux maritimes et d’aviation et licences relatives à l’aviation), ainsi que dans certaines affaires d’application de la loi. En 2021-2022, 117 CP ont été tenues. De ce nombre, 114 CP ont été tenues dans le cadre d’une demande de révision et 3 à la suite d’une demande d’appel.
La tenue des CP a généralement été très bénéfique autant pour les parties que pour le Tribunal. Il s’est avéré que les CP améliorent la communication entre les parties et facilitent la résolution des affaires, dans la mesure du possible, plus tôt dans le processus et avant la planification d’une date d’audience. Le Tribunal a adopté les CP comme étape procédurale dans toutes les affaires afin de faciliter la gestion des cas et d’accroître l’efficacité des instances. Le Tribunal continuera d’explorer avec les parties toutes les avenues possibles pour assurer le règlement des affaires le plus efficace qui soit.
Dans tous les dossiers, le Tribunal encourage la communication et l’échange de documents entre les parties pour qu’elles puissent déterminer les points qu’elles peuvent régler entre elles avant que le Tribunal rende une décision. Cette approche réduit la durée des audiences et permet d’éviter les ajournements de dernière minute rendus nécessaires par des divulgations tardives d’information.
En 2021-2022, le nombre d’audiences a augmenté à 59, contre respectivement 19 et 31 au cours des deux années précédentes. Cela est dû en grande partie à la mise en œuvre d’une transition réussie des audiences en personne aux audiences virtuelles et à l’amélioration de l’efficacité du processus d’audience. La majorité des audiences du dernier exercice financier se sont déroulées par vidéoconférence et certaines ont été traitées par observations écrites.
Le délai moyen écoulé en 2021-2022 entre la conclusion d’une audience en révision et la délivrance d’une décision était de 123 jours (soit une augmentation de 28 pour cent par rapport à l’année dernière). Cela s’explique principalement par l’augmentation importante du nombre d’audiences tenues cette année par rapport aux exercices précédents.
Au cours de l’exercice 2021-2022, 143 affaires ont été réglées sans la tenue d’une audience. Il y a lieu de souligner qu’un grand nombre de ces affaires découlaient de requêtes déposées auprès du Tribunal et qui ont été réglées peu de temps avant l’audience prévue, ce qui signifie que toutes les tâches logistiques, administratives et de soutien nécessaires à la tenue d’une audience formelle ont été accomplies par le secrétariat du TATC.
Les affaires conclues sans audience ont été réglées de plusieurs façons : le titulaire du document a payé l’amende avant le début de l’audience; le permis du titulaire du document a été rétabli par Transports Canada avant l’audience; le titulaire du document a retiré sa demande d’audience à la suite de la divulgation de la preuve; le ministre a retiré son avis; ou les parties en sont venues à une entente négociée.
En 2020-2021, le Tribunal a renvoyé 4 affaires du secteur maritime au ministre pour réexamen. Nous attendons un dénouement dans 3 de ces affaires.
En 2021-2022, le Tribunal a renvoyé 8 affaires (2 du secteur de l’aviation et 6 du secteur maritime) au ministre pour réexamen. Nous attendons un dénouement dans 7 de ces affaires.
Jurisprudence du Tribunal
Les décisions du TATC sont publiées sur son site Web à l’adresse www.tatc.gc.ca/fr/accueil.html. Les cas suivants servent d’exemples afin de démontrer la variété de sujets et de résultats des affaires qu’a entendues le TATC au cours du dernier exercice financier. Ces décisions démontrent également pourquoi le Tribunal doit compter sur des conseillers spécialisés qui maîtrisent bien la complexité technique de leurs champs d’expertise.
Révision d’une sanction administrative pécuniaire délivrée en vertu de la Loi sur les transports au Canada et du Règlement sur la protection des passagers aériens
Dossier no 2021 TATCF 10 (révision)
Dans un procès-verbal en date du 27 août 2019, et conformément à l'article 180 de la Loi sur les transports au Canada (Loi), l’Office des transports du Canada (Office) a imposé une sanction administrative pécuniaire de 7 500 $ à Porter Airlines (Porter) en raison de trois présumées violations du paragraphe 7(1) du Règlement sur la protection des passagers aériens (règlement).
Le 27 septembre 2019, Porter a demandé la révision d’une des trois violations auprès du Tribunal d’appel des transports du Canada (Tribunal). Aux termes du paragraphe 180.3(4) de la Loi, il incombe à l’Office d’établir que Porter a contrevenu au paragraphe 7(1) du règlement, en prouvant chaque élément constitutif de la violation.
À la suite de la tenue d’une audience, le Tribunal a conclu que l’Office n’avait pas prouvé, selon la prépondérance des probabilités, que Porter avait contrevenu au paragraphe 7(1) du règlement relativement à la violation alléguée en l’espèce.
Même si elle n’avait pas le fardeau de la preuve, Porter a présenté des éléments de preuve (photos et témoignages) à l’appui de sa demande de révision, et pour établir sa conformité au règlement. Le Tribunal n’a toutefois pas tenu compte de la preuve de la requérante dans sa prise de décision. Après avoir examiné tous les éléments de preuve présentés par l’Office, le Tribunal a conclu que ce dernier ne s’était pas acquitté de son fardeau d’établir la survenance de la violation.
En fait, ni le rapport de l’agente verbalisatrice de l’Office ni les photos prises par celle-ci n’ont démontré que Porter ne s’était pas conformée au règlement. Le Tribunal a estimé que le témoignage de l’agente était général et vague. La gestionnaire de l’application de la loi de l’Office a aussi été appelée à témoigner, et a déclaré au Tribunal que le rapport ne démontrait ni la conformité ni la non-conformité de Porter.
Le Tribunal a conclu que l’Office n’avait pas prouvé qu’il était plus probable qu’improbable que Porter ait contrevenu au règlement. Le Tribunal a donc annulé la sanction pécuniaire imposée à Porter à la suite de cette prétendue contravention.
Révision d’un refus de délivrer un document d’aviation canadien en vertu de la Loi sur l’aéronautique
Dossier no 2021 TATCF 18 (révision)
Transports Canada (TC) informait le requérant que, à la suite de son échec à un contrôle de compétence pilote (CCP) survenu le 19 octobre 2019, et conformément à l’alinéa 6.71(1)b) de la Loi sur l’aéronautique (Loi), il avait décidé de refuser de lui délivrer un CCP sur un aéronef BE02. Le rapport du test en vol du CCP indique que le requérant s’est vu attribuer la note d’échec de « 1 » pour l’exercice 16 – Approche – NDB – Indirecte, en raison de plusieurs erreurs et écarts critiques, notamment lors de l’approche au radiophare non directionnel (NDB) de la piste 12 à l’aéroport de Hamilton, suivi d’une approche indirecte de la piste 06. Une note de « 1 » est attribuée lorsque le pilote commet une erreur ou un écart critique. L’attribution d’un « 1 » pour tout exercice que ce soit fait en sorte que le CCP est un échec et que le pilote en cause n’est pas qualifié pour piloter l’aéronef.
Le 22 novembre 2019, le requérant a demandé au Tribunal d’appel des transports du Canada (Tribunal) de réviser le refus de lui délivrer un CCP.
Conformément à l’alinéa 6.71(1)b) de la Loi, le ministre des Transports peut refuser de délivrer ou de modifier un document d’aviation canadien au motif que le demandeur ne répond pas aux conditions de délivrance ou de modification du document. La norme 724.108 des Normes de service aérien commercial décrit les exigences des CCP auxquelles doivent satisfaire les pilotes aux commandes d’aéronefs-navettes.
TC a présenté sa cause en s’appuyant sur le témoignage du pilote vérificateur agréé (PVA). Le Tribunal a estimé que le témoignage du PVA était crédible et fiable. Il n’y avait aucune preuve d’animosité envers le requérant ni aucun signe de partialité. Son témoignage était objectif et il a traité en profondeur des raisons pour lesquelles il avait attribué chaque note au requérant.
Le requérant a fait valoir que l’approche NDB aurait dû être évaluée à « 2 » et non à « 1 » du fait qu’il avait reconnu et corrigé son écart.
Le Tribunal a conclu que l’argument du requérant ne serait valable que s’il avait dépassé de pas plus du double la tolérance indiquée, puis corrigé l’écart sur le champ. Quoi qu’il en soit, les autres erreurs et écarts critiques nombreux justifieraient à eux seuls une note de « 1 ».
Le Tribunal a conclu que l’attribution d’une note de « 1 » pour l’approche NDB était correcte et que le requérant ne répondait pas aux conditions de délivrance d’un contrôle de compétence pilote sur un aéronef BE02.
Appel d’une sanction administrative pécuniaire en vertu de la Loi sur la sécurité ferroviaire
Dossier no 2021 TATCF 39 (appel)
Dans un procès-verbal daté du 16 août 2017, et conformément à l’article 40.14 de la Loi sur la sécurité ferroviaire et à l’alinéa 3.1b) du Règlement sur les sanctions administratives pécuniaires relatives à la sécurité ferroviaire, Transports Canada (TC) a imposé une sanction administrative pécuniaire (SAP) de 71 499,12 $ à la Compagnie des chemins de fer nationaux du Canada (CN), en raison d’une prétendue contravention à l’article 4.1 du Règlement concernant l’inspection et la sécurité des wagons de marchandises.
Ce montant de la SAP a été confirmé dans une décision rendue le 29 mars 2019 à la suite d’une audience en révision. Le CN (appelante) a interjeté appel de la décision du Tribunal. L’appel s’est tenu par le moyen des observations écrites déposées par les deux parties. Les faits à l’origine de la délivrance du procès-verbal n’étaient pas contestés. L’appelante a principalement fait valoir que le conseiller en révision n’avait pas adéquatement tenu compte des éléments de preuve pertinents et avait appliqué un critère de diligence raisonnable inapproprié.
L’appelante a invoqué deux motifs d’appel, soit :
- que la décision repose sur une appréciation erronée des faits et de la preuve; et
- que le conseiller en révision applique un fardeau de preuve et de diligence plus onéreux que celui nécessaire à la défense de diligence raisonnable.
Selon les parties, la norme de la décision raisonnable s’appliquait au premier motif et la norme de la décision correcte devait s’appliquer au deuxième motif. Le Tribunal a souscrit à l’adoption de ces normes aux fins du présent appel.
En ce qui concerne le premier motif d’appel, l’appelante a fait valoir qu’elle avait pris des précautions raisonnables pour assurer la sécurité de ses opérations et le bon fonctionnement de ses mesures préventives, et qu’elle s’était conformée au cadre réglementaire applicable.
S’agissant du deuxième motif, l’appelante a affirmé que le conseiller en révision avait appliqué à tort une norme de responsabilité absolue à la violation.
Le ministre a soutenu que le conseiller en révision n’avait commis aucune erreur révisable et que la décision devait être considérée à la lumière de l’ensemble du dossier.
Le comité a rejeté l’appel. Il a conclu que le conseiller en révision avait rendu une décision raisonnable en écartant la défense de diligence raisonnable du CN, et avait correctement utilisé la norme de responsabilité stricte. La sanction pécuniaire a été maintenue.
Formation et perfectionnement
Lorsque de nouveaux conseillers sont nommés, ils bénéficient d’une formation livrée par le tribunal concernant tous les aspects du droit administratif, du transport, du processus de règlement des différends et celui de la rédaction des décisions. Les conseillers en exercice bénéficient pour leur part d’occasions de perfectionnement professionnel régulières, notamment des webinaires et des mises à jour jurisprudentielles. Le personnel juridique du Tribunal vient en aide aux conseillers dans leurs activités, qu’elles aient lieu avant, pendant ou après les audiences. Les conseillers et les membres du personnel sont par ailleurs encouragés à poursuivre chaque année leur formation professionnelle. Cette approche combinée aide les conseillers à maximiser leur efficacité tout au long du processus décisionnel, à se tenir au fait de l’évolution du droit administratif et des secteurs des transports fédéraux, et à rendre des décisions conformément aux valeurs et aux résultats attendus qui s’inscrivent dans le mandat du Tribunal. Les politiques et les directives de pratique du Tribunal sont régulièrement révisées et mises à jour au besoin dans le site Web du TATC, et tous les conseillers sont tenus informés des mises à jour sur les politiques, y compris celles relatives à l’administration interne.
Les ressources pour la formation des conseillers et du personnel sont disponibles dans divers formats, notamment en ligne et sur support électronique. Le président du Tribunal est en constante communication avec les conseillers et leur propose des mises à jour régulières au sujet des activités du Tribunal. Au cours de l’exercice 2021-2022, le Tribunal a tenu des tables rondes par secteur de transport et a continué d’offrir des webinaires de perfectionnement professionnel aux conseillers sur divers sujets, y compris des mises à jour dans les domaines du droit administratif et celui des transports et de la jurisprudence pertinente. Le Tribunal est également membre corporatif du Conseil des tribunaux administratifs canadien (CTAC), et a financé une partie de la formation offerte par le CTAC aux conseillers et au personnel souhaitant améliorer leurs connaissances et leurs compétences dans les domaines du droit administratif et de la procédure d’audience. Par ailleurs, des conseillers et des membres du personnel ont assisté virtuellement à la 21e conférence de formation annuelle Administrative Law and Practice et à l’atelier intitulé How to Write Reasons after Vavilov: Defensible Decisions, Access to Justice and Plain Language organisés par le Canadian Institute.
Le succès continu du Tribunal est attribuable à l’accent qu’il met sur la formation et le perfectionnement de ses conseillers et de son personnel.
Activités de rayonnement
Les activités de rayonnement et d’engagement dans le secteur des transports sont importantes pour la pertinence et la crédibilité du Tribunal, car ces événements sensibilisent le public au mandat du Tribunal et suscitent de l’intérêt à l’égard du rôle important que joue le Tribunal en tenant des audiences indépendantes en révision et en appel, à la demande du ministre des Transports et des membres des secteurs des transports du Canada. L’engagement sectoriel est également important pour le recrutement de nouveaux conseillers à temps partiel.
Au cours de la période visée par le présent rapport, et afin de tirer le meilleur parti des paramètres dictés par la pandémie de la COVID-19, le Tribunal a réorienté l’approche traditionnelle de ses activités de rayonnement pour adopter l’utilisation d’outils électroniques, y compris une stratégie de médias sociaux planifiée. Les activités d’engagement avec les principaux intervenants ont eu lieu par vidéoconférence et ont permis au Tribunal de communiquer efficacement et de susciter un soutien envers ses nombreuses politiques et initiatives opérationnelles. Ces outils s’avéreront encore plus importants l’an prochain, alors que le Tribunal mettra en œuvre son nouveau système de gestion des dossiers et son outil actualisé de dépôt de documents par voie électronique.
Fort du succès de sa stratégie de recrutement de médecins mise en œuvre lors de la dernière année afin de pourvoir des postes de conseillers nécessitant une expertise médicale, le Tribunal se prépare maintenant à lancer une campagne dans les médias sociaux pour attirer un large éventail de candidats intéressés par le poste de vice-président et un certain nombre de postes de conseillers nécessitant une expertise spécifique dans un secteur des transports. Cette campagne ciblera les organismes qui font la promotion de la diversité dans divers secteurs des transports afin qu’ils puissent transmettre ce message à leurs différentes clientèles.
Résultats et plans pour l’avenir
La crédibilité et la pertinence du Tribunal reposent sur ses conseillers et son personnel qui les soutient. Pour s’acquitter de son mandat opérationnel, le Tribunal doit pouvoir compter, partout au Canada, sur un nombre optimal de conseillers possédant les compétences et le savoir-faire recherchés relativement aux différents modes de transport, en plus de l’expertise juridique ou médicale nécessaire. Le Tribunal doit également disposer d’un groupe de conseillers collectivement capables de trancher les litiges dans l’une ou l’autre ou dans les deux langues officielles, dans chacun des domaines de compétence du TATC, tant au niveau de la révision (un conseiller présidant) qu’au niveau de l’appel (trois conseillers formant un comité d’appel). Le président répartit les affaires entre les conseillers du Tribunal en fonction de leur expérience et leur compétence dans leur domaine des transports respectif, de leur capacité de présider une audience et de rédiger une décision dans la langue de l’instance, et de leur disponibilité pour statuer sur les affaires de manière efficace et rapide.
À ce jour, il demeure nécessaire de nommer des conseillers du Tribunal en temps opportun, et pour des mandats dont la durée leur permet de suivre la formation nécessaire pour s'acquitter des responsabilités d’un conseiller et d'acquérir l'expérience d'arbitre requise pour devenir des conseillers efficaces pouvant contribuer pleinement aux activités du Tribunal. Il s’agit là d’un élément clé de la capacité du Tribunal à planifier et à mener ses activités d’arbitrage, tout en s’acquittant efficacement de son mandat. Au cours du présent exercice, les délais dans la nomination de nouveaux conseillers dans certains domaines d’expertise et les interruptions créées à la fin du mandat de conseillers actuels qui ont été reconduits ont causé d’importantes perturbations dans les activités du Tribunal, ainsi que des retards dans le règlement des affaires.
En même temps, au cours du dernier exercice financier, le Tribunal a évalué l’incidence des mesures d’efficience et des initiatives de modernisation mises en œuvre en 2020-2021. Tel qu’indiqué ci-dessus, le nombre des audiences tenues par le Tribunal cette année a doublé, en moyenne, par rapport aux années précédentes. Le Tribunal a également introduit la tenue de conférences préparatoires, et ce, sans augmentation significative des ressources. Le Tribunal reconnaît que cet important rythme de progression a généré certains facteurs de stress opérationnels pour les organismes intervenants. Cependant, ces mesures se sont également traduites par un tribunal plus transparent, plus réceptif et plus efficient, et ont ainsi contribué à une amélioration significative du service pour l’ensemble du milieu des transports.
Durant l’exercice financier 2021-2022, le TATC a entrepris le développement d’un nouveau Système de gestion des cas (SGC) qui contribuera à la rationalisation et à l’amélioration des processus, en plus de fournir des statistiques en temps réel et de suivre le cycle de vie complet des dossiers. Le SGC comprendra également un solide composant de gestion des dossiers électroniques qui, à son tour, facilitera la tenue d’audiences virtuelles. Le nouveau système sera mis en œuvre au cours de l’exercice 2022-2023.
Toujours durant l’année à venir, le Tribunal s’attachera à peaufiner certains de ses processus afin de s’assurer qu’ils demeurent aussi efficients, simples et utiles que possible. Le Tribunal lancera une campagne dans les médias sociaux afin de soutenir ses efforts de recrutement, d’accroître la diversité parmi ses conseillers et de mieux communiquer avec les parties intéressées. Un dernier élément mais non des moindres, le Tribunal achèvera un projet de publication de résumés de jurisprudence médicale afin d’aider les parties à mieux se préparer à ces importantes causes que constituent les instances relatives aux licences de nature médicale.
Conseiller du Tribunal – à temps plein
Patrick Vermette
Kingston (Ontario)
Patrick Vermette a été nommé par le gouverneur en conseil au poste de président et premier dirigeant du Tribunal d’appel des transports du Canada le 2 septembre 2020, et son mandat a été renouvelé pour une période de deux ans à compter du 2 septembre 2021. M. Vermette a d’abord fait son entrée au Tribunal en mars 2018 en tant que conseiller à temps partiel. Il est un pilote militaire expérimenté ayant également œuvré dans l’aviation civile. Durant sa carrière militaire, il a été aux commandes de l’Hercules C-130 dans des missions de transport et de recherche et de sauvetage. Du côté civil, il est titulaire d’une licence de pilote de ligne canadienne et américaine et possède une expérience de vol variée. M. Vermette est par ailleurs avocat et membre du Barreau de l’Ontario. Il possède une vaste expérience de la pratique du droit en tant qu’avocat militaire auprès du Cabinet du juge-avocat général du Canada, où il a atteint le grade de lieutenant-colonel. Il a agi à titre de conseiller juridique principal et directeur de plusieurs services du contentieux pour le compte des Forces armées canadiennes, au cours d’affectations et de missions au Canada et à l’étranger. Il a occupé le poste de directeur adjoint du Centre de droit militaire des Forces canadiennes, a été déployé dans une zone de conflit comme conseiller juridique aux opérations aériennes et a été conseiller juridique principal auprès de NORAD. M. Vermette est titulaire d’un baccalauréat en sciences sociales (science politique et sociologie), d’un baccalauréat en droit (LL.B.) de l’Université d’Ottawa, ainsi que d’une maîtrise en droit aérien et spatial de l’Université de Leyde (LL.M.) aux Pays-Bas.
Conseillers du Tribunal – à temps partiel
La liste qui suit est une liste complète des conseillers à temps partiel qui ont été conseillers du Tribunal au cours de l’exercice 2021-2022 :
George Ashley
Ottawa (Ontario)
» Le mandat de M. Ashley, à titre de conseiller à temps partiel, a été renouvelé le 18 février 2022 pour une période de quatre ans.
M. George « Ron » Ashley est un retraité du Canadien Pacifique où il occupait un poste de conseiller juridique principal. Auparavant, il avait été conseiller principal à l’Office des transports du Canada. Dans les deux cas, il veillait à assurer la conformité aux lois de réglementation de l’économie qui affectaient les compagnies de chemin de fer opérant au Canada et aux États-Unis. En 2008, une année de transition qui l’a fait passer du secteur public au secteur privé, il a été nommé commissaire auprès de la Commission de l’immigration et du statut de réfugié du Canada, un tribunal quasi-judiciaire pour lequel il a présidé des audiences en appel en matière d’immigration. Il a débuté sa carrière au Bureau de la concurrence au moment où le Canada vivait une période de déréglementation dans les domaines aérien et ferroviaire. M. Ashley possède une vaste expérience des audiences réglementaires, des appels en matière litigieuse et de la rédaction de décisions quasi-judiciaires. Il est diplômé en droit et en administration de l’Université Queen’s.
Sandra Attersley
Dartmouth (Nouvelle-Écosse)
» Le mandat de Mme Attersley, à titre de conseillère à temps partiel, a été renouvelé le 29 novembre 2021 pour une période de quatre ans.
Mme Attersley est diplômée du Collège de la Garde côtière canadienne depuis 1981, du Marine Institute depuis 1986, et a également reçu un diplôme de la Dalhousie Law School en 1996. Au cours de sa carrière, Mme Attersley a évolué dans plusieurs domaines de l’industrie maritime, y compris l’opération de navires de la Garde côtière canadienne, la construction et l’architecture navales ainsi que la pratique du droit maritime. Aussi, elle a donné des conférences sur les politiques et l’administration des transports maritimes dans le cadre du programme Masters of Marine Management de l’Université Dalhousie. Comme avocate en droit maritime, sa pratique inclut l’évaluation de dommages maritimes et la détermination de la responsabilité et de la causalité pour les compagnies d’assurance et les propriétaires de navires. Mme Attersley a siégé au conseil d’administration de la Mission to Seafarers, à Halifax, et de la firme Techsploration Inc. Elle est également membre de l’Association canadienne de droit maritime et de l’Institut canadien de génie maritime.
Blaine Beaven
Saskatoon (Saskatchewan)
» Nommé conseiller à temps partiel pour un mandat de quatre ans le 26 mars 2018.
M. Beaven est avocat de la défense au sein de l’étude Scott & Beaven à Saskatoon, en Saskatchewan. Il pratique surtout le droit criminel, et a représenté des prévenus à tous les paliers de tribunaux en Saskatchewan. Il a fréquenté l’Université de la Saskatchewan où il a obtenu son baccalauréat ès arts en 2006 et son baccalauréat en droit en 2009. M. Beaven est par ailleurs un pilote professionnel qui a passé plusieurs étés dans le nord du Manitoba afin d’agir en tant que pilote de brousse aux commandes d’un aéronef bimoteur doté de flotteurs. Il utilise régulièrement son appareil privé pour se rendre à des tribunaux situés en régions éloignées. M. Beaven détient le grade de Major dans les Forces armées canadiennes, et œuvre présentement auprès des Organisations de cadets du Canada, en s’impliquant notamment dans le programme de vol comme pilote de planeur et pilote d’avion-remorqueur.
Fazal Bhimji
Delta (Colombie-Britannique)
» Nommé conseiller à temps partiel pour un mandat de quatre ans le 26 mars 2018.
M. Bhimji a connu une carrière de 36 ans dans l’industrie aéronautique, dans diverses régions du Canada, à titre de contrôleur de la circulation aérienne et pilote privé. Il a débuté sa carrière à Transports Canada comme contrôleur d’aéroport (VFR) et contrôleur régional (IFR), et était superviseur à la tour de Vancouver pour Nav Canada, au moment de sa retraite. Il a déjà agi à titre de président de l’Association canadienne du contrôle du trafic aérien, et a représenté le Canada en cette qualité au sein de nombreux comités internationaux. M. Bhimji offre des services de médiation et d’arbitrage dans les domaines civil et du milieu de travail, et siège en tant que membre du Health Professions Review Board et du Employment and Assistance Appeal Tribunal de la Colombie-Britannique. M. Bhimji est membre du corps professoral du Justice Institute of BC et du BC Institute of Technology.
Dr Christopher J. Brooks
Kanata (Ontario)
» Le mandat du Dr Brooks, à titre de conseiller à temps partiel, a été renouvelé le 1er juillet 2021 pour une période de deux ans.
Le Dr Christopher Brooks est médecin, scientifique et inventeur. Il compte 50 ans d’expérience en tant que médecin au sein de la marine, de l’industrie et en exercice privé. Il a complété une spécialisation en médecine du travail au Royal College of Physicians de Londres et a obtenu un diplôme en médecine aéronautique à Farnborough, au Royaume-Uni. Il a occupé une grande variété de postes, notamment médecin à bord d’un sous-marin nucléaire, médecin de l’air, commandant pour la Marine royale canadienne au Stadacona Hospital d’Halifax et médecin-chef du commandement pour l’Aviation royale canadienne et la Marine royale canadienne. Pendant 11 ans, le Dr Brooks a été directeur en recherche et développement pour Survival Systems Ltd., à Dartmouth, en Nouvelle-Écosse, où il a contribué à introduire des systèmes respiratoires d’urgence dans les hélicoptères pour l’industrie canadienne des hydrocarbures extracôtiers. Le Dr Brooks occupe actuellement le poste d’expert-conseil en médecine du travail pour le Bureau de la sécurité des transports du Canada et le ministère de la Défense nationale. Parmi les prix qu’il a reçus, on compte l’Ordre du mérite militaire, la Médaille du jubilé de la Reine et le plus grand prix de distinction de l’Office des normes générales du Canada pour son travail lié aux vêtements de survie et aux gilets de sauvetage. De plus, il a publié plus de 70 livres, rapports et articles sur des questions relatives à la santé et à la sécurité au travail.
Jason Burk
Stoney Creek (Ontario)
» Nommé conseiller à temps partiel pour un mandat de quatre ans le 15 avril 2019.
Jason Burk détient un baccalauréat en sciences infirmières de l’Université Queen’s. À la suite de ses études universitaires, il a obtenu son autorisation pour exercer la profession d’infirmier autorisé (IA), et une accréditation en tant que technicien ambulancier paramédical. M. Burk a travaillé pendant plusieurs années comme infirmier navigant et ambulancier paramédical, assurant le rapatriement aéromédical de Canadiens malades et blessés à l’étranger. Il exerce aussi à titre de technicien ambulancier paramédical en Ontario depuis plus de 17 ans. M. Burk a entrepris sa carrière dans l’aviation dès son plus jeune âge, effectuant sa formation initiale en vol à l’âge de 17 ans. Par la suite, il a obtenu ses licences de pilote professionnel et de pilote de ligne, a atteint le rang de commandant de bord, puis a piloté le Boeing 737 pour l’une des compagnies aériennes internationales du Canada. À ce jour, il demeure instructeur en qualification de type pour le Boeing 737 et détient toujours son autorisation en tant qu’infirmier, son accréditation de technicien ambulancier paramédical et sa licence de pilote de ligne.
Mark S. Conrad
Winnipeg (Manitoba)
» Le mandat de M. Conrad, à titre de conseiller à temps partiel, a été renouvelé le 18 février 2022 pour une période de quatre ans.
M. Conrad a pris sa retraite après une carrière de 30 ans à Transports Canada. Avec le Groupe Aéroports, il a œuvré dans la division du développement aéroportuaire et commercial ainsi qu’aux opérations aéroportuaires. Il a aussi occupé divers postes relatifs aux politiques et aux ressources humaines avant de devenir directeur exécutif, responsable de la sécurité ferroviaire et du transport des marchandises dangereuses dans la région des Prairies et du Nord. M. Conrad est un fervent partisan de l’utilisation de l’analytique dans toutes les affaires axées sur la sécurité, et il a favorisé l’utilisation accrue des données de sécurité au sein de sa région afin d’orienter les programmes d’inspection des rails. M. Conrad est titulaire d’une maîtrise en administration des affaires de l’Université du Manitoba et d’un certificat en gestion stratégique des agences réglementaires de l’Université Harvard.
William R. Cottick
Victoria (Colombie-Britannique)
» Nommé conseiller à temps partiel pour un mandat de quatre ans le 21 février 2018.
M. Cottick est un avocat pratiquant à Victoria, en Colombie-Britannique, dans les domaines du droit commercial et des sociétés, des transports et du droit administratif, et membre du Health Professions Review Board de la Colombie-Britannique. Il détient un baccalauréat en droit de l’Université de la Colombie-Britannique, une maîtrise en droit de la London School of Economics, une maîtrise en administration de l’Ivey Business School, en plus d’être titulaire d’un diplôme en droit aérien et spatial de la London Institute of World Affairs. Il a occupé des postes d’avocat principal et de cadre supérieur chez Wardair International, Laidlaw Inc. (propriétaire des lignes d’autobus Greyhound dans toute l’Amérique du Nord), Jannock Limited, et plus récemment chez BC Ferries, où il était vice-président directeur et avocat général. M. Cottick a aussi agi à titre de conseiller juridique pour la Commission d’enquête Moshansky sur l’écrasement d’un avion d’Air Ontario, à Dryden (Ontario), et est titulaire d’une licence de pilote canadienne. Très actif dans sa communauté, il est gouverneur avec le Corps canadien des commissionnaires, et membre du conseil consultatif de la compagnie théâtrale Blue Ridge. M. Cottick fut récipiendaire du Financial Post/ZSA Western Canada General Counsel Lifetime Achievement Award grâce à son travail dans le secteur des transports, ainsi qu’en gouvernance d’entreprise.
Dr Robert Cronin
Courtenay (Colombie-Britannique)
» Nommé conseiller à temps partiel pour un mandat de quatre ans le 29 novembre 2017.
Le Dr Cronin a obtenu un diplôme en médecine de l’Université Queen’s en 1970 et une certification en médecine familiale de l’Université McMaster en 1973. Il est un médecin de famille à la retraite qui a pratiqué dans diverses régions, y compris Flin Flon et Winnipeg, au Manitoba, et Yellowknife dans les Territoires du Nord-Ouest. Il a également travaillé pendant cinq ans pour l’unité médicale du Nord à l’Université du Manitoba comme médecin itinérant dans des collectivités isolées des Premières Nations du Nord du Manitoba. Son expérience de l’aviation est variée. Il a été médecin-examinateur de l’aviation civile pendant plusieurs années, agent médical de l’aviation à Transports Canada durant 3 ans, et médecin de la réserve aérienne auprès de la 17e Escadre Winnipeg pendant 12 ans. Au cours de cette période, il a œuvré comme médecin de l’air avec le 435e Escadron dans des appareils Hercules dans le cadre de missions de recherche et sauvetage, de vols d’entraînement, de missions de transport, d’évacuation médicale, et de ravitaillement en vol. Il a également participé à de nombreux vols avec le 402e Escadron de la ville de Winnipeg, dans le cadre de vols d’entraînement de l’école de navigation aérienne à bord d’appareils Dash 8. Le Dr Cronin possède une licence de pilote privé et compte environ 850 heures de vol en tant que commandant de bord, dont la plupart ont été effectuées dans les Territoires du Nord-Ouest, alors qu’il visitait les communautés autochtones pour donner des cliniques médicales. Il est également médecin de plongée qualifié et a travaillé avec des plongeurs en recherche et sauvetage, des plongeurs de la GRC et des plongeurs commerciaux civils à ce titre.
Dr Thomas V. Davis
Victoria (Colombie-Britannique)
» Le mandat du Dr Davis, à titre de conseiller à temps partiel, a été renouvelé le 18 février 2022 pour une période de quatre ans.
Le Dr Davis a obtenu son doctorat en médecine de l’Université de Calgary, en 1981. Avant de fréquenter l’école de médecine, il a été diplômé du Collège militaire royal et servi quatre ans en mer auprès de la Marine royale canadienne comme chef de quart à la passerelle, navigateur, et officier des communications et de la guerre électronique sur un destroyer. Après son internat et une année de chirurgie générale en résidence, le Dr Davis a servi en tant que médecin de l’air dans l’Aviation royale canadienne à la BFC de Cold Lake. Il a ensuite pratiqué la médecine familiale à Victoria, en Colombie-Britannique. Après sept ans de pratique privée, le Dr Davis a obtenu un poste au gouvernement fédéral, à Toronto, comme médecin-examinateur de l’aviation civile. À ce jour, il a participé à plus de vingt-cinq enquêtes du Bureau de la sécurité des transports sur des accidents d’avion mortels, y compris celle de l’accident du vol 111 de la Swiss Air, et a obtenu un diplôme en médecine aéronautique de l’Université d’Otago en Nouvelle-Zélande. En 2002, le Dr Davis a terminé sa maîtrise ès sciences (appliquées) en santé au travail à l’Université McGill. Il a ensuite travaillé en médecine du travail en tant que médecin du travail, gestionnaire de la santé et médecin en chef pour Alcan et Rio Tinto Alcan. Plus récemment, le Dr Davis a été consultant médical pour le ministère de la Santé de la Colombie-Britannique, fournissant une expertise médicale à la direction des vérifications et des enquêtes.
Caroline Desbiens
Sainte-Foy (Québec)
» Le mandat de Me Desbiens, à titre de conseillère à temps partiel, a été renouvelé le 29 novembre 2021 pour une période de quatre ans.
Avocate depuis 1988, elle œuvre principalement dans les domaines du droit aérien, maritime et commercial. Détentrice d’un baccalauréat en droit de l’Université Laval depuis 1987 et d’un diplôme de droit international et de droit comparé de l’University of San Diego depuis 1988, Me Desbiens a obtenu une maîtrise en droit aérien et spatial de l’Université McGill en 1993. Membre du Barreau du Québec, Me Desbiens est également membre de l’Association du Barreau canadien, de l’Association québécoise des transporteurs aériens, de l’Association de l’Institut de droit aérien et spatial, de l’Association canadienne de droit maritime et de la Chambre de commerce de Québec.
Gary Drouin
Chelsea (Québec)
» Le mandat de M. Drouin, à titre de conseiller à temps partiel, a été renouvelé le 18 décembre 2020 pour une période de quatre ans
M. Drouin est un conseiller actif du Tribunal depuis plus de huit ans. Il possède 30 ans d’expérience en gestion et en administration dont 25 ans dans le secteur du transport ferroviaire à Transports Canada. M. Drouin s’est employé à promouvoir la sécurité aux passages à niveau et la prévention des intrusions dans le cadre du programme d’éducation et de sensibilisation Direction 2006. Ses habiletés à faciliter l’établissement de partenariats, à partager des connaissances et à favoriser la collaboration dans le cadre de projets ont contribué à faire reconnaître le Canada en tant que chef de file mondial dans le domaine de la sécurité ferroviaire. Il a également agi pendant plusieurs années en tant que consultant sur les questions de sûreté du fret aérien auprès de Transports Canada, où il a contribué à renforcer la sécurité du public voyageur. Son rôle consistait à faciliter et moderniser les processus de l’industrie du fret aérien tout en assurant son engagement relativement aux priorités gouvernementales en matière de sûreté aérienne. M. Drouin a reçu plusieurs prix d’excellence, notamment celui de l’Association du transport écolier du Québec pour son travail sur la sécurité du transport scolaire, un prix d’excellence de la fonction publique canadienne (2003), un prix du président des États-Unis (1998) et plusieurs autres.
Jon Dueck
Delta (Colombie-Britannique)
» Nommé conseiller à temps partiel pour un mandat de quatre ans le 1er mai 2018.
M. Dueck, un retraité d’Air Canada, est un ancien pilote de B777 qui a accumulé plus de 18 000 heures de vol. Au cours de sa carrière, M. Dueck a été inspecteur de l’Aviation civile de Transports Canada pendant deux ans, et a occupé divers postes de gestion auprès de compagnies aériennes, y compris celui de chef pilote, gestionnaire de l’administration des opérations vol pour la Canadian Regional Airlines, gestionnaire—Affaires réglementaire pour le compte d’Air Canada Jazz, et gestionnaire—Opérations aériennes informatiques avec Air Canada Zip. M. Dueck est le fondateur d’Aviation Data Systems (ADS), une firme de consultants de Colombie-Britannique qui fournissait des services de consultation en réglementation aérienne et en gestion de compagnies aériennes, spécialisée dans les opérations aériennes de compagnies intérieures et internationales et d’entreprises d’affrètement. ADS publie actuellement des documents de réglementation destinés à la vente électronique et la distribution pour Transports Canada et d’autres organisations.
Yves Duguay
Montréal (Québec)
» Nommé conseiller à temps partiel pour un mandat de quatre ans le 12 mars 2018.
Yves Duguay est le Président d’HCiWorld, qu’il a fondé en 2013. Monsieur Duguay est un expert en sûreté privée et publique. Il a occupé des postes de cadre successivement à la Gendarmerie Royale du Canada (GRC), chez Air Canada et à l’Administration canadienne de la sûreté du transport aérien (ACSTA), où à titre Premier Vice-Président des opérations et de l’expérience clientèle, il était responsable des opérations de filtrage dans 89 aéroports canadiens. M. Duguay est titulaire du MBA de l’Université McGill et des Hautes Études Commerciales (HEC) et de la certification IAS.A, octroyée par l’Institut des Administrateurs de Sociétés. De plus, M. Duguay est le premier Canadien à recevoir la certification CSSP de la NCS4 aux États-Unis.
Dre Linda Garand
Montréal (Québec)
» Nommée conseillère à temps partiel pour un mandat de cinq ans le 25 mars 2022.
La Dre Linda Garand a obtenu un diplôme en médecine de l’Université de Montréal en 1983. Elle a servi pendant trois ans dans les Forces canadiennes (FC) où elle a obtenu sa qualification en médecine aéronautique. Elle a par la suite œuvré à titre de médecin de famille et de médecin-examinateur de l’aviation civile. À son retour dans les FC en 1999, elle a occupé divers postes, dont celui de directrice médicale de la formation aéronautique en caissons hyperbare et hypobare, en plus d’être membre experte de la Commission médicale de médecine aérospatiale et sous-marine. En tant que consultante médicale principale à la Direction des politiques médicales, elle a créé une nouvelle matrice d’analyse des risques pour l’évaluation des contraintes à l’emploi pour raisons médicales, laquelle est toujours utilisée. Après sa libération des FC en 2012, la Dre Garand a agi comme consultante en médecine du travail et en médecine aéronautique dans un large éventail de postes. Elle a été consultante à Transports Canada (à titre de médecin régional de l’Aviation civile), à Santé Canada, chez Air Canada et chez Rolls Royce Canada Aviation. En 2018, elle devenait médecin-chef du Canadien National. La Dre Garand a été chargée de cours à l’Université McGill, membre du conseil d’administration de l’Association canadienne de médecine du travail et de l’environnement et juge au Tribunal administratif du Québec. Elle est récipiendaire de deux Mentions élogieuses, une du commandant de la force opérationnelle et l’autre du chef d’état-major de la Défense des Forces canadiennes.
John Gradek
Montréal (Québec)
» Nommé conseiller à temps partiel pour un mandat de quatre ans le 12 mars 2018.
M. Gradek est conseiller chez Alexander Hughes Executive Search Consultants à Montréal, où il se spécialise dans le recrutement de dirigeants d’entreprises pour le compte d’organisations industrielles et commerciales mondiales. Il est également professeur et chargé de cours à l’École d’éducation permanente de l’Université McGill, où il donne des cours relatifs à la gestion stratégique, à la chaîne d’approvisionnement et la gestion des opérations, ainsi que des cours du programme de gestion intégrée de l’aviation. Par ailleurs, M. Gradek a occupé des postes en planification et opérations chez Air Canada dans les services du fret, des opérations aéroportuaires et de la gestion des recettes. Il a aussi occupé des postes en planification pour le Canadien Pacifique dans les domaines de la gestion des locomotives et de la conception des services. M. Gradek détient une maîtrise en administration des affaires de la Ivey Business School, un baccalauréat en génie électrique de l’Université Carleton et un baccalauréat en sciences du Collège Loyola.
Martine Guay
Longueuil (Québec)
» Nommée conseillère à temps partiel pour un mandat de quatre ans le 19 avril 2019.
Diplômée en droit de l'Université de Montréal et membre du Barreau du Québec, Martine Guay a eu une longue carrière dans la fonction publique fédérale, d'abord comme traductrice-réviseure juridique, puis comme gestionnaire. Elle est ensuite retournée sur les bancs d'école pour devenir infirmière, et a depuis œuvré dans le domaine de la recherche sur la santé des femmes. Mme Guay a contribué à de nombreux ouvrages publiés dans son domaine d’expertise, et termine actuellement une maîtrise en sciences infirmières. Elle aime aussi enseigner et faire du bénévolat dans sa communauté.
Elizabeth Hak
Calgary (Alberta)
» Nommée conseillère à temps partiel pour un mandat de quatre ans le 21 février 2018.
Mme Hak détient un baccalauréat ès sciences en toxicologie génétique et un diplôme en journalisme, et possède une solide expérience des domaines de la sécurité automobile, de la recherche et de la législation. Elle a oeuvré au laboratoire judiciaire de la GRC d’Edmonton pendant 12 ans en tant qu’experte en alcoolémie. Depuis 2011, elle a siégé à plusieurs commissions et conseils, dont six ans à l’Alberta Transportation Safety Board, et y a acquis une vaste expérience de la rédaction et de la prise de décision. Mme Hak est actuellement conseillère non-juriste de la Law Society of Alberta et elle agit comme représentante du public auprès du General Insurance Council of Alberta et de l’Alberta Veterinary Medical Association.
Dr Francis Hane
Murillo (Ontario)
» Nommé conseiller à temps partiel pour un mandat de quatre ans le 1er mai 2018.
Le Dr Hane est actuellement pilote de Boeing 737 pour la compagnie aérienne WestJet. À titre de pilote de ligne actif, il a siégé à plusieurs comités pour l’Air Line Pilots Association (ALPA) et l’Association des pilotes de WestJet (WJPA). Avant d’occuper son poste actuel chez WestJet, il avait été instructeur de vol, pilote de brousse dans l’Arctique canadien et commandant d’ambulance aérienne à bord d’un appareil Mitsubishi MU-2. Le Dr Hane a obtenu un doctorat en biophysique de l’Université de Waterloo et a reçu une bourse postdoctorale pour faire de la recherche en chimie (imagerie médicale) à l’Université Lakehead. Sa recherche était axée sur la biophysique de la maladie d’Alzheimer. Il a également contribué à la recherche dans les domaines de la physique appliquée, la physico-chimie, la pharmacologie, l’imagerie médicale et le droit. En plus de sa carrière de pilote, le Dr Hane effectue toujours activement de la recherche biomédicale.
Raymon J. Kaduck
Ottawa (Ontario)
» Le mandat de M. Kaduck, à titre de conseiller à temps partiel, a été renouvelé le 18 février 2022 pour une période de trois ans.
M. Kaduck est président d’Aeronavigatsia Consulting Inc., une firme spécialisée dans l’économie des transports, les politiques de réglementation et le commerce international. De 2007 à 2016, il fut membre de l’Office des transports du Canada où il a tranché des litiges de nature économique dans les domaines aérien, ferroviaire et maritime. Il compte aussi une dizaine d’années d’expérience dans les opérations aériennes dans le Grand Nord, alors qu’il y a œuvré pour Transports Canada et le gouvernement des Territoires du Nord-Ouest. M. Kaduck est membre du comité consultatif du Centre for Air Transport in Remoter Regions de l’Université de Cranfield, et du Hellenic Aviation Society’s Journal of Air Transport Studies. Il est également membre honoraire du Brazilian Institute of Strategic Studies and Public Policies in Air Transport. M. Kaduck possède une maîtrise en administration des affaires de la Richard Ivey School of Business et une maîtrise en économie politique internationale de la Norman Paterson School of International Affairs.
Dr David Kim
Nanaimo (Colombie-Britannique)
» Nommé conseiller à temps partiel pour un mandat de cinq ans le 18 février 2022.
Le Dr David Kim a obtenu son doctorat en médecine de l’Université de la Colombie-Britannique et suivi une formation spécialisée en médecine d’urgence à l’Hôpital général de Vancouver. Spécialiste en médecine d’urgence, il est Associé au sein du Collège royal des médecins et chirurgiens du Canada. Il a en outre suivi une formation de sous-spécialité en médecine aérospatiale à la Royal Air Force, au King’s College de Londres et à l’Agence spatiale européenne. Il est titulaire d’une maîtrise ès sciences en médecine aérospatiale du King’s College de Londres et d’un diplôme en médecine aéronautique de la UK Faculty of Occupational Medicine. Le Dr Kim a précédemment œuvré au Centre européen des astronautes où il s’est penché sur les contre-mesures à adopter dans l’environnement hostile des vols spatiaux dans l’espace lointain. Il a par ailleurs publié une recherche évaluée par des pairs sur les changements physiologiques occasionnés par les vols spatiaux, et agit à titre de médecin consultant auprès de l’Agence spatiale européenne. Il est également le cofondateur et le directeur de la Société canadienne de médecine aérospatiale où il s’intéresse à l’avancement des capacités dans le domaine de la médecine aérospatiale. Le Dr Kim pratique toujours la médecine d’urgence, avec un intérêt particulier pour la médecine aérospatiale, tout en œuvrant dans le secteur de la biotechnologie en tant que cofondateur d’une entreprise de dispositifs médicaux.
Sarah M. Kirby
Halifax (Nouvelle-Écosse)
» Le mandat de Me Kirby, à titre de conseillère à temps partiel, a été renouvelé le 18 février 2022 pour une période de quatre ans.
Conseillère à temps partiel du Tribunal d’appel des transports du Canada depuis 2012, Sarah Kirby a été reçue à la Nova Scotia Barristers’ Society en 2000 à titre d’avocate. De 2000 à 2011, elle a exercé le droit en tant qu’avocate plaidante (litiges civils) en pratique privée en Nouvelle-Écosse, surtout dans le secteur du transport maritime, et elle a comparu devant la Cour fédérale du Canada, la Cour suprême de la Nouvelle-Écosse et la Cour provinciale de la Nouvelle-Écosse. De 2011 à 2015, elle a assumé les fonctions de vice-doyenne à la Schulich School of Law de l’Université Dalhousie, puis a agi comme arbitre à temps partiel à la Cour des petites créances de la Nouvelle-Écosse de 2012 à 2016. Mme Kirby est maintenant procureure en chef de la Couronne au Service des poursuites pénales de la Nouvelle-Écosse. Elle a participé activement en qualité de membre de l’Association canadienne de droit maritime, de l’Association internationale des femmes de l’entreprise et du commerce maritime, et de l’Eastern Admiralty Law Association. Enfin, elle est actuellement membre du Comité d’audience, du Comité d’accréditation et du Sous-comité d’examen interne de la Nova Scotia Barristers’ Society, en plus d’avoir été membre du Comité régional consultatif de l’Advocates’ Society Nova Scotia de 2016 à 2020.
Teddy Kwan
Windsor (Ontario)
» Nommé conseiller à temps partiel pour un mandat de quatre ans le 1er mai 2018.
M. Kwan est un avocat de pratique privée. Il a été admis aux Barreaux d’Angleterre et du pays de Galles, d’Hong Kong et du Haut-Canada. Il a travaillé en pratique privée comme avocat du gouvernement, comme juriste d’entreprise pour diverses organisations commerciales, et à titre d’agent de détermination du statut de réfugiés pour le Haut-Commissaire des Nations Unies pour les réfugiés. M. Kwan est titulaire d’un baccalauréat ès arts cum laude, et de diplômes de maîtrise en sciences et en droit. En outre, il est titulaire d’un certificat de compétence du Comité national sur les équivalences des diplômes de droit et un certificat de spécialisation professionnelle en droit de la propriété intellectuelle internationale de l’Université de Victoria, en Colombie-Britannique.
Dre Ginette Lalonde-Kontio
Ottawa (Ontario)
» Nommée conseillère à temps partiel pour un mandat de cinq ans le 18 février 2022.
La Dre Lalonde-Kontio gradue de l’Université McMaster en 2000 avec un doctorat en médecine, et complète sa résidence en médecine familiale à l’University of Western Ontario en 2002. En 2003, elle complète une formation en anesthésie à l’Université d’Ottawa. À son parcours académique s’ajoutent une maîtrise en éducation (2008) de l’Université d’Ottawa ainsi qu’une maîtrise en médecine de l’aviation et des diplômes en santé du travail et en transport aéromédical (2011) de l’University of Otago en Nouvelle-Zélande. Son parcours professionnel comprend de nombreuses fonctions dont celles de: médecin-examinateur en aviation civile pour Transports Canada (EMAC), médecin fonctionnaire pour la GRC, médecin militaire pour les Forces canadiennes, directeur médical pour la Canadian Group Emergency Training, et directeur médical associé en assistance internationale et en assurance (Europ Assistance et Generali Global Health Services). La Dre Lalonde-Kontio demeure impliquée dans la formation médicale à l’Université d’Ottawa, au Conseil médical du Canada et auprès du Collège des médecins de famille du Canada.
J. Ed Macdonald
New Glasgow (Nouvelle-Écosse)
» Le mandat de M. Macdonald, à titre de conseiller à temps partiel, a été renouvelé le 18 février 2022 pour une période de trois ans.
M. Macdonald est un pilote de ligne commerciale à la retraite. Ses 31 ans d’expérience comme employé au sein de plusieurs compagnies aériennes importantes reflètent l’excellence de son rendement, de sa fiabilité et de son engagement. Il a pris sa retraite en tant que commandant de bord pour Air Canada, après avoir effectué des vols intérieurs et internationaux aux commandes de divers types avions de passagers. Il a accumulé 18 000 heures de vol au cours de sa carrière, ce qui exigeait un haut niveau de compétences techniques ainsi que d’excellentes aptitudes à développer un esprit d’équipe et à exercer du leadership. M. Macdonald est natif de New Glasgow, en Nouvelle-Écosse, et diplômé du Rothesay Collegiate, au Nouveau-Brunswick. Il habite actuellement dans le comté de Pictou et est un bénévole actif dans sa communauté.
Dr H. Colin MacKay
Nanoose Bay (Colombie-Britannique)
» Nommé conseiller à temps partiel pour un mandat de deux ans le 4 août 2021.
Le brigadier-général (à la retraite) MacKay a occupé divers postes de niveau supérieur au sein des Services de santé des Forces armées canadiennes. Il a agi à titre de chef de la médecine opérationnelle, puis, en 2007, il devenait chirurgien canadien et commandant de l’unité médicale multinationale de rôle 3 de l’OTAN à Kandahar, en Afghanistan. Il a également occupé les postes de conseiller médical principal du Commandement Canada et du Commandement de la force expéditionnaire du Canada, de directeur de la Protection de la santé des Forces et de Médecin général adjoint. En 2015, le brigadier-général MacKay a été nommé Médecin général, commandant du Groupe des services de santé des Forces canadiennes et chef du Service de santé royal canadien, avant de prendre sa retraite en 2017. Il a en outre été nommé Médecin Honoraire de Sa Majesté la Reine, Officier de l’Ordre du mérite militaire et Associé honoraire du Collège royal des médecins et chirurgiens du Canada.
Tracy Medve
Kelowna (Colombie-Britannique)
» Le mandat de Me Medve, à titre de conseillère à temps partiel, a été renouvelé le 21 mai 2021 pour une période de deux ans.
Mme Medve est présidente de KF Aerospace depuis 2013, et occupait auparavant le poste de présidente de la Canadian North Airlines. Depuis 1985, elle a occupé différents postes de cadre supérieur dans le domaine du transport aérien auprès de Norcanair, Time Air et Canadian Regional Airlines. Avant de se joindre à Canadian North en 2007, Mme Medve a cofondé C.T. AeroProjects à Calgary, un cabinet-conseil œuvrant dans la gestion des ressources en transport aérien. Avocate de formation, elle a également obtenu, en 2009, une maîtrise en administration des affaires spécialisée en aéronautique mondiale de l’École de gestion John-Molson de l’Université Concordia. Mme Medve est la présidente sortante de l’Association du transport aérien du Canada, et la première Canadienne à en obtenir le titre de membre honoraire à vie. Elle est actuellement membre du conseil d’administration de l’Association des industries canadiennes de défense et de sécurité, et membre du conseil consultatif de la collectivité d’Okanagan de l’Université de la Colombie-Britannique. Mme Medve a aussi été conseillère du Tribunal d’appel des transports du Canada de 2003 à 2006.
David Merrigan
Hammonds Plains (Nouvelle-Écosse)
» Nommé conseiller à temps partiel pour un mandat de quatre ans le 26 mars 2018.
M. Merrigan est un arbitre, médiateur et enquêteur en milieu de travail ayant de l’expérience dans les domaines du travail, de la justice et du commerce. Il possède les désignations d’Arbitre qualifié (Arb.A) et de Médiateur qualifié (Méd.A) de l’Institut d’arbitrage et de médiation du Canada (IAMC), de Membre du Chartered Institute of Arbitrators (MCIArb) du Chartered Institute of Arbitrators, et il est également Conseiller en ressources humaines agréé (CRHA). Diplômé de l’Université Memorial et de l’Université Simon Fraser avec baccalauréats en philosophie, psychologie et criminologie, il a représenté le Service correctionnel du Canada dans le cadre de nombreuses audiences de la Commission des libérations conditionnelles du Canada. Pendant plus d’une décennie, M. Merrigan a représenté syndicats et employeurs en arbitrage et devant des tribunaux d’appel des accidents du travail. Aussi, il enseigne à temps partiel au Herzing College dans le programme de certificat « Arbitrage pour professionnels ». Outre ses fonctions au TATC, il est membre du Nova Scotia’s Involuntary Psychiatric Review Board et du Nova Scotia Board of Examiners in Psychology.
Capt. Steven D. Neatt
Charlesbourg (Québec)
» Nommé conseiller à temps partiel pour un mandat de quatre ans le 21 mai 2019.
Le capitaine Steven D. Neatt est diplômé du Collège de la Garde côtière canadienne depuis 1989 et aussi titulaire d'un baccalauréat en technologie des sciences nautiques du University College of Cape Breton. Le capitaine Neatt a occupé divers postes au sein de la Garde côtière canadienne (GCC). Il compte 17 ans d'expérience en mer à bord des navires de la GCC sur le fleuve Saint-Laurent, et possède une vaste expérience dans l'Arctique. Il a également travaillé à terre pour la GCC, occupant divers postes de direction, dont six ans à titre de surintendant du programme de déglaçage. De 2013 à 2019, le capitaine Neatt a agi à titre d’enquêteur maritime principal pour le bureau de Québec du Bureau de la sécurité des transports du Canada, où il a été l’enquêteur désigné de plusieurs enquêtes maritimes.
James R. Parsons
St. John’s (Terre-Neuve-et-Labrador)
» Le mandat de M. Parsons, à titre de conseiller à temps partiel, a été renouvelé le 18 décembre 2020 pour une période de quatre ans.
M. Parsons est directeur, coordonnateur et chargé de cours au Fisheries and Marine Institute de l’Université Memorial, des fonctions qu’il occupe depuis 1997. Il a été responsable de la conception et de la livraison d’un pétrolier, d’unités flottantes de production, de stockage et de déchargement, d’une unité mobile de forage en mer, et de programmes de formation et de sensibilisation à la réglementation maritime à l’intention des clients engagés dans les projets Hibernia et Terra Nova. Auparavant, M. Parsons a été consultant maritime chez Bateman Chapman (Canada) Ltd, et il a été propriétaire d’OTI Canada Group, une entreprise spécialisée dans les levés marins, l’inspection des marchandises, la sécurité, et le contrôle de la pollution. Il est actuellement propriétaire d’une firme de consultants, Global Marine Solutions. Capitaine au long cours, il possède une solide expérience de la navigation dans les eaux de l’Arctique canadien. Il détient de nombreux diplômes, notamment un doctorat en transport maritime et en économie de l’Université de Plymouth en Angleterre et un baccalauréat en études maritimes de l’Université Memorial.
Jacqueline Penney
St. John’s (Terre-Neuve-et-Labrador)
» Le mandat de Mme Penney, à titre de conseillère à temps partiel, a été renouvelé le 29 novembre 2021 pour une période de quatre ans.
Mme Jacqueline Penney a obtenu un baccalauréat en droit de la Dalhousie Law School en 1993. Elle est membre en exercice de la Law Society of Newfoundland and Labrador, et de la Nova Scotia Barristers’ Society. Mme Penney possède une vaste expérience juridique dans l’industrie du transport maritime. Depuis juin 2009, elle est conseillère juridique de la Marine Atlantique Inc., y pratiquant principalement le droit maritime, le droit corporatif et commercial, le droit du travail et le droit des assurances. Elle possède une expérience considérable de la plaidoirie devant des cours, des tribunaux administratifs et des régies de toute sorte, et elle a siégé à différents conseils, commissions et tribunaux administratifs, tant au niveau provincial que fédéral. Avant mai 2009, Mme Penney était associée chez McInnes Cooper à St. John’s (Terre-Neuve). En 2013, elle a été nommée à la Newfoundland and Labrador Labour Relations Board comme représentante des employeurs et continue de siéger à ce conseil. De janvier 2015 à décembre 2017, Mme Penney était la présidente de la Newfoundland and Labrador Legal Aid Commission.
Franco Pietracupa
Dollard-des-Ormeaux (Québec)
» Le mandat de M. Pietracupa, à titre de conseiller à temps partiel, a été renouvelé le 21 mai 2021 pour une période de deux ans.
M. Pietracupa a obtenu son diplôme d’études collégiales en cours de pilotage d’aéronef en 1997. Il a travaillé pour diverses entreprises en aviation, y compris le CESPA Flight College et a été instructeur de classe 1 / instructeur en chef des vols pour différentes organisations de 1997 à 2000. Grâce à sa vaste expérience comme instructeur de vol et exploitant, il a été nommé examinateur de tests en vol à Transports Canada. Depuis avril 2011, M. Pietracupa est pilote en chef, division des pilotes pour la clientèle d’affaires chez Bombardier Aéronautique à Montréal.
Marc-André Poisson
Ottawa (Ontario)
» Nommé conseiller à temps partiel pour un mandat de quatre ans le 19 août 2019.
Outre le fait d’être conseiller à temps partiel du Tribunal d’appel des transports du Canada, le capitaine Marc-André Poisson passe la plus grande partie de son temps à écrire. Il est l’ancien directeur des enquêtes maritimes au Bureau de la sécurité des transports du Canada, et le président sortant du Forum international des enquêteurs sur les accidents maritimes. En 2017, l’Organisation maritime internationale (OMI) a nommé le capitaine Poisson à titre d’ambassadeur de bonne volonté maritime de l’OMI, une nomination qui l’a incité à lancer la Fondation de l’industrie maritime canadienne en 2019. Il est titulaire d’une maîtrise en politique maritime de l’Université du Pays de Galles à Cardiff et a terminé des études de premier cycle en sciences naturelles et sciences sociales, au Canada et en France. Il a de nombreuses publications à son actif, autant des œuvres de fiction que de non-fiction, et est récipiendaire de la plus haute distinction de la Garde côtière canadienne, soit la Médaille pour services distingués.
Michael J. Regimbal
Beaconsfield (Québec)
» Le mandat de M. Regimbal, à titre de conseiller à temps partiel, a été renouvelé le 18 février 2022 pour une période de quatre ans.
M. Regimbal est un expert-conseil en transport qui possède de vastes connaissances dans les domaines stratégique, réglementaire, opérationnel et des enquêtes. Il a œuvré dans les secteurs public et privé et possède de l’expérience sur le plan international. Récemment, il a terminé son mandat comme directeur national d’Opération Gareautrain Canada, et on lui a remis le Chief’s Certificate of Commendation en 2016. Il est diplômé de l’Université McGill et du programme Executive and Strategic Leadership des HEC Paris. M. Regimbal a été président du Conseil consultatif sur la recherche ferroviaire, et le représentant de l’industrie auprès du groupe de travail sur les questions de proximité et des opérations de la Loi sur la sécurité ferroviaire, de Transports Canada.
Terry Robbins
Bedford (Nouvelle-Écosse)
» Nommé conseiller à temps partiel pour un mandat de quatre ans le 12 mars 2018.
T.H. (Terry) Robbins, ing., CD, possède 35 ans d’expérience progressive dans des rôles d’ingénierie et de gestion dans les Forces armées canadiennes et l’industrie de l’aviation. Il a tenu des positions à responsabilités croissantes au sein du ministère de la Défense nationale (MDN), dont une affectation d’échange avec la United States Navy. Son expérience principale est sur les hélicoptères, notamment le Sea King et le Cormorant, mais il a également travaillé sur divers aéronefs à voilure fixe. Pour avoir démontré un leadership exceptionnel dans la préparation d’une participation sécuritaire des hélicoptères Sea King dans la libération de Koweït, M. Robbins a reçu la Mention élogieuse du Chef d’état-major de la Défense canadienne. En reconnaissance de ses habiletés de gestion de programme remarquables pendant son travail auprès de la United States Navy, M. Robbins a reçu un éloge du secrétaire de la United States Navy. Depuis sa retraite de la MDN, il a travaillé en ingénierie et gestion de programme dans l’industrie de l’aviation commerciale. Il a reçu une accréditation en tant que Gestionnaire supérieur de maintenance d’un organisme de maintenance accrédité de l’Autorité de navigabilité technique de la MDN et a également été Ingénieur de conception. M. Robbins détient un baccalauréat en génie mécanique de la University of New Brunswick.
Dr Peter Seviour
St. John’s (Terre-Neuve-et-Labrador)
» Nommé conseiller à temps partiel pour un mandat de quatre ans le 29 novembre 2017.
Le Dr Seviour a obtenu son doctorat en médecine de l’Université Memorial de Terre-Neuve en 1992, et a effectué sa résidence en médecine familiale à l’Université McGill de 1992 à 1994. En 2001, il a reçu son certificat de spécialiste de l’American College of Family Practice. Le Dr Seviour pratique la médecine familiale depuis 1994 et a un intérêt particulier pour la médecine du travail. Il est également médecin-examinateur pour Transports Canada, effectuant les examens médicaux de gens de mer et de plongeurs commerciaux. Il a aussi participé à des examens médicaux pour conducteurs automobiles et à des examens indépendants auprès de patients blessés dans un accident de la route. Le Dr Seviour a d’autres activités professionnelles; médecin désigné par la GRC, médecin de plongée, médecin-examinateur dans le domaine des assurances, directeur médical pour les aidants, et il a réalisé des examens médicaux préalables à l’emploi (mines et exploitation en mer). Le Dr Seviour a également été membre du conseil d’administration de l’Ordre des médecins et chirurgiens de Terre Neuve et Labrador.
Yves Villemaire
Stittsville (Ontario)
» Le mandat de M. Villemaire, à titre de conseiller à temps partiel, a été renouvelé le 1er juillet 2021 pour une période de deux ans.
M. Villemaire est diplômé du Collège de la Garde côtière canadienne. Au début de sa carrière, il était officier de navire et il a occupé plusieurs postes à travers le pays à bord de navires et à terre. Il détient un diplôme de capacité en commandement de la Garde côtière canadienne et une maîtrise en administration des affaires de l’Université Queen’s. M. Villemaire a pris sa retraite de la Garde côtière canadienne en 2007 où il a occupé différents postes y compris ceux de directeur général de la flotte, directeur général des services maritimes et de directeur exécutif du Collège de la Garde côtière canadienne à Sydney (Nouvelle-Écosse). Avant d’occuper ces postes, il a été, pendant deux ans, directeur général, Ressources humaines, ministère des Pêches et des Océans, et, pendant une période de trois ans, directeur, Bureau de résolution précoce des différends, un service mis en œuvre pour le sous-ministre. M. Villemaire est présentement consultant en gestion à temps partiel.
Deborah Warren
Surrey (Colombie-Britannique)
» Nommée conseillère à temps partiel pour un mandat de quatre ans le 6 février 2018.
Mme Warren a connu une carrière de 32 ans à Transports Canada (TC) où elle a occupé différents postes de direction au sein de l’Aviation civile. Dans la région de Vancouver, Mme Warren a géré la division de la sécurité du système et celle des aérodromes, en plus de superviser pendant un an la planification et les opérations de l’Aviation civile régionale en vue des Jeux olympiques de 2010. Par ailleurs, Mme Warren a occupé les postes de directrice régionale, Exigences du système de navigation aérienne, et directrice de la conformité réglementaire, dans la région de Winnipeg. De 1997 à 1999, Mme Warren et son équipe ont créé le Bureau de la sécurité des lancements du Canada, un organisme mis sur pied afin d’élaborer des politiques et des règlements relatifs aux opérations de lancement de fusée. Avant d’entrer au service de TC, elle était pilote pour une compagnie aérienne commerciale au Manitoba. Mme Warren est titulaire d’une maîtrise en aviation de la University of Western Sydney (Australie) et d’un baccalauréat en arts de l’Université du Manitoba. Mme Warren détient une licence canadienne de pilote de ligne.
Jennifer Webster
Toronto (Ontario)
» Nommée conseillère à temps partiel pour un mandat de quatre ans le 3 avril 2018.
Mme Webster est membre à temps partiel du Tribunal des droits de la personne de l’Ontario, et agit pour le compte du ministère fédéral du Travail comme arbitre réglant des litiges liés au Code canadien du travail. Elle est aussi médiatrice et arbitre pour le Centre de règlement des différends sportifs du Canada et membre de l’Alternative Dispute Resolution Institute de l’Ontario. Avant de commencer sa pratique en médiation et arbitrage, Mme Webster a oeuvré pendant 16 ans en qualité de médiatrice en relations de travail pour le Service fédéral de médiation et de conciliation, une division d’Emploi et Développement social Canada. Elle était alors impliquée dans la conciliation de conflits relatifs aux conventions collectives et dans la médiation de griefs dans les secteurs maritime, ferroviaire et de l’aviation. Mme Webster est membre du Barreau de l’Ontario depuis 1992 ; elle a représenté des syndicats pendant 11 ans avant de se joindre au Service fédéral de médiation et de conciliation.
Keith Whalen
Riverview (Nouveau-Brunswick)
» Nommé conseiller à temps partiel pour un mandat de quatre ans le 14 juin 2018.
M. Whalen est originaire de Saint-Jean, Terre-Neuve, et réside actuellement à Riverview, au Nouveau-Brunswick. Sa carrière dans l’aviation a débuté en 1975 quand il a reçu sa licence de pilote dans le cadre du programme des cadets de l’Aviation royale du Canada à Summerside (Î.-P.-É.). Depuis, il a été pilote à bord de bombardiers d’eau, d’aéronefs à turbopropulseurs et d’avions d’affaires à réaction. Il a aussi été aux commandes d’hélicoptères de toute catégorie pour l’industrie pétrolière offshore. Il détient une qualification d’instructeur sur hélicoptère de classe deux et possède une certification d’examinateur désigné des essais en vol pour les tests relatifs aux licences de pilote privé ou professionnel, ou de vol aux instruments. M. Whalen s’est joint à Transports Canada en 1987 à titre d’inspecteur de l’Aviation civile. En 1990, il devenait enquêteur, puis gestionnaire régional, Enquêtes aéronautiques, au Bureau de la sécurité des transports du Canada. En 1998, il est revenu à Transports Canada en tant que gestionnaire régional, Application de la loi, et a plus tard occupé différents postes de gestion dans les divisions de la sécurité des systèmes, de l’aviation générale et de l’aviation commerciale et d’affaires, avant de se retirer à titre de directeur associé, Opérations, de l’Aviation civile de Transports Canada. M. Whalen détient toujours ses licences de pilote de ligne pour aéronefs à voilure fixe et hélicoptères.
Andrew Wilson
Ottawa (Ontario)
» Nommé conseiller à temps partiel pour un mandat de quatre ans le 12 mars 2018.
M. Wilson est un pilote professionnel expérimenté ayant fait carrière comme avocat dans le domaine de l’aviation. M. Wilson a une licence de pilote privée et professionnel, la qualification d’instructeur de vol, endossement IFR multimoteur et une licence de pilote de ligne aérienne. Il a reçu des mentions du type sur le Boeing 727, Airbus A-320, Regional Jet de Bombardier CL-65 et Boeing 767 et 777. Au cours de sa carrière de pilote de ligne, il a piloté des domestiques, trans-Atlantic, trans-itinéraires Amérique du Pacifique, trans-polaires et du Sud. M. Wilson a également été président de l’Association des pilotes d’Air Canada. M. Wilson est un avocat dans un cabinet de contentieux boutique basée à Toronto où il se spécialise en droit de l’aviation. M. Wilson obtient son baccalauréat ès arts en économie de l’Université Queen et son diplôme de droit de l’Université d’Ottawa. M. Wilson a été admis au Barreau en 1991 et est resté un membre de la Law Society of Upper Canada en bonne et due forme.
Gavin Wyllie
Mont-Royal (Québec)
» Nommé conseiller à temps partiel pour un mandat de quatre ans le 2 juillet 2019.
M. Wyllie est avocat en litige civil et un ancien conseiller juridique du Tribunal. Il avait auparavant agi à titre d’agent des conseils et des appels à Transports Canada. Il est diplômé des universités Queen’s et McGill et membre du Barreau du Québec et du Barreau de l’Ontario.
Dr Richard Zabrodski
Calgary (Alberta)
» Nommé conseiller à temps partiel pour un mandat de quatre ans le 29 novembre 2017.
Le Dr Zabrodski compte plus de 35 ans d’expérience dans divers domaines de la médecine, y compris l’évaluation de la condition physique professionnelle, et des conditions de déficience et d’invalidité. Il est professeur adjoint d’enseignement clinique dans les départements des sciences de la santé communautaire et de médecine familiale à l’University of Calgary’s Cummings School of Medicine. Il est membre de l’Association canadienne de la médecine du travail et de l’environnement et de la Commission canadienne de la médecine du travail. Le Dr Zabrodski a offert ses services de consultant dans les secteurs de l’aviation d’affaires et de l’application de la loi pendant 25 ans, et a été médecin-examinateur de l’aviation civile pendant plus de 30 ans. En 1982, il a obtenu sa certification en médecine familiale, et l’année suivante, il recevait un certificat de compétence spéciale en médecine d’urgence, tous deux du Collège des médecins de famille du Canada. En 1997, il a reçu sa certification en médecine du travail de la Commission canadienne de la médecine du travail. En 2014, il a complété le programme de médecine d’assurance et d’expertise de l’Université de Montréal. Le Dr Zabrodski est Fellow de l’International Academy of Independent Medical Evaluators. Il a agi comme président du tribunal d’examen des plaintes pour le College of Physicians and Surgeons of Alberta. Il a possédé une qualification de vol aux instruments et une autre d’instructeur au pilotage, a agi comme chef-instructeur de vol et pilote de planeur, et reçu l’insigne d’or à deux diamants de la FAI (Fédération Aéronautique Internationale). Il possède aussi une expérience du secteur maritime, ayant travaillé à bord de navires de recherche sur les Grands Lacs pendant ses études universitaires en biologie. Le Dr Zabrodski continue à exercer à temps partiel en Alberta en tant que spécialiste en médecine familiale, et conserve un intérêt particulier pour la médecine du travail.
Ressources
| Détails des résultats financiers par article pour 2021-2022 (en milliers de dollars) | Dépenses réelles 2020-2021 | Dépenses réelles 2021-2022 | ||
|---|---|---|---|---|
| Biens et services | Transports et communications (02) | Total | 12,88 | 4,07 |
| Information (03) | Total | 12,55 | 12,22 | |
| Services professionnels (04) | Total | 41,98 | 59,70 | |
| Locations (05) | Total | 0,09 | ||
| Services de réparation et d’entretien (06) | Total | |||
| Fournitures et approvisionnements (07) | Total | 0,02 | 1,28 | |
| Machines et équipements (09) | Total | 4,22 | 8,24 | |
| Autres subventions et paiements (12) | Total | |||
| Total pour biens et services | 71,65 | 85,60 | ||
| Personnel | Traitements et salaires | Total | 1 353,89 | 1 702,54 |
| Contributions aux régimes d’avantages sociaux des employés | Total | 200,37 | 251,98 | |
| Total pour personnel | 1 554,26 | 1 954,52 | ||
| GRAND TOTAL | 1 625,91 | 2 040,11 | ||
Données statistiques
Les pages suivantes contiennent des tableaux de données fondées sur les nouvelles requêtes que le Tribunal a reçues au cours de l’exercice 2021-2022 et sur les dossiers reportés de l’exercice 2020-2021.
Les tableaux sont présentés selon divers intérêts et catégories :
- Nombre total de dossiers par catégorie et par secteur
- Nombre total de dossiers par région
- Audiences par catégorie et par secteur
- Audiences par région
- Données historiques sur le nombre de dossiers
- Dossiers médicaux
- Suspensions
- Amendes
- Refus de délivrer
- Annulations
- Ordres
| Catégorie/Secteur | Dossiers médicaux | Suspensions | Amendes | Refus de délivrer | Annulations | Ordres | TOTAUX | % |
|---|---|---|---|---|---|---|---|---|
| Aviation | 106 | 9 | 92 | 22 | 1 | 230 | 59,13 | |
| Maritime | 87 | 21 | 1 | 109 | 28,02 | |||
| Ferroviaire | 34 | 5 | 39 | 10,02 | ||||
| OTC | 11 | 11 | 2,83 | |||||
| TOTAUX | 193 | 9 | 158 | 22 | 2 | 5 | 389 | 100 |
Distribution des dossiers par catégorie
Version textuelle - Distribution des dossiers par catégorie
| Dossiers médicaux | 49,6 % |
| Suspensions | 2,3 % |
| Ordres | 1,3 % |
| Amendes | 40,6 % |
| Refus de délivrer | 5,7 % |
| Annulation | 0,5 % |
Le présent rapport annuel porte sur la période de 12 mois allant du 1er avril 2021 au 31 mars 2022. Au cours de cet exercice, le Tribunal a enregistré 171 nouvelles requêtes en révision et en appel.
Il y a eu 159 nouvelles requêtes en révision (95 du secteur de l’aviation, 46 du secteur maritime, 17 du secteur ferroviaire et 1 provenant de l’OTC) et 12 requêtes en appel (5 du secteur de l’aviation, 3 du secteur maritime, 3 du secteur ferroviaire et 1 provenant de l’OTC).
Aux nouvelles requêtes enregistrées au cours de cet exercice s’ajoutent 218 dossiers reportés de l’exercice précédent, pour un total de 389 dossiers portés devant le Tribunal, ce qui représente une augmentation de 37 dossiers par rapport à l’exercice 2020-2021.
De plus, le ministre a déposé 70 demandes d’émission d’un certificat pour non-paiement d’une sanction pécuniaire, en vertu de la Loi sur l’aéronautique, de la Loi de 2001 sur la marine marchande du Canada, de la Loi sur la sécurité ferroviaire et de la Loi sur les épaves et les bâtiments abandonnés ou dangereux.
| Catégorie/Secteur | Pacifique | P et N | Ontario | Québec | Atlantique | AC | TOTAUX | % |
|---|---|---|---|---|---|---|---|---|
| Aviation | 24 | 52 | 53 | 84 | 11 | 6 | 230 | 59,13 |
| Maritime | 28 | 3 | 12 | 18 | 45 | 3 | 109 | 28,02 |
| Ferroviaire | 9 | 9 | 17 | 4 | 39 | 10,02 | ||
| OTC | 2 | 6 | 3 | 11 | 2,83 | |||
| TOTAUX | 52 | 64 | 76 | 125 | 56 | 16 | 389 | 100 |
Distribution des dossiers par région
Version textuelle - Distribution des dossiers par région
| PACIFIQUE | 13,4 % |
| P et N | 16,5 % |
| ONTARIO | 19,5 % |
| QUÉBEC | 32,1 % |
| ATLANTIQUE | 14,4 % |
| AC | 4,1 % |
Dans chaque région, les dossiers proviennent majoritairement du secteur de l’aviation, suivi du secteur maritime, sauf quelques exceptions : dans les régions de l’Atlantique et du Pacifique, les dossiers proviennent surtout du secteur maritime, suivi du secteur de l’aviation. Les dossiers du secteur ferroviaire représentent une petite proportion du nombre total de dossiers; cependant, une proportion beaucoup plus grande de ces affaires aboutit à la tenue d’une audience en révision.
| Catégorie/Secteur | Dossiers médicaux | Suspensions | Annulations | Amendes | Refus de délivrer | TOTAUX | % |
|---|---|---|---|---|---|---|---|
| Audiences en révision | |||||||
| Aviation | 7 | 1 | 1 | 9 | 5 | 23 | 38,98 |
| Maritime | 10 | 6 | 16 | 27,12 | |||
| Ferroviaire | 15 | 15 | 25,42 | ||||
| OTC | 2 | 2 | 3,38 | ||||
| Sous-totaux (révisions) | 17 | 1 | 1 | 32 | 5 | 56 | 94,9 |
| Audiences en appel | |||||||
| Aviation | 1 | 1 | 1,7 | ||||
| Maritime | 1 | 1 | 1,7 | ||||
| Ferroviaire | 1 | 1 | 1,7 | ||||
| Sous-totaux (appels) | 1 | 2 | 3 | 5,1 | |||
| GRANDS TOTAUX | 18 | 1 | 1 | 34 | 5 | 59 | 100 |
Distribution des audiences par catégorie
Version textuelle - Distribution des audiences par catégorie
| Dossiers médicaux | 30 % |
| Suspensions | 2 % |
| Amendes | 58 % |
| Refus de délivrer | 8 % |
| Annulations | 2 % |
Bien qu’il ait programmé 93 audiences, le Tribunal a entendu 56 demandes de révision (23 du secteur de l’aviation, 16 du secteur maritime, 15 du secteur ferroviaire et 2 de l’OTC) et 3 d’appel (1 du secteur de l’aviation, 1 du secteur maritime et 1 du secteur ferroviaire) pour un total de 79 journées d’audience. Le nombre de journées d’audience a augmenté de 60 comparativement à l’exercice précédent. Les audiences prévues mais non tenues résultent d’une variété de facteurs, notamment, sans s’y limiter, les remises, les retraits de demandes d’audience ou d’avis et les règlements entre les parties. À la fin de l’exercice 2021-2022, 169 causes étaient en suspens, 13 étaient en attente d’une décision et 20 étaient programmées pour l’exercice 2022-2023.
| Région/Secteur | Pacifique | P et N | Ontario | Québec | Atlantique | AC | TOTAUX | % |
|---|---|---|---|---|---|---|---|---|
| Audiences en révision | ||||||||
| Aviation | 4 | 4 | 8 | 5 | 1 | 1 | 23 | 38,98 |
| Maritime | 6 | 2 | 2 | 6 | 16 | 27,12 | ||
| Ferroviaire | 5 | 8 | 2 | 15 | 25,42 | |||
| OTC | 2 | 2 | 3,38 | |||||
| Sous-totaux (révisions) | 10 | 9 | 18 | 11 | 7 | 1 | 56 | 94,9 |
| Audiences en appel | ||||||||
| Aviation | 1 | 1 | 1,7 | |||||
| Maritime | 1 | 1 | 1,7 | |||||
| Ferroviaire | 1 | 1 | 1,7 | |||||
| Sous-totaux (appels) | 3 | 3 | 5,1 | |||||
| GRANDS TOTAUX | 10 | 9 | 18 | 14 | 7 | 1 | 59 | 100 |
Distribution des audiences par région
Version textuelle - Distribution des audiences par région
| PACIFIQUE | 17 % |
| P et N | 15 % |
| ONTARIO | 30 % |
| QUÉBEC | 24 % |
| ATLANTIQUE | 12 % |
| AC | 2 % |
La plupart des audiences en révision traitaient d’affaires du secteur de l’aviation. Les audiences relatives à l’aviation étaient issues de tout le pays, tandis que les audiences touchant le secteur maritime n’étaient issues que des régions du Pacifique, de l’Ontario, du Québec et de l’Atlantique. Les audiences ferroviaires étaient issues des régions des Prairies et du Nord, de l’Ontario et du Québec.
Données historiques
| Année financière | Pacifique | P et N | Ontario | Québec | Atlantique | AC | Total |
|---|---|---|---|---|---|---|---|
| 2021-2022 | 52 | 64 | 76 | 125 | 56 | 16 | 389 |
| 2020-2021 | 45 | 44 | 75 | 104 | 66 | 18 | 352 |
| 2019-2020 | 33 | 33 | 74 | 100 | 62 | 23 | 325 |
| 2018-2019 | 39 | 30 | 62 | 90 | 55 | 22 | 298 |
| 2017-2018 | 47 | 36 | 45 | 81 | 51 | 6 | 266 |
| 2021-2022 | 2020-2021 | 2019-2020 | 2018-2019 | 2017-2018 | |
|---|---|---|---|---|---|
| Nouvelles requêtes | 171 | 162 | 181 | 162 | 141 |
| Requêtes réglées sans audience | 143 | 117 | 93 | 111 | 97 |
| Audiences en révision | 56 | 12 | 21 | 38 | 40 |
| Audiences en appel | 3 | 7 | 10 | 8 | 1 |
| Sommaire 1986-2022 | Pacifique | P et N | Ontario | Québec | Atlantique | AC | Total |
|---|---|---|---|---|---|---|---|
| Total des audiences | 249 | 693 | 419 | 472 | 213 | 116 | 2162 |
| % | 11,5 | 32 | 19,4 | 21,8 | 9,9 | 5,4 | 100 |
| Révisions | 1756 | ||||||
| Appels | 403 | ||||||
Le tableau montre l’évolution du champ de compétence du Tribunal, qui est passé d’un seul secteur de transports à plusieurs. En réalité, ce n’est qu’au début de la dernière décennie que le Tribunal a commencé à être saisi d’un nombre important d’affaires relevant d’autres secteurs que celui de l’aviation. Les dossiers du secteur de l’aviation ont représenté 58 pour cent de toutes les affaires dont le Tribunal a été saisi durant l’exercice financier 2021-2022 et les dossiers du secteur maritime ont compté pour environ le tiers des cas. Le nombre de dossiers des secteurs ferroviaire et médical a connu une augmentation légère mais constante au cours de la dernière décennie.