Letter
June 15, 2022
The Honourable Omar Alghabra, P.C., M.P.
Minister of Transport
Transport Canada
Place de Ville, Tower “C”
330 Sparks Street, 29th Floor
Ottawa, Ontario K1A 0N5
Dear Minister:
RE: ANNUAL REPORT 2021-2022
In reference to the above and pursuant to section 22 of the Transportation Appeal Tribunal of Canada Act, I am pleased to submit to Parliament, through your intermediary, the Annual Report of the Transportation Appeal Tribunal of Canada for the fiscal year 2021-2022.
It is an honour and privilege to serve Canadians in Canada’s national transportation sector.
Yours sincerely,
Patrick Vermette
Chairperson and Chief Executive Officer
Message from the Chairperson
It is my pleasure to present the 2021-2022 Annual Report of the Transportation Appeal Tribunal of Canada, in this our 36th year.
The Transportation Appeal Tribunal of Canada, or TATC, provides Canadians with an independent, impartial and transparent avenue of adjudication through the conduct of review and appeal hearings in the aviation, marine, rail, international bridges and tunnels, and motor vehicle sectors. The TATC’s mandate to adjudicate the regulatory actions of the Minister of Transport and the Canadian Transportation Agency impacts the lives and livelihood of Canadians. It plays a unique and active role in the relationship between the federal government and members of Canada’s transportation community. The TATC is committed to providing fair and expeditious proceedings to the parties that take part in its adjudicative process.
This year’s most notable accomplishment was the significant increase in adjudication activities and efficiencies of Tribunal proceedings as we continue to successfully implement videoconference hearings as the default type of adjudication method and the expanded use of pre-hearing case management conferences.
To continue delivering its mandate during the pandemic, the TATC moved quickly to expand its adjudicative process to include hearings by videoconference. Virtual hearings are now the main adjudication method. Hearings may be convened by the Tribunal in-person or by way of written submissions when deemed appropriate and in the interest of justice. This transformation represents a significant modernization of the TATC’s adjudication process. This transition has also proven to be a very important step in increasing timeliness and efficiencies in the conduct of Tribunal proceedings, as well as improving access to justice for hearing participants. It has contributed significantly to the Tribunal’s operational effectiveness and ability to deliver its mandate.
The TATC continues to encourage parties to resolve matters through dialogue and disclosure prior to appearing before the Tribunal. This year, 143 cases were resolved without a formal hearing through negotiation, disclosure and pre-hearing case management activities, compared to 117 cases in 2020-2021 and 93 cases in 2019-2020. A record number of 59 hearings and 117 case management conferences were conducted, compared to 19 hearings and 38 case management conferences last year. The TATC continued to successfully leverage the introduction of videoconference proceedings by convening virtual pre-hearing case management conferences in many of its cases. This additional pre-hearing proceeding was introduced in early 2021 and used in some files to discuss with the parties the subject of the requested review, procedural issues and the planning of videoconference hearings. The addition of this pre-hearing activity was very well received and proved to result in a more efficient disposition of cases. Given the Tribunal’s success with this approach, pre-hearing case management conferences have now been implemented as a mandatory procedural step in every matter. Videoconference pre-hearing case management conferences and hearings will also continue to assist the TATC in dealing with its current caseload as expeditiously and informally as possible.
Similar to the challenges experienced during the last reporting period, the recruitment and retention of members with the appropriate skill sets to conduct hearings in all of the TATC’s areas of jurisdiction, at the review and appeal levels of adjudication and in both official languages, remains an issue which directly affects the Tribunal’s ability to deliver its mandate. Significant efforts need to continue to be deployed to address issues related to the timely appointment of part-time members and of a Vice-Chairperson, the only other full-time member of the Tribunal.
The TATC’s success in continuing to adjust its processes is due to the tireless efforts of its Secretariat staff who support its mission daily and its part-time members who answer the call to adjudicate cases. The entire TATC team can be proud of the diligent work it conducts daily to ensure that the Tribunal delivers its mandate as efficiently as possible, and most importantly with a view to provide an exceptional service to those who appear before the Tribunal and to serve the interests of justice by conducting fair and accessible proceedings.
It is a great pleasure and honour to serve as Chairperson alongside such a dedicated group of professionals and I look forward to continue working on improving our approach and services in the delivery of our mandate over the next reporting period.
Yours sincerely,
Patrick Vermette
Chairperson and Chief Executive Officer
Overview
Introduction
The Transportation Appeal Tribunal of Canada replaced the Civil Aviation Tribunal in 2003, originally established under Part IV of the Aeronautics Act in 1986. On the recommendation of the Minister of Transport, pursuant to section 73 of the Transportation Appeal Tribunal of Canada Act (TATC Act), assented to on December 18, 2001, being chapter 29 of the Statutes of Canada, 2001, the Act officially came into force on June 30, 2003.
The Tribunal is mandated to hear review and appeal hearings originating from the aviation, marine, rail, motor vehicle safety, and international bridges and tunnels sectors. The Tribunal provides an independent review process for anyone who has been given notice of an administrative or enforcement action taken by the Minister of Transport or the Canadian Transportation Agency, under various federal transportation Acts.
Section 2 of the Transportation Appeal Tribunal of Canada Act establishes the Tribunal and sets out its jurisdiction and decision-making authorities as provided by a variety of federal transportation legislation, including: the Aeronautics Act; the Pilotage Act; the Canada Shipping Act, 2001; the Canadian Navigable Waters Act; the Canada Marine Act; the Marine Transportation Security Act; the Marine Liability Act; the Wrecked, Abandoned or Hazardous Vessels Act; the Railway Safety Act; the Canada Transportation Act; the International Bridges and Tunnels Act; and the Motor Vehicle Safety Act. Section 18 of the TATC Act enables the Tribunal to make rules (the TATC Rules) to govern the management of its affairs and the practice and procedure in connection with matters brought before it.
Mandate
The mandate of the Tribunal is to conduct independent review and appeal hearings on administrative and enforcement actions taken by the Minister of Transport and the Canadian Transportation Agency at the request of affected parties from across Canada’s transportation sectors.
Objective and Description
The Tribunal’s objective is to provide the multimodal transportation community with the opportunity to have enforcement and licensing decisions of the Minister of Transport, as well as enforcement decisions of the Canadian Transportation Agency, reviewed by an independent, quasi-judicial body specialized in transportation law.
The decisions that may come before the Tribunal include the issuance of orders, the imposition of monetary penalties or the suspension, cancellation or refusal to renew, issue or amend documents of entitlement on medical or other grounds. The person or corporation requesting a review before the Tribunal is referred to as the applicant or document holder.
These decisions are reviewed through an adjudicative process that includes formal review hearings and appeal hearings. All hearings are held as expeditiously and informally as possible, and in accordance with the principles of natural justice and procedural fairness.
At the conclusion of a hearing and depending on the type of disposition included in the enabling legislation, the Tribunal may confirm the decision, substitute its own decision, or refer the matter back to the Minister for reconsideration. This decision or determination is not done orally and, according to the Transportation Appeal Tribunal of Canada Act, must be rendered in writing by the members who are assigned to adjudicate hearings by the Chairperson.
Text Version of Flowchart describing the Tribunal’s review and appeal process
Flowchart describing the Tribunal’s review and appeal process. Six levels are shown:
The five modes of transportation: aviation, marine, rail, international bridges and tunnels, and motor vehicle safety.
The Minister’s decision, or administrative or enforcement action, which includes penalties, orders, licensing, and medical decisions. The applicant has 30 days to request a review.
Review hearing before the TATC.
Determination and reasons. Depending on the enabling legislation, the Tribunal may confirm the Minister’s decision, substitute its own decision, or refer the matter back to the Minister for reconsideration. The appellant has 30 days to request an appeal.
Appeal hearing before the TATC.
Decision and reasons. Depending on the enabling legislation, the Tribunal may allow the appeal, dismiss the appeal, or refer the matter back to the Minister for reconsideration.
Basic Principles
The basic principles governing the Tribunal are those of independence and transportation expertise. The sound, competent, and comprehensive execution of the Tribunal’s mandate determines its effectiveness in dealing with the national transportation community.
The Tribunal offers its services in both official languages of Canada. Prior to the global pandemic that was declared in March 2020, the Tribunal held its hearings in-person across Canada. The COVID-19 health crisis accelerated the Tribunal’s transition to virtual hearings, which has since become the default format of Tribunal hearings. Hearings may also be conducted by written submissions with the consent of the parties. A case may be adjudicated by way of an in-person hearing when deemed necessary by the Tribunal.
Organizational Structure
The Tribunal’s Chairperson and Chief Executive Officer is also its accountable executive and is a full-time member of the Tribunal responsible for directing and supervising the work to accomplish the Tribunal’s operational mandate, pursuant to section 5 of the TATC Act. This includes the apportionment of work among members, the assignment of members to hear matters brought before the Tribunal and, generally, the conduct of the work of the Tribunal and the management of its internal affairs.
Although the position has been vacant since December 2019, the Vice-Chairperson is also a full-time member of the Tribunal and, pursuant to the TATC Act, assumes the duties and responsibilities of the accountable executive in the absence of the Chairperson.
The Chief Administrator of the Administrative Tribunals Support Service of Canada (ATSSC) is mandated to provide support services and facilities to the Tribunal’s Chairperson. The Executive Director assigned to the TATC secretariat is responsible for the management of registry, communications and legal staff.
Full-time staff members dedicated to the TATC are assigned to the TATC secretariat and report to the ATSSC through the Executive Director on administrative and human resources management matters, and to the Chairperson on all matters related to the Tribunal’s operational mandate. The Administrative Tribunals Support Service of Canada Act confirms that “the chairperson of an administrative tribunal continues to have supervision over and direction of the work of the tribunal”.
Part-time members of the Tribunal are drawn from across Canada and are appointed based on their transportation sector knowledge and expertise. The Tribunal increased the number of its part-time members, starting in 2018, from 13 to 46 by early 2020.
The Tribunal requires a roster of 40 to 50 part-time members who collectively have the expertise required to adjudicate matters in its four current areas of jurisdiction (aviation, marine, rail and medical), at the review and appeal levels, and in both official languages.
At the end of the reporting period, there were 30 part-time members and one full-time member appointed to the Tribunal. Three part-time members had not completed the training required to fulfill the duties and responsibilities of a member and nine members could adjudicate matters in French in a limited number of sectors of the Tribunal’s jurisdiction.
During this reporting period, 15 of the 22 part-time members with terms that came to an end were reappointed for terms ranging from two to five years. Three new part-time members were appointed to the Tribunal for five-year terms and the Chairperson, a full-time member of the Tribunal, was reappointed for a two-year term upon completion of a one-year term.
The Vice-Chairperson position has now been vacant since 2019. As the second required full-time member of the Tribunal, it is an essential position to ensure the adequate administration of the Tribunal’s internal affairs and the carriage of a significant caseload within several transportation sectors in both official languages. This vacancy has negatively impacted the Tribunal’s operation and prevented the full and effective delivery of its mandate over several reporting periods.
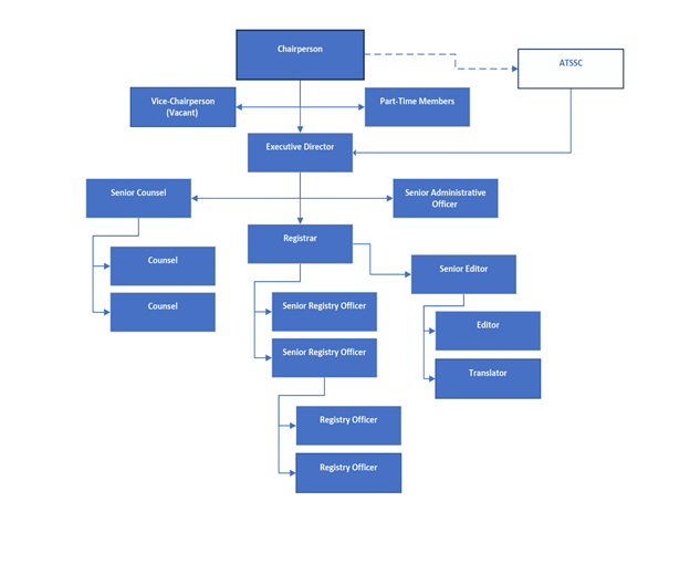
Organization Chart
Text Version of the 2021-2022 Organization Chart
This chart shows the Tribunal’s organization. There are several boxes grouped together, each containing a position title. The chart also shows the Tribunal’s relationship to the Administrative Tribunals Support Service of Canada (ATSSC). The positions at the Tribunal include the Chairperson, the Vice-Chairperson (vacant), and the Executive Director, followed by boxes for each of the following staff positions:
Senior Counsel, Counsel (2)
Registrar, Senior Registry Officer (2), Registry Officer (2)
Senior Editor, Editor, Translator
Senior Administrative Officer
The chart also includes a box for TATC part-time members.
The TATC secretariat currently consists of 15 positions, including a Chairperson, Vice-Chairperson and 13 public servants, four of which are shared positions with other Tribunals supported by the ATSSC. The secretariat provides registry, legal, communications and administration services in support of the TATC mandate. Of the 15 positions, one is currently vacant.
2021-2022 in Review
Effectiveness
The Tribunal’s effectiveness can be measured by its ability to provide the Canadian transportation community with the opportunity to have ministerial and Canadian Transportation Agency decisions reviewed fairly, equitably and within a reasonable period of time.
“Quality decisions delivered to affected parties in a timely manner” is the hallmark of the TATC. Although the Tribunal will not sacrifice quality for timeliness, a credible and relevant administrative judicial process must endeavour to deliver its decisions to affected parties in an expeditious manner and as informally as possible.
Under normal circumstances, the Tribunal acknowledges requests for adjudication within three days of receiving the formal application for a review or appeal hearing and discusses a hearing date with the parties as soon as possible. The Tribunal’s goal is to carry out hearings within 12 months of receiving an applicant’s request, and to serve affected parties with review determinations and appeal decisions within 90 and 120 days, respectively, of hearing completion.
Prior to hearings taking place, the Tribunal conducts case management conferences (CMCs) with affected parties. The purpose of the CMC is to confirm the specific issue(s) to be submitted to the Tribunal at the hearing, as well as to discuss any procedural matter and any other matter that may aid in the conduct of the hearing and disposition of the proceeding.
During this reporting period, the Tribunal convened CMCs by videoconference in most licencing matters (aviation and marine medical certificates and aviation licences) as well as in some enforcement matters. There were 117 CMCs held in 2021-2022, of which 114 were conducted in applications for review matters and 3 were held in appeal matters.
The conduct of CMCs was generally very beneficial to the parties and to the Tribunal. CMCs have proven to increase communication between the parties and to assist in resolving matters, where possible, earlier in the process and before a hearing is planned.The Tribunal has now introduced CMCs as a procedural step in all matters to assist in the management of cases and to increase the efficiency of proceedings. The Tribunal will continue to explore with the parties all available avenues to ensure the most efficient disposition of matters.
In all files, the Tribunal encourages communication and the exchange of documents between the parties to assist in identifying the issues that can be resolved between them before adjudication by the Tribunal. This approach reduces the length of hearings and avoids last-minute adjournments necessitated by late disclosure of information.
In 2021-2022, there was an increase in the number of hearings: 59 compared to 19 and 31 during the previous two years respectively. This was largely due to the implementation of a successful transition from in-person to virtual hearings and to increased efficiencies in the hearing process. The majority of the hearings conducted during the reporting period were conducted by videoconference and some were dealt with by written submissions.
The average lapsed time in 2021-2022 between the conclusion of a review hearing and the issuance of a determination was 123 days (an increase of 28 per cent from last year). This was primarily due to the significant increase in the number of hearings held this year compared to the previous reporting periods.
In the 2021-2022 reporting period, 143 cases were concluded without a hearing. It should be noted that of these cases, many were requests filed with the Tribunal and resolved shortly before the hearing was scheduled to take place, which means that all the logistical, administrative and support tasks that lead to a formal hearing were completed by the TATC secretariat.
The cases concluded without a hearing were resolved in a number of ways: the document holder paid the fine before the hearing commenced, the document holder’s licence was reinstated by Transport Canada before the hearing, the request for a hearing was withdrawn by the document holder following disclosure, the notice was withdrawn by the Minister, or an agreement was reached between the parties through discussion and negotiation.
In 2020-2021, the Tribunal referred 4 marine cases back to the Minister for reconsideration. The outcomes of 3 cases are still pending.
In 2021-2022, the Tribunal referred 8 cases (2 aviation and 6 marine) back to the Minister for reconsideration. The outcomes of 7 cases are still pending.
TATC Case Law
The TATC decisions are published on its website at www.tatc.gc.ca/en/home.html. The following cases show some of the variety in both the topics and outcomes of cases heard by the TATC during the reporting period. These cases also demonstrate why the Tribunal needs specialized members who understand the technical complexities in their fields of expertise.
Review of an Administrative Monetary Penalty under the Canada Transportation Act and the Air Passenger Protection Regulations
Case no. 2021 TATCE 10 (Review)
By way of a Notice of Violation dated August 27, 2019, and pursuant to section 180 of the Canada Transportation Act (Act), the Canadian Transportation Agency (Agency) assessed an administrative monetary penalty of $7,500 against Porter Airlines Inc. (Porter) for three alleged violations of subsection 7(1) of the Air Passenger Protection Regulations (regulations).
On September 27, 2019, Porter requested a review of one of the three violations by the Transportation Appeal Tribunal of Canada (Tribunal). Subsection 180.3(4) of the Act provides that the Agency has the burden to prove that Porter contravened subsection 7(1) of the regulations by proving each element of the violation.
After holding a hearing, the Tribunal found that the Agency did not prove, on a balance of probabilities, that Porter contravened subsection 7(1) of the regulations with respect to the violation under review.
Although it did not have the burden of proof, Porter submitted evidence (photos and testimonial) to support its application for a review and prove compliance to the regulations. The Tribunal did not, however, consider the applicant’s evidence in reaching its decision. Rather, the Tribunal concluded that the Agency did not meet its burden to establish the violation after considering all the evidence submitted by the Agency.
In fact, neither the Agency’s enforcement officer report, nor photos taken by the officer, showed that Porter did not comply with the regulations. The Tribunal found that the officer’s testimony was vague and general. The Agency’s manager of enforcement also testified and told the Tribunal that the report did not demonstrate either compliance or non-compliance by Porter.
The Tribunal concluded that the Agency did not prove that it is more likely than not that Porter contravened the regulations. The Tribunal dismissed the penalty assessed against Porter in relation to the alleged violation.
Review of a Refusal to Issue a Canadian Aviation Document under the Aeronautics Act
Case no. 2021 TATCE 18 (Review)
Transport Canada (TC) advised the applicant that, further to his failed Pilot Proficiency Check (PPC) on October 19, 2019, and pursuant to paragraph 6.71(1)(b) of the Aeronautics Act (Act), it had decided to refuse to issue the applicant’s BE02 PPC. In the PPC Flight Test Report, the applicant was assessed a failing grade of “1” on Exercise 16 – Approach – NDB – Circling due to several critical errors and deviations, notably during the Non-Directional Beacon (NDB) approach to runway 12 at Hamilton Airport, circling runway 06. An assessment of “1” is assigned when the pilot commits a critical error or deviation. The assessment of a “1” on any exercise constitutes an unsuccessful PPC and a finding that the pilot is unqualified to operate the aircraft.
On November 22, 2019, the applicant requested that the Transportation Appeal Tribunal of Canada (Tribunal) review the refusal to issue him a PPC.
Pursuant to paragraph 6.71(1)(b) of the Act, the Minister of Transport may refuse to issue or amend a Canadian aviation document on the ground that the applicant does not meet the qualifications or fulfil the conditions necessary for the issuance of the document. Standard 724.108 of the Commercial Air Service Standards outlines the requirements of PPCs that are used to satisfy the qualification requirement of pilots operating commuter aircraft.
TC led its case with testimony from the approved check pilot (ACP). The Tribunal found the ACP’s testimony to be credible and reliable. There was no evidence of any animus towards the applicant or any sign of bias. His testimony was objective and discussed at length his rationale for each mark that he assigned to the applicant.
The applicant submitted that the NDB approach should have been assessed as a "2" and not a "1" because he recognized and corrected his deviation.
The Tribunal found that the applicant’s submission would only hold if he exceeded the stated tolerance, but not more than double, and corrected immediately. Regardless, the numerous other critical errors and deviations would still warrant an assessment of “1”.
The Tribunal concluded that a mark of “1” was correct for the NDB approach and that the applicant failed to meet the qualifications necessary for the issuance of the BE02 PPC.
Appeal of an Administrative Monetary Penalty under the Railway Safety Act
Case no. 2021 TATCE 39 (Appeal)
By way of a Notice of Violation (Notice) dated August 16, 2017 and pursuant to section 40.14 of the Railway Safety Act and paragraph 3.1(b) of the Railway Safety Administrative Monetary Penalties Regulations, Transport Canada (TC) assessed an administrative monetary penalty (AMP) of $71,499.12 against Canadian National Railway (CN) for an alleged contravention of section 4.1 of the Railway Freight Car Inspection and Safety Rules.
This AMP amount was confirmed following a review hearing and in a determination rendered on March 29, 2019. CN (appellant) appealed the determination. The appeal was conducted by way of written submissions that were filed by both parties.The facts giving rise to the Notice were not in dispute. The appellant raised primarily that the review member failed to properly consider relevant evidence and applied an incorrect due diligence test.
The appellant stated two grounds of appeal:
- that the determination was based on an erroneous assessment of the facts and evidence; and
- that the review member applied a higher burden of proof and of due diligence than that required for the due diligence defence.
According to the parties, the reasonableness standard applied to the first ground and the standard of correctness applied to the second ground. The Tribunal agreed with these standards for the purposes of this appeal.
With regard to the first ground of appeal, the appellant argued that it took reasonable precautions to ensure the safety of its operations and the proper functioning of its preventive measures, and that it complied with the applicable regulatory framework.
With regard to the second ground of appeal, the appellant argued that the review member erroneously applied an absolute liability standard to the violation.
The Minister argued that the review member committed no reviewable error, and that the determination must be viewed in light of the entire file.
The panel dismissed the appeal. It concluded that the review member was reasonable in rejecting CN’s due diligence defence and correctly applied the strict liability standard. The AMP was upheld.
Training and Development
When new members are appointed, they receive in-house training in all aspects of administrative law, adjudication, transportation law, and decision writing. Serving members receive regular professional development, including webinars and case law updates. Legal counsel assists with pre-hearing, hearing, and post-hearing activities. Members and staff are encouraged to undergo annual professional education. This combined approach helps members to maximize their effectiveness in the adjudicative process, to keep abreast of developments in administrative law and the federal transportation sectors, and to render decisions according to the values and expected outcomes mandated to the Tribunal. The Tribunal’s policies and practice directions are routinely reviewed and updated as required on the TATC website, and all members are kept informed about policy updates, including those pertaining to internal administration.
Training resources for members and staff are available in various formats, including online and electronic formats. Communication with members is continuous and regular updates are provided by the Chairperson regarding the Tribunal’s activities. In 2021-2022, the Tribunal held roundtables by transportation sector and continued to hold professional development webinars for members on a variety of topics, including updates on administrative law, transportation law and relevant case law. The Tribunal is a corporate member of the Council of Canadian Administrative Tribunals (CCAT) and funded some of the training offered by CCAT for members and staff interested in advancing their knowledge and skills in administrative law and hearing proceedings. Finally, a number of members and staff attended the 21st Annual Administrative Law and Practice training conference and the workshop How to Write Reasons after Vavilov: Defensible Decisions, Access to Justice and Plain Language hosted by The Canadian Institute and conducted virtually this year.
The Tribunal’s ongoing success can be attributed to the importance placed on the training and development of its members and staff.
Public Outreach
Public outreach and sector engagement activities are important to the relevance and credibility of the Tribunal, as these events increase the public’s awareness of the Tribunal’s mandate and generate interest in the important role the Tribunal plays in carrying out independent review and appeal hearings for the Minister of Transport and members of Canada’s transportation sectors. Sector engagement is also important for the recruitment of new part-time members.
During this reporting period, to make the best of the parameters dictated by the COVID-19 pandemic, the Tribunal shifted its outreach activities from traditional approaches to electronic tools, including a planned social media strategy. Engagement activities with key stakeholders were held by videoconference and allowed the Tribunal to communicate effectively and generate support for its many policies and operational initiatives. These tools will prove even more important next year as the Tribunal rolls out its new case management system and updated e-filing tool.
Building on the success of its physician recruitment strategy of the previous year to fill member positions requiring medical expertise, the Tribunal is now preparing to launch a social media campaign to attract a broad range of candidates interested in the Vice-Chairperson position and a number of member positions requiring specific transportation sector expertise. This campaign will target organizations that promote diversity in various transportation sectors in order for them to relay this message to their different constituencies.
Results and Future Plans
The credibility and relevance of the Tribunal is based on its members and the staff that supports them. To meet its operational mandate, the Tribunal requires an optimum number of members with the right skills and expertise from across Canada’s various transportation sectors, as well as legal and medical expertise. The Tribunal also requires a roster of members who can adjudicate matters in either or both official languages in each of its areas of jurisdiction, and at both the review level (one member presiding) and the appeal level (three members of the appeal panel). The Chairperson assigns Tribunal members to adjudicate matters based on their experience and expertise in the different transportation sectors, their ability to conduct a hearing and to write a decision in the language of the proceedings, and their availability to adjudicate matters effectively and expeditiously.
The timely appointment of members to the Tribunal continues to be necessary, and for term lengths that provide for an opportunity to complete the training required to fulfill member responsibilities and to gain the adjudicator experience required to become effective and fully contributing members of the Tribunal. This is a key element of the Tribunal’s ability to plan and conduct its adjudicative activities and to deliver its mandate efficiently. During this reporting period, the delays in appointing new members in a number of areas of expertise and the gaps created at the end of terms of current members who were reappointed, caused significant disruptions in Tribunal operations and delays in the adjudication of matters.
At the same time, during this reporting period, the Tribunal measured the impact of the cost-saving efficiency measures and modernization initiatives that were implemented in 2020-2021. As noted further above, the number of hearings the Tribunal held this year doubled, on average, over previous years. It also introduced case management conferences without any significant increase in resources. The Tribunal recognizes that this significant pace increase generated some operational stressors for responding organizations. However, these measures also translated into a more transparent, responsive and efficient tribunal, and therefore contributed to a significant service improvement for the entire transportation sector.
In 2021-2022, the TATC began developing a new Case Management System (CMS) that will contribute to streamlining and improving processes in addition to providing realtime statistics and tracking the full life cycle of case files. The CMS will also include a robust electronic records management component which in turn will facilitate the conducting of virtual hearings. The new system will be implemented in 2022-2023.
Also for the coming year, the Tribunal will focus on refining some of its processes with a view to ensuring that they are as efficient, easy and helpful as possible. The Tribunal will launch a social media campaign to bolster its recruitment efforts, improve the diversity of its membership and better communicate with stakeholders. Last but not least, the Tribunal will complete a project to publish summaries of medical jurisprudence to assist the parties in medical licensing matters to better prepare for these important cases.
Tribunal Member - Full-Time
Patrick Vermette
Kingston, Ontario
Patrick Vermette received a Governor in Council appointment to serve as Chairperson and Chief Executive Officer of the Transportation Appeal Tribunal of Canada on September 2, 2020 and has been reappointed for a two-year term effective September 2, 2021. Mr. Vermette joined the Tribunal in March 2018 as a part-time member. He is an experienced military and civilian pilot. His military operational flying experience includes flying the C-130 Hercules in both transport and search and rescue roles. He holds a civilian airline transport pilot licence in Canada and in the U.S. and has a diverse range of flying experience in general aviation. Mr. Vermette is also a lawyer and member of the Bar of Ontario. He has extensive experience practicing law as a legal officer with the Office of the Judge Advocate General of Canada, where he attained the rank of Lieutenant-Colonel. He has provided legal advice to the Canadian Armed Forces as a senior legal advisor and director of several legal services in different post and mission assignments in Canada and abroad. He served as the deputy director of the Canadian Forces Military Law Centre, deployed to a theatre of conflict as legal adviser to air operations and served as senior legal adviser to NORAD. Mr. Vermette holds a bachelor of social sciences (political science and sociology), a bachelor of law degree (LL.B.) from the University of Ottawa and a master’s degree in air and space law from Leiden University (LL.M.) in the Netherlands.
Tribunal Members - Part-Time
The following is a complete list of part-time members who served on the Tribunal in fiscal year 2021-2022:
George Ashley
Ottawa, Ontario
» Reappointed to a part-time term of four years on February 18, 2022.
Mr. George “Ron” Ashley is retired from the Canadian Pacific Railway, where he was senior legal counsel. He previously worked as senior counsel at the Canadian Transportation Agency. His area of focus in both positions was the monitoring of, and need for, compliance with the laws of economic regulation affecting railway companies operating in Canada and the United States. In 2008, for a one-year period and as part of his transitioning from the public to the private sector, he was appointed as a member of the Immigration and Refugee Board of Canada, where he conducted quasi-judicial hearings on immigration appeals. His early career was at the Competition Bureau during a period marked by an evolution toward de-regulation in Canada’s air and rail modes. Mr. Ashley has extensive experience in regulatory hearings and in writing quasi-judicial decisions, as well as in litigating appeals. He has degrees in business and law from Queen’s University.
Sandra Attersley
Dartmouth, Nova Scotia
» Reappointed to a part-time term of four years on November 29, 2021.
Ms. Attersley graduated from the Canadian Coast Guard College in 1981, the Marine Institute in 1986, and Dalhousie Law School in 1996. Ms. Attersley’s professional career has encompassed many aspects of the marine industry, including ship operations with the Canadian Coast Guard, ship design and shipbuilding, and maritime law. She has also lectured on maritime transportation administration and policy in the Master of Marine Management program at Dalhousie University. As a marine lawyer, her practice included assessment of marine casualties on behalf of insurance companies and ship owners to determine causation and liability. Ms. Attersley serves on the Board of Directors of the Mission to Seafarers, Halifax, and Techsploration Inc. She is a member of the Canadian Maritime Law Association and the Canadian Institute of Marine Engineering.
Blaine Beaven
Saskatoon, Saskatchewan
» Appointed to a part-time term of four years on March 26, 2018.
Mr. Beaven practices law with Scott & Beaven Law Office in Saskatoon, Saskatchewan. His focus is on criminal defence, and he has represented accused at all levels of court in Saskatchewan. He received his Bachelor of Arts degree in 2006 and his Bachelor of Law in 2009, both from the University of Saskatchewan. Mr. Beaven is also a Commercial Pilot and spent multiple summers in Northern Manitoba as a bush pilot in twin engine and float equipped aircraft. He uses his private aircraft regularly to fly to court in remote locations. Mr. Beaven holds the rank of Major in the Canadian Armed Forces working with the Canadian Cadet Organizations, and is involved in the flying program as both a glider pilot and a tow plane pilot.
Fazal Bhimji
Delta, British Columbia
» Appointed to a part-time term of four years on March 26, 2018.
Mr. Bhimji spent 36 years in the aviation industry in various parts of Canada as an air traffic controller and a private pilot. He started his career with Transport Canada as an airport controller (VFR) and an area controller (IFR), ending his career as a supervisor in Vancouver Tower with Nav Canada. He was formerly President of the Canadian Air Traffic Control Association and represented Canada on numerous international committees in that capacity. Mr. Bhimji has a mediation and arbitration practice where he deals with workplace and civil matters and sits as a member of the Health Professions Review Board and the Employment and Assistance Appeal Tribunal in British Columbia. Mr. Bhimji is a faculty member of the Justice Institute of BC and the BC Institute of Technology.
Dr. Christopher J. Brooks
Kanata, Ontario
» Reappointed to a part-time term of two years on July 1, 2021.
Dr. Brooks is a physician, scientist and inventor. Dr. Brooks has 50 years of experience as a physician in the navy, in industry and in private practice. He holds a Fellowship in Occupational Medicine from the Royal College of Physicians in London and a Diploma in Aviation Medicine from Farnborough, UK. His background includes a wide range of positions such as medical officer onboard a nuclear submarine, flight surgeon, commanding officer for the Royal Canadian Navy at Stadacona Hospital in Halifax, and command surgeon for both the Canadian Air Command and the Canadian Maritime Command. For 11 years, he was the Director of R&D at Survival Systems Ltd., Dartmouth, N.S., where he introduced emergency breathing systems into helicopters for the Canadian offshore oil industry. Currently, he is a consultant in occupational medicine for the Transportation Safety Board of Canada and the Department of National Defence. Among the awards Dr. Brooks has received are the Order of Military Merit, the Queen’s Jubilee Medal and the Canadian General Standards Board’s highest achievement award for his work on survival suits and life jackets. In addition, he has published over 70 books, reports and papers on occupational health and safety issues.
Jason Burk
Stoney Creek, Ontario
» Appointed to a part-time term of four years on April 15, 2019.
Jason Burk completed a bachelor’s degree in nursing science from Queen’s University. Following university, he obtained his registration to practice as a nurse (RN), and certification as a paramedic. He worked for several years as a flight nurse/paramedic providing aeromedical repatriations for ill and injured Canadians abroad. He continues to work as a paramedic in Ontario where he has served for over 17 years. Mr. Burk began his aviation career at an early age, pursuing initial flight training at the age of 17. He later completed his Commercial Pilot Licence and Airline Transport Pilot Licence, achieved the rank of Captain, and flew the Boeing 737 for one of Canada’s international airlines. He actively provides training on the Boeing 737 as a Type Rating Instructor and maintains his nursing registration, paramedic certification and Airline Transport Pilot Licence all in good standing.
Mark S. Conrad
Winnipeg, Manitoba
» Reappointed to a part-time term of four years on February 18, 2022.
Mr. Conrad is retired from a 30-year career with Transport Canada. In the Airports group, he served in both Airport Commercial Development and Airport Operations. He also held positions related to policy and human resources before advancing to executive director responsible for railway safety and the transportation of dangerous goods in the department’s Prairie and Northern Region. Mr. Conrad is a strong proponent for the use of analytics in all safety-focused business and championed the enhanced use of safety data within his region to guide rail inspection programs. His educational background includes a Master of Business Administration from the University of Manitoba and a Certificate in Strategic Management of Regulatory Agencies from Harvard University.
William R. Cottick
Victoria, British Columbia
» Appointed to a part-time term of four years on February 21, 2018.
Mr. Cottick is a lawyer practicing corporate/commercial, transportation and administrative law in Victoria, BC, and a member of the Health Professions Review Board of British Columbia. He holds a bachelor of laws degree from the University of British Columbia, a master of laws degree from the London School of Economics, an MBA from Ivey Business School, and a diploma in air and space law from the London Institute of World Affairs. He has held senior legal executive positions at Wardair International, Laidlaw Inc. (owner of Greyhound Bus Lines throughout North America), Jannock Limited, and most recently at BC Ferries, where he was executive vice president and general counsel. Mr. Cottick was also legal counsel to the Moshansky Commission of Inquiry into the Air Ontario crash at Dryden, Ontario, and holds a Canadian pilot licence. Active in his community, he is a governor with the Canadian Corps of Commissionaires, and a member of the Advisory Board of Blue Bridge Theatre Company. Mr. Cottick is a recipient of the Financial Post/ZSA Western Canada General Counsel Lifetime Achievement Award for his work in the transportation sector and corporate governance.
Dr. Robert Cronin
Courtenay, British Columbia
» Appointed to a part-time term of four years on November 29, 2017.
Dr. Cronin obtained a medical degree from Queen’s University in 1970 and a family practice certification from McMaster University in 1973. He is a retired family physician who has practised in various settings, including Flin Flon and Winnipeg, Manitoba; and Yellowknife, Northwest Territories. He also worked for five years with the Northern Medical Unit at the University of Manitoba as a fly-in physician in isolated First Nations communities in Northern Manitoba. His aviation experience includes many years as a Civil Aviation Medical Examiner, three years as an Aviation Medical Officer with Transport Canada, and 12 years as an Air Reserve Medical Officer with 17 Wing in Winnipeg. During this time, he flew as a flight surgeon with 435 Squadron in Hercules aircraft on search and rescue missions and training flights, medevac and transport missions, and air-to-air refuelling missions. He also flew regularly with 402 City of Winnipeg Squadron on Dash 8 navigation school training flights. Dr. Cronin has a private pilot’s licence and approximately 850 hours of pilot-in-command time, most of which was accumulated in the Northwest Territories while flying into native communities to conduct medical clinics. He is also a qualified Basic Dive Medical Officer and has worked with search and rescue divers, RCMP divers, and civilian commercial divers in this capacity.
Dr. Thomas V. Davis
Victoria, British Columbia
» Reappointed to a part-time term of four years on February 18, 2022.
Dr. Davis received his Doctor of Medicine from the University of Calgary in 1981. Prior to medical school, he graduated from Royal Military College and served four years at sea with the Royal Canadian Navy as a bridge watchkeeper, navigator and destroyer communications / electronic warfare officer. After an internship and a year of general surgery residency, Dr. Davis served as a flight surgeon in the Royal Canadian Air Force at CFB Cold Lake. He subsequently practised family medicine in Victoria, B.C. Following seven years in private practice, Dr. Davis joined the federal government as a civil aviation medical officer in Toronto. At this time, he assisted the Transportation Safety Board in the investigation of over 25 fatal aircraft accidents, including the Swiss Air Flight 111 accident, and earned a diploma in aviation medicine from the University of Otago in New Zealand. In 2002, Dr. Davis obtained a Master of Science (Applied) degree in occupational health from McGill University. He then worked in occupational medicine as a plant physician, health manager and chief medical officer for Alcan and Rio Tinto Alcan. Most recently, Dr. Davis worked as a medical consultant to the B.C. Ministry of Health, providing medical expertise to the Audit and Investigation branch.
Caroline Desbiens
Sainte-Foy, Quebec
» Reappointed to a part-time term of four years on November 29, 2021.
Ms. Desbiens has been a lawyer since 1988, and she works principally in the areas of aviation and maritime law. Ms. Desbiens received a law degree from the University of Laval in 1987, and a diploma in International Law and Comparative Law from the University of San Diego in 1988. Ms. Desbiens received a master’s degree in Air and Space Law from McGill University in 1993. A member of the Barreau du Québec, Ms. Desbiens is also a member of the Canadian Bar Association, the Association québécoise des transporteurs aériens, the Institute of Air and Space Law Association, the Canadian Maritime Law Association, and the Chambre de commerce de Québec.
Gary Drouin
Chelsea, Quebec
» Reappointed to a term of four years on December 18, 2020.
Mr. Drouin has been an active member of the Tribunal for over eight years. He has 30 years of experience in management and administration, including 25 years in the rail portfolio at Transport Canada. Mr. Drouin has actively promoted level crossing safety and trespass prevention through the former outreach and education program, Direction 2006. Through his skills in facilitating partnership building, sharing knowledge, and fostering collaboration on projects, he has contributed to Canada being recognized as a world leader in railway safety. He was also a consultant on air cargo security for several years at Transport Canada, where he contributed to enhancing security for the travelling public. His role included facilitating and modernizing processes for the air cargo industry while ensuring commitment to governmental priorities on aviation security. Mr. Drouin has received several awards for excellence, including from l'Association du transport écolier du Québec for his work on school transport safety, an Award of Excellence and Achievement in the Canadian Public Service (2003), a Presidential Award USA (1998), and many more.
Jon Dueck
Delta, British Columbia
» Appointed to a part-time term of four years on May 1, 2018.
Mr. Dueck is a retired Air Canada B777 pilot who has accumulated over 18,000 hours’ flight time. During his career, Mr. Dueck spent two years as a Transport Canada Civil Aviation Inspector and held various airline management positions, including Chief Pilot, Manager of Flight Operations Administration with Canadian Regional Airlines, Manager—Regulatory Affairs with Air Canada Jazz, and Manager—Flight Operations IT with Air Canada Zip. Mr. Dueck is the founder of Aviation Data Systems (ADS), a BC-based consultancy that provided aviation regulatory and airline management consulting services specializing in domestic and international airline and corporate charter flight operations. ADS currently publishes Transport Canada and other regulatory documents for electronic sale and distribution.
Yves Duguay
Montreal, Quebec
» Appointed to a part-time term of four years on March 12, 2018.
President of HCiWorld which he founded in 2013, Yves Duguay is an expert in public and private security. He has held executive positions successively with the Royal Canadian Mounted Police (RCMP), Air Canada and as the First Vice-president for operations and client experience at the Canadian Air Transport Security Authority (CATSA), he was responsible for the security screening operations in 89 airports in Canada. Mr. Duguay holds an MBA from McGill University and the “Hautes Études Commerciales” (HEC) in Montreal. He has also obtained his designation as corporate director from the Institute of Corporate Directors (ICD) in Canada. Mr. Duguay is the first Canadian to receive the CSSP certification from NCS4 and the University of Southern Mississippi in the United States.
Dr. Linda Garand
Montreal, Quebec
» Appointed to a part-time term of five years on March 25, 2022.
Dr. Linda Garand obtained a medical degree from the Université de Montréal in 1983. She served for three years in the Canadian Forces (CF) where she obtained her qualifications in aviation medicine. She subsequently worked as a family physician and as a civil aviation medical examiner. Upon her return to the CF in 1999, she held a variety of positions, including medical director of aviation hyperbaric and hypobaric chambers training, and was an expert member of the Aerospace and Undersea Medical Board. As senior medical consultant at the Directorate of Medical Policies, she created a new risk analysis matrix for the evaluation of medical employment limitation, which has remained in ongoing use. Following her release from the CF in 2012, Dr. Garand was a consultant in occupational and aviation medicine in a wide range of positions. She was a consultant at Transport Canada (as regional aviation medical officer), Health Canada, Air Canada, and Rolls Royce Canada Aviation. She became chief medical officer of CN in 2018. Dr. Garand was a course lecturer at McGill University, member of the Board of Directors of the Occupational and Environmental Medical Association of Canada, and a judge at the Tribunal administratif du Québec. She is the recipient of a Task Force Commander’s Commendation and a Canadian Forces Chief of Defence Staff Commendation.
John Gradek
Montreal, Quebec
» Appointed to a part-time term of four years on March 12, 2018.
Mr. Gradek is an Advisor at Alexander Hughes Executive Search Consultants in Montreal, specializing in corporate leadership recruiting for global industrial and commercial organizations. He is also a Professor and Faculty Lecturer at McGill University’s School of Continuing Studies, focusing on courses in Strategic Management, Supply Chain / Operations Management, as well as the Integrated Aviation Management program. Mr. Gradek has held planning and operations positions at Air Canada in Cargo, Airport Operations and Revenue Management. He has also held planning roles at Canadian Pacific Railway in Locomotive Management and Service Design. Mr. Gradek holds a Master’s in Business Administration from the Ivey Business School, a Bachelor of Electrical Engineering from Carleton University and a Bachelor of Science from Loyola College.
Martine Guay
Longueuil, Quebec
» Appointed to a part-time term of four years on April 15, 2019.
After obtaining a law degree from Université de Montréal and becoming a member of the Barreau du Québec, Martine Guay had a long career in the federal public service, first as a legal translator-reviser and then as a manager. She later went back to school to become a nurse and has since worked in women’s health and research. She has contributed to many books published in her field and is completing a master’s degree in nursing. She also likes to teach and do volunteer work in her community.
Elizabeth Hak
Calgary, Alberta
» Appointed to a part-time term of four years on February 21, 2018.
Ms. Hak has a B.Sc. degree in genetic toxicology and a journalism diploma, and a background in motor vehicle safety, research and legislation. She worked at the Edmonton RCMP Forensic Laboratory for 12 years as an alcohol expert. Since 2011, she has served on a number of boards and councils, including six years with the Alberta Transportation Safety Board, and has acquired extensive writing and decision-making experience. Ms. Hak is currently a lay bencher with the Law Society of Alberta and is a public member with the General Insurance Council of Alberta and the Alberta Veterinary Medical Association.
Dr. Francis Hane
Murillo, Ontario
» Appointed to a part-time term of four years on May 1, 2018.
Dr. Hane is currently employed as a Boeing 737 pilot at WestJet Airlines. As an active airline pilot, he has also served on several committees for both the Air Line Pilots Association (ALPA) and the WestJet Pilots Association (WJPA). Prior to his position with West Jet, his flying activities included flight instructor, bush flying in Canada’s Arctic and flying air ambulance operations in the Mitsubishi MU-2. Dr. Hane was awarded a PhD in biophysics from the University of Waterloo and completed a post-doctoral fellowship in chemistry (medical imaging) at Lakehead University. His research focused on the biophysics of Alzheimer’s disease, and he has made other scholarly contributions in the fields of applied physics, physical chemistry, pharmacology, medical imaging, and law. In addition to his aviation career, Dr. Hane still actively conducts biomedical research.
Raymon J. Kaduck
Ottawa, Ontario
» Reappointed to a part-time term of three years on February 18, 2022.
Mr. Kaduck is the president of Aeronavigatsia Consulting Inc., a firm specializing in transportation economics, regulatory policy and international trade. From 2007 to 2016, he was a member of the Canadian Transportation Agency and adjudicated economic disputes in the air, rail and marine sectors. He also has a decade of experience in northern air operations with Transport Canada and the government of the Northwest Territories. Mr. Kaduck is a member of the advisory boards for the Centre for Air Transport in Remoter Regions at Cranfield University and the Hellenic Aviation Society’s Journal of Air Transport Studies. He is also an honorary member of the Brazilian Institute of Strategic Studies and Public Policies in Air Transport. Mr. Kaduck earned a Master of Business Administration degree from the Richard Ivey School of Business and a Master of Arts in International Political Economy from the Norman Paterson School of International Affairs.
Dr. David Kim
Nanaimo, British Columbia
» Appointed to a part-time term of five years on February 18, 2022.
Dr. David Kim received his Doctor of Medicine degree from the University of British Columbia and specialization training in emergency medicine at the Vancouver General Hospital. He is a specialist in emergency medicine as a Fellow of the Royal College of Physicians and Surgeons of Canada. He also has subspecialty training in aerospace medicine from the Royal Air Force, King’s College London, and the European Space Agency. He holds a Master of Science degree in aerospace medicine from King’s College London and a diploma in aviation medicine from the UK Faculty of Occupational Medicine. Dr. Kim has previously worked at the European Astronaut Centre looking at countermeasures for the harsh environment of deep spaceflight. He has also published peer-reviewed research looking at the physiologic changes of spaceflight and is a medical consultant for the European Space Agency. He is also the co-founder and director of the Canadian Society of Aerospace Medicine and is interested in advancing aerospace medicine capabilities. Dr. Kim continues to practice emergency medicine with a special interest in aerospace medicine while also working in the biotechnology sector as the co-founder of a medical device company.
Sarah M. Kirby
Halifax, Nova Scotia
» Reappointed to a part-time term of four years on February 18, 2022.
A part-time Member of the Transportation Appeal Tribunal of Canada since 2012, Sarah Kirby was admitted to the Nova Scotia Barristers' Society as Barrister and Solicitor in 2000. From 2000 until 2011, she practiced law as a civil litigator in private practice in Nova Scotia with a focus on the marine transportation sector and made appearances in the Federal Court of Canada, the Nova Scotia Supreme Court and the Nova Scotia Provincial Court. From 2011 to 2015, she was an Assistant Dean at the Schulich School of Law at Dalhousie University, and from 2012 to 2016, served as a part-time Adjudicator for the Small Claims Court of Nova Scotia. Ms. Kirby is now a Senior Crown Attorney with the Public Prosecution Service of Nova Scotia. Ms. Kirby has served as an active member of the Canadian Maritime Law Association, the Women's International Shipping and Trading Association, and the Eastern Admiralty Law Association. She is currently a member of the Nova Scotia Barristers' Society's Hearing Committee, Credentials Committee, and the Internal Review Sub-committee, and was a member of The Advocates' Society Nova Scotia Regional Advisory Committee from 2016 to 2020.
Teddy Kwan
Windsor, Ontario
» Appointed to a part-time term of four years on May 1, 2018.
Mr. Kwan is a lawyer in a sole practice. He was called to the Bars of England and Wales, Hong Kong and Upper Canada. He has worked in private practice as a government lawyer, as an in-house counsel for various commercial organizations and as a refugee status determination officer for the United Nations High Commissioner for Refugees. Mr. Kwan holds an Honours Bachelor of Arts degree, a Master of Science degree and a Master of Laws degree. Additionally, he holds a Certificate of Qualification from the National Committee on Accreditation and a Certificate of Professional Specialization in International Intellectual Property Law from the University of Victoria, British Columbia.
Dr. Ginette Lalonde-Kontio
Ottawa, Ontario
» Appointed to a part-time term of five years on February 18, 2022.
Dr. Lalonde-Kontio graduated from McMaster University in 2000 with a Doctor of Medicine degree, and she completed a residency in family medicine at the University of Western Ontario in 2002. In 2003, she completed anesthesiology training at the University of Ottawa. Her academic background includes a master’s in education (2008) from the University of Ottawa, as well as a master’s in aviation medicine and diplomas in occupational health and aeromedical transport (2011) from the University of Otago, New Zealand. Her professional background includes numerous positions, including civil aviation medical examiner (CAME) for Transport Canada, medical officer for the RCMP, medical officer for the Canadian Forces, medical director for Canadian Group Emergency Training, and associate medical director for international assistance and insurance (Europ Assistance and Generali Global Health Services). Dr. Lalonde-Kontio remains involved in medical training at the University of Ottawa, the Medical Council of Canada and the College of Family Physicians of Canada.
J. Ed Macdonald
New Glasgow, Nova Scotia
» Reappointed to a part-time term of three years on February 18, 2022.
Mr. Macdonald is a retired commercial aviation pilot whose 31 years of employment with several major airlines reflects an outstanding record of performance, reliability and commitment. He retired as a captain from Air Canada after flying on domestic and international routes on various passenger aircraft. During his career, Mr. Macdonald amassed 18,000 flight hours, an achievement that required both a high level of technical skill and strong team-building and leadership abilities. A graduate of Rothesay Collegiate in New Brunswick, Mr. Macdonald was born in New Glasgow, Nova Scotia, and lives in Pictou County, where he is active in the community as a volunteer.
Dr. H. Colin MacKay
Nanoose Bay, British Columbia
» Appointed to a part-time term of two years on August 4, 2021.
Brigadier-General (Retired) MacKay served in a variety of senior-level positions within the Canadian Armed Forces Health Services. He served as Head of Operational Medicine, and in 2007, he was the Canadian Task Force Surgeon and Commanding Officer of the NATO Role 3 Multi-national Medical Unit in Kandahar, Afghanistan. He also held positions as the Senior Medical Advisor to Canada Command and Canadian Expeditionary Force Command, the Director of Force Health Protection, and the Deputy Surgeon General. Brigadier-General MacKay was appointed Surgeon General, Commander Canadian Forces Health Services Group, and Head of the Royal Canadian Medical Service in 2015 and retired in 2017. He was appointed as Honorary Physician to Her Majesty the Queen, is an Officer of the Order of Military Merit, and an Honorary Fellow of the Royal College of Physicians and Surgeons of Canada.
Tracy Medve
Kelowna, British Columbia
» Reappointed to a part-time term of two years on May 21, 2021.
Ms. Medve has been President of KF Aerospace since 2013 and prior to this was President of Canadian North Airlines. Since 1985, she has held various senior airline management positions at Norcanair, Time Air, and Canadian Regional Airlines. Prior to joining Canadian North in 2007, Ms. Medve was the co-founder of C.T. AeroProjects, a Calgary-based consultancy focused on air transport resource management. A lawyer by training, she also graduated from the John Molson School of Business Global Aviation MBA program at Concordia University in 2009. Ms. Medve is the former Chair of the Air Transport Association of Canada (ATAC) and the first woman in Canada to be inducted as an Honorary Life Member. She sits as a member of the Board for the Canadian Association of Defence and Security Industries, and is a member of the University of British Columbia—Okanagan External Community Advisory Council. She is also a past member of the Transportation Appeal Tribunal of Canada, having served from 2003 to 2006.
David Merrigan
Hammonds Plains, Nova Scotia
» Appointed to a part-time term of four years on March 26, 2018.
Mr. Merrigan is an arbitrator, mediator, and workplace investigator with experience in the labour, justice, and commerce fields. He holds the Qualified Arbitrator (Q.Arb) and Qualified Mediator (Q. Med) designations from the ADR Institute of Canada (ADRIC), the Member of Chartered Institute of Arbitrators (MCIArb) designation from the Chartered Institute of Arbitrators, and is a Certified Professional in Human Resources (CPHR). A graduate of Memorial University and Simon Fraser University with bachelor’s degrees in philosophy, psychology, and criminology, he has represented the Correctional Service of Canada in numerous Parole Board of Canada hearings. Mr. Merrigan has spent over a decade representing both unions and employers at arbitrations and workers compensation appeals. He is also a part-time instructor at Herzing College’s Arbitration for Professionals Certificate Program. In addition to the TATC, he is a member of Nova Scotia’s Involuntary Psychiatric Review Board and the Nova Scotia Board of Examiners in Psychology.
Capt. Steven D. Neatt
Charlesbourg, Quebec
» Appointed to a part-time term of four years on May 21, 2019.
Captain Steven D. Neatt graduated from the Canadian Coast Guard College in 1989 and holds a Bachelor of Technology in nautical science from the University College of Cape Breton. Captain Neatt has held various positions in the Canadian Coast Guard (CCG), and has 17 years seagoing experience on CCG vessels in the St. Lawrence River and extensive experience in the Arctic. He has also worked ashore with the CCG in senior positions, including six years as lcebreaking Program Superintendent. From 2013 to 2019, Captain Neatt worked as a Senior Marine Investigator for the Transportation Safety Board of Canada in the Quebec City office where he was Investigator-in-Charge of several marine investigations.
James R. Parsons
St. John’s, Newfoundland and Labrador
» Reappointed to a part-time term of four years on December 18, 2020.
Mr. Parsons is a director, coordinator, and lecturer at the Fisheries and Marine Institute of Memorial University, and he has held these positions since 1997. He has been responsible for the development and delivery of oil tanker, floating production storage and offloading, mobile offshore drilling unit, and marine regulatory awareness training programs for clients working with the Hibernia and Terra Nova projects. Previously, Mr. Parsons was a marine consultant at Bateman Chapman (Canada) Ltd., and he owned OTI Canada Group, a company involved in marine surveying, cargo inspections and safety, and pollution control. Currently he owns a marine consultancy called Global Marine Solutions. He is a Master Mariner with significant experience in Canadian Arctic waters and, among his many degrees, he has a PhD in marine transportation and economics from the University of Plymouth in England and a bachelor of maritime studies from Memorial University.
Jacqueline Penney
St. John’s, Newfoundland and Labrador
» Reappointed to a part-time term of four years on November 29, 2021.
Ms. Penney graduated from Dalhousie Law School in 1993 with a Bachelor of Laws. She is a practising member of the Law Society of Newfoundland and Labrador and the Nova Scotia Barristers’ Society. Ms. Penney has extensive legal experience in the marine transportation industry. Since June 2009, she has been Corporate Counsel for Marine Atlantic Inc., practising primarily maritime law, corporate and commercial law, labour law, and insurance law. She has significant experience appearing before courts, tribunals and boards, and acting in a quasi-judicial capacity as a member of federal and provincial tribunals, boards and commissions. Prior to May 2009, Ms. Penney was a partner with McInnes Cooper in St. John’s, NL. In 2013, she was appointed to the Newfoundland and Labrador Labour Relations Board as an employer representative and continues to serve on this board. From January 2015 to December 2017, Ms. Penney acted as Chair of the Newfoundland and Labrador Legal Aid Commission.
Franco Pietracupa
Dollard-des-Ormeaux, Quebec
» Reappointed to a part-time term of two years on May 21, 2021.
Mr. Pietracupa received his College Diploma in Aeronautical Pilot Instruction in 1997. He has worked for various companies in aviation, including CESPA Flight College, and held the position of Class 1 instructor/chief flight instructor from 1997 to 2000 in different flight training organizations. With his extensive experience as a flight instructor and operator, he was designated as a flight test examiner with Transport Canada. Since April 2011, Mr. Pietracupa has held the position of Chief Pilot, Business Customer Liaison Pilots at Bombardier Aerospace in Montreal.
Marc-André Poisson
Ottawa, Ontario
» Appointed to a part-time term of four years on August 19, 2019.
In addition to being a part-time member of the Transportation Appeal Tribunal of Canada, Captain Marc-André Poisson spends most of the remainder of his time writing. He is the former Director of Marine Investigations at the Transportation Safety Board of Canada and immediate past Chair of the Marine Accident Investigators’ International Forum. In 2017, the International Maritime Organization (IMO) appointed Captain Poisson as an IMO Maritime Goodwill Ambassador, a nomination that prompted him to start the Canadian Marine Industry Foundation in 2019. He holds a master’s degree in marine policy from the University of Wales, Cardiff and completed undergraduate studies in natural and social sciences in Canada and France. He has many publications to his credit, both fiction and non-fiction, and is a recipient of the Canadian Coast Guard’s highest award, the exemplary service medal.
Michael J. Regimbal
Beaconsfield, Quebec
» Reappointed to a part-time term of four years on February 18, 2022.
Mr. Regimbal is a transportation consultant with expertise in strategic, regulatory, operational and investigative fields. He has worked in the public and private sectors and has international experience. He recently concluded his term as the national director of Operation Lifesaver Canada and was awarded the Chief’s Certificate of Commendation in 2016. He is a graduate of McGill University and HEC Paris’ Executive and Strategic Leadership programs. Mr. Regimbal is a past chair of Transport Canada’s Railway Research Advisory Board and industry chair of the Railway Safety Act Working Group on Proximity and Operations.
Terry Robbins
Bedford, Nova Scotia
» Appointed to a part-time term of four years on March 12, 2018.
T.H. (Terry) Robbins, P. Eng., CD, has 35 years of progressive experience in engineering and management roles in the Canadian Armed Forces and the aviation industry. He has held increasingly senior positions within the Department of National Defence (DND), including an exchange posting with the United States Navy. His primary experience is on helicopters, most notably the Sea King and Cormorant, although he has worked on various fixed wing aircraft as well. For showing exceptional leadership in preparing the Sea King helicopters to safely participate in the liberation of Kuwait, Mr. Robbins was awarded the Canadian Chief of the Defence Staff Commendation. In recognition of his outstanding program management skills while working with the United States Navy, Mr. Robbins was awarded a Secretary of the United States Navy Commendation. Since his retirement from the DND, he has worked in engineering and program management in the commercial aviation industry. He was delegated the authority of Senior Maintenance Manager in an Accredited Maintenance Organization by DND’s Technical Airworthiness Authority and has also been a Design Engineer. Mr. Robbins has a Bachelor of Mechanical Engineering from the University of New Brunswick.
Dr. Peter Seviour
St. John’s, Newfoundland and Labrador
» Appointed to a part-time term of four years on November 29, 2017.
Dr. Seviour graduated as a Doctor of Medicine from Memorial University of Newfoundland in 1992 and completed his family practice residency at McGill University from 1992 to 1994. He received his board certification from the American College of Family Practice in 2001. Dr. Seviour has been practising family medicine since 1994 with a special interest in occupational medicine. He has also been a Transport Canada examiner performing marine medical examinations and commercial diving medicals, and has been involved in driver’s medicals and independent reviews for patients injured in auto accidents. Other professional activities include RCMP Designate Physician, Diving Medicine Physician, Insurance Examiner, Medical Director for Caregivers, and Fit to Work medicals (mining and offshore). Dr. Seviour has also served as a board member of the College of Physicians and Surgeons of Newfoundland and Labrador.
Yves Villemaire
Stittsville, Ontario
» Reappointed to a part-time term of two years on July 1, 2021.
Mr. Villemaire is a graduate of the Canadian Coast Guard College. He started his career as a ship’s officer and served in various parts of the country in a number of shipboard and shore positions. He holds a Canadian Coast Guard Command Certificate and an MBA from Queen’s University. He retired from the Canadian Coast Guard in 2007, after holding a number of executive positions including Director General, Fleet; Director General, Maritime Services; and Executive Director of the Canadian Coast Guard College in Sydney, Nova Scotia. Prior to holding these positions, he was Director General, Human Resources, for two years with the Department of Fisheries and Oceans. This followed a three-year appointment as Director, Early Conflict Resolution Office, a service he established for the Deputy Minister. Mr. Villemaire is currently a management consultant on a part-time basis.
Deborah Warren
Surrey, British Columbia
» Appointed to a part-time term of four years on February 6, 2018.
Ms. Warren completed a 32-year career with Transport Canada (TC) where she held several management positions within TC Civil Aviation. In the Vancouver region, Ms. Warren managed the System Safety and Aerodromes divisions and spent a year overseeing the regional civil aviation planning and operations for the 2010 Olympic Games. In the Winnipeg region, Ms. Warren held the positions of Regional Director, Air Navigation System Requirements, and Director of Regulatory Compliance. From 1997 to 1999, Ms. Warren and her team established the Canadian Launch Safety Office, an office created to develop policy and regulations for rocket launch operations. Prior to TC, she flew with a commercial airline based in Manitoba. Ms. Warren has a Master of Aviation Degree from the University of Western Sydney, Australia, and a BA from the University of Manitoba. Ms. Warren is also a Canadian Airline Transport rated pilot.
Jennifer Webster
Toronto, Ontario
» Appointed to a part-time term of four years on April 3, 2018.
Ms. Webster is a part-time member of the Human Rights Tribunal of Ontario and on the Federal Minister of Labour’s roster of Arbitrators of the Canada Labour Code. She is also a Mediator and Arbitrator for the Sport Dispute Resolution Centre of Canada and a member of the Alternative Dispute Resolution Institute of Ontario. Prior to starting her mediation/arbitration practice, Ms. Webster worked for 16 years as a labour mediator with the Federal Mediation and Conciliation Service, a branch of Employment and Social Development Canada. Her work at Federal Mediation involved the conciliation of collective bargaining disputes and grievance mediation in the aviation, marine and railroad sectors. Ms. Webster has been a member of the Law Society of Ontario since 1992, and she practised law as union counsel for 11 years before joining Federal Mediation.
Keith Whalen
Riverview, New Brunswick
» Appointed to a part-time term of four years on June 14, 2018.
Mr. Whalen is originally from St. John’s, Newfoundland, and currently resides in Riverview, New Brunswick. He started his aviation career in 1975 when he received his pilot’s licence through the Royal Canadian Air Cadets program in Summerside, PEI. His fixed-wing experience includes pilot duties on water bombing operations, turboprop and corporate jet aircraft. His helicopter experience includes light to heavy helicopters in the offshore oil industry. He has a Class Two helicopter instructor qualification and is certified as a Designated Flight Test Examiner for private, commercial and instrument flight tests. Mr. Whalen joined Transport Canada in 1987 as a Civil Aviation Inspector. In 1990, he deployed to the Transportation Safety Board as an investigator and subsequently Regional Manager, Air Investigations. In 1998, he returned to Transport Canada as Regional Manager, Aviation Enforcement, and held various management roles in System Safety, General Aviation, and Commercial and Business Aviation, before retiring from the executive position of Associate Director, Operations, with Transport Canada Civil Aviation. Mr. Whalen currently holds Airline Transport Pilot Licences (ATPL) for both fixed wing aircraft and helicopters.
Andrew Wilson
Ottawa, Ontario
» Appointed to a part-time term of four years on March 12, 2018.
Mr. Wilson is an experienced professional pilot and aviation lawyer. Mr. Wilson has a private and commercial pilot licence, flight instructor rating, multi-engine IFR endorsement, and an Airline Pilot License. He has received type endorsements on the Boeing 727, Airbus A-320, Bombardier CL-65 Regional Jet, and Boeing 767 and 777. During his career as an airline pilot he has flown domestic, trans-Atlantic, trans-Pacific, trans-polar, and South America routes. Mr. Wilson has also served as president of the Air Canada Pilots’ Association. Mr. Wilson is a lawyer in a Toronto-based boutique litigation firm where he specialises in aviation law. Mr. Wilson earned his BA in Economics from Queen’s University and his Law degree from the University of Ottawa. Mr. Wilson was called to the bar in 1991 and has remained a member of the Law Society of Upper Canada in good standing.
Gavin Wyllie
Mount Royal, Quebec
» Appointed to a part-time term of four years on July 2, 2019.
Mr. Wyllie is a civil litigation attorney and a former legal counsel for the Tribunal, prior to which he served as an advisory and appeals officer with Transport Canada. He is a graduate of Queen’s and McGill universities, and a member of the Quebec Bar and the Law Society of Ontario.
Dr. Richard Zabrodski
Calgary, Alberta
» Appointed to a part-time term of four years on November 29, 2017.
Dr. Zabrodski has over 35 years’ experience in various aspects of medicine, including the assessment of occupational fitness, impairment and disability. He is a clinical assistant professor in the departments of community health sciences and family medicine at the University of Calgary’s Cummings School of Medicine. He is a member of the Occupational and Environmental Association of Canada and the Canadian Board of Occupational Medicine. Dr. Zabrodski provided consulting services to corporate aviation and law enforcement for 25 years and was a certified Civil Aviation Medical Examiner for over 30 years. In 1982, he obtained his certification in family medicine, and the following year received a certificate of special competence in emergency medicine, both from the Canadian College of Family Physicians. He received his certification in occupational medicine from the Canadian Board of Occupational Medicine in 1997. In 2014, he completed the Insurance Medicine and Medical Legal Expertise program through the Université de Montréal. Dr. Zabrodski is a Fellow of the International Academy of Independent Medical Evaluators. He has acted as a complaint reviewer and tribunal chairman for the College of Physicians and Surgeons of Alberta. He has held IFR (Instrument Flight Rules) and instructor ratings, acted as a CFI (Chief Flying Instructor) and as a sailplane pilot, and completed the FAI (Fédération Aéronautique Internationale) gold badge with two diamonds. His marine sector experience includes work on board research vessels on the Great Lakes while obtaining his biology degree. Dr. Zabrodski continues to practise part-time in Alberta as a specialist in family medicine, with a special interest in occupational medicine.
Resources
| 2021-2022 Details of Financial Results by Object (thousands of dollars) | Actual Expenses 2020-2021 | Actual Expenses 2021-2022 | ||
|---|---|---|---|---|
| Goods and services | Transport-Communications (02) | Total | 12.88 | 4.07 |
| Information (03) | Total | 12.55 | 12.22 | |
| Professional Services (04) | Total | 41.98 | 59.70 | |
| Rentals (05) | Total | 0.09 | ||
| Repair and Maintenance (06) | Total | |||
| Materials and Supplies (07) | Total | 0.02 | 1.28 | |
| Machinery and Equipment (09) | Total | 4.22 | 8.24 | |
| Other Subsidies and Payments (12) | Total | |||
| Total Goods and Services | 71.65 | 85.60 | ||
| Personnel | Salaries and Wages | Total | 1,353.89 | 1,702.54 |
| Contributions to Employee Benefit Plans | Total | 200.37 | 251.98 | |
| Total for Personnel | 1,554.26 | 1,954.52 | ||
| GRAND TOTAL | 1,625.91 | 2,040.11 | ||
Statistical Data
The following pages contain data tables based on the Tribunal’s new requests received during 2021-2022 and files carried over from 2020-2021.
The tables are presented according to various interests and categories:
- Total cases by category and sector
- Total cases by region
- Hearings by category and sector
- Hearings by region
- Historical caseload
- Medicals
- Suspensions
- Fines
- Refusals to issue
- Cancellation
- Orders
| Category/Sector | Medical | Suspension | Fines | Refusal to issue | Cancellation | Orders | TOTALS | % |
|---|---|---|---|---|---|---|---|---|
| Aviation | 106 | 9 | 92 | 22 | 1 | 230 | 59.13 | |
| Marine | 87 | 21 | 1 | 109 | 28.02 | |||
| Rail | 34 | 5 | 39 | 10.02 | ||||
| CTA | 11 | 11 | 2.83 | |||||
| TOTALS | 193 | 9 | 158 | 22 | 2 | 5 | 389 | 100 |
Case distribution by category
Text Version of Case distribution by category
| Medical | 49.6% |
| Suspension | 2.3% |
| Orders | 1.3% |
| Fines | 40.6% |
| Refusal to issue | 5.7% |
| Cancellation | 0.5% |
This annual report covers the 12 months between April 1, 2021 and March 31, 2022. In this reporting period, the Tribunal registered 171 new requests for review and appeal.
There were 159 new requests for review (95 aviation, 46 marine, 17 rail, 1 CTA), and 12 requests for appeal (5 aviation, 3 marine, 3 rail and 1 CTA).
In addition to the new cases registered in this reporting period, 218 cases were carried over from the previous reporting period, bringing the total caseload to 389. This represents an increase of 37 cases over the fiscal year 2020-2021.
Additionally, 70 requests for the issuance of certificates for non-payment of monetary penalties were received from the Minister, pursuant to the Aeronautics Act, the Canada Shipping Act, 2001, the Railway Safety Act and the Wrecked, Abandoned or Hazardous Vessels Act.
| Region/Sector | Pacific | P&N | Ontario | Quebec | Atlantic | HQ | TOTALS | % |
|---|---|---|---|---|---|---|---|---|
| Aviation | 24 | 52 | 53 | 84 | 11 | 6 | 230 | 59.13 |
| Marine | 28 | 3 | 12 | 18 | 45 | 3 | 109 | 28.02 |
| Rail | 9 | 9 | 17 | 4 | 39 | 10.02 | ||
| CTA | 2 | 6 | 3 | 11 | 2.83 | |||
| TOTALS | 52 | 64 | 76 | 125 | 56 | 16 | 389 | 100 |
Case distribution by region
Text Version of Case distribution by region
| PACIFIC | 13.4% |
| P&N | 16.5% |
| ONTARIO | 19.5% |
| QUEBEC | 32.1% |
| ATLANTIC | 14.4% |
| HQ | 4.1% |
In each region, the majority of cases are from the aviation sector, followed by the marine sector, with a few exceptions: the majority of cases in the Atlantic and Pacific regions are from the marine sector, followed by the aviation sector. Rail cases represent a small proportion of the Tribunal’s caseload, however, a much higher proportion of these cases result in a review hearing.
| Category/Sector | Medical | Suspension | Cancellations | Fines | Refusal to issue | TOTALS | % |
|---|---|---|---|---|---|---|---|
| REVIEW HEARINGS | |||||||
| Aviation | 7 | 1 | 1 | 9 | 5 | 23 | 38.98 |
| Marine | 10 | 6 | 16 | 27.12 | |||
| Rail | 15 | 15 | 25.42 | ||||
| CTA | 2 | 2 | 3.38 | ||||
| Review Sub-Total | 17 | 1 | 1 | 32 | 5 | 56 | 94.9 |
| APPEAL HEARINGS | |||||||
| Aviation | 1 | 1 | 1.7 | ||||
| Marine | 1 | 1 | 1.7 | ||||
| Rail | 1 | 1 | 1.7 | ||||
| Appeal Sub-total | 1 | 2 | 3 | 5.1 | |||
| GRAND TOTALS | 18 | 1 | 1 | 34 | 5 | 59 | 100 |
Hearing distribution by category
Text Version of Hearing distribution by category
| Medical | 30% |
| Suspension | 2% |
| Fines | 58% |
| Refusal to issue | 8% |
| Cancellations | 2% |
Despite having scheduled 93 hearings, the Tribunal heard 56 reviews (23 aviation, 16 marine, 15 rail and 2 CTA cases) and 3 appeals (1 aviation, 1 marine and 1 rail) for a total of 79 hearing days. There was an increase of 60 hearing days in comparison to the previous fiscal year. The scheduled hearings that did not occur is due to a variety of factors including, but not limited to, postponements, withdrawals and settlements. At the end of 2021-2022, 169 cases were pending further action, 13 were awaiting decisions, and 20 had been scheduled for the 2022-2023 fiscal year.
| Region/Sector | Pacific | P&N | Ontario | Quebec | Atlantic | HQ | TOTALS | % |
|---|---|---|---|---|---|---|---|---|
| REVIEW HEARINGS | ||||||||
| Aviation | 4 | 4 | 8 | 5 | 1 | 1 | 23 | 38.98 |
| Marine | 6 | 2 | 2 | 6 | 16 | 27.12 | ||
| Rail | 5 | 8 | 2 | 15 | 25.42 | |||
| CTA | 2 | 2 | 3.38 | |||||
| Review Sub-Total | 10 | 9 | 18 | 11 | 7 | 1 | 56 | 94.9 |
| APPEAL HEARINGS | ||||||||
| Aviation | 1 | 1 | 1.7 | |||||
| Marine | 1 | 1 | 1.7 | |||||
| Rail | 1 | 1 | 1.7 | |||||
| Appeal Sub-total | 3 | 3 | 5.1 | |||||
| GRAND TOTALS | 10 | 9 | 18 | 14 | 7 | 1 | 59 | 100 |
Hearing distribution by region
Text Version of Hearing distribution by region
| Pacific | 17% |
| P&N | 15% |
| Ontario | 30% |
| Quebec | 24% |
| Atlantic | 12% |
| HQ | 2% |
The majority of review hearings dealt with matters from the aviation sector. Aviation hearings originated from throughout the country, while marine hearings originated from the Pacific, Ontario, Quebec and Atlantic regions. Rail hearings originated from the Prairie and Northern, Ontario and Quebec regions.
Historical Data
| Fiscal Year | Pacific | P&N | Ontario | Quebec | Atlantic | HQ | Totals |
|---|---|---|---|---|---|---|---|
| 2021-2022 | 52 | 64 | 76 | 125 | 56 | 16 | 389 |
| 2020-2021 | 45 | 44 | 75 | 104 | 66 | 18 | 352 |
| 2019-2020 | 33 | 33 | 74 | 100 | 62 | 23 | 325 |
| 2018-2019 | 39 | 30 | 62 | 90 | 55 | 22 | 298 |
| 2017-2018 | 47 | 36 | 45 | 81 | 51 | 6 | 266 |
| 2021-2022 | 2020-2021 | 2019-2020 | 2018-2019 | 2017-2018 | |
|---|---|---|---|---|---|
| New requests | 171 | 162 | 181 | 162 | 141 |
| Settled without a hearing | 143 | 117 | 93 | 111 | 97 |
| Review Hearings | 56 | 12 | 21 | 38 | 40 |
| Appeal Hearings | 3 | 7 | 10 | 8 | 1 |
| Summary 1986-2022 | Pacific | P&N | Ontario | Quebec | Atlantic | HQ | TOTALS |
|---|---|---|---|---|---|---|---|
| Total hearings | 249 | 693 | 419 | 472 | 213 | 116 | 2162 |
| % | 11.5 | 32 | 19.4 | 21.8 | 9.9 | 5.4 | 100 |
| Reviews | 1756 | ||||||
| Appeals | 403 | ||||||
This table shows the evolution of the Tribunal from a unimodal to a multimodal tribunal. In fact, it was only at the beginning of the previous decade when the Tribunal began to see a significant number of cases from sectors other than aviation. Aviation cases represented 58 per cent of all cases that came before the Tribunal during the 2021-2022 fiscal year and marine cases comprised about a third of cases. Over the last decade, there has been a small but constant increase in rail cases and in medical cases.