Lettre
Le 31 mai 2019
L’honorable Marc Garneau, C.P., député
Ministre des Transports
Transports Canada
Place de Ville, Tour C
330, rue Sparks, 29e étage
Ottawa (Ontario) K1A 0N5
Monsieur le Ministre,
OBJET : RAPPORT ANNUEL 2018-2019
En conformité avec l’article 22 de la Loi sur le Tribunal d’appel des transports du Canada, j’ai le plaisir de soumettre au Parlement, par votre entremise, le Rapport annuel du Tribunal d’appel des transports du Canada pour l’exercice 2018-2019.
Veuillez croire, Monsieur le Ministre, que c’est un honneur et un privilège de continuer de travailler au service des Canadiens et des Canadiennes dans le secteur national des transports.
Le président et premier dirigeant,
Charles S. Sullivan
Téléphone : 613-990-6906
Télécopieur : 613-990-9153
Courriel : info@tatc.gc.ca
Message du président
J’ai le plaisir de vous présenter le rapport annuel du Tribunal d’appel des transports du Canada pour l’exercice 2018-2019, en cette 33e année d’existence du Tribunal.
Le Tribunal, ou le TATC, est un organisme décisionnel indépendant et transparent qui œuvre au service des Canadiens en tenant partout au pays des audiences en révision et en appel touchant les secteurs maritime, ferroviaire, de l’aviation, des ponts et tunnels internationaux et celui de la sécurité des véhicules automobiles. Grâce au processus d’arbitrage que constituent les audiences en révision et en appel, le Tribunal continue de jouer un rôle unique et actif dans la relation entre le gouvernement fédéral et le monde des transports.
Durant la dernière année, le Tribunal a reçu un nombre croissant de requêtes en révision et en appel, de requêtes ex parte et de demandes de certificats et de décisions interlocutoires. Le mandat du Tribunal a continué de s’élargir au cours de l’exercice 2018-2019, en raison de modifications législatives et règlementaires dans le secteur des transports de compétence fédérale. Nous croyons que les mesures d’exécution qui seront prises en vertu des dispositions légales nouvelles ou modifiées feront en sorte que la charge de travail du Tribunal augmentera et sera en constante évolution. Par conséquent, le TATC s’affaire constamment à former ses décideurs afin qu’ils satisfassent aux exigences relatives au mandat élargissant du Tribunal.
Le Tribunal a tenu un total de 46 audiences en révision et en appel en 2018-2019, une légère hausse par rapport à l’année précédente. En outre, le Tribunal prend des mesures afin de régler l’important arriéré de demandes en attente, qui se chiffrait à 104 en mars 2019. Grâce à l’ajout de nouveaux conseillers et aux nominations de personnel à temps plein, le Tribunal sera en mesure de s’acquitter son mandat au cours des prochains mois.
Des accomplissements du Tribunal dignes de mention en 2018-2019 comprennent l’achèvement d’un nouveau plan d’affaires, la formation de nouveaux conseillers et conseillères à temps partiel, l’inclusion de changements législatifs touchant différents secteurs des transports au Canada, la mise en place d’un nouveau protocole relatif aux audiences classifiées, l’utilisation de moyens technologiques modernes afin d’appuyer le Tribunal dans la réalisation de son mandat et le déménagement du Tribunal et de son personnel dans de nouveaux bureaux.
En terminant, je tiens à ajouter que c’est pour moi un honneur et un privilège de travailler avec un groupe de conseillers et de fonctionnaires aussi dévoués, et de servir le Canada dans ce rôle vital qui m’a été confié.
Charles S. Sullivan
Le président et premier dirigeant
Aperçu du programme
Introduction
Le Tribunal d’appel des transports du Canada a remplacé en 2003 le Tribunal de l’aviation civile, créé en 1986 en vertu de la partie IV de la Loi sur l’aéronautique. Sur la recommandation du ministre des Transports et en vertu de l’article 73 de la Loi sur le Tribunal d’appel des transports du Canada (Loi sur le TATC) sanctionnée le 18 décembre 2001, chapitre 29 des Lois du Canada (2001), la Loi est entrée en vigueur le 30 juin 2003.
La compétence du Tribunal s’étend aux audiences en révision et en appel émanant des secteurs du transport aérien, maritime, ferroviaire, et ceux des ponts et tunnels internationaux et de la sécurité automobile. Le Tribunal offre un processus d’examen indépendant à quiconque a reçu avis d’une action administrative ou d’une mesure d’application de la loi provenant du ministre des Transports ou de l’Office des transports du Canada (OTC), en vertu de diverses lois fédérales sur les transports.
L’article 2 de la Loi sur le Tribunal d’appel des transports du Canada constitue le Tribunal et établit sa compétence comme étant celle que lui donnent diverses lois fédérales relatives aux transports, notamment la Loi sur l’aéronautique, la Loi de 2001 sur la marine marchande du Canada, la Loi sur la sûreté du transport maritime, la Loi sur la sécurité ferroviaire, la Loi sur les transports au Canada, la Loi sur les ponts et tunnels internationaux, la Loi maritime du Canada, la Loi sur la sécurité automobile et la Loi sur la protection de la navigation.
Mandate
Le mandat du Tribunal est de tenir des audiences indépendantes en révision ou en appel, à la demande des parties concernées, à la suite de mesures administratives et de l’application de la loi prises par le ministre des Transports et l’Office des transports du Canada, et ce, dans tous les secteurs des transports au Canada.
Objectif et description
L’objectif du Tribunal est de pourvoir le secteur multimodal des transports d’un processus offert par un organisme quasi judiciaire, indépendant et spécialisé dans le droit des transports, permettant la révision des mesures d’application de la loi et des décisions prises par le ministre des Transports relativement aux licences, ainsi que des décisions en matière d’application de la loi de l’Office des transports du Canada.
Parmi ces mesures et décisions administratives qui peuvent être examinées devant le Tribunal, on compte la délivrance d’ordres, l’imposition d’amendes ou la suspension, l’annulation ou le refus de renouveler, de délivrer ou de modifier des documents d’autorisation pour raisons médicales ou autres. La personne (physique ou morale) qui demande une révision par le Tribunal est désignée sous le nom de requérant ou de titulaire de document.
La révision d’une de ces décisions du ministre se fait par l’intermédiaire d’un processus juridictionnel qui peut comprendre une audience en révision et une audience en appel. Les audiences sont tenues rapidement, sans formalisme et conformément aux règles de justice naturelle.
À la suite d’une audience, le Tribunal peut, selon les dispositions particulières de la loi habilitante, soit confirmer la décision, soit y substituer sa propre décision ou renvoyer l’affaire au ministre pour réexamen. Cette décision n’est pas rendue de vive voix; en effet, conformément à la Loi sur le Tribunal d’appel des transports du Canada, les conseillers qui ont entendu la cause doivent rendre une décision écrite.
Décision du ministre
Version textuelle - Décision du ministre
Organigramme démontrant le processus de révision et d’appel du Tribunal. Il y a six niveaux :
- Les cinq secteurs du transport : aviation, maritime, ferroviaire, ponts et tunnels internationaux, et véhicules automobiles.
- La décision du ministre ou la mesure administrative, ce qui comprend les sanctions, les ordres, la délivrance de permis, et les décisions en matière médicale. Le requérant a 30 jours pour demander une révision.
- Audience en révision devant le TATC.
- Décision et motifs. Selon la loi habilitante, le Tribunal peut confirmer la décision du ministre, y substituer sa propre décision, ou renvoyer l’affaire au ministre pour réexamen. L’appelant a 30 jours pour demander un appel.
- Audience en appel devant le TATC.
- Décision. Selon la loi habilitante, le Tribunal peut accueillir l’appel, rejeter l’appel, ou renvoyer l’affaire au ministre pour réexamen.
Principes de base
Les principes fondamentaux régissant le Tribunal sont l’indépendance et l’expertise en matière de transports. L’exécution rigoureuse, compétente et complète du mandat du Tribunal détermine l’efficacité de ses rapports avec le milieu des transports à l’échelle nationale.
Le Tribunal offre ses services dans les deux langues officielles du Canada. Il s’agit également d’un tribunal itinérant, c’est-à-dire qu’il peut, dans la mesure du possible, tenir ses audiences un peu partout au Canada, selon les besoins des parties.
Dans les causes relatives aux sanctions administratives pécuniaires et aux ordres, l’audience a lieu normalement à l’endroit où l’infraction alléguée s’est produite, ou le plus près possible de cet endroit, ce qui permet aux témoins des parties de se présenter à une audience sans avoir à acquitter des dépenses de déplacement supplémentaires.
Les audiences portant sur des questions médicales ou relatives aux licences ont lieu à un endroit accessible par transport commercial et situé le plus près possible de la résidence du titulaire de document.
Structure organisationnelle
Le président et premier dirigeant du Tribunal en est aussi le gestionnaire supérieur responsable. À ce titre, il assure la direction et la supervision du travail des conseillers et des employés dans l’accomplissement du mandat opérationnel du Tribunal, conformément à l’article 5 de la Loi sur le TATC. Cela comprend la répartition entre les conseillers du travail et des affaires portées devant le Tribunal, et la conduite des travaux du Tribunal et de son administration. Le président, le vice-président et les subordonnés immédiats à temps plein représentent 12 équivalents temps plein (ETP).
Le vice-président est désigné par le gouverneur en conseil (GC) et, en vertu de la Loi sur le TATC, il assume les fonctions et responsabilités du gestionnaire supérieur, en l’absence du président. Un mandat formel décrit les responsabilités et les obligations redditionnelles du président et du vice-président.
L’administrateur en chef du Service canadien d’appui aux tribunaux administratifs (SCDATA) est chargé de fournir des services d’appui et des installations au président du Tribunal. Le directeur exécutif assigné au secrétariat du TATC est responsable de la coordination des services d’appui et des installations pour le compte de l’administrateur en chef du SCDATA.
Les employés à temps plein qui consacrent leur temps au TATC sont affectés au secrétariat du TATC et relèvent du SCDATA, par l’entremise du directeur exécutif, pour les questions administratives ou relatives à la gestion des ressources humaines, et du président pour l’ensemble des questions liées au mandat opérationnel du Tribunal. La Loi sur le Service canadien d’appui aux tribunaux administratifs prévoit que « le président d’un tribunal administratif continue d’assurer la direction du tribunal et d’en contrôler les activités ».
Cinq nouveaux conseillers ont été nommés en cours d’année. Les conseillers du Tribunal viennent de partout au Canada et sont nommés par le gouverneur en conseil en fonction de leur compétence et de leurs connaissances du domaine des transports.
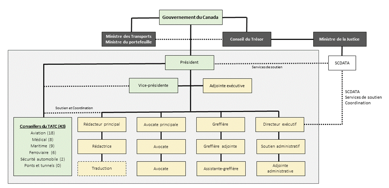
Organigramme
Organigramme
Version textuelle - Organigramme 2018-2019
Ce diagramme illustre l'organisation du Tribunal au sein du gouvernement du Canada. Il est constitué de plusieurs cases regroupées, chacune représentant le titre d’un poste, d’un département ou d’une fonction. Au sommet du diagramme, on retrouve des cases pour le ministre des Transports et le ministre du portefeuille, ainsi que pour le Conseil du Trésor et le ministre de la Justice, sous lesquelles se trouvent des cases représentant les postes occupés par le personnel actuel, les conseillers du Tribunal et certaines fonctions. Le diagramme illustre également le lien existant entre le Tribunal et le Service canadien d’appui aux tribunaux administratifs (SCDATA). Les titres des postes actuels au Tribunal sont regroupés dans les cases du centre et du bas du diagramme, et comprennent ceux de président, vice-présidente et adjointe exécutive, suivis des titres des fonctions et des postes suivants :
- Rédacteur principal, Rédactrice, Traduction
- Avocate principale, Avocate, Avocate
- Greffière, Greffière adjointe, Assistante-greffière
- Directeur exécutif, Soutien administratif, Adjointe administrative
Le diagramme comprend également une case indiquant le nombre de conseillers du TATC par secteur, à savoir :
- Conseillers du TATC (43)
- Aviation (18)
- Médical (8)
- Maritime (9)
- Ferroviaire (6)
- Sécurité automobile (2)
- Ponts et tunnels (0)
* Douze équivalents temps plein (ETP) sont utilisés par les employés permanents à temps plein, y compris le président et le vice-président.
** Depuis le 1er novembre 2014, les employés du TATC relèvent du directeur exécutif pour toute question administrative dont la responsabilité appartient au Service canadien d’appui aux tribunaux administratifs (SCDATA).
Bilan de l’exercice 2018-2019
Efficacité
L’efficacité du Tribunal peut se mesurer à sa capacité de permettre aux intéressés du milieu canadien des transports d’obtenir la révision d’une décision ministérielle de façon juste, équitable et dans un délai raisonnable.
Au cours de l’exercice financier 2018-2019, il y a eu une hausse du nombre d’audiences, celles-ci passant de 41 à 46. En outre, les conseillers du Tribunal ont émis 5 décisions interlocutoires, et ont tranché 7 requêtes ex parte, chacune d’entre elles exigeant la rédaction d’une décision.
En 2018-2019, le temps écoulé avant qu’une décision ne soit rendue après la fin d’une audience en révision s’est chiffré en moyenne à 148 jours (une augmentation de 29 pour cent par rapport à l’année précédente). Cette hausse s’explique du fait que plusieurs nouveaux conseillers en étaient à leur toute première audience et devaient rédiger leur première décision. L’efficacité et l’efficience de la rédaction des décisions augmenteront considérablement au cours des prochains mois, à mesure que ces conseillers acquerront expérience et expertise en tant qu’officiers présidant et décideurs.
Le Tribunal encourage la communication et l’échange de documents entre les parties pour qu’elles puissent déterminer les points qu’elles peuvent régler entre elles avant de se présenter à l’audience. Cette approche réduit la durée des audiences et permet d’éviter les ajournements de dernière minute rendus nécessaires par des divulgations tardives d’information.
Au cours de l’exercice 2018-2019, 111 affaires ont été réglées sans la tenue d’une audience. Il y a lieu de souligner qu’un grand nombre de ces affaires découlaient de requêtes déposées auprès du Tribunal et ont été réglées peu de temps avant l’audience prévue, ce qui signifie que toutes les tâches du greffe préalables à l’audience avaient déjà été exécutées.
Les affaires conclues sans audience ont été réglées de plusieurs façons : le titulaire du document a payé l’amende avant le début de l’audience; le permis du titulaire du document a été rétabli avant l’audience; le titulaire du document a retiré sa demande d’audience; le ministre a retiré son avis; ou les parties en sont venues à une entente.
En 2017-2018, le Tribunal avait renvoyé 5 affaires au ministre pour réexamen (1 du secteur de l’aviation, 3 du secteur maritime et 1 du secteur ferroviaire). Nous attendons le dénouement de trois de ces affaires.
En 2018-2019, le Tribunal a renvoyé 2 affaires au ministre pour réexamen (1 du secteur de l’aviation et 1 du secteur maritime). Nous attendons le dénouement de ces deux affaires.
Jurisprudence du Tribunal
Les cas suivants servent d’exemples afin de démontrer la variété de sujets et de résultats des affaires qu’entend le TATC. Ces décisions démontrent également pourquoi le Tribunal doit compter sur des conseillers spécialisés qui maîtrisent bien la complexité technique de leurs champs d’expertise.
AVIATION
Révision d’un refus de délivrer un document d’aviation canadien en vertu de la Loi sur l’aéronautique
(2019 TATCF 8)
Dans un avis de refus de délivrer ou de modifier un document d’aviation canadien daté du 26 avril 2017, et délivré en vertu de l’alinéa 6.71(1)b) de la Loi sur l’aéronautique, Transports Canada a informé le requérant qu’il ne lui accorderait pas les avantages rattachés à sa compétence de pilote à l’égard d’un aéronef CL-22, puisqu’il avait subi un échec à un contrôle de compétence pilote (CCP) pour équipage multiple.
Le ministre a fait valoir que durant le décollage de son vol de vérification, le requérant n’a ni correctement évalué, ni réagi de façon appropriée à une condition de défaillance anormale. Le ministre a soutenu que la sécurité du vol avait été compromise, que le requérant avait démontré une perte de conscience de la situation, et que le risque associé à la défectuosité n’avait été pas atténué. Le requérant a prétendu qu’il était conscient qu’il y avait une défectuosité, mais que pour des raisons de sécurité, il avait décidé de poursuivre le décollage et de gérer le problème en vol.
Le Tribunal a conclu qu’en fonction du déroulement du vol de vérification jusqu’à l’apparition de la défectuosité, du témoignage du requérant, ainsi que des manuels de vol approuvés qui ont été déposés en preuve, le requérant, selon toute probabilité, a satisfait aux exigences requises pour la délivrance d’un CCP. Le dossier a été renvoyé au ministre pour réexamen, conformément au paragraphe 6.72(4) de la Loi sur l’aéronautique.
MARITIME
Révision d’une sanction administrative pécuniaire délivrée en vertu de la Loi de 2001 sur la marine marchande du Canada
(2018 TATCF 26)
Le ministre des Transports a allégué que le ou vers le 8 mars 2017, le M/V Maccoa a rejeté dans l’eau un polluant précisé par les règlements, en violation de l’article 187 de la Loi de 2001 sur la marine marchande du Canada. Le ministre a imposé une sanction pécuniaire de 6 000 $ en application du Règlement sur les sanctions administratives pécuniaires et les avis (LMMC 2001).
TLe Tribunal a conclu qu’il y avait des éléments de preuve incontestés de la présence d’un polluant – une substance noire – dans l’eau, ce qui n’était pas autorisé puisque le navire était au port. Bien que le ministre n’ait présenté aucune preuve directe démontrant que le Maccoa était responsable du rejet, il a présenté une preuve circonstancielle qui exclut vraisemblablement toute autre origine possible. Le requérant a fourni des éléments de preuve pour suggérer que la substance noire ne pouvait pas provenir du navire. Se fondant sur l’ensemble de la preuve, le Tribunal n’a pas été convaincu que le polluant avait été déversé du Maccoa.
Le Tribunal a conclu que le ministre des Transports n’avait pas établi, selon la prépondérance des probabilités, que le requérant avait rejeté un polluant précisé par les règlements dans les eaux canadiennes. La sanction pécuniaire a donc été annulée.
FERROVIAIRE
Appel d’une sanction administrative pécuniaire délivrée en vertu de la Loi sur la sécurité ferroviaire
(2019 TATCF 3)
Il s’agit d’une décision du comité d’appel du Tribunal dans laquelle ce dernier tire des conclusions relativement à la responsabilité du fait d’autrui en vertu de la Loi sur la sécurité ferroviaire (LSF), et quant à la défense de diligence raisonnable.
Le ministre des Transports a allégué que Cando Rail Services Ltd. (Cando) a omis d’immobiliser un wagon-citerne laissé sans surveillance, et de l’empêcher de partir à la dérive, contrevenant ainsi à la règle 112(d) du Règlement d’exploitation ferroviaire du Canada (REF) et à l’article 17.2 de la LSF. Le ministre a également allégué que les appels logés par les employés de Cando n’avaient pas commencé par le mot « urgence », comme le requiert la règle 125 du REF, violant ainsi l’article 17.2 de la LSF. Le ministre a imposé une sanction pécuniaire de 54 666,12 $ pour chacune des deux violations, soit un total de 109 332,24 $.
En appel, le Tribunal a déterminé qu’une compagnie de chemin de fer peut être tenue responsable du fait d’autrui pour des violations de la LSF commises par ses employés. Le comité d’appel a conclu qu’il était inconcevable que l'article 17.2 ne puisse engager la responsabilité de la compagnie lorsque cet article mentionnait spécifiquement la compagnie et que les opérations en cause avaient été effectuées par des employés agissant dans le cours normal de leurs fonctions. Le comité a également rappelé les objectifs de la LSF en déclarant qu’une approche restrictive de la responsabilité de la compagnie de chemin de fer serait contraire à ces objectifs, qui mettent l’accent sur la sécurité.
Le comité d’appel a également examiné la question de la défense de diligence raisonnable et a conclu que l’évaluation de la diligence raisonnable doit porter sur la culture générale de la compagnie ferroviaire en matière de sécurité, et sur les formations et les contrôles spécifiques sur les questions en cause dans le cadre d'une violation particulière.
Le Tribunal a accueilli l’appel en partie. Il a annulé la sanction administrative pécuniaire pour la première infraction, concluant que la preuve établissait que Cando avait fait preuve de diligence raisonnable en prenant des mesures pour éviter la survenance des événements. Toutefois, le Tribunal a confirmé la sanction pécuniaire pour la deuxième violation, indiquant que la défense de diligence raisonnable n’avait pas été invoquée avec succès.
Formation et perfectionnement
Lorsque de nouveaux conseillers sont nommés, ils bénéficient d’une formation donnée sur place concernant tous les aspects du droit administratif, du transport, du processus de règlement des différends et celui de la rédaction des décisions. Les conseillers en exercice bénéficient pour leur part d’occasions de perfectionnement professionnel régulières, notamment des webinaires et des mises à jour jurisprudentielles. Le personnel juridique du Tribunal vient en aide aux conseillers relativement à toute question soulevée avant, pendant ou après les audiences. Les conseillers et les membres du personnel sont par ailleurs encouragés à poursuivre chaque année leur formation professionnelle. Cette approche combinée aide les conseillers à maximiser leur efficacité tout au long du processus décisionnel, à se tenir au fait de l’évolution du droit administratif et du secteur des transports fédéral et à rendre des décisions conformément aux valeurs et aux résultats attendus qui s’inscrivent dans le mandat du Tribunal. Les politiques du Tribunal sont régulièrement révisées et mises à jour au besoin dans le site Web du TATC. Par ailleurs, un recueil complet des politiques, notamment celles relatives à l’administration interne, est remis à tous les conseillers.
Les ressources pour la formation des conseillers et du personnel sont disponibles dans divers formats, notamment en ligne, sur support électronique et sous forme de publications traditionnelles. La communication est entretenue de façon continue avec les conseillers, notamment à l’aide d’une mise à jour régulière du président sur les activités du Tribunal et l’actualité juridique pertinente. En 2018-2019, le Tribunal a continué d’offrir des webinaires de perfectionnement professionnel aux conseillers, sur divers sujets, dont la norme de contrôle, l’entrave à l’exercice du pouvoir discrétionnaire et les nouveaux développements en matière de droit administratif et des transports.
Le Tribunal a continué à mettre l’accent sur sa transition vers une structure de rédaction basée sur les motifs, une mesure entreprise l’année dernière. Cette nouvelle structure, qui permet d’économiser du temps, favorise la rédaction de décisions plus claires et plus concises, et accroît l’efficience du processus rédactionnel. Les nouveaux conseillers reçoivent une formation interne d’une journée et demie sur la rédaction des décisions, et le Tribunal encourage ses conseillers à conserver une approche rédactionnelle axée sur les motifs. À cette fin, le personnel juridique et éditorial agit régulièrement comme mentor auprès des conseillers, et ceux-ci peuvent également profiter de formations formelles, y compris de la formation d’appoint. En 2019, des conseillers et des membres du personnel ont assisté à une session d’une journée et à un webinaire sur la rédaction efficace de décisions.
Le succès continu du Tribunal est attribuable à l’accent qu’il met sur la formation et le perfectionnement de ses conseillers et de son personnel. Le plan d’affaires du Tribunal identifie les cours de formation et de développement professionnel qu’ont suivis le personnel à temps plein et les conseillers à temps partiel au cours du présent exercice financier, y compris le financement et les ressources nécessaires à ces activités essentielles.
Activités de rayonnement
Le président Charles Sullivan a assisté à plusieurs conférences afin d’échanger avec ses homologues canadiens et internationaux à propos des leçons retenues et des pratiques exemplaires, et de mieux les sensibiliser au mandat du TATC. Au cours des derniers mois, il a participé activement à la conférence annuelle sur la sécurité de l’Association des pilotes de ligne aérienne et celle de l’Association du transport aérien du Canada. Il a aussi été invité à présenter un exposé à Transports Canada durant le colloque national du ministère à l’intention des agents de présentation des cas. Il continue de siéger au Conseil des présidents et des présidentes des tribunaux fédéraux (l’ancien Forum pour les présidents des tribunaux administratifs fédéraux) et au Groupe des chefs des organismes fédéraux, et il a également été invité à assister au symposium Une Évolution de l’égalité et l’inclusion dans les professions maritimes à l’automne 2019.
La vice-présidente et conseillère du Tribunal, Jacqueline Corado, participe activement au Conseil des tribunaux administratifs canadiens (CTAC) en siégeant à deux comités : le Comité du perfectionnement professionnel et le Comité de l’accès à la justice et des normes d’excellence en matière décisionnelle. Elle a participé au colloque de mai 2018 en tant que modératrice d’une session d’information sur le droit administratif s’adressant au personnel des tribunaux. Elle sera conférencière au symposium Une Évolution de l’égalité et l’inclusion dans les professions maritimes à l’automne 2019, et elle agira comme conférencière et modératrice d’un atelier sur l’application des conventions internationales en droit administratif lors du Colloque de 2019 du CTAC. De plus, elle poursuit toujours ses activités de sensibilisation en représentant le Tribunal auprès d’autres organisations. Grâce à ces engagements, le Tribunal a pu participer à la création de normes d’excellence et de sondages pour les tribunaux canadiens en plus d’apporter sa contribution et son concours à l’élaboration de cours donnés aux membres de tribunaux fédéraux et provinciaux.
Résultats et plans pour l’avenir
La crédibilité et la pertinence du Tribunal reposent sur ses conseillers à temps partiel et son personnel à temps plein. Pour s’acquitter de son mandat opérationnel, le Tribunal doit pouvoir compter, partout au Canada, sur un nombre optimal de conseillers possédant les compétences et le savoir-faire recherchés relativement aux différents modes de transport, en plus de l’expertise juridique ou médicale nécessaire. Le Tribunal dispose actuellement de 12 employés à temps plein (10 fonctionnaires et deux personnes nommées par le GC) et 43 conseillers à temps partiel nommés par le GC. Le président répartit les affaires entre les conseillers du Tribunal en fonction de leur expérience et leur compétence dans leur domaine des transports respectif.
Le perfectionnement professionnel et les occasions de formation pour les conseillers à temps partiel et le personnel à temps plein sont d’une importance cruciale pour la bonne conduite du mandat opérationnel du Tribunal. Afin de rehausser la crédibilité et la pertinence de ses conseillers et de son personnel, le Tribunal offre sans cesse des occasions de perfectionnement professionnel sous forme de webinaires et de sessions de formation ciblées, et la possibilité de participer régulièrement à différents ateliers et conférences. Puisque l’ensemble de la formation des nouveaux conseillers du TATC est offert à l’interne par les conseillers juridiques et d’autres employés du Tribunal, il est important que le Tribunal procure aux membres de son personnel toutes les occasions de se sensibiliser et d’améliorer leur connaissance relativement aux aspects nouveaux et émergents de la justice administrative.
Le nombre de conseillers à temps partiel a augmenté à 43 au cours des six premiers mois de 2018, à la suite de la nomination de 29 nouveaux conseillers et du renouvellement du mandat de 11 conseillers déjà au service du Tribunal. Durant l’exercice financier 2019-2020, le TATC prévoit former sept nouveaux conseillers bilingues pouvant entendre des causes en français dans le domaine maritime, et en matière médicale.
La formation de 36 nouveaux conseillers à temps partiel de janvier 2018 à juin 2020 constitue une entreprise sans précédent de la part du personnel à temps plein du TATC, et celle-ci permettra au Tribunal de s’acquitter de son mandat élargi et de régler l’arriéré grandissant de demandes en attente.
Le Tribunal est à identifier des moyens d’améliorer l’efficacité de ses procédures, tels que l’utilisation plus fréquente des conférences préparatoires. Par ailleurs, le Tribunal a établi de nouveaux protocoles encadrant les audiences classifiées et les vidéoconférences. À la fin de la présente année, de l’équipement technologique de pointe a été installé et fait présentement l’objet d’essais dans les nouveaux bureaux du Tribunal, au centre-ville d’Ottawa. Une audience en appel par vidéoconférence doit d’ailleurs avoir lieu au début du prochain exercice financier.
Grâce à l’utilisation de cette nouvelle technologie, le Tribunal compte améliorer l’efficacité de son processus d’audience, ce qui contribuera à réduire le délai de traitement des dossiers. En outre, le Tribunal a pris des mesures visant à moderniser ses opérations, en élaborant un nouveau système électronique de gestion des dossiers qui devrait rendre la planification des audiences plus efficace. Le Tribunal a d’autres projets en tête afin d’améliorer son efficacité opérationnelle, comme la mise à niveau de son site Web pour permettre les demandes en ligne et le dépôt électronique de documents, et la fourniture d’un accès direct aux décisions du Tribunal via une plate-forme modernisée. Au cours de la dernière année, le TATC a amorcé une transition vers une nouvelle base de données afin d’améliorer l’accès aux décisions du Tribunal et de faciliter la recherche.
Le Tribunal compte aussi se pencher sur son processus de révision des causes à caractère médical et sur l’impact potentiel de la consommation du cannabis dans le secteur des transports.
Conseillers du Tribunal – À temps plein
Charles S. Sullivan
Kanata, Ontario
Charles Sullivan a été nommé président et premier dirigeant du Tribunal d’appel des transports du Canada, le 27 octobre 2018. Cette nomination du gouverneur en conseil s’accompagne d’un mandat de quatre ans. Charles a d’abord fait son entrée au Tribunal en octobre 2014 en tant que conseiller à temps partiel, puis a été nommé vice-président et président par intérim en octobre 2017.
Charles est un ancien officier général et commandant supérieur qui a œuvré au plus haut niveau de leadership opérationnel et de commandement. Après une carrière de 31 ans dans l’Aviation royale canadienne, il a rejoint le secteur privé en novembre 2009 à titre de chef, supervision de la sécurité opérationnelle de NAV Canada, le fournisseur de services de navigation aérienne au pays. En juillet 2013, il est devenu expert-conseil, offrant mentorat et encadrement dans les domaines de la stratégie d’entreprise, de l’éthique et du leadership, de la supervision de la sécurité et de la gestion des risques d’entreprise, et des opérations fondées sur le renseignement. En octobre 2015, Charles a été nommé associé et conseiller principal chez David Pratt et Associates.
Charles a également occupé plusieurs postes de cadres supérieurs et des postes de direction de premier plan tout au long de sa carrière. Comme directeur général du développement des capacités au Quartier général de la Défense nationale, il a dirigé une équipe diversifiée de scientifiques en recherche pour la défense, de chercheurs universitaires et d’analystes militaires principaux; équipe qui était chargée de la conception et de la mise en œuvre de la planification axée sur les capacités, afin d’identifier les futures capacités militaires du Canada. À titre de directeur de la sécurité internationale et conseiller principal en matière de défense du Bureau du Conseil privé du premier ministre du Canada, il a assuré la surveillance des politiques relativement à la « Stratégie de défense Le Canada d’abord », au NORAD, à l’OTAN et à la mission de sécurité du Canada en Afghanistan. À la suite des événements du 11 septembre, et alors qu’il était directeur des opérations de la région canadienne du NORAD, il a été à l’origine de l’élaboration de la nouvelle mission canadienne de défense intérieure et de sécurité continentale, et de la mission de sécurité aérienne du sommet du G8 de 2002, à Kananaskis (Alberta).
Avant de prendre sa retraite des Forces aériennes, Charles a effectué une période de service de 12 mois en Afghanistan, à titre de major-général. Il était alors le commandant de la composante aérienne et le chef adjoint des opérations interarmées de l’OTAN. En tant que commandant de théâtre de l’aviation, il a assuré la direction de plus d’une douzaine d’aérodromes de la coalition, dont ceux de Kandahar et de Kaboul, en plus de diriger des opérations aériennes militaires et civiles dans tout le pays, y compris des opérations de combat aérien de la coalition de 42 pays de l’OTAN. En sa qualité de chef adjoint des opérations interarmées, il avait un pouvoir d’approbation relativement aux opérations des forces terrestres et spéciales, au ciblage dynamique et d’urgence, et aux missions antidrogue de l’OTAN.
Durant sa carrière dans les Forces aériennes comme pilote professionnel et pilote de chasse, Charles a accumulé plus 3 500 heures de vol aux commandes d’avions à réaction, dont 1 600 dans le cockpit d’un Hornet CF-18, dans des fonctions d’attaque au sol et de supériorité aérienne. Il a effectué des missions opérationnelles en Europe, dans le golfe Persique, en Bosnie, en Croatie, au Kosovo, dans l’Extrême-Arctique canadien et en Atlantique Nord. Il a commandé un élément de contrôle aérien tactique, un escadron de chasseurs CF-18, une escadre de chasseurs des Forces aériennes et sa base d’exploitation principale, ainsi que les forces de l’OTAN dans le cadre d’opérations de combat en Afghanistan.
Jacqueline Corado
Jacqueline Corado a été nommée par le gouverneur en conseil à la vice-présidence du Tribunal d’appel des transports du Canada pour un terme de quatre ans à compter du 27 octobre 2018.
Mme Jacqueline Corado a été admise au Barreau du Québec en 2005, et a depuis pratiqué dans les domaines du contentieux, du droit administratif et des décisions arbitrales. Elle a travaillé dans les secteurs privés et publics, et ce à tous les paliers de gouvernement : municipal, provincial et fédéral. Aussi, elle a agi comme conférencière à de nombreux ateliers et conférences touchant ses domaines de pratique.
Jacqueline œuvre en droit des transports depuis 2010 et possède une vaste expertise dans tous les secteurs des transports : aviation, maritime, ferroviaire, ponts et tunnels internationaux et véhicules automobiles. En 2015, elle a fait son entrée au Tribunal d’appel des transports du Canada à titre d’avocate principale, poste qu’elle a occupé jusqu’à ce qu’elle soit nommée vice-présidente du TATC. Entre autres initiatives, elle a créé des programmes et tout le matériel de formation pour les conseillers du Tribunal, et était responsable du perfectionnement professionnel de tous les conseillers actuels et du président du TATC, y compris du processus de sélection qui a servi à la nomination de 44 conseillers. Elle a réorganisé et renforcé les politiques du Tribunal, dont la gestion de l’information et le traitement de renseignements confidentiels.
Jacqueline est parfaitement bilingue en plus d’être une experte reconnue en matière de Charte (autant la Charte des droits et libertés de la personne du Québec que la Charte canadienne des droits et libertés). Avant de devenir vice-présidente du TATC, elle avait été nommée assesseure au Tribunal des droits de la personne du Québec.
Le TATC étant un tribunal fédéral quasi judiciaire, il va sans dire que les travaux du Tribunal exigent une expertise juridique hautement spécialisée dans les domaines du droit administratif, du contentieux, des décisions arbitrales et du droit des transports. Jacqueline possède toutes les compétences juridiques requises et éprouvées pour en faire partie; sa vaste expertise a d’ailleurs été reconnue à maintes reprises dans le milieu juridique.
Conseillers du Tribunal – À temps partiel
La liste qui suit est une liste complète des conseillers à temps partiel qui ont été conseillers du Tribunal au cours de l’exercice 2018-2019.
George Ashley
Ottawa (Ontario)
» Nommé conseiller à temps partiel pour un mandat de quatre ans le 29 novembre 2017.
M. George « Ron » Ashley est un retraité du Canadien Pacifique où il occupait un poste de conseiller juridique principal. Auparavant, il avait été conseiller principal à l’Office des transports du Canada. Dans les deux cas, il veillait à assurer la conformité aux lois de règlementation de l’économie qui affectaient les compagnies de chemin de fer opérant au Canada et aux États-Unis. En 2008, une année de transition qui l’a fait passer du secteur public au secteur privé, il a été nommé commissaire auprès de la Commission de l’immigration et du statut de réfugié du Canada, un tribunal quasi-judiciaire pour lequel il a présidé des audiences en appel en matière d’immigration. Il a débuté sa carrière au Bureau de la concurrence au moment où le Canada vivait une période de dérèglementation dans les domaines aérien et ferroviaire. M. Ashley possède une vaste expérience des audiences règlementaires, des appels en matière litigieuse et de la rédaction de décisions quasi-judiciaires. Il est diplômé en droit et en administration de l’Université Queen’s.
Sandra Attersley
Dartmouth (Nouvelle-Écosse)
» Nommée conseillère à temps partiel pour un mandat de quatre ans le 29 novembre 2017.
Mme Attersley est diplômée du Collège de la Garde côtière canadienne depuis 1981, du Marine Institute depuis 1986, et a également reçu un diplôme de la Dalhousie Law School en 1996. Au cours de sa carrière, Mme Attersley a évolué dans plusieurs domaines de l’industrie maritime, y compris l’opération de navires de la Garde côtière canadienne, la construction et l’architecture navales ainsi que la pratique du droit maritime. Aussi, elle a donné des conférences sur les politiques et l’administration des transports maritimes dans le cadre du programme Masters of Marine Management de l’Université Dalhousie. Comme avocate en droit maritime, sa pratique inclus l’évaluation de dommages maritimes et la détermination de la responsabilité et de la causalité pour les compagnies d’assurance et les propriétaires de navires. Mme Attersley a siégé au conseil d’administration de la Mission to Seafarers, à Halifax, et de la firme Techsploration Inc. Elle est également membre de l’Association canadienne de droit maritime et de l’Institut canadien de génie maritime.
Blaine Beaven
Saskatoon (Saskatchewan)
» Nommé conseiller à temps partiel pour un mandat de quatre ans le 26 mars 2018.
M. Beaven est avocat de la défense au sein de l’étude Scott & Beaven à Saskatoon, en Saskatchewan. Il pratique surtout le droit criminel, et a représenté des prévenus à tous les paliers de tribunaux en Saskatchewan. Il a fréquenté l’Université de la Saskatchewan où il a obtenu son baccalauréat ès arts en 2006 et son baccalauréat en droit en 2009. M. Beaven est par ailleurs un pilote professionnel qui a passé plusieurs étés dans le nord du Manitoba afin d’agir en tant que pilote de brousse aux commandes d’un aéronef bimoteur doté de flotteurs. Il utilise régulièrement son appareil privé pour se rendre à des tribunaux situés en régions éloignées. M. Beaven détient le grade de Major dans les Forces armées canadiennes, et œuvre présentement auprès des Organisations de cadets du Canada, en s’impliquant notamment dans le programme de vol comme pilote de planeur et pilote d’avion-remorqueur.
Fazal Bhimji
Delta (Colombie-Britannique)
» Nommé conseiller à temps partiel pour un mandat de quatre ans le 26 mars 2018.
M. Bhimji a connu une carrière de 36 ans dans l’industrie aéronautique, dans diverses régions du Canada, à titre de contrôleur de la circulation aérienne et pilote privé. Il a débuté sa carrière à Transports Canada comme contrôleur d’aéroport (VFR) et contrôleur régional (IFR), et était superviseur à la tour de Vancouver pour Nav Canada, au moment de sa retraite. Il a déjà agi à titre de président de l’Association canadienne du contrôle du trafic aérien, et a représenté le Canada en cette qualité au sein de nombreux comités internationaux. M. Bhimji offre des services de médiation et d’arbitrage dans les domaines civil et du milieu de travail, et siège en tant que membre du Health Professions Review Board et du Employment and Assistance Appeal Tribunal de la Colombie-Britannique. M. Bhimji est membre du corps professoral du Justice Institute of BC et du BC Institute of Technology.
Dr Christopher J. Brooks
Kanata (Ontario)
» Le mandat du Dr Brooks, à titre de conseiller à temps partiel, a été renouvelé le 4 janvier 2018 pour une période de trois ans.
Le Dr Christopher Brooks est médecin, scientifique et inventeur. Il compte 50 ans d’expérience en tant que médecin au sein de la marine, de l’industrie et en exercice privé. Il a complété une spécialisation en médecine du travail au Royal College of Physicians de Londres et a obtenu un diplôme en médecine aéronautique à Farnborough, au Royaume-Uni. Il a occupé une grande variété de postes, notamment médecin à bord d’un sous-marin nucléaire, médecin de l’air, commandant pour la Marine royale canadienne au Stadacona Hospital d’Halifax et médecin-chef du commandement pour l’Aviation royale canadienne et la Marine royale canadienne. Pendant 11 ans, le Dr Brooks a été directeur en recherche et développement pour Survival Systems Ltd., à Dartmouth, en Nouvelle-Écosse, où il a contribué à introduire des systèmes respiratoires d’urgence dans les hélicoptères pour l’industrie canadienne des hydrocarbures extracôtiers. Le Dr Brooks occupe actuellement le poste d’expert-conseil en médecine du travail pour le Bureau de la sécurité des transports du Canada et le ministère de la Défense nationale. Parmi les prix qu’il a reçus, on compte l’Ordre du mérite militaire, la Médaille du jubilé de la Reine et le plus grand prix de distinction de l’Office des normes générales du Canada pour son travail lié aux vêtements de survie et aux gilets de sauvetage. De plus, il a publié plus de 70 livres, rapports et articles sur des questions relatives à la santé et à la sécurité au travail.
Brad M. Caldwell
Vancouver (Colombie-Britannique)
» Le mandat de Me Caldwell, à titre de conseiller à temps partiel, a été renouvelé le 4 janvier 2018 pour une période de trois ans.
Me Caldwell détient un baccalauréat en droit de la Faculté de droit de l’Université Victoria et un certificat en médiation spécialisée. Il pratique le droit depuis son admission à la Law Society of British Columbia en 1986, tout particulièrement dans le contentieux de la marine et des pêches, dans le droit général des affaires et dans le droit administratif. Avant sa carrière juridique, Me Caldwell avait acquis de l’expérience pratique dans l’industrie de la marine en tant que pêcheur, matelot de pont, plongeur à des fins commerciales et débardeur. Parmi les associations professionnelles dont Me Caldwell fait partie, mentionnons l’Association canadienne de droit maritime, la Law Society of British Columbia et la Marine Insurance Association of British Columbia.
Mark S. Conrad
Winnipeg (Manitoba)
» Nommé conseiller à temps partiel pour un mandat de quatre ans le 29 novembre 2017.
M. Conrad a pris sa retraite après une carrière de 30 ans à Transports Canada. Avec le Groupe Aéroports, il a œuvré dans la division du développement aéroportuaire et commercial ainsi qu’aux opérations aéroportuaires. Il a aussi occupé divers postes relatifs aux politiques et aux ressources humaines avant de devenir directeur exécutif, responsable de la sécurité ferroviaire et du transport des marchandises dangereuses dans la région des Prairies et du Nord. M. Conrad est un fervent partisan de l’utilisation de l’analytique dans toutes les affaires axées sur la sécurité, et il a favorisé l’utilisation accrue des données de sécurité au sein de sa région afin d’orienter les programmes d’inspection des rails. M. Conrad est titulaire d’une maîtrise en administration des affaires de l’Université du Manitoba et d’un certificat en gestion stratégique des agences règlementaires de l’Université Harvard.
William R. Cottick
Victoria (Colombie-Britannique)
» Nommé conseiller à temps partiel pour un mandat de quatre ans le 21 février 2018.
M. Cottick est un avocat pratiquant à Victoria, en Colombie-Britannique, dans les domaines du droit commercial et des sociétés, des transports et du droit administratif, et membre du Health Professions Review Board de la Colombie-Britannique. Il détient un baccalauréat en droit de l’Université de la Colombie-Britannique, une maîtrise en droit de la London School of Economics, une maîtrise en administration de l’Ivey Business School, en plus d’être titulaire d’un diplôme en droit aérien et spatial de la London Institute of World Affairs. Il a occupé des postes d’avocat principal et de cadre supérieur chez Wardair International, Laidlaw Inc. (propriétaire des lignes d’autobus Greyhound dans toute l’Amérique du Nord), Jannock Limited, et plus récemment chez BC Ferries, où il était vice-président directeur et avocat général. M. Cottick a aussi agi à titre de conseiller juridique pour la Commission d’enquête Moshansky sur l’écrasement d’un avion d’Air Ontario, à Dryden (Ontario), et est titulaire d’une licence de pilote canadienne. Très actif dans sa communauté, il est gouverneur avec le Corps canadien des commissionnaires, et membre du conseil consultatif de la compagnie théâtrale Blue Ridge. M. Cottick fut récipiendaire du Financial Post/ZSA Western Canada General Counsel Lifetime Achievement Award grâce à son travail dans le secteur des transports, ainsi qu’en gouvernance d’entreprise.
Dr Robert Cronin
Courtenay (Colombie-Britannique)
» Nommé conseiller à temps partiel pour un mandat de quatre ans le 29 novembre 2017.
Le Dr Cronin a obtenu un diplôme en médecine de l’Université Queen’s en 1970 et une certification en médecine familiale de l’Université McMaster en 1973. Il est un médecin de famille à la retraite qui a pratiqué dans divers régions, y compris Flin Flon et Winnipeg, au Manitoba, et Yellowknife dans les Territoires du Nord-Ouest. Il a également travaillé pendant cinq ans pour l’unité médicale du Nord à l’Université du Manitoba comme médecin itinérant dans des collectivités isolées des Premières Nations du Nord du Manitoba. Son expérience de l’aviation est variée. Il a été médecin-examinateur de l’aviation civile pendant plusieurs années, agent médical de l’aviation à Transports Canada durant 3 ans, et médecin de la réserve aérienne auprès de la 17e Escadre Winnipeg pendant 12 ans. Au cours de cette période, il a œuvré comme médecin de l’air avec le 435e Escadron dans des appareils Hercules dans le cadre de missions de recherche et sauvetage, de vols d’entraînement, de missions de transport, d’évacuation médicale, et de ravitaillement en vol. Il a également participé à de nombreux vols avec le 402e Escadron de la ville de Winnipeg, dans le cadre de vols d’entraînement de l’école de navigation aérienne à bord d’appareils Dash 8. Le Dr Cronin possède une licence de pilote privé et compte environ 850 heures de vol en tant que commandant de bord, dont la plupart ont été effectuées dans les territoires du Nord-Ouest, alors qu’il visitait les communautés autochtones pour donner des cliniques médicales. Il est également médecin de plongée qualifié et a travaillé avec des plongeurs en recherche et sauvetage, des plongeurs de la GRC et des plongeurs commerciaux civils à ce titre.
Dr Vern Davis
Victoria (Colombie-Britannique)
» Nommé conseiller à temps partiel pour un mandat de quatre ans le 29 novembre 2017.
Le Dr Davis a obtenu son doctorat en médecine de l’Université de Calgary, en 1981. Avant de fréquenter l’école de médecine, il a été diplômé du Collège militaire royal et servi quatre ans en mer auprès de la Marine royale canadienne comme chef de quart à la passerelle, navigateur, et officier des communications et de la guerre électronique sur un destroyer. Après son internat et une année de chirurgie générale en résidence, le Dr Davis a servi en tant que médecin de l’air dans l’Aviation royale canadienne à la BFC de Cold Lake. Il a ensuite pratiqué la médecine familiale à Victoria, en Colombie-Britannique. Après sept ans de pratique privée, le Dr Davis a obtenu un poste au gouvernement fédéral, à Toronto, comme médecin-examinateur de l’aviation civile. À ce jour, il a participé à plus de vingt-cinq enquêtes du Bureau de la sécurité des transports sur des accidents d’avion mortels, y compris celle de l’accident du vol 111 de la Swiss Air, et a obtenu un diplôme en médecine aéronautique de l’Université d’Otago en Nouvelle-Zélande. En 2002, le Dr Davis a terminé sa maîtrise ès sciences (appliquées) en santé au travail à l’Université McGill. Il a ensuite travaillé en médecine du travail en tant que médecin du travail, gestionnaire de la santé et médecin en chef pour Alcan et Rio Tinto Alcan. Plus récemment, le Dr Davis a été consultant médical pour le ministère de la Santé de la Colombie-Britannique, fournissant une expertise médicale à la direction des vérifications et des enquêtes.
Caroline Desbiens
Sainte-Foy (Québec)
» Le mandat de Me Desbiens, à titre de conseillère à temps partiel, a été renouvelé le 18 juin 2018 pour une période de trois ans.
Avocate depuis 1988, elle œuvre principalement dans les domaines du droit aérien, maritime et commercial. Détentrice d’un baccalauréat en droit de l’Université Laval depuis 1987 et d’un diplôme de droit international et de droit comparé de l’University of San Diego depuis 1988, Me Desbiens a obtenu une maîtrise en droit aérien et spatial de l’Université McGill en 1993. Membre du Barreau du Québec, Me Desbiens est également membre de l’Association du Barreau canadien, de l’Association québécoise des transporteurs aériens, de l’Association de l’Institut de droit aérien et spatial, de l’Association canadienne de droit maritime et de la Chambre de commerce de Québec.
Gary Drouin
Chelsea (Québec)
» Le mandat de M. Drouin, à titre de conseiller à temps partiel, a été renouvelé le 22 novembre 2017 pour une période de trois ans.
M. Drouin est un conseiller actif du Tribunal depuis plus de huit ans. Il possède 30 ans d’expérience en gestion et en administration dont 25 ans dans le secteur du transport ferroviaire à Transports Canada. M. Drouin s’est employé à promouvoir la sécurité aux passages à niveau et la prévention des intrusions dans le cadre du programme d’éducation et de sensibilisation Direction 2006. Ses habiletés à faciliter l’établissement de partenariats, à partager des connaissances et à favoriser la collaboration dans le cadre de projets ont contribué à faire reconnaître le Canada en tant que chef de file mondial dans le domaine de la sécurité ferroviaire. Il a également agi pendant plusieurs années en tant que consultant sur les questions de sûreté du fret aérien auprès de Transports Canada, où il a contribué à renforcer la sécurité du public voyageur. Son rôle consistait à faciliter et moderniser les processus de l’industrie du fret aérien tout en assurant son engagement relativement aux priorités gouvernementales en matière de sûreté aérienne. M. Drouin a reçu plusieurs prix d’excellence, notamment celui de l’Association du transport écolier du Québec pour son travail sur la sécurité du transport scolaire, un prix d’excellence de la fonction publique canadienne (2003), un prix du président des États-Unis (1998) et plusieurs autres.
Jon Dueck
Delta (Colombie-Britannique)
» Nommé conseiller à temps partiel pour un mandat de quatre ans le 1er mai 2018.
M. Dueck, qui réside à Vancouver, est pilote de B787 pour Air Canada, et a accumulé plus de 18 000 heures de vol. Au cours de sa carrière, M. Dueck a été inspecteur de l’Aviation civile de Transports Canada pendant deux ans, et a occupé divers postes de gestion auprès de compagnies aériennes, y compris celui de chef pilote, gestionnaire de l’administration des opérations vol pour la Canadian Regional Airlines, gestionnaire—Affaires règlementaires pour le compte d’Air Canada Jazz, et gestionnaire—Opérations aériennes informatiques avec Air Canada Zip. M. Dueck est le fondateur d’Aviation Data Systems (ADS), une firme de consultants de Colombie-Britannique qui fournissait des services de consultation en règlementation aérienne et en gestion de compagnies aériennes, spécialisée dans les opérations aériennes de compagnies intérieures et internationales et d’entreprises d’affrètement. ADS publie actuellement des documents de règlementation destinés à la vente électronique et la distribution pour Transports Canada et d’autres organisations.
Yves Duguay
Montréal (Québec)
» Nommé conseiller à temps partiel pour un mandat de quatre ans le 12 mars 2018.
Yves Duguay est le Président d’HCiWorld, qu’il a fondé en 2013. Monsieur Duguay est un expert en sûreté privée et publique. Il a occupé des postes de cadre successivement à la Gendarmerie Royale du Canada (GRC), chez Air Canada et à l’Administration Canadienne de la Sûreté du Transport Aérien (ACSTA), où à titre Premier Vice-Président des opérations et de l’expérience clientèle, il était responsable des opérations de filtrage dans 89 aéroports canadiens. M. Duguay est titulaire du MBA de l’Université McGill et des Hautes Études Commerciales (HEC) et de la certification IAS.A, octroyée par l’Institut des Administrateurs de Sociétés. De plus, M. Duguay est le premier Canadien à recevoir la certification CSSP de la NCS4 aux États-Unis.
Capt. James R. Ewart
Gabriola (Colombie-Britannique)
» Nommé conseiller à temps partiel pour un mandat de quatre ans le 29 novembre 2017.
Le capitaine Ewart est l’expert conseil principal en matière maritime pour la firme SILA Management Services Inc., une entreprise dont le siège est au Nunavut. Il occupe ce poste depuis 2014. Ses responsabilités incluent la fourniture d’un soutien maritime relatif aux infrastructures portuaires, de conseils sur la navigation dans les glaces, de services de rédaction technique et de conseils sur la navigation en mer à des clients nordiques. Avant de se joindre à l’équipe de SILA, il a assuré le commandement de brise-glaces, de patrouilles d’application de la loi, de bâtiments de recherche et sauvetage et de navires scientifiques au cours d’une carrière de 38 ans dans la Garde côtière canadienne. M. Ewart est un capitaine au long cours et membre actif du conseil national des Master Mariners of Canada. Il possède une expérience significative dans un large éventail d’évaluation de programmes, de révision législative, d’élaboration de programmes d’études maritimes, en plus d’avoir enseigné en salle de classe. Il est diplômé du Collège de la Garde côtière canadienne et a été chargé de cours à temps partiel au Centre for Marine Training and Research du Collège Georgian.
John Gradek
Montréal (Québec)
» Nommé conseiller à temps partiel pour un mandat de quatre ans le 12 mars 2018.
M. Gradek est directeur chez Dergel Executive Search à Montréal, une firme spécialisée en recrutement de cadres pour des organisations internationales oeuvrant dans le domaine des transports et de la logistique. Il est également professeur et chargé de cours à l’École d’éducation permanente de l’Université McGill, où donne des cours relatifs à la gestion stratégique, à la chaîne d’approvisionnement et la gestion des opérations, ainsi que des cours du programme de gestion intégrée de l’aviation. Par ailleurs, M. Gradek a occupé des postes en planification et opérations chez Air Canada dans les services du fret, des opérations aéroportuaires et de la gestion des recettes. Il a aussi occupé des postes en planification pour le Canadien Pacifique dans les domaines de la gestion des locomotives et de la conception des services. M. Gradek détient une maîtrise en administration des affaires de la Ivey Business School, un baccalauréat en génie électrique de l’Université Carleton et un baccalauréat en sciences du Collège Loyola.
Elizabeth Hak
Calgary (Alberta)
» Nommée conseillère à temps partiel pour un mandat de quatre ans le 21 février 2018.
Mme Hak détient un baccalauréat ès sciences en toxicologie génétique et un diplôme en journalisme, et possède une solide expérience des domaines de la sécurité automobile, de la recherche et de la législation. Elle a oeuvré au laboratoire judiciaire de la GRC d’Edmonton pendant 12 ans en tant qu’experte en alcoolémie. Depuis 2011, elle a siégé à plusieurs commissions et conseils, dont six ans à l’Alberta Transportation Safety Board, et y a acquis une vaste expérience de la rédaction et de la prise de décision. Mme Hak est actuellement conseiller non juriste de la Law Society of Alberta et elle agit comme représentante du public auprès du General Insurance Council of Alberta et de l’Alberta Veterinary Medical Association.
Francis Hane
Murillo (Ontario)
» Nommé conseiller à temps partiel pour un mandat de quatre ans le 1er mai 2018.
Le Dr Hane est actuellement pilote de Boeing 737 pour la compagnie aérienne WestJet. À titre de pilote de ligne actif, il a siégé à plusieurs comités pour la Air Line Pilots Association (ALPA) et l’Association des pilotes de WestJet (WJPA). Avant d’occuper son poste actuel chez WestJet, il avait été instructeur de vol, pilote de brousse dans l’Arctique canadien et commandant d’ambulance aérienne à bord d’un appareil Mitsubishi MU-2. Le Dr Hane a obtenu un doctorat en biophysique de l’Université de Waterloo et a reçu une bourse postdoctorale pour faire de la recherche en chimie (imagerie médicale) à l’Université Lakehead. Sa recherche était axée sur la biophysique de la maladie d’Alzheimer. Il a également contribué à la recherche dans les domaines de la physique appliquée, la physico-chimie, la pharmacologie, l’imagerie médicale et le droit. En plus de sa carrière de pilote, le Dr Hane effectue toujours activement de la recherche biomédicale.
Raymon J. Kaduck
Ottawa (Ontario)
» Nommé conseiller à temps partiel pour un mandat de quatre ans le 29 novembre 2017.
M. Kaduck est président d’Aeronavigatsia Consulting Inc., une firme spécialisée dans l’économie des transports, les politiques de règlementation et le commerce international. De 2007 à 2016, il fut membre de l’Office des transports du Canada où il a tranché des litiges de nature économique dans les domaines aérien, ferroviaire et maritime. Il compte aussi une dizaine d’années d’expérience dans les opérations aériennes dans le Grand Nord, alors qu’il y a œuvré pour Transports Canada et le gouvernement des Territoires du Nord-Ouest. M. Kaduck est membre du comité consultatif du Centre for Air Transport in Remoter Regions de l’Université de Cranfield, et du Hellenic Aviation Society’s Journal of Air Transport Studies. Il est également membre honoraire du Brazilian Institute of Strategic Studies and Public Policies in Air Transport. M. Kaduck possède une maîtrise en administration des affaires de la Richard Ivey School of Business et une maîtrise en économie politique internationale de la Norman Paterson School of International Affairs.
C. Michael Keefe
Mount Pearl (Terre-Neuve-et-Labrador)
» Le mandat à temps partiel de M. Keefe a été renouvelé pour une période de trois ans le 26 mars 2018.
M. Keefe a obtenu son diplôme du Collège de la Garde côtière canadienne en 1974. Il est un ingénieur professionnel à la retraite qui exerçait sa pratique dans la province de Terre-Neuve-et-Labrador. Il détient un certificat de compétence à titre d’ingénieur maritime de première classe qui lui a été délivré par le gouvernement du Canada. M. Keefe a passé plusieurs années au service de la Garde côtière canadienne où il a servi comme officier mécanicien et premier officier mécanicien à bord de navires baliseurs, de navires de recherche et de sauvetage et de brise-glaces. Ensuite il a servi à terre pendant quelques années comme superviseur de l’ingénierie pour la région de Terre-Neuve. Plus tard, il a passé plusieurs années à la Sécurité maritime de Transports Canada en tant que directeur des examens et de l’exécution pour la région de l’Atlantique. Il a également occupé plusieurs postes ministériels, d’abord à la Sécurité maritime en tant qu’inspecteur de navires à vapeur, examinateur de mécaniciens, agent de prévention de la pollution, et enfin à titre d’agent de santé et sécurité pour le compte du ministère fédéral du Travail. Plus récemment, M. Keefe a été gestionnaire de la maintenance de la flotte maritime de la firme Madsen Controls and Engineering de Mount Pearl (Terre-Neuve).
Sarah M. Kirby
Halifax (Nouvelle-Écosse)
» Le mandat de Me Kirby, à titre de conseillère à temps partiel, a été renouvelé le 15 février 2018 pour une période de trois ans.
Conseillère à temps partiel du Tribunal d’appel des transports du Canada depuis 2012, Sarah Kirby a été reçue à la Nova Scotia Barristers’ Society en 2000 à titre d’avocate. De 2000 à 2011, elle a exercé le droit en tant qu’avocate plaidante (litiges civils) en pratique privée en Nouvelle-Écosse, surtout dans le secteur du transport maritime, et elle a comparu devant la Cour fédérale du Canada, la Cour suprême de la Nouvelle-Écosse et la Cour provinciale de la Nouvelle-Écosse. De 2011 à 2015, elle a assumé les fonctions de vice-doyenne à la Schulich School of Law de l’Université Dalhousie, et depuis 2012, elle agit comme arbitre à temps partiel à la Cour des petites créances de la Nouvelle-Écosse. Me Kirby est maintenant procureure de la Couronne au Service des poursuites pénales de la Nouvelle-Écosse. Elle a été membre active de l’Association canadienne de droit maritime, de l’Association internationale des femmes de l’entreprise et du commerce maritime, et de l’Eastern Admiralty Law Association. Enfin, elle est actuellement membre du Comité d’accréditation et du Sous-comité d’examen interne de la Nova Scotia Barristers’ Society, de même que membre du Comité régional consultatif de l’Advocates’ Society Nova Scotia.
Teddy Kwan
Windsor (Ontario)
» Nommé conseiller à temps partiel pour un mandat de quatre ans le 1er mai 2018.
M. Kwan est un avocat de pratique privée. Il a été admis aux Barreaux d’Angleterre et du pays de Galles, d’Hong Kong et du Haut-Canada. Il a travaillé en pratique privée comme avocat du gouvernement, comme juriste d’entreprise pour diverses organisations commerciales, et à titre d’agent de détermination du statut de réfugiés pour le Haut-Commissaire des Nations Unies pour les réfugiés. M. Kwan est titulaire d’un baccalauréat ès arts cum laude, et de diplômes de maîtrise en sciences et en droit. En outre, il est titulaire d’un certificat de compétence du Comité national sur les équivalences des diplômes de droit et un certificat de spécialisation professionnelle en droit de la propriété intellectuelle internationale de l’Université de Victoria, en Colombie-Britannique.
J. Ed Macdonald
New Glasgow (Nouvelle-Écosse)
» Le mandat de M. Macdonald, à titre de conseiller à temps partiel, a été renouvelé le 21 février 2018 pour une période de trois ans.
M. Macdonald est un pilote de ligne commerciale à la retraite. Ses 31 ans d’expérience comme employé au sein de plusieurs compagnies aériennes importantes reflètent l’excellence de son rendement, de sa fiabilité et de son engagement. Il a pris sa retraite en tant que commandant de bord pour Air Canada, après avoir effectué des vols intérieurs et internationaux aux commandes de divers types avions de passagers. Il a accumulé 18 000 heures de vol au cours de sa carrière, ce qui exigeait un haut niveau de compétences techniques ainsi que d’excellentes aptitudes à développer un esprit d’équipe et à exercer du leadership. M. Macdonald est natif de New Glasgow, en Nouvelle-Écosse, et diplômé du Rothesay Collegiate, au Nouveau-Brunswick. Il habite actuellement dans le comté de Pictou et est un bénévole actif dans sa communauté.
Tracy Medve
Kelowna (Colombie-Britannique)
» Le mandat de Me Medve, à titre de conseillère à temps partiel, a été renouvelé le 6 février 2018 pour une période de trois ans.
Mme Medve est présidente de KF Aerospace depuis 2013, et occupait auparavant le poste de présidente de la Canadian North Airlines. Depuis 1985, elle a occupé différents postes de cadre supérieur dans le domaine du transport aérien auprès de Norcanair, Time Air et Canadian Regional Airlines. Avant de se joindre à Canadian North en 2007, Mme Medve a cofondé C.T. AeroProjects à Calgary, un cabinet-conseil œuvrant dans la gestion des ressources en transport aérien. Avocate de formation, elle a également obtenu, en 2009, une maîtrise en administration des affaires spécialisée en aéronautique mondiale de l’École de gestion John-Molson de l’Université Concordia. Mme Medve est la présidente sortante de l’Association du transport aérien du Canada, et la première canadienne à en obtenir le titre de membre honoraire à vie. Elle est actuellement membre du conseil d’administration de l’Association des industries canadiennes de défense et de sécurité, et membre du conseil consultatif de la collectivité d’Okanagan de l’Université de la Colombie-Britannique. Mme Medve a aussi été conseillère du Tribunal d’appel des transports du Canada de 2003 à 2006.
David Merrigan
Hammonds Plains (Nouvelle-Écosse)
» Nommé conseiller à temps partiel pour un mandat de quatre ans le 26 mars 2018.
M. Merrigan est un arbitre, médiateur et enquêteur en milieu de travail ayant de l’expérience dans les domaines du travail, de la justice et du commerce. Il possède les désignations d’Arbitre qualifié (Arb.A) et de Médiateur qualifié (Méd.A) de l’Institut d’arbitrage et de médiation du Canada (IAMC), de Membre du Chartered Institute of Arbitrators (MCIArb) du Chartered Institute of Arbitrators, et il est également Conseiller en ressources humaines agréé (CRHA). Diplômé de l’Université Memorial et de l’Université Simon Fraser avec baccalauréats en philosophie, psychologie et criminologie, il a représenté le Service correctionnel du Canada dans le cadre de nombreuses audiences de la Commission des libérations conditionnelles du Canada. Pendant plus d’une décennie, M. Merrigan a représenté syndicats et employeurs en arbitrage et devant des tribunaux d’appel des accidents du travail. Aussi, il enseigne à temps partiel au Herzing College dans le programme de certificat « Arbitrage pour professionnels ». Outre ses fonctions au TATC, il est membre du Nova Scotia’s Involuntary Psychiatric Review Board et du Nova Scotia Board of Examiners in Psychology.
Arnold Marvin Olson
Langley (Colombie-Britannique)
» Le mandat de M. Olson, à titre de conseiller à temps partiel, a été renouvelé le 15 février 2018 pour une période de trois ans.
M. Olson, commandant de bord à la retraite, a piloté des aéronefs pendant 32 ans et, au moment de son départ à la retraite, il était pilote vérificateur agréé pour les Boeing 767; il travaillait à Vancouver et exerçait ses activités sur des routes internationales. Il avait auparavant occupé des postes de cadre comme pilote vérificateur principal pour les Embraer 170/190, commandant instructeur pour les Airbus 320 et animateur en gestion dans le poste de pilotage, où il donnait des cours sur le jugement des pilotes. Diplômé de l’Université Simon Fraser (B. Sc.), M. Olson a suivi divers cours donnés dans l’industrie : facteurs humains en aviation, gestion des programmes de sécurité en aviation et résolution des conflits en milieu de travail. Il a été administrateur du Trinity Western University Institute of Aviation. Il est à l’origine de la création du registre de donneurs non apparentés de moelle osseuse pour les pilotes d’Air Canada. Il a reçu un prix Honneur à nos bienfaiteurs de la Société canadienne du sang et le Prix d’excellence d’Air Canada. Il a fondé et présidé l’initiative Langley Relay for Life de la Société canadienne du cancer. Il a été président du comité organisateur des jeux d’été paralympiques de la Colombie-Britannique en 2013 et trésorier de la Hope International Development Agency.
James R. Parsons
St. John’s (Terre-Neuve-et-Labrador)
» Le mandat de M. Parsons, à titre de conseiller à temps partiel, a été renouvelé le 9 novembre 2017 pour une période de trois ans.
M. Parsons est directeur, coordonnateur et chargé de cours au Fisheries and Marine Institute de l’Université Memorial, des fonctions qu’il occupe depuis 1997. Il a été responsable de la conception et de la livraison d’un pétrolier, d’unités flottantes de production, de stockage et de déchargement, d’une unité mobile de forage en mer, et de programmes de formation et de sensibilisation à la réglementation maritime à l’intention des clients engagés dans les projets Hibernia et Terra Nova. Auparavant, M. Parsons a été consultant maritime chez Bateman Chapman (Canada) Ltd, et il a été propriétaire d’OTI Canada Group, une entreprise spécialisée dans les levés marins, l’inspection des marchandises, la sécurité, et le contrôle de la pollution. Il est actuellement propriétaire d’une firme de consultants, Global Marine Solutions. Capitaine au long cours, il possède une solide expérience de la navigation dans les eaux de l’Arctique canadien. Il détient de nombreux diplômes, notamment un doctorat en transport maritime et en économie de l’Université de Plymouth en Angleterre et un baccalauréat en études maritimes de l’Université Memorial.
Jacqueline Penney
St. John’s (Terre-Neuve-et-Labrador)
» Nommée conseillère à temps partiel pour un mandat de quatre ans le 29 novembre 2017.
Mme Jacqueline Penney a obtenu un baccalauréat en droit de la Dalhousie Law School en 1993. Elle est membre en exercice de la Law Society of Newfoundland and Labrador, et de la Nova Scotia Barristers’ Society. Mme Penney possède une vaste expérience juridique dans l’industrie du transport maritime. Depuis juin 2009, elle est conseillère juridique de la Marine Atlantique Inc., y pratiquant principalement le droit maritime, le droit corporatif et commercial, le droit du travail et le droit des assurances. Elle possède une expérience considérable de la plaidoirie devant des cours, des tribunaux administratifs et des régies de toute sorte, et elle a siégé à différents conseils, commissions et tribunaux administratifs, tant au niveau provincial que fédéral. Avant mai 2009, Mme Penney était associée chez McInnes Cooper à St. John’s (Terre-Neuve). En 2013, elle a été nommée à la Newfoundland and Labrador Labour Relations Board comme représentante des employeurs et continue de siéger à ce conseil. De janvier 2015 à décembre 2017, Mme Penney était la présidente de la Newfoundland and Labrador Legal Aid Commission.
Dr Robert Perlman
Montréal (Québec)
» Le mandat de Dr Perlman, à titre de conseiller à temps partiel, a été renouvelé le 4 janvier 2018 pour une période de trois ans.
Le Dr Perlman est diplômé en psychologie et en médecine de l’Université McGill. Il est certifié en médecine familiale et est un Fellow du Collège des médecins de famille du Canada (CMFC). Il a obtenu sa certification en médecine aéronautique du King’s College de Londres, au Royaume-Uni, et il est agréé en France pour effectuer l’examen médical de l’Agence européenne de la sécurité aérienne (AESA) pour les pilotes, membres d’équipage et contrôleurs aériens. Il est actuellement président-directeur général de Mediservice, une clinique qu’il a fondée en 1984 et qui fournit aux pilotes commerciaux et aux contrôleurs aériens du Canada, des États-Unis, du Royaume Uni et de l’Europe des examens médicaux en vue de l’obtention ou du renouvellement de leur licence. Le Dr Perlman est également médecin traitant et professeur agrégé en médecine familiale à l’Hôpital général juif de Montréal.
Franco Pietracupa
Dollard-des-Ormeaux (Québec)
» Le mandat à temps partiel de M. Pietracupa a été renouvelé pour une période de trois ans le 6 février 2018.
M. Pietracupa a obtenu son diplôme d’études collégiales en cours de pilotage d’aéronef en 1997. Il a travaillé pour diverses entreprises en aviation, y compris le CESPA Flight College et a été instructeur de classe 1 / instructeur en chef des vols pour différentes organisations de 1997 à 2000. Grâce à sa vaste expérience comme instructeur de vol et exploitant, il a été nommé examinateur de tests en vol à Transports Canada. Depuis avril 2011, M. Pietracupa est pilote en chef, division des pilotes pour la clientèle d’affaires chez Bombardier Aéronautique à Montréal.
Dr George E. Pugh
Vancouver (Colombie-Britannique)
» Le mandat du Dr Pugh, à titre de conseiller à temps partiel, a été renouvelé le 28 novembre 2017 pour une période de trois ans.
Le Dr Pugh est consultant en médecine d’urgence et urgentologue à la Providence Healthcare Society de Vancouver depuis 1994. Il a travaillé au Mount St. Joseph Hospital à Vancouver, où il a occupé divers postes, y compris ceux de directeur de l’urgence, chef du département de médecine familiale et urgentologue. Le Dr Pugh est membre du Collège royal des médecins et chirurgiens du Canada, de l’Association médicale canadienne, de la British Columbia Medical Association, de l’Association canadienne des médecins d’urgence et du Collège des médecins de famille du Canada. Parmi ses centres d’intérêt et ses réalisations, notons l’aviation (pilote d’aéronefs commerciaux à voilure fixe et à voilure tournante), le transport maritime (médecin à bord de navires de croisière) et le transport terrestre.
Michael J. Regimbal
Beaconsfield (Québec)
» Nommé conseiller à temps partiel pour un mandat de quatre ans le 29 novembre 2017.
M. Regimbal est un expert conseil en transport qui possède de vastes connaissances dans les domaines stratégique, règlementaire, opérationnel et des enquêtes. Il a œuvré dans les secteurs public et privé et possède de l’expérience sur le plan international. Récemment, il a terminé son mandat comme directeur national d’Opération Gareautrain Canada, et on lui a remis le Chief’s Certificate of Commendation en 2016. Il est diplômé de l’Université McGill et du programme Executive and Strategic Leadership des HEC Paris. M. Regimbal a été président du Conseil consultatif sur la recherche ferroviaire, et le représentant de l’industrie auprès du groupe de travail sur les questions de proximité et des opérations de la Loi sur la sécurité ferroviaire, de Transports Canada.
Terry Robbins
Bedford (Nouvelle-Écosse)
» Nommé conseiller à temps partiel pour un mandat de quatre ans le 12 mars 2018.
T.H. (Terry) Robbins, ing., CD, possède 35 ans d’expérience progressive dans des rôles d’ingénierie et de gestion dans les Forces armées canadiennes et l’industrie de l’aviation. Il a tenu des positions à responsabilités croissantes au sein du ministère de la Défense nationale (MDN), dont une affectation d’échange avec la United States Navy. Son expérience principale est sur les hélicoptères, notamment le Sea King et le Cormorant, mais il a également travaillé sur divers aéronefs à voilure fixe. Pour avoir démontré un leadership exceptionnel dans la préparation d’une participation sécuritaire des hélicoptères Sea King dans la libération de Koweït, M. Robbins a reçu la Mention élogieuse du Chef d’état-major de la Défense canadienne. En reconnaissance de ses habiletés de gestion de programme remarquables pendant son travail auprès de la United States Navy, M. Robbins a reçu un éloge du secrétaire de la United States Navy. Depuis sa retraite de la MDN, il a travaillé en ingénierie et gestion de programme dans l’industrie de l’aviation commerciale. Il a reçu une accréditation en tant que Gestionnaire supérieur de maintenance d’un organisme de maintenance accrédité de l’Autorité de navigabilité technique de la MDN et a également été Ingénieur de conception. M. Robbins détient un baccalauréat en génie mécanique de la University of New Brunswick.
Laura Safran
Calgary (Alberta)
» Le mandat à temps partiel de Me Safran a été renouvelé pour une période de trois ans le 12 mars 2018.
Me Safran, c.r., est associée principale au sein du cabinet d’avocats Davis s.e.n.c.r.l. de Calgary qui se spécialise en droit des sociétés et en droit commercial, ainsi qu’en matière de propriété intellectuelle et de technologie. Elle dirige également le groupe d’exercice national du droit de l’aviation et codirige le groupe d’exercice du droit de l’éducation de Davis s.e.n.c.r.l. De 1996 à 2010, Me Safran a été associée chez Fraser Milner Casgrain S.E.N.C.R.L. Elle a aussi occupé des postes de direction tels que vice-présidente des affaires juridiques et du secrétariat général des Lignes aériennes Canadien International de 1989 à 1995. Me Safran est membre de la Law Society of Alberta et de la Law Society of British Columbia. Elle est titulaire d’un LL.M. (doctorat en jurisprudence) de l’Université Columbia, d’un LL.M. de la London School of Economics, d’un LL.B. du Osgoode Hall de l’Université York, ainsi que d’un baccalauréat ès arts avec distinction de l’Université de l’Alberta. En 2004, Me Safran a été reconnue comme l’une des femmes les plus influentes du Canada selon le Globe and Mail et, en 2009, comme l’une des grandes avocates du Canada selon le répertoire juridique canadien Lexpert.
Dr Peter Seviour
St. John’s (Terre-Neuve-et-Labrador)
» Nommé conseiller à temps partiel pour un mandat de quatre ans le 29 novembre 2017.
Le Dr Seviour a gradué de l’Université Memorial de Terre-Neuve en 1992 avec un doctorat en médecine, et fait sa résidence en médecine familiale à l’Université McGill de 1992 à 1994. En 2001, il a reçu son certificat de spécialiste de l’American College of Family Practice. Le Dr Seviour pratique la médecine familiale depuis 1994 et a un intérêt particulier pour la médecine du travail. Il est également médecin-examinateur pour Transports Canada, effectuant des examens médicaux pour les gens de mer et les plongeurs commerciaux. Il a aussi participé à des examens médicaux pour conducteurs automobile et à des examens indépendants auprès de patients blessés dans un accident de la route. Le Dr Seviour a d’autres activités professionnelles; médecin désigné par la GRC, médecin de plongée, médecin-examinateur dans le domaine des assurances, directeur médical pour les aidants, et il a réalisé des examens médicaux préalables à l’emploi (mines et exploitation en mer). Le Dr Seviour a également été membre du conseil d’administration de l’Ordre des médecins et chirurgiens de Terre-Neuve-et-Labrador.
Patrick Vermette
Kingston (Ontario)
» Nommé conseiller à temps partiel pour un mandat de quatre ans le 14 mars 2018.
M. Vermette est un pilote militaire expérimenté ayant également œuvré dans l’aviation civile. Durant sa carrière militaire, il a été aux commandes d’un aéronef C-130 Hercules dans des missions de transport et de recherche et de sauvetage. Du côté civil, il est titulaire d’une licence de pilote de ligne et possède une expérience de vol variée. M. Vermette est par ailleurs avocat et membre du Barreau de l’Ontario. Il possède une vaste expérience de la pratique du droit en tant qu’avocat militaire auprès du Cabinet du Juge-avocat général du Canada, où il a atteint le grade de lieutenant-colonel. Il a agi à titre de conseiller juridique principal et directeur du service du contentieux pour le compte des Forces canadiennes, au cours de missions au Canada et à l’étranger. Il a également occupé le poste de directeur adjoint du Centre de droit militaire des Forces canadiennes et a été déployé dans une zone de conflit comme conseiller juridique aux opérations aériennes. M. Vermette est titulaire d’un baccalauréat en sciences sociales (science politique et sociologie) et d’un baccalauréat en droit (LL.B.) de l’Université d’Ottawa, ainsi que d’une maîtrise en droit aérien et spatial de l’Université de Leyde (LL.M.) aux Pays-Bas.
Yves Villemaire
Stittsville (Ontario)
» Le mandat à temps partiel de M. Villemaire a été renouvelé pour une période de trois ans le 14 janvier 2018.
M. Villemaire est diplômé du Collège de la Garde côtière canadienne. Au début de sa carrière, il était officier de navire et il a occupé plusieurs postes à travers le pays à bord de navires et à terre. Il détient un diplôme de capacité en commandement de la Garde côtière canadienne et une maîtrise en administration des affaires de l’Université Queen’s. M. Villemaire a pris sa retraite de la Garde côtière canadienne en 2007 où il a occupé différents postes y compris ceux de directeur général de la flotte, directeur général des services maritimes et de directeur exécutif du Collège de la Garde côtière canadienne à Sydney (Nouvelle-Écosse). Avant d’occuper ces postes, il a été, pendant deux ans, directeur général, Ressources humaines, Ministère des Pêches et des Océans, et, pendant une période de trois ans, directeur, Bureau de résolution précoce des différends, un service mis en œuvre pour le sous-ministre. M. Villemaire est présentement consultant en gestion à temps partiel.
Dr Brian Wagg
Tiny (Ontario)
» Nommé conseiller à temps partiel pour un mandat de quatre ans le 29 novembre 2017.
Le Dr Wagg a obtenu son doctorat en médecine de l’Université d’Ottawa en 1976, puis a entrepris une pratique générale incluant une pratique en cabinet, et de soins obstétricaux et d’urgence à l’hôpital général de Brockville en 1978. Il s’est impliqué dans l’administration de l’hôpital en occupant le poste de chef dans différents départements, et a été président du personnel médical pour la durée d’un mandat. Il a été actif dans la mise en place d’un programme régional de soins palliatifs en 1989 et a été le directeur médical du programme Brockville and District Hospice and Palliative Care de 2005 jusqu’à sa retraite en 2012. Le Dr Wagg est titulaire d’un certificat du Collège des médecins de famille du Canada (1983) et a été désigné pour le titre de Fellow du Collège en 2003. Il a été médecin-examinateur de l’aviation civile pour la région de l’est de l’Ontario de 1983 à 2012. Par la suite, il a travaillé comme médecin suppléant dans diverses régions de l’Ontario et du Nunavut et agi présentement à titre de médecin hospitaliste à temps partiel à l’hôpital général de Georgian Bay. Le Dr Wagg détient une licence de pilote privé depuis 1997 et a accumulé plus de 500 heures de vol en tant que commandant de bord.
Deborah Warren
Surrey (Colombie-Britannique)
» Nommée conseillère à temps partiel pour un mandat de quatre ans le 6 février 2018.
Mme Warren a connu une carrière de 32 ans à Transports Canada (TC) où elle a occupé différents postes de direction au sein de l’Aviation civile. Dans la région de Vancouver, Mme Warren a géré la division de la sécurité du système et celle des aérodromes, en plus de superviser pendant un an la planification et les opérations de l’Aviation civile régionale en vue des Jeux olympiques de 2010. Par ailleurs, Mme Warren a occupé les postes de directrice régionale, Exigences du système de navigation aérienne, et directrice de la conformité réglementaire, dans la région de Winnipeg. De 1997 à 1999, Mme Warren et son équipe ont créé le Bureau de la sécurité des lancements du Canada, un organisme mis sur pied afin d’élaborer des politiques et des règlements relatifs aux opérations de lancement de fusée. Avant d’entrer au service de TC, elle était pilote pour une compagnie aérienne commerciale au Manitoba. Mme Warren est titulaire d’une maîtrise en aviation de la University of Western Sydney (Australie) et d’un baccalauréat en arts de l’Université du Manitoba. Mme Warren détient une licence canadienne de pilote de ligne.
Jennifer Webster
Toronto (Ontario)
» Nommé conseillère à temps partiel pour un mandat de quatre ans le 3 avril 2018.
Mme Webster est membre à temps partiel du Tribunal des droits de la personne de l’Ontario, et agit pour le compte du ministère fédéral du Travail comme arbitre réglant des litiges liés au Code canadien du travail. Elle est aussi médiatrice et arbitre pour le Centre de règlement des différends sportifs du Canada et membre de l’Alternative Dispute Resolution Institute de l’Ontario. Avant de commencer sa pratique en médiation et arbitrage, Mme Webster a oeuvré pendant 16 ans en qualité de médiatrice en relations de travail pour le Service fédéral de médiation et de conciliation, une division d’Emploi et Développement social Canada. Elle était alors impliquée dans la conciliation de conflits relatifs aux conventions collectives et dans la médiation de griefs dans les secteurs maritime, ferroviaire et de l’aviation. Mme Webster est membre du Barreau de l’Ontario depuis 1992 ; elle a représenté des syndicats pendant 11 ans avant de se joindre au Service fédéral de médiation et de conciliation.
Keith Whalen
Riverview (Nouveau-Brunswick)
» Nommé conseiller à temps partiel pour un mandat de quatre ans le 14 juin 2018.
M. Whalen est originaire de Saint-Jean, Terre-Neuve, et réside actuellement à Riverview, au Nouveau-Brunswick. Sa carrière dans l’aviation a débuté en 1975 quand il a reçu sa licence de pilote dans le cadre du programme des cadets de l’Aviation royale du Canada à Summerside (Î.-P.-É.). Depuis, il a été pilote à bord de bombardiers d’eau, d’aéronefs à turbopropulseurs et d’avions d’affaires à réaction. Il a aussi été aux commandes d’hélicoptères de toute catégorie pour l’industrie pétrolière offshore. Il détient une qualification d’instructeur sur hélicoptère de classe deux et possède une certification d’examinateur désigné des essais en vol pour les tests relatifs aux licences de pilote privé ou professionnel, ou de vol aux instruments. M. Whalen s’est joint à Transports Canada en 1987 à titre d’inspecteur de l’Aviation civile. En 1990, il devenait enquêteur, puis gestionnaire régional, Enquêtes aéronautiques, au Bureau de la sécurité des transports du Canada. En 1998, il est revenu à Transports Canada en tant que gestionnaire régional, Application de la loi, et a plus tard occupé différents postes de gestion dans les divisions de la sécurité des systèmes, de l’aviation générale et de l’aviation commerciale et d’affaires, avant de se retirer à titre de directeur associé, Opérations, de l’Aviation civile de Transports Canada. M. Whalen détient toujours ses licences de pilote de ligne pour aéronefs à voilure fixe et hélicoptères.
Andrew Wilson
Ottawa (Ontario)
» Nommé conseiller à temps partiel pour un mandat de quatre ans le 12 mars 2018.
M. Wilson est un pilote professionnel expérimenté ayant fait carrière comme avocat dans le domaine de l’aviation. M. Wilson a une licence de pilote privée et professionnel, la qualification d’instructeur de vol, endossement IFR multimoteur et une licence de pilote de ligne aérienne. Il a reçu des mentions du type sur le Boeing 727, Airbus A-320, Regional Jet de Bombardier CL-65 et Boeing 767 et 777. Au cours de sa carrière de pilote de ligne, il a piloté des domestiques, trans-Atlantic, trans-itinéraires Amérique du Pacifique, trans-polaires et du Sud. M. Wilson a également été président de l’Association des pilotes d’Air Canada. M. Wilson est un avocat dans un cabinet de contentieux boutique basée à Toronto où il se spécialise en droit de l’aviation. M. Wilson obtient son baccalauréat ès arts en économie de l’Université Queen et son diplôme de droit de l’Université d’Ottawa. M. Wilson a été admis au Barreau en 1991 et est resté un membre de la Law Society of Upper Canada en bonne et due forme.
Dr Richard Zabrodski
Calgary (Alberta)
» Nommé conseiller à temps partiel pour un mandat de quatre ans le 29 novembre 2017.
Le Dr Zabrodski compte plus de 35 ans d’expérience dans divers domaines de la médecine, y compris l’évaluation de la condition physique professionnelle, et des conditions de déficience et d’invalidité. Il est professeur adjoint d’enseignement clinique dans les départements des sciences de la santé communautaire et de médecine familiale à l’University of Calgary’s Cummings School of Medicine. Il est membre de l’Association canadienne de la médecine du travail et de l’environnement et de la Commission canadienne de la médecine du travail. Le Dr Zabrodski a offert ses services de consultant dans les secteurs de l’aviation d’affaires et de l’application de la loi pendant 25 ans, et a été médecin-examinateur de l’aviation civile pendant plus de 30 ans. En 1982, il a obtenu sa certification en médecine familiale, et l’année suivante, il recevait un certificat de compétence spéciale en médecine d’urgence, tous deux du Collège des médecins de famille du Canada. En 1997, il a reçu sa certification en médecine du travail de la Commission canadienne de la médecine du travail. En 2014, il a complété le programme de médecine d’assurance et d’expertise de l’Université de Montréal. Le Dr Zabrodski est Fellow de l’International Academy of Independent Medical Evaluators. Il a agi comme président du tribunal d’examen des plaintes pour le College of Physicians and Surgeons of Alberta. Il a possédé une qualification de vol aux instruments et une autre d’instructeur au pilotage, a agi comme chef-instructeur de vol et pilote de planeur, et reçu l’insigne d’or à deux diamants de la FAI (Fédération Aéronautique Internationale). Il possède aussi une expérience du secteur maritime, ayant travaillé à bord de navires de recherche sur les Grands Lacs pendant ses études universitaires en biologie. Le Dr Zabrodski continue à exercer à temps partiel en Alberta en tant que spécialiste en médecine familiale, et conserve un intérêt particulier pour la médecine du travail.
Ressources
| Détails des résultats financiers par article pour 2018-2019 (en milliers de dollars) | Dépenses réelles 2017-2018 | Dépenses réelles 2018-2019 | ||
|---|---|---|---|---|
| Biens et services | Transports et communications (02) | Total | 111,60 | 147,22 |
| Information (03) | Total | 17,42 | 28,55 | |
| Services professionnels (04) | Total | 153,95 | 114,71 | |
| Locations (05) | Total | 22,38 | 29,01 | |
| Services de réparation et d’entretien (06) | Total | 0,23 | 0,18 | |
| Fournitures et approvisionnements (07) | Total | 11,86 | 4,02 | |
| Machines et équipements (09) | Total | 1,68 | 32,39 | |
| Autres subventions et paiements (12) | Total | 0,01 | 0,03 | |
| Total pour biens et services | 319,13 | 356,11 | ||
| Personnel | Traitements et salaires | Total | 1 377,13 | 1 715,70 |
| Contributions aux régimes d’avantages sociaux des employés | Total | 200,37 | 256,49 | |
| Total pour personnel | 1 577,50 | 1 972,19 | ||
| GRAND TOTAL | 1 896,63 | 2 328,30 | ||
L’augmentation des dépenses de 2017-18 à 2018-19 est principalement attribuable à une hausse des salaires et de la rémunération. En 2018-19, une vice-présidente a été nommée au Tribunal, ce qui a permis de pourvoir à un poste qui était vacant depuis plusieurs années. En outre, le nombre record d’audiences tenues a causé une augmentation des coûts de rémunération des conseillers présidant ces audiences. Le fait que des conseillers ont pu compléter leur formation en assistant sur place à une véritable audience a aussi contribué à l’augmentation des dépenses.
Données statistiques
Les pages suivantes contiennent des tableaux de données fondées sur les nouvelles requêtes que le Tribunal a reçues au cours de l’exercice 2018-2019 et sur les dossiers reportés de l’exercice 2017-2018.
Les tableaux sont présentés selon divers intérêts et catégories :
- Nombre total de dossiers par catégorie et par secteur
- Nombre total de dossiers par région
- Audiences par catégorie et par secteur
- Audiences par région
- Données historiques sur le nombre de dossiers
- Dossiers médicaux
- Suspensions
- Amendes
- Refus de délivrer
- Avis assortis d’un ordre
- Autres
| Catégorie/Secteur | Dossiers médicaux | Suspensions | Amendes | Refus de délivrer | Autres | Ordres | Totaux | % |
|---|---|---|---|---|---|---|---|---|
| Aviation | 75 | 7 | 74 | 34 | 4** | 0 | 194 | 65.1% |
| Maritime | 62 | 2 | 13 | 0 | 0 | 0 | 77 | 25.8% |
| Ferroviaire | 0 | 0 | 15 | 0 | 0 | 5 | 20 | 6.7% |
| OTC* | 0 | 0 | 7 | 0 | 0 | 0 | 7 | 2.3% |
| Totaux | 137 | 9 | 109 | 34 | 4 | 5 | 298 | 100% |
* OTC : Office des transports du Canada **2 dossiers étaient relatifs à la perte d’une qualification linguistique et deux autres concernaient la perte d’une licence de contrôleur de la circulation aérienne—qualification au contrôle d’aéroport | ||||||||
Distribution des dossiers par catégorie
Version textuelle - Distribution des dossiers par catégorie 2018-2019
| Dossiers médicaux | 46.0% |
| Suspensions | 3.0% |
| Amendes | 36.6% |
| Refus de délivrer | 11.4% |
| Autres | 1.3% |
| Ordres | 1.7% |
Le présent rapport annuel porte sur la période de douze mois allant du 1er avril 2018 au 31 mars 2019. Au cours de cet exercice, le Tribunal a enregistré 162 nouvelles requêtes en révision et en appel, soit le nombre de nouvelles requêtes le plus élevé depuis 2012-2013.
Il y a eu 139 nouvelles requêtes en révision (90 du secteur de l’aviation, 37 du secteur maritime, 8 du secteur ferroviaire et 4 provenant de l’OTC) et 23 requêtes en appel (17 du secteur de l’aviation, 2 du secteur maritime, 3 du secteur ferroviaire et 1 provenant de l’OTC).
Aux nouvelles requêtes enregistrées au cours de cet exercice s’ajoutent 136 dossiers reportés de l’exercice précédent, pour un total de 298 dossiers portés devant le Tribunal, ce qui représente une hausse de 32 cas par rapport à l’exercice 2017-2018.
De plus, le ministre a déposé 36 demandes d’émission d’un certificat pour non-paiement d’une sanction pécuniaire, en vertu de la Loi sur l’aéronautique et de la Loi sur les transports au Canada. Le Tribunal a aussi reçu sept demandes ex parte (le ministre tentait alors de suspendre ou d’annuler un document d’aviation canadien sans préavis) en vertu de la Loi de 2001 sur la marine marchande du Canada.
| Catégorie/Secteur | Pacific | P et N* | Ontario | Québec | Atlantique | AC** | Totaux | % |
|---|---|---|---|---|---|---|---|---|
| Aviation | 30 | 21 | 48 | 65 | 23 | 7 | 194 | 65.1% |
| Maritime | 9 | 3 | 8 | 19 | 32 | 6 | 77 | 25.8% |
| Ferroviaire | 0 | 6 | 3 | 2 | 0 | 9 | 20 | 6.7% |
| OTC | 0 | 0 | 3 | 4 | 0 | 0 | 7 | 2.3% |
| Totaux | 39 | 30 | 62 | 90 | 55 | 22 | 298 | 100% |
* P et N : Prairies et Nord ** AC : Administration centrale | ||||||||
Distribution des dossiers par région
Version textuelle - Distribution des dossiers par région 2018-2019
| PACIFIQUE | 13.1% |
| P et N | 10.1% |
| ONTARIO | 20.8% |
| QUÉBEC | 30.2% |
| ATLANTIQUE | 18.5% |
| AC | 7.4% |
Dans chaque région, les dossiers proviennent majoritairement du secteur de l’aviation, suivi du secteur maritime, sauf une exception : dans la région de l’Atlantique, les dossiers proviennent surtout du secteur maritime, suivi du secteur de l’aviation. Les dossiers du secteur ferroviaire représentent une petite proportion du nombre total de dossiers; cependant, une proportion beaucoup plus grande de ces affaires se termine à la suite d’une audience en révision.
| Catégorie/Secteur | Dossiers médicaux | Suspensions | Amendes | Refus de délivrer | Totaux | % |
|---|---|---|---|---|---|---|
| Audiences en révision | ||||||
| Aviation | 4 | 3 | 14 | 3 | 24 | 52.2% |
| Maritime | 8 | 0 | 2 | 0 | 10 | 21.7% |
| Ferroviaire | 0 | 0 | 3 | 0 | 3 | 6.5% |
| OTC | 0 | 0 | 1 | 0 | 1 | 2.2% |
| Sous-totaux (révisions) | 12 | 3 | 20 | 3 | 38 | 82.6% |
| Audiences en appel | ||||||
| Aviation | 0 | 1 | 1 | 1 | 3 | 6.5% |
| Maritime | 0 | 0 | 0 | 0 | 0 | 0.0% |
| Ferroviaire | 0 | 0 | 5 | 0 | 5 | 10.9% |
| Sous-totaux (appels) | 0 | 1 | 6 | 1 | 8 | 17.4% |
| Grands totaux | 12 | 4 | 26 | 4 | 46 | 100% |
Distribution des audiences par catégorie
Version textuelle - Distribution des audiences par catégorie 2018-2019
| Dossiers médicaux | 26.1% |
| Suspensions | 8.7% |
| Amendes | 56.5% |
| Refus de délivrer | 8.7% |
Le Tribunal a entendu 38 demandes de révisions (24 du secteur de l’aviation, 10 du secteur maritime, 3 du secteur ferroviaire et 1 de l’OTC) et 8 appels (3 du secteur de l’aviation et 5 du secteur ferroviaire) pour un total de 92 journées d’audience. Le nombre de journées d’audience a augmenté de 36 comparativement à l’exercice précédent. À la fin de l’exercice 2018-2019, 104 causes étaient en suspens, 17 étaient en attente d’une décision et 23 étaient prévues au calendrier de l’exercice 2019-2020.
| Région/Secteur | Pacifique | P et N | Ontario | Québec | Atlantique | AC | Totaux | % |
|---|---|---|---|---|---|---|---|---|
| Audiences en révision | ||||||||
| Aviation | 3 | 3 | 11 | 5 | 2 | 0 | 24 | 52.2% |
| Maritime | 0 | 0 | 1 | 4 | 4 | 1 | 10 | 21.7% |
| Ferroviaire | 0 | 1 | 0 | 1 | 0 | 1 | 3 | 6.5% |
| OTC | 0 | 0 | 1 | 0 | 0 | 0 | 1 | 2.2% |
| Sous-totaux (révisions) | 3 | 4 | 13 | 10 | 6 | 2 | 38 | 82.6% |
| Audiences en appel | ||||||||
| Aviation | 2 | 0 | 0 | 0 | 0 | 1 | 3 | 6.5% |
| Maritime | 0 | 0 | 0 | 0 | 0 | 0 | 0 | 0.0 |
| Ferroviaire | 0 | 0 | 1 | 0 | 0 | 4 | 5 | 10.9% |
| Sous-totaux (appels) | 2 | 0 | 1 | 0 | 0 | 5 | 8 | 17.4% |
| Grands totaux | 5 | 4 | 14 | 10 | 6 | 7 | 46 | 100% |
Distribution des audiences par région
Version textuelle - Distribution des audiences par région 2018-2019
| Pacifique | 10.9% |
| P et N | 8.7% |
| Ontario | 30.4% |
| Québec | 21.7% |
| Atlantique | 13.0% |
| AC | 15.2% |
La plupart des audiences en révision dans chaque région traitent d'affaires du secteur de l'aviation, sauf dans la région de l’Atlantique, où il y a eu plus d’audiences en révision touchant le secteur maritime. Des audiences relatives au secteur de l’aviation ont eu lieu partout au pays, alors qu’il n’y a eu aucune affaire reliée au secteur maritime dans la région du Pacifique. Enfin, il n’y a pas eu d’audience en appel dans le secteur maritime.
Données historiques
| Année financière | Pacifique | P et N | Ontario | Québec | Atlantique | AC* | Total |
|---|---|---|---|---|---|---|---|
| 2018-2019 | 39 | 30 | 62 | 90 | 55 | 22 | 298 |
| 2017-2018 | 47 | 36 | 45 | 81 | 51 | 6 | 266 |
| 2016-2017 | 59 | 26 | 49 | 82 | 51 | 6 | 273 |
| 2015-2016 | 28 | 22 | 46 | 73 | 24 | 98* | 291 |
| 2014-2015 | 29 | 28 | 56 | 67 | 22 | 107* | 309 |
*Avant 2016-2017, tous les dossiers maritimes médicaux, ferroviaires et quelques dossiers du secteur de l’aviation étaient attribués à la région AC même si les audiences avaient lieu dans les différentes régions. Pour les rapports ultérieurs, les dossiers seront généralement répartis dans les régions d’où ils proviennent.
| 2018-2019 | 2017-2018 | 2016-2017 | 2015-2016 | 2014-2015 | |
|---|---|---|---|---|---|
| Nouvelles requêtes | 162 | 141 | 134 | 137 | 153 |
| Requêtes réglées sans audience | 111 | 97 | 110 | 123 | 125 |
| Audiences en révision | 38 | 40 | 43 | 21 | 30 |
| Audiences en appel | 8 | 1 | 3 | 6 | 4 |
| Sommaire 1986-2019 | Pacifique | P et N | Ontario | Québec | Atlantique | AC | Total |
|---|---|---|---|---|---|---|---|
| Total des audiences | 235 | 682 | 390 | 445 | 190 | 111 | 2053 |
| % | 11.4% | 33.2% | 19.0% | 21.7% | 9.3% | 5.4% | 100% |
| Révisions | 1667 | ||||||
| Appels | 386 | ||||||
Le tableau montre l’évolution du champ de compétence du Tribunal, qui est passé d’un seul secteur de transports à plusieurs. En réalité, ce n’est qu’au début de la décennie que le Tribunal a commencé à être saisi d’un nombre important d’affaires relevant d’autres secteurs que celui de l’aviation. Les dossiers du secteur de l’aviation ont représenté 64 pour cent de toutes les affaires dont le Tribunal a été saisi durant l’exercice financier 2018-2019 et les dossiers du secteur maritime ont compté pour environ le quart des cas. Le nombre de dossiers des secteurs ferroviaire et médical a connu une augmentation légère mais constante au cours de la dernière décennie.