Letter
May 31, 2019
The Honourable Marc Garneau, P.C., M.P.
Minister of Transport
Transport Canada
Place de Ville, Tower “C”
330 Sparks Street, 29th Floor
Ottawa, Ontario K1A 0N5
Dear Honourable Minister:
RE: ANNUAL REPORT 2018-2019
In reference to the above and pursuant to section 22 of the Transportation Appeal Tribunal of Canada Act, I am pleased to submit to Parliament, through your intermediary, the Annual Report of the Transportation Appeal Tribunal of Canada for the fiscal year 2018-2019.
It is an honour and privilege to serve Canadians in Canada’s national transportation sector.
Respectfully,
Charles S. Sullivan
Chairperson and Chief Executive Officer
Tel.: 613-990-6906
Fax: 613-990-9153
E-mail: info@tatc.gc.ca
Message from the Chairperson
It is my pleasure to present the 2018-2019 Annual Report of the Transportation Appeal Tribunal of Canada, in this our 33rd year.
The Tribunal, or TATC, is an independent and transparent avenue of adjudication that serves Canadians by conducting review and appeal hearings across the country in the aviation, marine, rail, international bridges and tunnels, and motor vehicle sectors. Through an adjudicative process of reviews and appeals, we play a unique and active role in the relationship between the federal government and the transportation community.
Over the past year, the Tribunal experienced an increase in the number of requests for review, appeal, ex parte, certificates and formal rulings. The Tribunal’s mandate has continued to expand in fiscal year 2018-19 as a result of new and amended Acts and Regulations in the federal transportation sector. It is our expectation that enforcement actions under new and amended provisions will produce an increased and ever-changing workload for the Tribunal going forward. Consequently, the TATC is continuously training our part-time members to meet the Tribunal’s expanding mandate.
The Tribunal carried out a total of 46 review and appeal hearings in 2018-19, a slight increase from the previous year. In addition, The Tribunal is taking steps to address the significant backlog of cases, which totaled 104 as of March 2019. With the addition of new members and full-time staff appointments, the Tribunal will be well positioned to meet its mandate in the coming months.
Notable accomplishments of the Tribunal in 2018-19 include the completion of a new business plan, the training of new part-time members, the inclusion of new legislation from across Canada’s transportation sectors, the establishment of a new protocol to support classified hearings, the introduction of modern technologies and capabilities to support the Tribunal’s mandate, and the relocation of the Tribunal’s office and staff to a new headquarters facility.
In closing, I would like to add that it is an honour and privilege to work with such a dedicated group of members and public servants, and to serve Canada in this vital role.
Charles S. Sullivan
Chairperson and Chief Executive Officer
Overview
Introduction
The Transportation Appeal Tribunal of Canada replaced the Civil Aviation Tribunal in 2003, originally established under Part IV of the Aeronautics Act in 1986. On the recommendation of the Minister of Transport, pursuant to section 73 of the Transportation Appeal Tribunal of Canada Act (TATC Act), assented to on December 18, 2001, being chapter 29 of the Statutes of Canada, 2001, the Act officially came into force on June 30, 2003.
The Tribunal is available to hear review and appeal hearings originating from the aviation, marine, rail, motor vehicle safety, and international bridges and tunnels sectors. The Tribunal provides an independent review process for anyone who has been given notice of an administrative or enforcement action taken by the Minister of Transport or the Canadian Transportation Agency (CTA), under various federal transportation Acts.
Section 2 of the Transportation Appeal Tribunal of Canada Act establishes the Tribunal and sets out its jurisdiction and decision-making authorities as provided by a variety of federal transportation legislation, including the Aeronautics Act, the Canada Shipping Act, 2001, the Marine Transportation Security Act, the Railway Safety Act, the Canada Transportation Act, the International Bridges and Tunnels Act,the Canada Marine Act,the Motor Vehicle Safety Act, and the Navigation Protection Act.
Mandate
The mandate of the Tribunal is to conduct independent review and appeal hearings on administrative and enforcement actions taken by the Minister of Transport and the Canadian Transportation Agency at the request of affected parties from across Canada’s transportation sectors.
Objective and Description
The Tribunal’s objective is to provide the multimodal transportation community with the opportunity to have enforcement and licensing decisions of the Minister of Transport, as well as enforcement decisions of the Canadian Transportation Agency, reviewed by an independent, quasi-judicial body specialized in transportation law.
The decisions that may come before the Tribunal include the issuance of orders, the imposition of monetary penalties or the suspension, cancellation or refusal to renew, issue or amend documents of entitlement on medical or other grounds. The person or corporation requesting a review before the Tribunal is referred to as the applicant or document holder.
These decisions are reviewed through an adjudicative process that includes review hearings and appeal hearings. All hearings are held expeditiously, informally, and in accordance with the rules of natural justice.
At the conclusion of a hearing and depending on the type of disposition included in the enabling legislation, the Tribunal may confirm the decision, substitute its own decision, or refer the matter back to the Minister for reconsideration. This decision or determination is not done orally and, according to the Transportation Appeal Tribunal of Canada Act, must be rendered in writing by the members who are assigned to adjudicate hearings.
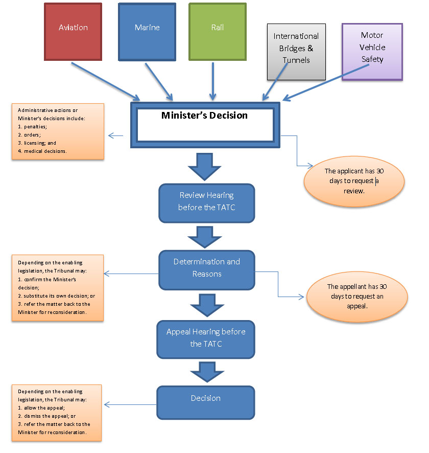
Minister's Decision
Text Version of 2018-19 Annual Report Minister's Decision Process
Flowchart describing the Tribunal’s review and appeal process. Six levels are shown:
- The five modes of transportation: aviation, marine, rail, international bridges and tunnels, and motor vehicle safety.
- The Minister’s decision or administrative action, which includes penalties, orders, licensing, and medical decisions. The applicant has 30 days to request a review.
- Review hearing before the TATC.
- Determination and reasons. Depending on the enabling legislation, the Tribunal may confirm the Minister’s decision, substitute its own decision, or refer the matter back to the Minister for reconsideration. The appellant has 30 days to request an appeal.
- Appeal hearing before the TATC.
- Decision. Depending on the enabling legislation, the Tribunal may allow the appeal, dismiss the appeal, or refer the matter back to the Minister for reconsideration.
Basic Principles
The basic principles governing the Tribunal are those of independence and transportation expertise. The sound, competent, and comprehensive execution of the Tribunal’s mandate determines its effectiveness in dealing with the national transportation community.
The Tribunal offers its services in both official languages of Canada. It is also itinerant, in the sense that its hearings take place throughout Canada, at the convenience of the parties to the extent possible.
In matters concerning administrative monetary penalties and orders, the hearing generally takes place where the alleged infraction occurred, or the nearest practical alternative, so that witnesses for the parties may present themselves with minimal displacement costs.
In medical and licensing cases, hearings are held at a location nearest to the residence of the document holder that is accessible by commercial transportation.
Organizational Structure
The Tribunal’s chairperson and chief executive officer is also its accountable executive and is responsible for directing and supervising the work of members and staff to accomplish the Tribunal’s operational mandate, pursuant to section 5 of the TATC Act. This includes the apportionment of work among members, the assignment of members to hear matters brought before the Tribunal and, generally, the conduct of the work of the Tribunal and the management of its internal affairs. The chairperson, vice-chairperson and immediate full-time staff account for 12 full-time equivalents (FTEs).
The vice-chairperson is a Governor in Council (GiC) appointment and, pursuant to the TATC Act, assumes the duties and responsibilities of the accountable executive in the absence of the chairperson. Formal Terms of Reference (TORs) outline the responsibilities and accountabilities of the chairperson and vice-chairperson.
The chief administrator of the Administrative Tribunals Support Service of Canada (ATSSC) is mandated to provide support services and facilities to the Tribunal’s chairperson. The executive director assigned to the TATC secretariat is responsible for the coordination of support services and facilities on behalf of the ATSSC chief administrator.
Full-time staff members dedicated to the TATC are assigned to the TATC secretariat and report to the ATSSC through the executive director on administrative and human resources management issues, and to the chairperson on all matters related to the Tribunal’s operational mandate. The Administrative Tribunals Support Service of Canada Act confirms that “the chairperson of an administrative tribunal continues to have supervision over and direction of the work of the tribunal”.
Five new members were appointed during the year. Members are drawn from across Canada and are appointed by Governor in Council on the basis of their transportation knowledge and expertise.
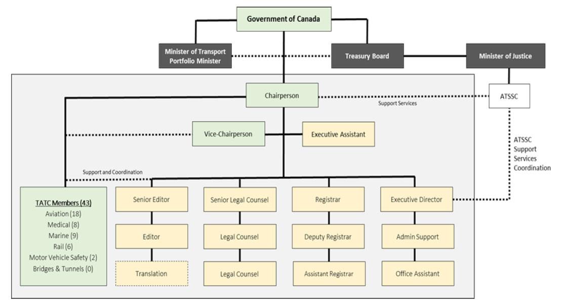
Organizational Chart
Organization chart
Text Version of 2018-19 Organization chart
This chart shows the Tribunal’s organization within the Government of Canada. There are several boxes grouped together, each containing a position title, department or function. At the top of the chart are boxes for the Minister of Transport / Portfolio Minister, as well as for the Treasury Board and the Minister of Justice, below which are boxes for the current staff positions, membership and functions at the Tribunal. The chart also shows the Tribunal’s relationship to the Administrative Tribunals Support Service of Canada (ATSSC). The positions at the Tribunal are grouped together and include the Chairperson, the Vice-Chairperson, and the Executive Assistant, followed by boxes for each of the following staff positions and functions:
- Senior Editor, Editor, Translation
- Senior Legal Counsel, Legal Counsel, Legal Counsel
- Registrar, Deputy Registrar, Assistant Registrar
- Executive Director, Admin Support, Office Assistant
The chart also includes a box showing the number of TATC members by transportation sector, those being:
- TATC Members (43)
- Aviation (18)
- Medical (8)
- Marine (9)
- Rail (6)
- Motor Vehicle Safety (2)
- Bridges and Tunnels (0)
* Twelve full-time equivalents (FTEs) are utilized by the continuing full-time employees, including the chairperson and vice-chairperson.
** As of November 1, 2014, TATC staff report to the executive director on all administrative matters under the responsibility of the Administrative Tribunals Support Service of Canada (ATSSC).
2018-2019 in Review
Effectiveness
The Tribunal’s effectiveness can be measured by its ability to provide the Canadian transportation community with the opportunity to have ministerial decisions reviewed fairly, equitably and within a reasonable period of time.
In 2018-2019, there was an increase in the number of hearings: 46 compared to 41 the previous year. In addition, members adjudicated 7 ex parte requests, requiring the production of written reasons in each case, and issued formal rulings in 5 cases.
The average lapsed time in 2018-2019 between the conclusion of a review hearing and the issuance of a determination is 148 days (an increase of 29 per cent from last year). This increase was due to the high number of new members presiding over their first hearing and writing their first decision. The effectiveness and efficiency of decision writing will increase substantially in the coming months as they acquire experience and expertise as presiding officers and decision-makers.
The Tribunal encourages communication and the exchange of documents by the parties to assist in identifying the issues that can be resolved between them before coming to the Tribunal. This approach reduces the length of hearings and avoids last-minute adjournments necessitated by late disclosure of information.
In the 2018-2019 reporting period, 111 cases were concluded without a hearing. It should be noted that of these cases, many were requests filed with the Tribunal and concluded shortly before the hearing was to take place, which means that all registry work that leads up to the hearing was completed.
The cases concluded without a hearing were resolved in a number of ways: the document holder paid the fine before the hearing commenced, the document holder’s licence was reinstated before the hearing, the request for hearing was withdrawn by the document holder, the notice was withdrawn by the Minister, or an agreement was reached between the parties.
In 2017-2018, the Tribunal had referred 5 cases (1 aviation, 3 marine, and 1 rail) back to the Minister for reconsideration. We are awaiting the outcome in three of these cases.
In 2018-2019, the Tribunal referred 2 cases (1 aviation and 1 marine) back to the Minister for reconsideration. We are awaiting the outcome in both cases.
TATC Case Law
The following cases show some of the variety in both the topics and outcomes of cases heard by the TATC. These cases also show why the Tribunal needs specialized members who understand the technical complexities in their fields of expertise.
AVIATION
Review of a Refusal to Issue a Canadian Aviation Document under the Aeronautics Act
(Case no. 2019 TATCE 8)
By a Notice of Refusal to Issue or Amend a Canadian Aviation Document dated April 26, 2017 and issued pursuant to paragraph 6.71(1)(b) of the Aeronautics Act, Transport Canada advised the applicant that his pilot proficiency privileges on a CL-22 aircraft would not be issued, as he had failed a multi-crew pilot proficiency check (PPC).
The Minister argued that during the check ride, the applicant failed to properly assess and react appropriately to an abnormal fault condition during take-off. The Minister took the position that the safety of the flight was jeopardized, that the applicant showed a lack of situational awareness, and that the risk associated with the malfunction was not mitigated. The applicant argued that he was aware of the malfunction but elected, for safety reasons, to continue the take-off and handle the malfunction airborne.
The Tribunal found that based on the check ride performance up until the time of the malfunction, on the applicant’s testimony as well as on the approved airplane manuals provided in evidence, the applicant in all probability did meet the qualifications for a PPC. The decision was referred back to the Minister for reconsideration per subsection 6.72(4) of the Aeronautics Act.
MARINE
Review of an Administrative Monetary Penalty under the Canada Shipping Act, 2001
(Case no. 2018 TATCE 26)
The Minister of Transport alleged that on or about March 8, 2017, the M/V Maccoa discharged a prescribed pollutant into the water, in violation of section 187 of the Canada Shipping Act, 2001. The Minister imposed a monetary penalty of $6,000.00 pursuant to the Administrative Monetary Penalties and Notices (CSA 2001) Regulations.
The Tribunal found that there was undisputed evidence of a pollutant - a black substance - in the water, and that it was not permissible as the ship was in port. Although the Minister did not adduce direct evidence to demonstrate that the Maccoa was responsible for the discharge, he presented circumstantial evidence that arguably excluded the possibilities of other origins. The applicant provided evidence to suggest that the black substance could not have originated from the ship. Based on all the evidence, the Tribunal was not convinced that the pollutant was discharged from the Maccoa.
The Tribunal concluded that the Minister of Transport had not established, on a balance of probabilities, that the applicant had discharged a prescribed pollutant into Canadian waters. The monetary penalty was therefore dismissed.
RAIL
Appeal of an Administrative Monetary Penalty under the Railway Safety Act
(Case no. 2019 TATCE 3)
This was a decision of an appeal panel of the Tribunal which gave rise to findings on vicarious liability under the Railway Safety Act (RSA) and the defence of due diligence.
The Minister of Transport alleged that Cando Rail Services Ltd. (Cando) failed to secure an unattended railway tank car and prevent it from moving unintentionally, thereby violating rule 112(d) of the Canadian Rail Operating Rules (CRORs) and section 17.2 of the RSA. The Minister also alleged that calls made by Cando employees did not announce “emergency” at the start of the communications, as required by section 125 of the CRORs, thereby violating section 17.2 of the RSA. The Minister assessed a monetary penalty of $54,666.12 for each of the two violations, for a total of $109,332.24.
On appeal, the Tribunal concluded that a railway company can be held vicariously liable for violations of the RSA by its employees. The appeal panel reasoned that it is inconceivable that section 17.2 would not bind a railway company when this section specifically refers to the company and when the operations in question are being undertaken by employees who are acting in the ordinary course of their duties. The panel also cited the objectives of the RSA in concluding that a restrictive approach to railway company liability would run counter to those objectives, which focus on safety matters.
The appeal panel also examined the defence of due diligence and found that the assessment of due diligence must look at evidence of the overall railway company safety culture, as well as any specific training and testing on the matters in question in a particular violation.
The Tribunal allowed the appeal in part. It dismissed the administrative monetary penalty for the first violation, finding that the evidence established that Cando was duly diligent in taking steps to avoid the events. However, the Tribunal upheld the monetary penalty for the second violation, finding that the due diligence defence was not made out.
Training and Development
When new members are appointed, they receive in-house training in all aspects of administrative law, adjudication, transport law, and decision writing. Serving members receive regular professional development, including webinars and case law updates. Legal counsel assists with pre-hearing, hearing, and post-hearing matters. Members and staff are encouraged to undergo annual professional education. This combined approach helps members to maximize their effectiveness in the adjudicative process, to keep abreast of developments in administrative law and the federal transportation sector, and to render decisions according to the values and expected outcomes mandated to the Tribunal. The Tribunal’s policies are routinely reviewed and updated as required on the TATC website, with the full suite of policies, including those pertaining to internal administration, provided to all members in the form of a policy manual.
Training resources for members and staff are available in various formats, including online, electronic, and traditional published formats. Communication with members is continuous and there are also regular communications from the chairperson regarding the Tribunal’s business and legal updates. In 2018-2019, the Tribunal continued to hold professional development webinars for members on a variety of topics, including standard of review, fettering of discretion and new developments in transport and administrative law.
The Tribunal continued to focus on its transition to an issue-based decision format, which was initiated last year. The purpose of this change was to make decisions more clear and concise, and to achieve greater efficiency and time savings in the writing process. New members receive a day and a half of in-house training on decision writing, and all members are encouraged to maintain the issue-based approach in their writing. To this end, legal and editorial staff routinely advise members, and formal training, including refresher training, is also available. In 2019, members and staff attended a one-day session and a webinar on effective decision writing.
The Tribunal’s ongoing success can be attributed to the importance placed on the training and development of its members and staff. The Tribunal’s business plan identifies the professional development and training that full-time staff and part-time members undergo during the fiscal year, including the funding and resources to support these essential activities.
Public Outreach
Chairperson Charles Sullivan attended several conferences to exchange lessons learned and best practices with his Canadian and international counterparts, and to increase awareness of TATC’s mandate. He was an active participant at the Air Line Pilots Association (ALPA) annual safety conference and the Air Transport Association of Canada (ATAC) conference this year. He was also invited to make a presentation to Transport Canada during their national symposium for case presenting officers. He continued to participate in the Council of Federal Tribunal Chairs (formerly the Heads of Federal Administrative Tribunals Forum) and the Heads of Federal Agencies, and has been invited to attend the Evolution of Equality and Inclusion in the Maritime Profession Symposium in the fall of 2019.
Vice-Chairperson and member of the Tribunal Jacqueline Corado is actively involved with the Council of Canadian Administrative Tribunals (CCAT) on two committees: the Professional Development Committee and the Access to Justice and Adjudicative Excellence Committee. She was part of the May 2018 symposium, acting as a moderator for a session on administrative law for tribunal staff. She will be a guest speaker at the Evolution of Equality and Inclusion in the Maritime Profession Symposium in the fall of 2019, as well as a speaker and moderator for a session on the Application of International Conventions in Administrative Law during the 2019 CCAT symposium. In addition, she continues her outreach activities with other associations, representing the TATC. Through this involvement, the Tribunal has been able to participate in the creation of excellence standards and surveys for Canadian tribunals, as well as provide input and assistance for courses given to federal and provincial tribunal members.
Results and Future Plans
The credibility and relevance of the Tribunal is based on its part-time members and full-time staff. To meet its operational mandate, the Tribunal requires an optimum number of members with the right skills and expertise from across Canada’s various transportation sectors, as well as legal and medical expertise. The Tribunal currently has 12 full-time staff (10 public servants and two GiC appointments) and 43 GiC part-time members. The chairperson assigns Tribunal members to adjudicate hearings based on their experience and expertise in their respective transportation sectors.
Professional development and training opportunities for part-time members and full-time staff are of critical importance to the Tribunal’s operational mandate. To strengthen the credibility and relevance of its members and staff, the Tribunal continues to provide professional development webinars, focused training sessions, and opportunities to participate in industry conferences and workshops on a regular basis. As all TATC new-member training is carried out in-house and delivered by the Tribunal’s legal counsel and staff employees, it is important that Tribunal staff are afforded every opportunity to increase their awareness and knowledge of new and emerging aspects of administrative justice.
The number of part-time members increased to 43 in the first six months of 2018 with the appointment of 29 new members and re-appointment of 11 currently-serving members. The Tribunal plans to train an additional seven new bilingual members in 2019-2020 to support French-language marine and medical cases.
The training of 36 new part-time members from January 2018 to June 2020 represents an unprecedented undertaking by the Tribunal’s full-time staff, and one that will allow the Tribunal to embrace its expanded mandate and address its growing backlog of cases.
The Tribunal is identifying ways to improve the efficiency of its proceedings, such as more frequent use of pre-hearing conferences. In addition, the Tribunal has established new protocols for classified hearings and video conferences. As of the end of this year, advanced technology has been installed and is undergoing testing at the Tribunal’s new office location in downtown Ottawa. It is expected that an appeal hearing will be conducted by videoconference early in the new fiscal year.
Through the use of this new technology, the Tribunal anticipates greater efficiencies in the hearing process that will help reduce case delays. In addition, the Tribunal took steps to modernize its operations with the development of a new electronic case management system that is expected to produce efficiencies in the scheduling of hearings. Further initiatives to improve the Tribunal’s operational efficiency include upgrades to the Tribunal’s web site to enable online applications and e-filing of documents, and to provide direct access to decisions on a modernized platform. This past year, the Tribunal initiated a transition to a new database for Tribunal decisions in order to ensure that they are easy to search and access.
Other initiatives include studies on the Tribunal’s review of medical cases, and on the potential impact of cannabis use in the transportation sector.
Tribunal Members - Full-Time
Charles S. Sullivan
Kanata, Ontario
Charles Sullivan received a Governor in Council appointment to serve as chairperson and chief executive officer of the Transportation Appeal Tribunal of Canada for a four-year term effective October 27, 2018. Charles first joined the Tribunal in October 2014 as a part-time member and was later appointed vice-chair and acting chairperson in October 2017.
Charles is a former general officer and senior military commander who has served at the highest levels of operational leadership and command. He entered the private sector in November 2009 as chief operational safety oversight for NAV Canada, Canada’s air navigation service provider, following a 31-year career in the Royal Canadian Air Force. In July 2013, he transitioned to private consulting where he mentored and coached on business strategy, ethics and leadership, safety oversight and enterprise risk management, and intelligence-led operations. In October 2015, Charles joined David Pratt and Associates as an associate and senior counsel.
Charles has also served in several senior executive and high-profile leadership positions throughout his career. As director general of capability development at National Defence headquarters, he led a diverse team of defence research scientists, PhD academics and senior military analysts in designing and implementing capability-based planning to identify Canada’s future military capabilities. As director of international security and senior defence advisor in the prime minister of Canada’s Privy Council Office, he championed policy oversight of the “Canada First Defence Strategy”, NORAD, NATO, and Canada’s security mission in Afghanistan. As the director of operations for the Canadian NORAD region, he led the transformation of Canada’s new homeland defence and continental security mission in the wake of 9/11, and the air security mission for the 2002 G8 summit in Kananaskis, Alberta.
Prior to retiring from the Air Force, Charles served at the rank of major-general on a 12-month tour of duty in Afghanistan as NATO’s air component commander and deputy chief of joint operations. As the theatre air commander, he commanded Kandahar, Kabul and 12 other coalition airfields, and led military and civil air operations country-wide, including combat air operations for NATO’s 42-nation coalition. As the deputy chief of joint operations, he had command approval authority over ground-force and special forces operations, dynamic and time-sensitive targeting, and NATO’s counter-narcotics mission.
During his Air Force career as a professional aviator and fighter pilot, Charles accumulated over 3,500 hours flying jet aircraft, 1,600 of which were flown on the CF18 Hornet in the ground attack and air superiority role. He has flown operational missions over Europe, the Persian Gulf, Bosnia, Croatia, Kosovo, Canada’s High Arctic and the North Atlantic. He has commanded a tactical air control party, a CF18 fighter squadron, an Air Force fighter wing and main operating base, and NATO forces during combat operations in Afghanistan.
Jacqueline Corado
Jacqueline Corado received a Governor in Council appointment to serve as vice-chairperson of the Transportation Appeal Tribunal of Canada for a four-year term effective October 27, 2018.
Jacqueline was called to the Quebec Bar in 2005 and has since practiced in the fields of litigation, administrative law and adjudication. She has worked in both the private and public sectors, in all levels of government: municipal, provincial and federal. She has been a presenter at numerous workshops and conferences in her fields of practice.
Jacqueline has been working in transport law since 2010 and has considerable expertise in all domains of transport: aviation, marine, rail, motor vehicles, and international bridges and tunnels. In 2015, she joined the Transportation Appeal Tribunal of Canada where she was the chief legal counsel until her appointment as vice-chair. Among other initiatives, she created curricula and all training materials for Tribunal members and was responsible for the professional development of all current adjudicators and the chairperson at the TATC, including the selection process that saw 44 adjudicators appointed. She revamped and strengthened policies for the Tribunal, including information management and the handling of secret information.
Jacqueline is fully bilingual and a recognized expert in Charter issues (for both the Quebec Charter of Human Rights and Freedoms and the Canadian Charter of Rights and Freedoms). She was nominated as an administrative judge to the Quebec Human Rights Tribunal prior to her nomination as vice-chair of the TATC.
The TATC is a federal quasi-judicial tribunal; it goes without saying that the work involved at the Tribunal requires highly specialized legal expertise in the domains of administrative law, litigation, adjudication and transport law. Jacqueline has all the required and proven legal skills to be part of it and her expertise has been recognized numerous times in the legal community.
Tribunal Members - Part-Time
The following is a complete list of part-time members who served on the Tribunal in fiscal year 2018-2019:
George Ashley
Ottawa, Ontario
» Appointed to a part-time term of four years on November 29, 2017.
Mr. George “Ron” Ashley is retired from the Canadian Pacific Railway, where he was senior legal counsel. He previously worked as senior counsel at the Canadian Transportation Agency. His area of focus in both positions was the monitoring of, and need for, compliance with the laws of economic regulation affecting railway companies operating in Canada and the United States. In 2008, for a one-year period and as part of his transitioning from the public to the private sector, he was appointed as a member of the Immigration and Refugee Board of Canada, where he conducted quasi-judicial hearings on immigration appeals. His early career was at the Competition Bureau during a period marked by an evolution toward de-regulation in Canada’s air and rail modes. Mr. Ashley has extensive experience in regulatory hearings and in writing quasi-judicial decisions, as well as in litigating appeals. He has degrees in business and law from Queen’s University.
Sandra Attersley
Dartmouth, Nova Scotia
» Appointed to a part-time term of four years on November 29, 2017.
Ms. Attersley graduated from the Canadian Coast Guard College in 1981, the Marine Institute in 1986, and Dalhousie Law School in 1996. Ms. Attersley’s professional career has encompassed many aspects of the marine industry, including ship operations with the Canadian Coast Guard, ship design and shipbuilding, and maritime law. She has also lectured on maritime transportation administration and policy in the Masters of Marine Management program at Dalhousie University. As a marine lawyer, her practice included assessment of marine casualties on behalf of insurance companies and ship owners to determine causation and liability. Ms. Attersley serves on the Board of Directors of the Mission to Seafarers, Halifax, and Techsploration Inc. She is a member of the Canadian Maritime Law Association and the Canadian Institute of Marine Engineering.
Blaine Beaven
Saskatoon, Saskatchewan
» Appointed to a part-time term of four years on March 26, 2018.
Mr. Beaven practices law with Scott & Beaven Law Office in Saskatoon, Saskatchewan. His focus is on criminal defence, and he has represented accused at all levels of court in Saskatchewan. He received his Bachelor of Arts degree in 2006 and his Bachelor of Law in 2009, both from the University of Saskatchewan. Mr. Beaven is also a Commercial Pilot and spent multiple summers in Northern Manitoba as a bush pilot in twin engine and float equipped aircraft. He uses his private aircraft regularly to fly to court in remote locations. Mr. Beaven holds the rank of Major in the Canadian Armed Forces working with the Canadian Cadet Organizations, and is involved in the flying program as both a glider pilot and a tow plane pilot.
Fazal Bhimji
Delta, British Columbia
» Appointed to a part-time term of four years on March 26, 2018.
Mr. Bhimji spent 36 years in the aviation industry in various parts of Canada as an air traffic controller and a private pilot. He started his career with Transport Canada as an airport controller (VFR) and an area controller (IFR), ending his career as a supervisor in Vancouver Tower with Nav Canada. He was formerly President of the Canadian Air Traffic Control Association and represented Canada on numerous international committees in that capacity. Mr. Bhimji has a mediation and arbitration practice where he deals with workplace and civil matters and sits as a member of the Health Professions Review Board and the Employment and Assistance Appeal Tribunal in British Columbia. Mr. Bhimji is a faculty member of the Justice Institute of BC and the BC Institute of Technology.
Dr. Christopher J. Brooks
Kanata, Ontario
» Reappointed to a part-time term of three years on January 4, 2018.
Dr. Brooks is a physician, scientist and inventor. Dr. Brooks has 50 years of experience as a physician in the navy, in industry and in private practice. He holds a Fellowship in Occupational Medicine from the Royal College of Physicians in London and a Diploma in Aviation Medicine from Farnborough, UK. His background includes a wide range of positions such as medical officer onboard a nuclear submarine, flight surgeon, commanding officer for the Royal Canadian Navy at Stadacona Hospital in Halifax, and command surgeon for both the Canadian Air Command and the Canadian Maritime Command. For 11 years, he was the Director of R&D at Survival Systems Ltd., Dartmouth, N.S., where he introduced emergency breathing systems into helicopters for the Canadian offshore oil industry. Currently, he is a consultant in occupational medicine for the Transportation Safety Board of Canada and the Department of National Defence. Among the awards Dr. Brooks has received are the Order of Military Merit, the Queen’s Jubilee Medal and the Canadian General Standards Board’s highest achievement award for his work on survival suits and life jackets. In addition, he has published over 70 books, reports and papers on occupational health and safety issues.
Brad M. Caldwell
Vancouver, British Columbia
» Reappointed to a part-time term of three years on January 4, 2018.
Mr. Caldwell holds a Bachelor of Laws degree from the University of Victoria Law School and an advanced mediation certificate. He has practised law since his admission to the British Columbia Bar in 1986, with an emphasis on maritime and fisheries litigation, general commercial litigation, and administrative law. Prior to his legal career, Mr. Caldwell gained practical experience in the marine industry as a fisherman, deckhand, commercial diver, and longshoreman. His professional associations include the Canadian Maritime Law Association, the Law Society of British Columbia, and the Marine Insurance Association of British Columbia.
Mark S. Conrad
Winnipeg, Manitoba
» Appointed to a part-time term of four years on November 29, 2017.
Mr. Conrad is retired from a 30-year career with Transport Canada. In the Airports group, he served in both Airport Commercial Development and Airport Operations. He also held positions related to policy and human resources before advancing to executive director responsible for railway safety and the transportation of dangerous goods in the department’s Prairie and Northern Region. Mr. Conrad is a strong proponent for the use of analytics in all safety-focused business, and championed the enhanced use of safety data within his region to guide rail inspection programs. His educational background includes a Master of Business Administration from the University of Manitoba and a Certificate in Strategic Management of Regulatory Agencies from Harvard University.
William R. Cottick
Victoria, British Columbia
» Appointed to a part-time term of four years on February 21, 2018.
Mr. Cottick is a lawyer practicing corporate/commercial, transportation and administrative law in Victoria, BC, and a member of the Health Professions Review Board of British Columbia. He holds a bachelor of laws degree from the University of British Columbia, a master of laws degree from the London School of Economics, an MBA from Ivey Business School, and a diploma in air and space law from the London Institute of World Affairs. He has held senior legal executive positions at Wardair International, Laidlaw Inc. (owner of Greyhound Bus Lines throughout North America), Jannock Limited, and most recently at BC Ferries, where he was executive vice president and general counsel. Mr. Cottick was also legal counsel to the Moshansky Commission of Inquiry into the Air Ontario crash at Dryden, Ontario, and holds a Canadian pilot licence. Active in his community, he is a governor with the Canadian Corps of Commissionaires, and a member of the Advisory Board of Blue Bridge Theatre Company. Mr. Cottick is a recipient of the Financial Post/ZSA Western Canada General Counsel Lifetime Achievement Award for his work in the transportation sector and corporate governance.
Dr. Robert Cronin
Courtenay, British Columbia
» Appointed to a part-time term of four years on November 29, 2017.
Dr. Cronin obtained a medical degree from Queen’s University in 1970 and a family practice certification from McMaster University in 1973. He is a retired family physician who has practised in various settings, including Flin Flon and Winnipeg, Manitoba; and Yellowknife, Northwest Territories. He also worked for five years with the Northern Medical Unit at the University of Manitoba as a fly-in physician in isolated First Nations communities in Northern Manitoba. His aviation experience includes many years as a Civil Aviation Medical Examiner, three years as an Aviation Medical Officer with Transport Canada, and 12 years as an Air Reserve Medical Officer with 17 Wing in Winnipeg. During this time, he flew as a flight surgeon with 435 Squadron in Hercules aircraft on search and rescue missions and training flights, medevac and transport missions, and air-to-air refuelling missions. He also flew regularly with 402 City of Winnipeg Squadron on Dash 8 navigation school training flights. Dr. Cronin has a private pilot’s licence and approximately 850 hours of pilot-in-command time, most of which was accumulated in the Northwest Territories while flying into native communities to conduct medical clinics. He is also a qualified Basic Dive Medical Officer and has worked with search and rescue divers, RCMP divers, and civilian commercial divers in this capacity.
Dr. Vern Davis
Victoria, British Columbia
» Appointed to a part-time term of four years on November 29, 2017.
Dr. Davis received his Doctor of Medicine from the University of Calgary in 1981. Prior to medical school, he graduated from Royal Military College and served four years at sea with the Royal Canadian Navy as a bridge watchkeeper, navigator and destroyer communications / electronic warfare officer. After an internship and a year of general surgery residency, Dr. Davis served as a flight surgeon in the Royal Canadian Air Force at CFB Cold Lake. He subsequently practised family medicine in Victoria, B.C. Following seven years in private practice, Dr. Davis joined the federal government as a civil aviation medical officer in Toronto. At this time, he assisted the Transportation Safety Board in the investigation of over 25 fatal aircraft accidents, including the Swiss Air Flight 111 accident, and earned a diploma in aviation medicine from the University of Otago in New Zealand. In 2002, Dr. Davis obtained a Master of Science (Applied) degree in occupational health from McGill University. He then worked in occupational medicine as a plant physician, health manager and chief medical officer for Alcan and Rio Tinto Alcan. Most recently, Dr. Davis worked as a medical consultant to the B.C. Ministry of Health, providing medical expertise to the Audit and Investigation branch.
Caroline Desbiens
Sainte-Foy, Quebec
» Reappointed to a part-time term of three years on June 18, 2018.
Ms. Desbiens has been a lawyer since 1988, and she works principally in the areas of aviation and maritime law. Ms. Desbiens received a law degree from the University of Laval in 1987, and a diploma in International Law and Comparative Law from the University of San Diego in 1988. Ms. Desbiens received a Master’s degree in Air and Space Law from McGill University in 1993. A member of the Barreau du Québec, Ms. Desbiens is also a member of the Canadian Bar Association, the Association québécoise des transporteurs aériens, the Institute of Air and Space Law Association, the Canadian Maritime Law Association, and the Chambre de commerce de Québec.
Gary Drouin
Chelsea, Quebec
» Reappointed to a term of three years on November 22, 2017.
Mr. Drouin has been an active member of the Tribunal for over eight years. He has 30 years of experience in management and administration, including 25 years in the rail portfolio at Transport Canada. Mr. Drouin has actively promoted level crossing safety and trespass prevention through the former outreach and education program, Direction 2006. Through his skills in facilitating partnership building, sharing knowledge, and fostering collaboration on projects, he has contributed to Canada being recognized as a world leader in railway safety. He was also a consultant on air cargo security for several years at Transport Canada, where he contributed to enhancing security for the travelling public. His role included facilitating and modernizing processes for the air cargo industry while ensuring commitment to governmental priorities on aviation security. Mr. Drouin has received several awards for excellence, including from l'Association du transport écolier du Québec for his work on school transport safety, an Award of Excellence and Achievement in the Canadian Public Service (2003), a Presidential Award USA (1998), and many more.
Jon Dueck
Delta, British Columbia
» Appointed to a part-time term of four years on May 1, 2018.
Mr. Dueck is a B787 pilot with Air Canada based out of Vancouver. He has accumulated over 18,000 hours’ flight time. During his career, Mr. Dueck spent two years as a Transport Canada Civil Aviation Inspector and held various airline management positions, including Chief Pilot, Manager of Flight Operations Administration with Canadian Regional Airlines, Manager—Regulatory Affairs with Air Canada Jazz, and Manager—Flight Operations IT with Air Canada Zip. Mr. Dueck is the founder of Aviation Data Systems (ADS), a BC-based consultancy that provided aviation regulatory and airline management consulting services specializing in domestic and international airline and corporate charter flight operations. ADS currently publishes Transport Canada and other regulatory documents for electronic sale and distribution.
Yves Duguay
Montreal, Quebec
» Appointed to a part-time term of four years on March 12, 2018.
President of HCiWorld which he founded in 2013, Yves Duguay is an expert in public and private security. He has held executive positions successively with the Royal Canadian Mounted Police (RCMP), Air Canada and as the First Vice-president for operations and client experience at the Canadian Air Transport Security Authority (CATSA), he was responsible for the security screening operations in 89 airports in Canada. Mr. Duguay holds an MBA from McGill University and the “Hautes Études Commerciales” (HEC) in Montreal. He has also obtained his designation as corporate director from the Institute of Corporate Directors (ICD) in Canada. Mr. Duguay is the first Canadian to receive the CSSP certification from NCS4 and the University of Southern Mississippi in the United States.
Capt. James R. Ewart
Gabriola, British Columbia
» Appointed to a part-time term of four years on November 29, 2017.
Capt. Ewart is the Senior Marine Consultant at SILA Management Services Inc., a Nunavut-headquartered company, and has held this position since 2014. He is responsible for providing port infrastructure maritime support, ice navigation expertise, technical writing, and seafaring advice to northern clients. Prior to joining SILA, he held command on icebreakers, enforcement patrol, search and rescue, and science vessels over a 38-year career with the Canadian Coast Guard. Capt. Ewart is a Master Mariner and an active National Board member of the Master Mariners of Canada. He possesses significant and broad experience in program evaluation, legislative review, maritime curriculum development and classroom course delivery. He is a graduate of the Canadian Coast Guard College and was previously a part-time lecturer at the Centre for Marine Training and Research (Georgian College).
John Gradek
Montreal, Quebec
» Appointed to a part-time term of four years on March 12, 2018.
Mr. Gradek is a principal at Dergel Executive Search in Montreal specializing in corporate leadership recruiting for global transportation and logistics organizations. He is also a Professor and Faculty Lecturer at McGill University’s School of Continuing Studies, focusing on courses in Strategic Management, Supply Chain / Operations Management, as well as the Integrated Aviation Management program. Mr. Gradek has held planning and operations positions at Air Canada in Cargo, Airport Operations and Revenue Management. He has also held planning roles at Canadian Pacific Railway in Locomotive Management and Service Design. Mr. Gradek holds a Master’s in Business Administration from the Ivey Business School, a Bachelor of Electrical Engineering from Carleton University and a Bachelor of Science from Loyola College.
Elizabeth Hak
Calgary, Alberta
» Appointed to a part-time term of four years on February 21, 2018.
Ms. Hak has a B.Sc. degree in genetic toxicology and a journalism diploma, and a background in motor vehicle safety, research and legislation. She worked at the Edmonton RCMP Forensic Laboratory for 12 years as an alcohol expert. Since 2011, she has served on a number of boards and councils, including six years with the Alberta Transportation Safety Board, and has acquired extensive writing and decision-making experience. Ms. Hak is currently a lay bencher with the Law Society of Alberta and is a public member with the General Insurance Council of Alberta and the Alberta Veterinary Medical Association.
Francis Hane
Murillo, Ontario
» Appointed to a part-time term of four years on May 1, 2018.
Dr. Hane is currently employed as a Boeing 737 pilot at WestJet Airlines. As an active airline pilot, he has also served on several committees for both the Air Line Pilots Association (ALPA) and the WestJet Pilots Association (WJPA). Prior to his position with West Jet, his flying activities included flight instructor, bush flying in Canada’s Arctic and flying air ambulance operations in the Mitsubishi MU-2. Dr. Hane was awarded a PhD in biophysics from the University of Waterloo and completed a post-doctoral fellowship in chemistry (medical imaging) at Lakehead University. His research focused on the biophysics of Alzheimer’s disease, and he has made other scholarly contributions in the fields of applied physics, physical chemistry, pharmacology, medical imaging, and law. In addition to his aviation career, Dr. Hane still actively conducts biomedical research.
Raymon J. Kaduck
Ottawa, Ontario
» Appointed to a part-time term of four years on November 29, 2017.
Mr. Kaduck is the president of Aeronavigatsia Consulting Inc., a firm specializing in transportation economics, regulatory policy and international trade. From 2007 to 2016, he was a member of the Canadian Transportation Agency and adjudicated economic disputes in the air, rail and marine sectors. He also has a decade of experience in northern air operations with Transport Canada and the government of the Northwest Territories. Mr. Kaduck is a member of the advisory boards for the Centre for Air Transport in Remoter Regions at Cranfield University and the Hellenic Aviation Society’s Journal of Air Transport Studies. He is also an honorary member of the Brazilian Institute of Strategic Studies and Public Policies in Air Transport. Mr. Kaduck earned a Master of Business Administration degree from the Richard Ivey School of Business and a Master of Arts in International Political Economy from the Norman Paterson School of International Affairs.
C. Michael Keefe
Mount Pearl, Newfoundland and Labrador
» Reappointed to a part-time term of three years on March 26, 2018.
Mr. Keefe graduated from the Canadian Coast Guard College in 1974. He is a retired Professional Engineer who practiced in the province of Newfoundland and Labrador. He holds a Certificate of Competency issued by the Government of Canada as a First Class Marine Engineer. Mr. Keefe spent several years with the Canadian Coast Guard as a Ship’s Engineering Officer and as Chief Engineer on buoy tenders, search and rescue vessels and ice breakers. He then served several years ashore as the Supervisor of Engineering for the Newfoundland Region. He spent several years with Transport Canada, Marine Safety, as the Manager of Examinations and Enforcement for the Atlantic Region. He has held Ministerial appointments with Marine Safety as a Steamship Inspector, Examiner of Engineers and Pollution Prevention Officer and with the federal Department of Labour as a Health and Safety Officer. Most recently, Mr. Keefe was employed as Manager of Marine Fleet Maintenance with Madsen Controls and Engineering of Mount Pearl, Newfoundland.
Sarah M. Kirby
Halifax, Nova Scotia
» Reappointed to a part-time term of three years on February 15, 2018.
A part-time Member of the Transportation Appeal Tribunal of Canada since 2012, Sarah Kirby was admitted to the Nova Scotia Barristers’ Society as Barrister and Solicitor in 2000. From 2000 until 2011, she practised law as a civil litigator in private practice in Nova Scotia with a focus on the marine transportation sector and made appearances in the Federal Court of Canada, the Nova Scotia Supreme Court and the Nova Scotia Provincial Court. From 2011 to 2015, she was an Assistant Dean at the Schulich School of Law at Dalhousie University, and since 2012 has served as a part-time Adjudicator for the Small Claims Court of Nova Scotia. Ms. Kirby is now a Crown Prosecutor with the Public Prosecution Service of Nova Scotia. Ms. Kirby has served as an active member of the Canadian Maritime Law Association, the Women’s International Shipping and Trading Association, and the Eastern Admiralty Law Association. She is currently a member of the Nova Scotia Barristers’ Society’s Credentials Committee and Internal Review Sub-committee as well as a member of The Advocates’ Society Nova Scotia Regional Advisory Committee.
Teddy Kwan
Windsor, Ontario
» Appointed to a part-time term of four years on May 1, 2018.
Mr. Kwan is a lawyer in a sole practice. He was called to the Bars of England and Wales, Hong Kong and Upper Canada. He has worked in private practice as a government lawyer, as an in-house counsel for various commercial organizations and as a refugee status determination officer for the United Nations High Commissioner for Refugees. Mr. Kwan holds an Honours Bachelor of Arts degree, a Master of Science degree and a Master of Laws degree. Additionally, he holds a Certificate of Qualification from the National Committee on Accreditation and a Certificate of Professional Specialization in International Intellectual Property Law from the University of Victoria, British Columbia.
J. Ed Macdonald
New Glasgow, Nova Scotia
» Reappointed to a part-time term of three years on February 21, 2018.
Mr. Macdonald is a retired commercial aviation pilot whose 31 years of employment with several major airlines reflects an outstanding record of performance, reliability and commitment. He retired as a captain from Air Canada after flying on domestic and international routes on various passenger aircraft. During his career, Mr. Macdonald amassed 18,000 flight hours, an achievement that required both a high level of technical skill and strong team-building and leadership abilities. A graduate of Rothesay Collegiate in New Brunswick, Mr. Macdonald was born in New Glasgow, Nova Scotia, and lives in Pictou County, where he is active in the community as a volunteer.
Tracy Medve
Kelowna, British Columbia
» Reappointed to a part-time term of three years on February 6, 2018.
Ms. Medve has been President of KF Aerospace since 2013 and prior to this was President of Canadian North Airlines. Since 1985, she has held various senior airline management positions at Norcanair, Time Air, and Canadian Regional Airlines. Prior to joining Canadian North in 2007, Ms. Medve was the co-founder of C.T. AeroProjects, a Calgary-based consultancy focused on air transport resource management. A lawyer by training, she also graduated from the John Molson School of Business Global Aviation MBA program at Concordia University in 2009. Ms. Medve is the former Chair of the Air Transport Association of Canada (ATAC) and the first woman in Canada to be inducted as an Honorary Life Member. She sits as a member of the Board for the Canadian Association of Defence and Security Industries, and is a member of the University of British Columbia—Okanagan External Community Advisory Council. She is also a past member of the Transportation Appeal Tribunal of Canada, having served from 2003 to 2006.
David Merrigan
Hammonds Plains, Nova Scotia
» Appointed to a part-time term of four years on March 26, 2018.
Mr. Merrigan is an arbitrator, mediator, and workplace investigator with experience in the labour, justice, and commerce fields. He holds the Qualified Arbitrator (Q.Arb) and Qualified Mediator (Q. Med) designations from the ADR Institute of Canada (ADRIC), the Member of Chartered Institute of Arbitrators (MCIArb) designation from the Chartered Institute of Arbitrators, and is a Certified Professional in Human Resources (CPHR). A graduate of Memorial University and Simon Fraser University with Bachelor’s degrees in philosophy, psychology, and criminology, he has represented the Correctional Service of Canada in numerous Parole Board of Canada hearings. Mr. Merrigan has spent over a decade representing both unions and employers at arbitrations and workers compensation appeals. He is also a part-time instructor at Herzing College’s Arbitration for Professionals Certificate Program. In addition to the TATC, he is a member of Nova Scotia’s Involuntary Psychiatric Review Board and the Nova Scotia Board of Examiners in Psychology.
Arnold Marvin Olson
Langley, British Columbia
» Reappointed to a part-time term of three years on February 15, 2018.
Mr. Olson, Captain (ret.), recently completed a 32-year flying career, retiring as an approved check pilot—Boeing 767, based in Vancouver and flying international routes. His previous assignments have included a management position as senior check pilot—Embraer 170/190, a training captain—Airbus 320, and a crew resource management facilitator conducting courses dealing with issues of pilot judgment. A graduate of Simon Fraser University (B.Sc.), Mr. Olson has attended various industry courses, such as Human Factors in Aviation, Aviation Safety Program Management, and Conflict Resolution in the Workplace. He has served as Director, Trinity Western University Institute of Aviation. He is the founder of the Air Canada Pilots Bone Marrow Registry Program. He has received the Honouring Our Lifeblood Award from Canadian Blood Services and the Award of Excellence from Air Canada. He founded and chaired the Canadian Cancer Society Langley Relay for Life, was Chair of the 2013 Special Olympics BC Summer Games Organizing Committee, and has served as the treasurer of Hope International Development Agency.
James R. Parsons
St. John’s, Newfoundland and Labrador
» Reappointed to a part-time term of three years on November 9, 2017.
Mr. Parsons is a director, coordinator, and lecturer at the Fisheries and Marine Institute of Memorial University, and he has held these positions since 1997. He has been responsible for the development and delivery of oil tanker, floating production storage and offloading, mobile offshore drilling unit, and marine regulatory awareness training programs for clients working with the Hibernia and Terra Nova projects. Previously, Mr. Parsons was a marine consultant at Bateman Chapman (Canada) Ltd., and he owned OTI Canada Group, a company involved in marine surveying, cargo inspections and safety, and pollution control. Currently he owns a marine consultancy called Global Marine Solutions. He is a Master Mariner with significant experience in Canadian Arctic waters and, among his many degrees, he has a PhD in marine transportation and economics from the University of Plymouth in England and a bachelor of maritime studies from Memorial University.
Jacqueline Penney
St. John’s, Newfoundland and Labrador
» Appointed to a part-time term of four years on November 29, 2017.
Ms. Penney graduated from Dalhousie Law School in 1993 with a Bachelor of Laws. She is a practising member of the Law Society of Newfoundland and Labrador and the Nova Scotia Barristers’ Society. Ms. Penney has extensive legal experience in the marine transportation industry. Since June 2009, she has been Corporate Counsel for Marine Atlantic Inc., practising primarily maritime law, corporate and commercial law, labour law, and insurance law. She has significant experience appearing before courts, tribunals and boards, and acting in a quasi-judicial capacity as a member of federal and provincial tribunals, boards and commissions. Prior to May 2009, Ms. Penney was a partner with McInnes Cooper in St. John’s, NL. In 2013, she was appointed to the Newfoundland and Labrador Labour Relations Board as an employer representative and continues to serve on this board. From January 2015 to December 2017, Ms. Penney acted as Chair of the Newfoundland and Labrador Legal Aid Commission.
Dr. Robert Perlman
Montreal, Quebec
» Reappointed to a part-time term of three years on January 4, 2018.
Dr. Perlman holds degrees in psychology and medicine from McGill University. He is certified in family medicine, is a fellow of the College of Family Physicians of Canada (CFPC) and is certified in aviation medicine from King’s College, London, United Kingdom, and from France to perform European Aviation Safety Agency (EASA) medicals for pilots, crew and air traffic controllers. He is currently the chief executive officer and director of Mediservice, a medical clinic he founded in 1984 that provides commercial pilot and air traffic controller licensing exams for Canada, the United States, the United Kingdom and Europe. Dr. Perlman is also an attending physician and an associate professor of family medicine at the Jewish General Hospital in Montreal.
Franco Pietracupa
Dollard-des-Ormeaux, Quebec
» Reappointed to a part-time term of three years on February 6, 2018.
Mr. Pietracupa received his College Diploma in Aeronautical Pilot Instruction in 1997. He has worked for various companies in aviation, including CESPA Flight College, and held the position of Class 1 instructor/chief flight instructor from 1997 to 2000 in different flight training organizations. With his extensive experience as a flight instructor and operator, he was designated as a flight test examiner with Transport Canada. Since April 2011, Mr. Pietracupa has held the position of Chief Pilot, Business Customer Liaison Pilots at Bombardier Aerospace in Montreal.
Dr. George E. Pugh
Vancouver, British Columbia
» Reappointed to a part-time term of three years on November 28, 2017.
Dr. Pugh is a Consultant in Emergency Medicine and has been an Emergency Physician at Providence Healthcare Society in Vancouver since 1994. He has worked at Mount St. Joseph Hospital in Vancouver, where he has filled various positions, including director of Emergency, head of the Department of Family Practice and emergency physician. Dr. Pugh is a member of the Royal College of Physicians and Surgeons of Canada, the Canadian Medical Association, the British Columbia Medical Association, the Canadian Association of Emergency Physicians and the College of Family Physicians of Canada. His areas of special interest and accomplishment include aviation (commercial fixed and rotary wing pilot), maritime transportation (cruise ship medicine) and road transportation.
Michael J. Regimbal
Beaconsfield, Quebec
» Appointed to a part-time term of four years on November 29, 2017.
Mr. Regimbal is a transportation consultant with expertise in strategic, regulatory, operational and investigative fields. He has worked in the public and private sectors and has international experience. He recently concluded his term as the national director of Operation Lifesaver Canada, and was awarded the Chief’s Certificate of Commendation in 2016. He is a graduate of McGill University and HEC Paris’ Executive and Strategic Leadership programs. Mr. Regimbal is a past chair of Transport Canada’s Railway Research Advisory Board and industry chair of the Railway Safety Act Working Group on Proximity and Operations.
Terry Robbins
Bedford, Nova Scotia
» Appointed to a part-time term of four years on March 12, 2018.
T.H. (Terry) Robbins, P. Eng., CD, has 35 years of progressive experience in engineering and management roles in the Canadian Armed Forces and the aviation industry. He has held increasingly senior positions within the Department of National Defence (DND), including an exchange posting with the United States Navy. His primary experience is on helicopters, most notably the Sea King and Cormorant, although he has worked on various fixed wing aircraft as well. For showing exceptional leadership in preparing the Sea King helicopters to safely participate in the liberation of Kuwait, Mr. Robbins was awarded the Canadian Chief of the Defence Staff Commendation. In recognition of his outstanding program management skills while working with the United States Navy, Mr. Robbins was awarded a Secretary of the United States Navy Commendation. Since his retirement from the DND, he has worked in engineering and program management in the commercial aviation industry. He was delegated the authority of Senior Maintenance Manager in an Accredited Maintenance Organization by DND’s Technical Airworthiness Authority and has also been a Design Engineer. Mr. Robbins has a Bachelor of Mechanical Engineering from the University of New Brunswick.
Laura Safran
Calgary, Alberta
» Reappointed to a part-time term of three years on March 12, 2018.
Ms. Safran, Q.C., is a senior partner at the law firm Davis LLP in Calgary specializing in corporate and commercial, intellectual property, and technology law. She is also the head of Davis LLP’s national aviation law practice, and co-head of their education law practice. Prior to that, she was a partner at Fraser Milner Casgrain LLP from 1996 to 2010. She has held other executive positions as vice-president, law, and corporate secretary of Canadian Airlines International from 1989 to 1995. Ms. Safran is a member of the law societies of Alberta and British Columbia. She holds an L.L.M. (doctorate of jurisprudence program) from Columbia University, an L.L.M. from the London School of Economics, an L.L.B. from Osgoode Hall, York University, and a bachelor of arts with distinction from the University of Alberta. She was named one of Canada’s Most Powerful Women by The Globe and Mail in 2004, as well as one of the leading women lawyers in Canada in 2009 by the Canadian Legal Lexpert Directory.
Dr. Peter Seviour
St. John’s, Newfoundland and Labrador
» Appointed to a part-time term of four years on November 29, 2017.
Dr. Seviour graduated as a Doctor of Medicine from Memorial University of Newfoundland in 1992 and completed his family practice residency at McGill University from 1992 to 1994. He received his board certification from the American College of Family Practice in 2001. Dr. Seviour has been practising family medicine since 1994 with a special interest in occupational medicine. He has also been a Transport Canada examiner performing marine medical examinations and commercial diving medicals, and has been involved in driver’s medicals and independent reviews for patients injured in auto accidents. Other professional activities include RCMP Designate Physician, Diving Medicine Physician, Insurance Examiner, Medical Director for Caregivers, and Fit to Work medicals (mining and offshore). Dr. Seviour has also served as a board member of the College of Physicians and Surgeons of Newfoundland and Labrador.
Patrick Vermette
Kingston, Ontario
» Appointed to a part-time term of four years on March 14, 2018.
Mr. Vermette is an experienced military and civilian pilot. His military operational flying experience includes flying the C-130 Hercules in both transport and search and rescue roles. He also holds a civilian Airline Transport Pilot Licence and has a diverse range of flying experience in general aviation. Mr. Vermette is also a lawyer and member of the Bar of Ontario. He has extensive experience practicing law as a Legal Officer with the Office of the Judge Advocate General of Canada, where he has attained the rank of Lieutenant-Colonel. He has provided legal advice to the Canadian Armed Forces as a Senior Legal Advisor and Director of a legal service during assignments in Canada and abroad. He also served as the Deputy Director of the Canadian Forces Military Law Centre and deployed to a theatre of conflict as legal adviser to air operations. Mr. Vermette holds a Bachelor of Social Sciences (Political Science and Sociology) and a Bachelor of Law Degree (LL.B.) from the University of Ottawa and a Master’s Degree in Air and Space Law from Leiden University (LL.M.) in the Netherlands.
Yves Villemaire
Stittsville, Ontario
» Reappointed to a part-time term of three years on January 14, 2018.
Mr. Villemaire is a graduate of the Canadian Coast Guard College. He started his career as a ship’s officer and served in various parts of the country in a number of shipboard and shore positions. He holds a Canadian Coast Guard Command Certificate and an MBA from Queen’s University. He retired from the Canadian Coast Guard in 2007, after holding a number of executive positions including Director General, Fleet; Director General, Maritime Services; and Executive Director of the Canadian Coast Guard College in Sydney, Nova Scotia. Prior to holding these positions, he was Director General, Human Resources, for two years with the Department of Fisheries and Oceans. This followed a three-year appointment as Director, Early Conflict Resolution Office, a service he established for the Deputy Minister. Mr. Villemaire is currently a management consultant on a part-time basis.
Dr. Brian Wagg
Tiny, Ontario
» Appointed to a part-time term of four years on November 29, 2017.
Dr. Wagg graduated as a Doctor of Medicine from the University of Ottawa in 1976 and took up general practice, including office practice, obstetrical and emergency care at the Brockville General Hospital in 1978. He was active in administration at the hospital, holding Chairs in various departments and a term as President of Medical Staff. He was active in the establishment of a regional palliative care program in 1989 and was the Medical Director of the Brockville and District Hospice and Palliative Care Program from 2005 to retirement in 2012. Dr. Wagg holds a certificate from the College of Family Physicians of Canada (1983) and was nominated to be a Fellow of the College in 2003. He was a Civil Aviation Medical Examiner for the Eastern Ontario region from 1983 to 2012. He subsequently worked as a locum physician in various parts of Ontario and Nunavut, and is currently doing part-time work as a hospitalist at Georgian Bay General Hospital. Dr. Wagg has held a private pilot’s licence since 1997 and has accumulated over 500 hours as a pilot-in-command.
Deborah Warren
Surrey, British Columbia
» Appointed to a part-time term of four years on February 6, 2018.
Ms. Warren completed a 32-year career with Transport Canada (TC) where she held several management positions within TC Civil Aviation. In the Vancouver region, Ms. Warren managed the System Safety and Aerodromes divisions and spent a year overseeing the regional civil aviation planning and operations for the 2010 Olympic Games. In the Winnipeg region, Ms. Warren held the positions of Regional Director, Air Navigation System Requirements, and Director of Regulatory Compliance. From 1997 to 1999, Ms. Warren and her team established the Canadian Launch Safety Office, an office created to develop policy and regulations for rocket launch operations. Prior to TC, she flew with a commercial airline based in Manitoba. Ms. Warren has a Master of Aviation Degree from the University of Western Sydney, Australia, and a BA from the University of Manitoba. Ms. Warren is also a Canadian Airline Transport rated pilot.
Jennifer Webster
Toronto, Ontario
» Appointed to a part-time term of four years on April 3, 2018.
Ms. Webster is a part-time member of the Human Rights Tribunal of Ontario and on the Federal Minister of Labour’s roster of Arbitrators of the Canada Labour Code. She is also a Mediator and Arbitrator for the Sport Dispute Resolution Centre of Canada and a member of the Alternative Dispute Resolution Institute of Ontario. Prior to starting her mediation/arbitration practice, Ms. Webster worked for 16 years as a labour mediator with the Federal Mediation and Conciliation Service, a branch of Employment and Social Development Canada. Her work at Federal Mediation involved the conciliation of collective bargaining disputes and grievance mediation in the aviation, marine and railroad sectors. Ms. Webster has been a member of the Law Society of Ontario since 1992, and she practised law as union counsel for 11 years before joining Federal Mediation.
Keith Whalen
Riverview, New Brunswick
» Appointed to a part-time term of four years on June 14, 2018.
Mr. Whalen is originally from St. John’s, Newfoundland, and currently resides in Riverview, New Brunswick. He started his aviation career in 1975 when he received his pilot’s licence through the Royal Canadian Air Cadets program in Summerside, PEI. His fixed-wing experience includes pilot duties on water bombing operations, turboprop and corporate jet aircraft. His helicopter experience includes light to heavy helicopters in the offshore oil industry. He has a Class Two helicopter instructor qualification and is certified as a Designated Flight Test Examiner for private, commercial and instrument flight tests. Mr. Whalen joined Transport Canada in 1987 as a Civil Aviation Inspector. In 1990, he deployed to the Transportation Safety Board as an investigator and subsequently Regional Manager, Air Investigations. In 1998, he returned to Transport Canada as Regional Manager, Aviation Enforcement, and held various management roles in System Safety, General Aviation, and Commercial and Business Aviation, before retiring from the executive position of Associate Director, Operations, with Transport Canada Civil Aviation. Mr. Whalen currently holds Airline Transport Pilot Licences (ATPL) for both fixed wing aircraft and helicopters.
Andrew Wilson
Ottawa, Ontario
» Appointed to a part-time term of four years on March 12, 2018.
Mr. Wilson is an experienced professional pilot and aviation lawyer. Mr. Wilson has a private and commercial pilot licence, flight instructor rating, multi-engine IFR endorsement, and an Airline Pilot License. He has received type endorsements on the Boeing 727, Airbus A-320, Bombardier CL-65 Regional Jet, and Boeing 767 and 777. During his career as an airline pilot he has flown domestic, trans-Atlantic, trans-Pacific, trans-polar, and South America routes. Mr. Wilson has also served as president of the Air Canada Pilots’ Association. Mr. Wilson is a lawyer in a Toronto-based boutique litigation firm where he specialises in aviation law. Mr. Wilson earned his BA in Economics from Queen’s University and his Law degree from the University of Ottawa. Mr. Wilson was called to the bar in 1991 and has remained a member of the Law Society of Upper Canada in good standing.
Dr. Richard Zabrodski
Calgary, Alberta
» Appointed to a part-time term of four years on November 29, 2017.
Dr. Zabrodski has over 35 years’ experience in various aspects of medicine, including the assessment of occupational fitness, impairment and disability. He is a clinical assistant professor in the departments of community health sciences and family medicine at the University of Calgary’s Cummings School of Medicine. He is a member of the Occupational and Environmental Association of Canada and the Canadian Board of Occupational Medicine. Dr. Zabrodski provided consulting services to corporate aviation and law enforcement for 25 years and was a certified Civil Aviation Medical Examiner for over 30 years. In 1982, he obtained his certification in family medicine, and the following year received a certificate of special competence in emergency medicine, both from the Canadian College of Family Physicians. He received his certification in occupational medicine from the Canadian Board of Occupational Medicine in 1997. In 2014, he completed the Insurance Medicine and Medical Legal Expertise program through the Université de Montréal. Dr. Zabrodski is a Fellow of the International Academy of Independent Medical Evaluators. He has acted as a complaint reviewer and tribunal chairman for the College of Physicians and Surgeons of Alberta. He has held IFR (Instrument Flight Rules) and instructor ratings, acted as a CFI (Chief Flying Instructor) and as a sailplane pilot, and completed the FAI (Fédération Aéronautique Internationale) gold badge with two diamonds. His marine sector experience includes work on board research vessels on the Great Lakes while obtaining his biology degree. Dr. Zabrodski continues to practise part-time in Alberta as a specialist in family medicine, with a special interest in occupational medicine.
Resources
| 2018-2019 Details of Financial Results by Object (thousands of dollars) | Actual Expenses 2017-2018 | Actual Expenses 2018-2019 | ||
|---|---|---|---|---|
| Goods and services | Transport-Communications (02) | Total | 111.60 | 147.22 |
| Information (03) | Total | 17.42 | 28.55 | |
| Professional Services (04) | Total | 153.95 | 114.71 | |
| Rentals (05) | Total | 22.38 | 29.01 | |
| Repair and Maintenance (06) | Total | 0.23 | 0.18 | |
| Materials and Supplies (07) | Total | 11.86 | 4.02 | |
| Machinery and Equipment (09) | Total | 1.68 | 32.39 | |
| Other Subsidies and Payments (12) | Total | 0.01 | 0.03 | |
| Total Goods and Services | 319.13 | 356.11 | ||
| Personnel | Salaries and Wages | Total | 1,377.13 | 1,715.70 |
| Contributions to Employee Benefit Plans | Total | 200.37 | 256.49 | |
| Total for Personnel | 1,577.50 | 1,972.19 | ||
| GRAND TOTAL | 1,896.63 | 2,328.30 | ||
The increase in expenditures from 2017-18 to 2018-19 can be mostly attributed to an increase in salary and wage expenses. In 2018-19, a vice-chairperson was appointed to the Tribunal, which is a position that had been vacant for several years. In addition, the record number of hearings held necessitated an increase in remuneration costs for members to preside over hearings. There were also increased costs related to member remuneration so that they could complete their training by observing a live hearing.
Statistical Data
The following pages contain data tables based on the Tribunal’s new requests received during 2018-2019 and files carried over from 2017-2018.
The tables are presented according to various interests and categories:
- Total cases by category and sector
- Total cases by region
- Hearings by category and sector
- Hearings by region
- Historical caseload
- Medicals
- Suspensions
- Fines
- Refusals to issue
- Orders
- Other
| Category/Sector | Medical | Suspension | Fines | Refusal to issue | Other | Orders | TOTALS | % |
|---|---|---|---|---|---|---|---|---|
| Aviation | 75 | 7 | 74 | 34 | 4** | 0 | 194 | 65.1% |
| Marine | 62 | 2 | 13 | 0 | 0 | 0 | 77 | 25.8% |
| Rail | 0 | 0 | 15 | 0 | 0 | 5 | 20 | 6.7% |
| CTA* | 0 | 0 | 7 | 0 | 0 | 0 | 7 | 2.3% |
| TOTALS | 137 | 9 | 109 | 34 | 4 | 5 | 298 | 100% |
*CTA = Canadian Transportation Agency **2 cases concerned the removal of a language proficiency level and 2 cases concerned the removal of an air traffic controller licence—airport rating | ||||||||
Case distribution by category
Text Version of 2018-19 Case distribution by category
| Medical | 46.0% |
| Suspension | 3.0% |
| Fines | 36.6% |
| Refusal to issue | 11.4% |
| Others | 1.3% |
| Orders | 1.7% |
This annual report covers the twelve months between April 1, 2018 and March 31, 2019. In this reporting period, the Tribunal registered 162 new requests for review and appeal. This is the highest number of new requests since 2012-2013.
There were 139 new requests for review (90 aviation, 37 marine, 8 rail, 4 CTA), and 23 requests for appeal (17 aviation, 2 marine, 3 rail and 1 CTA).
In addition to the new cases registered in this reporting period, 136 cases were carried over from the previous reporting period, bringing the total caseload to 298. This represents an increase of 32 cases over the fiscal year 2017-2018.
Additionally, 36 requests for the issuance of certificates for non-payment of monetary penalties were received from the Minister, pursuant to the Aeronautics Act and the Canada Transportation Act. Seven ex parte applications (where the Minister seeks to suspend or cancel a Canadian maritime document without prior notice) were received pursuant to the Canada Shipping Act, 2001.
| Category/Sector | Pacific | P&N* | Ontario | Quebec | Atlantic | HQ** | TOTALS | % |
|---|---|---|---|---|---|---|---|---|
| Aviation | 30 | 21 | 48 | 65 | 23 | 7 | 194 | 65.1% |
| Marine | 9 | 3 | 8 | 19 | 32 | 6 | 77 | 25.8% |
| Rail | 0 | 6 | 3 | 2 | 0 | 9 | 20 | 6.7% |
| CTA | 0 | 0 | 3 | 4 | 0 | 0 | 7 | 2.3% |
| TOTALS | 39 | 30 | 62 | 90 | 55 | 22 | 298 | 100% |
*P&N = Prairie and Northern ** HQ = Headquarters | ||||||||
Case distribution by region
Text Version of 2018-19 Case distribution by region
| PACIFIC | 13.1% |
| P&N | 10.1% |
| ONTARIO | 20.8% |
| QUEBEC | 30.2% |
| ATLANTIC | 18.5% |
| HQ | 7.4% |
In each region, the majority of cases are from the aviation sector, followed by the marine sector, with one exception: the majority of cases in the Atlantic region are from the marine sector, followed by the aviation sector. Rail cases represent a small proportion of the Tribunal’s caseload; however, a much higher proportion of these cases result in a review hearing.
| Category/Sector | Medical | Suspension | Fines | Refusal to issue | TOTALS | % |
|---|---|---|---|---|---|---|
| REVIEW HEARINGS | ||||||
| Aviation | 4 | 3 | 14 | 3 | 24 | 52.2% |
| Marine | 8 | 0 | 2 | 0 | 10 | 21.7% |
| Rail | 0 | 0 | 3 | 0 | 3 | 6.5% |
| CTA | 0 | 0 | 1 | 0 | 1 | 2.2% |
| Review Sub-Total | 12 | 3 | 20 | 3 | 38 | 82.6% |
| APPEAL HEARINGS | ||||||
| Aviation | 0 | 1 | 1 | 1 | 3 | 6.5% |
| Marine | 0 | 0 | 0 | 0 | 0 | 0.0% |
| Rail | 0 | 0 | 5 | 0 | 5 | 10.9% |
| Appeal Sub-total | 0 | 1 | 6 | 1 | 8 | 17.4% |
| GRAND TOTALS | 12 | 4 | 26 | 4 | 46 | 100% |
Hearing distribution by category
Text Version of 2018-19 Hearing distribution by category
| Medical | 26.1% |
| Suspension | 8.7% |
| Fines | 56.5% |
| Refusal to issue | 8.7% |
The Tribunal heard 38 reviews (24 aviation, 10 marine, 3 rail, 1 CTA) and 8 appeals (3 aviation and 5 rail) for a total of 92 hearing days. There was an increase of 36 hearing days in comparison to the previous fiscal year. At the end of 2018-2019, 104 cases were pending further action, 17 were awaiting decisions, and 23 had been scheduled for the 2019-2020 fiscal year.
| Region/Sector | Pacific | P & N | Ontario | Quebec | Atlantic | HQ | TOTALS | % |
|---|---|---|---|---|---|---|---|---|
| REVIEW HEARINGS | ||||||||
| Aviation | 3 | 3 | 11 | 5 | 2 | 0 | 24 | 52.2% |
| Marine | 0 | 0 | 1 | 4 | 4 | 1 | 10 | 21.7% |
| Rail | 0 | 1 | 0 | 1 | 0 | 1 | 3 | 6.5% |
| CTA | 0 | 0 | 1 | 0 | 0 | 0 | 1 | 2.2% |
| Review Sub-Total | 3 | 4 | 13 | 10 | 6 | 2 | 38 | 82.6% |
| APPEAL HEARINGS | ||||||||
| Aviation | 2 | 0 | 0 | 0 | 0 | 1 | 3 | 6.5% |
| Marine | 0 | 0 | 0 | 0 | 0 | 0 | 0 | 0.0 |
| Rail | 0 | 0 | 1 | 0 | 0 | 4 | 5 | 10.9% |
| Appeal Sub-total | 2 | 0 | 1 | 0 | 0 | 5 | 8 | 17.4% |
| GRAND TOTALS | 5 | 4 | 14 | 10 | 6 | 7 | 46 | 100% |
Hearing distribution by region
Text Version of 2018-19 Hearing distribution by region
| Pacific | 10.9% |
| P and N | 8.7% |
| Ontario | 30.4% |
| Quebec | 21.7% |
| Atlantic | 13.0% |
| HQ | 15.2% |
The majority of review hearings in each region dealt with matters from the aviation sector, with the exception of the Atlantic region, which had more review hearings in the marine sector. Aviation hearings were scattered throughout the country, while there were no marine cases in the Pacific region. Finally, there were no appeal hearings held in the marine sector.
Historical Data
| Fiscal Year | Pacific | P&N | Ontario | Quebec | Atlantic | HQ* | Totals |
|---|---|---|---|---|---|---|---|
| 2018-2019 | 39 | 30 | 62 | 90 | 55 | 22 | 298 |
| 2017-2018 | 47 | 36 | 45 | 81 | 51 | 6 | 266 |
| 2016-2017 | 59 | 26 | 49 | 82 | 51 | 6 | 273 |
| 2015-2016 | 28 | 22 | 46 | 73 | 24 | 98* | 291 |
| 2014-2015 | 29 | 28 | 56 | 67 | 22 | 107* | 309 |
*Prior to 2016-2017, all marine medical, rail and some aviation cases were attributed to HQ despite occurring in the different regions. In general, subsequent reports reflect the actual regions where the cases occurred.
| 2018-2019 | 2017-2018 | 2016-2017 | 2015-2016 | 2014-2015 | |
|---|---|---|---|---|---|
| New requests | 162 | 141 | 134 | 137 | 153 |
| Settled without a hearing | 111 | 97 | 110 | 123 | 125 |
| Review Hearings | 38 | 40 | 43 | 21 | 30 |
| Appeal Hearings | 8 | 1 | 3 | 6 | 4 |
| Summary 1986-2019 | Pacific | P&N | Ontario | Quebec | Atlantic | HQ | TOTALS |
|---|---|---|---|---|---|---|---|
| Total hearings | 235 | 682 | 390 | 445 | 190 | 111 | 2053 |
| % | 11.4% | 33.2% | 19.0% | 21.7% | 9.3% | 5.4% | 100% |
| Reviews | 1667 | ||||||
| Appeals | 386 | ||||||
This table shows the evolution of the Tribunal from a unimodal to a multimodal tribunal. In fact, it was only at the beginning of this decade when the Tribunal began to see a significant number of cases from sectors other than aviation. Aviation cases represented 64 per cent of all cases that came before the Tribunal during the 2018-2019 fiscal year and marine cases comprised about a quarter of cases. Over the last decade, there has been a small but constant increase in rail cases and in medical cases.