Lettre
Le 23 mai 2014
L'honorable Lisa Raitt, C.P., députée
Ministre des Transports
Transports Canada
Place de Ville, Tour C
330, rue Sparks, 29e étage
Ottawa (Ontario) K1A 0N5
Madame la Ministre,
OBJET : RAPPORT ANNUEL 2013-2014
En conformité avec l'article 22 de la Loi sur le Tribunal d'appel des transports du Canada, j'ai le plaisir de soumettre au Parlement, par votre entremise, le Rapport annuel du Tribunal d'appel des transports du Canada pour l'exercice 2013-2014.
Veuillez croire, madame la Ministre, que c'est un honneur et un privilège de travailler au service des Canadiens et des Canadiennes dans le secteur des transports nationaux.
Le président intérimaire,
John Badowski
Téléphone : 613-990-6906
Télécopieur : 613-990-9153
Courriel : info@tatc.gc.ca
Message du président
J'ai l'honneur de vous présenter le rapport annuel 2013-2014 du Tribunal d'appel des transports du Canada. En tant que forum indépendant et transparent de communication et de résolution des conflits, le Tribunal œuvre au service des Canadiens en tenant des audiences relatives à l'application des règlements fédéraux et à l'attribution de permis dans l'industrie des transports.
Le Tribunal entend les cas à travers le pays dans les secteurs du transport aérien, maritime et ferroviaire, ainsi que des ponts et tunnels (y compris les cas médicaux).Grâce à un processus d'arbitrage des révisions et des appels, le Tribunal continue de jouer un rôle unique et actif dans la relation entre le Gouvernement fédéral et le secteur des transports.
L'année dernière, le Tribunal a connu une hausse considérable de situations relevant du domaine médical. Cette tendance devrait se maintenir et le nombre d'audiences en révision et en appel devrait augmenter en raison de la situation économique et de la surveillance accrue des différents modes de transport sous réglementation fédérale, en particulier dans le secteur ferroviaire.
Ces évolutions sont source de nouveaux défis pour le Tribunal, tels que le nombre de conseillers disposés à tenir des audiences avec célérité, et le recrutement et le maintien de conseillers possédant les compétences appropriées.
J'ai le plaisir d'annoncer que le Tribunal met actuellement en œuvre des mesures innovantes d'économies afin de relever ces défis : utilisation de technologies de pointe pour les conférences et la formation professionnelle, et instauration de processus internes plus efficaces.
Ayant rejoint le Tribunal en janvier 2014, j'ai déjà pu constater le professionnalisme, les connaissances approfondies et le savoir-faire des conseillers du Tribunal, qui leur permettent de rendre de manière indépendante des décisions éclairées. Je suis fier de faire partie d'une équipe de conseillers expérimentés qui s'engagent activement sur des sujets d'importance pour le secteur des transports du Canada, ainsi que de coopérer avec un personnel dévoué qui travaille avec diligence pour administrer les activités courantes du Tribunal.
Le président intérimaire,
John Badowski
Aperçu du programme
Introduction
Le Tribunal d'appel des transports du Canada a remplacé en 2003 le Tribunal de l'aviation civile créé originalement en 1986, en vertu de la partie IV de la Loi sur l'aéronautique. Sur la recommandation du ministre des Transports et en vertu de l'article 73 de la Loi sur le Tribunal d'appel des transports du Canada sanctionnée le 18 décembre 2001, chapitre 29 des Lois du Canada (2001), la Loi est entrée en vigueur le 30 juin 2003.
La compétence du Tribunal s'étend à entendre des audiences en révision et en appel émanant des secteurs du transport aérien, maritime, ferroviaire et celui des ponts et tunnels. Le Tribunal offre un processus d'examen indépendant à quiconque a reçu avis d'une action administrative ou d'une mesure d'application de la part du ministre des Transports, ou de l'Office des transports du Canada, en vertu de diverses lois fédérales sur les transports.
Les articles 2 et 3 de la Loi sur le Tribunal d'appel des transports du Canada modifient la Loi sur l'aéronautique, la Loi de 2001 sur la marine marchande du Canada, la Loi sur la sûreté du transport maritime, la Loi sur la sécurité ferroviaire, la Loi sur les transports au Canada, la Loi sur les ponts et tunnels internationaux et la Loi maritime du Canada afin d'établir la compétence et les pouvoirs de décision du Tribunal en vertu de ces lois.
Mandat
Le mandat principal du Tribunal est de tenir des audiences en révision ou en appel à la demande
des intéressés, relativement à certaines mesures administratives prises en vertu de
diverses lois fédérales sur les transports.
Objectif et description du programme
L'objectif du programme est de pourvoir le monde multimodal des transports d'un processus fourni par un organisme quasi judiciaire, indépendant et spécialisé dans le droit des transports permettant la révision des mesures d'application de la loi et des décisions portant sur la délivrance des licences, lesquelles sont prises par le ministre des Transports.
Les mesures d'application de la loi et les décisions portant sur la délivrance des licences, lesquelles sont prises par le ministre, peuvent comprendre la délivrance des ordres, l'imposition d'amendes, la suspension, l'annulation, le refus de renouveler, ou le refus de délivrer ou de modifier des documents d'autorisation pour raisons médicales ou autres. La personne ou la personne morale touchée est désignée sous le nom de titulaire de document.
La révision de ces décisions peut être faite par l'intermédiaire d'un processus juridictionnel à deux niveaux, comprenant des audiences en révision et des audiences en appel. Les audiences sont tenues rapidement et sans formalisme conformément aux règles de droit administratif d'équité et de justice naturelle.
À la suite d'une audience, le Tribunal peut, selon le cas, confirmer la décision du ministre, y substituer sa propre décision ou encore renvoyer l'affaire au ministre pour réexamen.
Il convient de souligner que l'élargissement de la compétence du Tribunal au cours des dix dernières années, joint aux changements réglementaires et à une sensibilisation accrue quant au rôle du Tribunal dans le secteur des transports à l'échelle fédérale, se sont traduits par une charge de travail croissante, et qui devrait continuer de croître au cours des prochaines années..
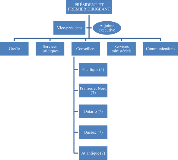
Structure organisationnelle
Le président du Tribunal en est aussi le premier dirigeant. À ce titre, il contrôle la gestion et assure la direction des travaux nécessaires à l'exercice des attributions du Tribunal. Le président, le vice-président et le personnel immédiat représentent douze équivalents temps plein. Le 22 novembre 2013, le mandat de Richard Hall à titre de président a pris fin et John Badowski a été nommé vice-président et président intérimaire.
À la fin de l'exercice comptable 2013-2014, 29 conseillers à temps partiel étaient en fonction. Répartis dans les diverses régions du Canada, les conseillers sont nommés par le gouverneur en conseil en raison de leurs connaissances dans le cadre des transports et de leur compétence. Au cours de l'exercice 2013-2014, le mandat de trois conseillers à temps partiel a été renouvelé et une nouvelle conseillère à temps partiel est entrée en fonction.
Principes de base
Les principes de base régissant le Tribunal sont l'indépendance et l'expertise en transports. L'exécution judicieuse, compétente et approfondie du mandat du Tribunal détermine l'efficacité de ses rapports avec le monde des transports national.
Le Tribunal offre ses services dans les deux langues officielles du Canada. Il est aussi itinérant en ce sens qu'il peut tenir ses audiences partout au Canada, selon les besoins des parties et dans la mesure du possible.
Dans les cas d'application des règlements, il s'agit normalement de l'endroit où l'infraction alléguée a eu lieu, ou le plus près possible de cet endroit, ce qui permet aux témoins des parties de se présenter aux audiences sans avoir à acquitter des dépenses de déplacement élevées.
Les audiences tenues pour des raisons médicales ont lieu à un endroit proche de la résidence du titulaire de document, accessible par mode de transport commercial.
Organigramme
* Douze équivalents temps plein (ETP) sont utilisés par les employés à temps plein continu, y compris le président et le vice-président. Durant l'exercice 2013-2014, le mandat de trois conseillers à temps partiel a été renouvelé et une nouvelle conseillère à temps partiel est entrée en fonction.
Organigramme
Ce diagramme illustre l'organisation du Tribunal.
| 1. | Président et premier dirigeant | |||||
| 2. | Vice-président | Adjointe exécutive | ||||
| 3. | Greffe | Services juridiques | Conseillers
| Services ministériels | Communications | |
Conseiller du Tribunal à temps plein
John Badowski - Vice-président
M. John Badowski a été nommé pour un mandat de cinq ans à temps plein en tant que vice-président du Tribunal, à compter du 1er janvier 2014.
En 2008, M. Badowski s'est joint à la Section de la protection des réfugiés de la Commission de l'immigration et du statut de réfugié du Canada. Il y a d'abord été président d'audience et par la suite, commissaire coordonnateur et chef d'équipe. M. Badowski a aussi été président du Comité de perfectionnement professionnel de la Commission et membre de l'Association internationale des juges du droit des réfugiés, où il a fait partie du Expert Evidence Working Party.
Pendant 27 ans, M. Badowski a travaillé au Service de police de Toronto. Il y a occupé des postes en supervision et à la haute direction dans plusieurs unités : l'unité maritime, les programmes communautaires et l'identification médico-légale. En plus d'être bachelier ès sciences de l'Université de Toronto, M. Badowski a été reconnu ici et à l'étranger pour son travail novateur et exemplaire en services de police. En 2003, il a reçu la médaille de Prague du gouvernement de la Roumanie pour avoir aidé à y moderniser le service de police et pour avoir contribué à l'adhésion de ce pays à l'OTAN. En 2002, M. Badowski a reçu la Médaille du service méritoire du gouverneur général pour avoir participé à la mission de police à l'international du Service de police de Toronto au Rwanda, en 1994.
Conseillers du Tribunal à temps partiel
Me Simon Paul Barker
Peterborough (Ontario)
» Nommé conseiller à temps partiel pour un mandat de quatre ans le 4 octobre 2012.
Me Barker a commencé sa formation universitaire au Royaume-Uni, à l'University of Wales, puis il a poursuivi ses études à l'Université Dalhousie, à Halifax, d'où il est diplômé. Au cours des 27 dernières années, il a œuvré dans le secteur des transports et des assurances, particulièrement dans le secteur maritime. Ses clients provenaient tant du secteur privé que public, et tant du Canada que de l'étranger. Avant de pratiquer le droit, Me Barker a travaillé dans le domaine des assurances, d'abord comme expert en estimation de réclamations, puis comme courtier d'assurance. En tant qu'avocat, il a travaillé au ministère de la Justice du Canada, a exercé le droit à titre individuel en collaboration avec une société de l'Ouest canadien, et été conseiller dans une autre à Toronto. Il a de plus été médiateur pour les Nations unies à Chypre. Au cours des années 1990, alors qu'il travaillait pour la Garde côtière canadienne, Me Barker a participé à la rédaction de modifications à la Loi sur la marine marchande du Canada ainsi qu'à d'autres lois fédérales et à leurs dispositions règlementaires.
Me Brad M. Caldwell
Vancouver (Colombie-Britannique)
» Nommé conseiller à temps partiel pour une période de trois ans le 3 février 2011.
Me Caldwell détient un baccalauréat en droit de la Faculté de droit de l'Université Victoria et un certificat en médiation spécialisée. Il pratique le droit depuis son admission à la Law Society of British Columbia en 1986, tout particulièrement dans le contentieux de la marine et des pêches, dans le droit général des affaires et dans le droit administratif. Avant sa carrière juridique, Me Caldwell a acquis de l'expérience pratique dans l'industrie de la marine en tant que pêcheur, matelot de pont, plongeur à des fins commerciales et débardeur. Parmi les associations professionnelles dont Me Caldwell fait partie, mentionnons l'Association canadienne de droit maritime, la Law Society of British Columbia et la Marine Insurance Association of British Columbia.
Le Dr Kenneth J. Corbet
Calgary (Alberta)
» Nommé conseiller à temps partiel pour un mandat de trois ans le 3 mars 2011.
Le Dr Corbet est un spécialiste de la médecine du travail et professeur clinicien agrégé à la Calgary University. Il a été examinateur et examinateur en chef en médecine du travail pour le Collège royal des médecins et chirurgiens du Canada et a occupé de nombreux postes executifs dans des associations de médecine du travail provinciales et nationales. Il a élaboré des programmes d'évaluation d'aptitude au travail pour les postes à haut risque dans le secteur des transports, du pétrole et du gaz extracôtier, de la pétrochimie et de la gestion des déchets.
Me Caroline Desbiens
Sainte-Foy (Québec)
» Le mandat de Me Desbiens, à titre de conseillère à temps partiel, a été renouvelé le 14 mai 2010 pour une période de quatre ans.
Avocate depuis 1988, elle œuvre principalement dans les domaines du droit aérien, maritime et commercial. Détentrice d'un baccalauréat en droit de l'Université Laval depuis 1987 et d'un diplôme de droit international et de droit comparé de l'University of San Diego depuis 1988, Me Desbiens a obtenu une maîtrise en droit aérien et spatial de l'Université McGill en 1993. Membre du Barreau du Québec, MeDesbiens est également membre de l'Association du Barreau canadien, de l'Association québécoise des transporteurs aériens, de l'Association de l'Institut de droit aérien et spatial, de l'Association canadienne de droit maritime et de la Chambre de commerce de Québec.
Me Patrick Terrence Dowd
Port Colbourne (Ontario)
» Le mandat de Me Dowd, à titre de conseiller à temps partiel, a été renouvelé le 18 juin 2013 pour une période de trois ans.
Capitaine Dowd détient un baccalauréat ès arts de Toronto University et un baccalauréat en droit de Windsor University. Il s'est enrôlé dans l'Armée où, en tant qu'officier d'aviation, il a accompli les tâches d'instructeur de vol et de pilote commercial en Europe. Il a occupé simultanément deux postes : pilote et conseiller auprès d'Air Canada. Il a pratiqué le droit en tant qu'associé au cabinet de pratique privée Helson, Kogan, Ashbee à Georgetown, Ontario. Il a plus tard exercé seul le droit. Après sa carrière à Air Canada, Capitaine Dowd s'est joint à Skyservice Airlines où il est devenu pilote en chef et plus tard, directeur des opérations de vols. Capitaine Dowd s'est également joint, à la requête de Boeing, à Alteon, la compagnie de formation de Boeing en Corée, en tant qu'instructeur d'Airbus. Il y est devenu plus tard pilote vérificateur pour le gouvernement Coréen sur des aéronefs A320/321 et A330. Il détient une licence à jour de Korean Airline Transport et une licence renouvelable de pilote des lignes aériennes Canadiennes.
Gary Drouin
Chelsea (Québec)
» Nommé conseiller à temps partiel pour un mandat de quatre ans le 22 novembre 2012.
M. Drouin, qui est originaire de Chelsea, au Québec, possède plus de 30 ans d'expérience en gestion et en administration à Transports Canada, où il s'est spécialisé en sécurité ferroviaire. Dans son travail quotidien et en tant que président d'un symposium international, M. Drouin s'est employé à promouvoir la sécurité aux passages à niveau et la prévention des intrusions au moyen d'activités de sensibilisation et d'éducation. Ses habiletés à faciliter des partenariats internationaux, à partager des connaissances et à favoriser la collaboration dans le cadre de projets ont contribué à faire reconnaître le Canada en tant que chef de file mondial dans le domaine de la sécurité ferroviaire. M. Drouin a reçu plusieurs prix d'excellence, notamment celui de l'Association du transport écolier du Québec pour son travail sur la sécurité du transport scolaire. Il a été membre de nombreuses organisations, incluant la Fédération canadienne des municipalités et l'Association des chefs de police du Canada.
Me Mark A.M. Gauthier
Gatineau (Québec)
» Nommé conseiller à temps partiel pour un mandat de quatre ans le 1er mars 2012.
Me Gauthier a obtenu, en 1972, un baccalauréat en droit à laFaculté de Common Law de l'Université d'Ottawa et il est membre du Barreau du Haut-Canada depuis 1974. Il est demeuré un généraliste, de son admission au Barreau jusqu'à ce qu'il commence à travailler pour Justice Canada en 1982. Me Gauthier a pratiqué le droit maritime dans l'équipe des services juridiques de Transports Canada comme avocat et comme avocat principal, de 1982 à 2005; par la suite, il a été avocat général au Secrétariat du droit maritime jusqu'à sa retraite en juin 2011. Au cours de sa carrière, il a offert des services juridiques généraux au secteur maritime de Transports Canada; plus particulièrement, il a été responsable de l'élaboration d'importantes initiatives législatives et réglementaires dans le domaine de la marine, comme la Loi de 2001 sur la marine marchande du Canada et la Loi sur la responsabilité en matière maritime. Me Gauthier a aussi représenté le Canada pendant de nombreuses années comme chef de délégation au sein du comité juridique de l'Organisation maritime internationale et comme chef suppléant de délégation au Fonds international d'indemnisation des dommages dus à la pollution par les hydrocarbures. Lorsqu'il occupait ces postes, il a participé à la négociation et à l'adoption de plusieurs traités maritimes internationaux, et bon nombre d'entre eux ont par la suite été incorporés au droit canadien. Me Gauthier est membre du Barreau du Haut Canada, membre honoraire à vie de l'Association canadienne de droit maritime et membre titulaire du Comité maritime international.
Le Dr Trevor Allan Gillmore
Kleinburg (Ontario)
» Le mandat de Dr Gillmore, à titre de conseiller à temps partiel, a été renouvelé le 9 mai 2011 pour une période de cinq ans.
Le Dr Gillmore est titulaire d'un doctorat en médecine de l'Université McMaster. En 2008, il a reçu une bourse de recherche en médecine du travail et a obtenu une maîtrise en médecine aéronautique de l'Université d'Otago, en Nouvelle-Zélande. Il est actuellement coroner provincial pour l'Ontario. Il est aussi médecin de l'air et pilote à Air Canada, ainsi que médecin en soutien médical pour le Bureau de la sécurité des transports du Canada. Il a été auparavant médecin de salles d'urgence dans trois hôpitaux de la région du Grand Toronto. Il possède une vaste expérience dans le domaine médico-légal, notamment sur le plan de la formation, et est membre de comités et d'associations, dont l'Ordre des médecins et chirurgiens de l'Ontario et l'Association de médecine aéronautique et spatiale du Canada.
Me David G. Henley
Halifax (Nouvelle-Écosse)
» Nommé conseiller à temps partiel pour un mandat de quatre ans le 6 août 2010.
Me Henley est un associé au Cabinet juridique Stewart McKelvey à sa filiale d'Halifax. Me Henley est diplômé de l'Université du Nouveau-Brunswick (baccalauréat en administration des affaires en 1989, et baccalauréat en droit en 2000). Il détient également une maîtrise en droit maritime et environnemental de Dalhousie University qu'il a obtenu en 2003. Me Henley pratique le droit dans le domaine des affaires pour les secteurs maritime, de la construction, de l'énergie et des ressources naturelles ainsi que le droit environnemental. Après une carrière dans l'armée en tant qu'officier d'artillerie, Me Henley a été admis au Barreau de la Nouvelle-Écosse en 2001. À l'heure actuelle, il est brigadier-général dans l'Armée de réserve. Après son retour d'Afghanistan en 2010, les États-Unis lui ont accordé la Bronze Star Medal (médaille de l'étoile de bronze) et il a été investi membre de l'Ordre du mérite militaire par la Gouverneure générale. Me Henley est ex-président du Marine Practice Group au sein de son cabinet ainsi que du droit de l'environnement de l'Association du Barreau canadien (sous-section Nouvelle-Écosse). Me Henley a rédigé, présenté et publié des articles sur des sujets variés ayant trait à la marine et à l'environnement ainsi qu'à des sujets connexes. Me Henley est associé de la Marine Environmental Law Institute et chargé de cours à la Schulich School of Law où il enseigne le droit de la pêche.
Le Dr Trevor Jain
Charlottetown (Î.-P.-É.)
» Nommé conseiller à temps partiel pour un mandat de quatre ans le 3 février 2011.
Le Dr Jain détient un baccalauréat en sciences biologiques et informatiques d'Acadia University ainsi qu'un baccalauréat en médecine de Dalhousie University. Il a ensuite perfectionné ses études en médecine à l'Université d'Ottawa et à Queen's University. Il est actuellement médecin traitant en médecine d'urgence à l'hôpital Queen Elizabeth de Charlottetown, Île-du-Prince-Édouard. Il est aussi coroner pour le ministère de la Justice et de la sécurité publique de l'Île-du-Prince-Édouard. Le Dr Jain a occupé le poste de médecin de famille, de spécialiste des urgences, de directeur des services cliniques pour une unité de l'hôpital de l'OTAN en Bosnie et le poste d'agent d'opérations en pathologie lors de l'enquête sur l'accident de Swissair 111. Il s'est vu décerner la Médaille du service méritoire par le Gouverneur général pour ses travaux sur l'enquête. Il a piloté des aéronefs commerciaux et a occupé le poste d'officier d'infanterie au ministère de la Défense nationale. Le Dr Jain a également occupé le poste de médecin militaire dans la réserve des Forces canadiennes. Il a été décoré par les États-Unis pour ses efforts déployés en vue de former leurs médecins. Parmi les associations dont le Dr Jain fait partie, mentionnons l'Association canadienne des médecins d'urgence, le Collège des médecins de famille du Canada, l'Association médicale canadienne et la Canadian Owners and Pilots Association.
C. Michael Keefe
Mount Pearl (Terre-Neuve-et-Labrador)
» Le mandat de M. Keefe, à titre de conseiller à temps partiel, a été renouvelé le 29 septembre 2011 pour une période de quatre ans.
M. Keefe a obtenu son diplôme du Collège de la Garde côtière canadienne en 1974. Il est un ingénieur professionnel à la retraite qui exerçait sa pratique dans la province de Terre-Neuve-et-Labrador. Il détient un certificat de compétence à titre d'ingénieur maritime de première classe qui lui a été délivré par le gouvernement du Canada. M. Keefe a passé plusieurs années au service de la Garde côtière canadienne où il a servi comme officier mécanicien de navire et premier officier mécanicien de navire et plus tard au sol, comme superviseur de l'ingénierie pour la région de Terre-Neuve. Il a ensuite passé plusieurs années à la Sécurité maritime de Transports Canada en tant que directeur des examens et de l'exécution pour la région de l'Atlantique. Il a également occupé plusieurs postes ministériels à la Sécurité maritime en tant qu'inspecteur de navires à vapeur, examinateur de mécaniciens, agent de prévention de la pollution et agent de santé et sécurité. Depuis 2006, M. Keefe est responsable de l'entretien de la flotte à la Diesel Injection Sales & Service Ltd. de Mount Pearl dans la province de Terre-Neuve-et-Labrador.
Me Sarah M. Kirby
Halifax (Nouvelle-Écosse)
» Nommé conseillère à temps partiel pour un mandat de quatre ans le 5 avril 2012.
Me Kirby a été reçue à la Nova Scotia Barristers' Society en tant qu'avocate et procureure en 2000. Elle est actuellement vice-doyenne, Services aux étudiants à la Schulich School of Law de l'Université Dalhousie. De 2000 à 2011, elle a pratiqué le droit dans divers cabinets de la Nouvelle-Écosse et a plaidé des causes à la Cour fédérale du Canada, à la Cour suprême de la Nouvelle-Écosse et à la Cour provinciale de la Nouvelle-Écosse. Me Kirby est membre de l'Association canadienne de droit maritime, de la Women's International Shipping and Trading Association et de la Eastern Admiralty Law Association.
Herbert Lee
Richmond (Colombie-Britannique)
» Le mandat de M. Lee, à titre de conseiller à temps partiel, a été renouvelé le 20 septembre 2010 pour une période de quatre ans.
M. Herbert Lee est directeur général de LTA Holidays (Canada) Ltd., une agence de voyages membre de l'IATA installée à Vancouver. Il est aussi pilote privé et directeur de voyages accrédité. M. Lee est membre de la Chambre de commerce de Richmond, du Hong Kong Aviation Club, du comité consultatif sur le multiculturalisme de la Gendarmerie royale du Canada à Richmond et du comité consultatif de l'organisme Consumer Protection de la Colombie-Britannique. M. Lee a déjà été membre (volontaire) des équipages de la Royal Hong Kong Auxiliary Air Force et ex-directeur adjoint des Hong Kong Air Terminal Services Ltd. pour l'aéroport Kai Tak de Hong Kong. Il a fait ses études à l'Université Simon Fraser, à la Hong Kong Polytechnic University et à la Royal Navy School du Royaume-Uni.
Me Barrie LePitre
Gloucester (Ontario)
» Le mandat de Me LePitre, à titre de conseiller à temps partiel, a été renouvelé le 3 décembre 2011 pour une période de quatre ans.
Me LePitre détient un baccalauréat ès arts de l'Université Carleton à Ottawa et un baccalauréat en droit de la Osgoode Hall Law School de l'Université York à Toronto. Il a entrepris sa carrière d'avocat en 1977 en tant qu'avocat-conseil à la Section du droit commercial et immobilier du bureau régional de Justice Canada à Toronto. En 1983, il est devenu conseiller aux services juridiques du Ministère à Ottawa. Au cours de sa carrière d'une trentaine d'années, jusqu'à sa retraite en 2007, Me LePitre a fourni des services juridiques à de nombreux ministères clients. Notons qu'à titre d'avocat général à Transports Canada, de 1996 à 2007, il a fourni un vaste éventail de services juridiques consultatifs en ce qui concerne la composante maritime de Transports Canada, notamment en ce qui a trait à la Loi maritime du Canada. Me LePitre est membre de la Société du barreau du Haut-Canada et notaire public pour la province de l'Ontario.
J. Ed Macdonald
Pictou County (Nouvelle-Écosse)
» Nommé conseiller à temps partiel pour un mandat de quatre ans le 13 décembre 2012
M. Macdonald est un pilote de ligne commerciale à la retraite. Ses 31 ans d'expérience comme employé au sein de plusieurs compagnies aériennes importantes reflètent l'excellence de son rendement, de sa fiabilité et de son engagement. Il a pris sa retraite en tant que commandant de bord pour Air Canada, après avoir effectué des vols intérieurs et internationaux à bord de divers types avions de passagers. Il a accumulé 18 000 heures de vol au cours de sa carrière, ce qui exigeait un haut niveau de compétences techniques ainsi que d'excellentes aptitudes à développer un esprit d'équipe et à exercer du leadership. M. Macdonald est natif de New Glasgow, en Nouvelle-Écosse, et diplômé du Rothesay Collegiate, au Nouveau-Brunswick. Il habite actuellement dans le comté de Pictou et est un bénévole actif dans sa communauté.
Me Elizabeth MacNab
Ottawa (Ontario)
» Le mandat de Me MacNab, à titre de conseillère à temps partiel, a été renouvelé le 3 décembre 2011 pour une période de quatre ans.
Me MacNab détient un baccalauréat en droit de l'Université de Toronto, un diplôme en élaboration de lois et une licence en droit de l'Université d'Ottawa. Elle a été admise au Barreau de l'Ontario en 1967. Elle a entrepris sa carrière juridique en tant qu'avocate pour un cabinet d'avocats privé et a participé à différentes études pour le compte de la Commission de réforme du droit de l'Ontario. De 1981 à 1986, elle a été fonctionnaire du Parlement au sein du Groupe de travail de la Loi sur l'aéronautique à Transports Canada. En 1986, elle est passée au service du Groupe Aviation de Transports Canada, où elle a dirigé l'élaboration d'un projet de règlement destiné à l'examen de Justice Canada, et elle a fourni des conseils stratégiques sur des modifications à apporter à des lois fédérales touchant les transports. En 1990, elle a été conseillère juridique à Transports Canada, où elle a fourni des conseils juridiques sur des questions concernant différents modes de transport et de droit administratif. Me MacNab a aussi représenté le Ministère sur le plan international à différentes conférences ainsi qu'à des comités traitant de questions rattachées à l'aviation.
Le Dr Roy Montgomery
Tyne Valley (Î.-P.-É.)
» Nommé conseiller à temps partiel pour un mandat de trois ans le 23 juin 2011.
Le Dr Montgomery a étudié au Prince of Wales College avant de faire un baccalauréat ès sciences à l'Université Dalhousie. Il s'est enrôlé dans la Marine royale canadienne en septembre 1963. En 1968, il est devenu officier de navigation aérienne longue portée après des études à l'école de navigation aérienne de l'Aviation royale canadienne à la BFC de Winnipeg. Le Dr Montgomery a quitté les Forces canadiennes en septembre 1973 pour s'inscrire à l'école de médecine de l'Université Dalhousie; il a obtenu son diplôme en 1977. Depuis lors, il a été médecin généraliste et urgentologue dans l'ouest de l'Île-du-Prince-Édouard. Entre 1979 et 2012, il a été coroner dans les comtés de Prince et de Queens. Il a de nouveau été nommé coroner en 2012. Il a été membre du conseil du College of Physicians and Surgeons de l'Île-du-Prince-Édouard de 1988 à 1998 et en a été le président de 1996 à 1998. Depuis 1990, il est médecin-examinateur de l'aviation civile pour Transports Canada.
Arnold Marvin Olson
Langley (Colombie-Britannique)
» Nommé conseiller à temps partiel pour un mandat de quatre ans le 1er mars 2012.
Arne Olson, commandant de bord à la retraite, a piloté des aéronefs pendant 32 ans et, au moment de son départ à la retraite, il était pilote vérificateur agréé pour les Boeing 767; il travaillait à Vancouver et exerçait ses activités sur des routes internationales. Il avait auparavant occupé des postes de cadre comme pilote vérificateur principal pour les Embraer 170/190, commandant instructeur pour les Airbus 320 et animateur en gestion dans le poste de pilotage, où il donnait des cours sur le jugement des pilotes. Diplômé de l'Université Simon Fraser (B. Sc.), M. Olson a suivi divers cours donnés dans l'industrie : facteurs humains en aviation, gestion des programmes de sécurité en aviation et résolution des conflits en milieu de travail. Il a été administrateur du Trinity Western University Institute of Aviation. Il est à l'origine de la création du registre de donneurs non apparentés de moelle osseuse pour les pilotes d'Air Canada. Il a reçu un prix Honneur à nos bienfaiteurs de la Société canadienne du sang et le Prix d'excellence d'Air Canada. Il a fondé et présidé l'initiative Langley Relay for Life de la Société canadienne du cancer. Il est président du comité organisateur des jeux d'été paralympiques de la Colombie-Britannique en 2013 et a été trésorier de la Hope International Development Agency.
James R. Parsons
St. John's (Terre-Neuve-et-Labrador)
» Nommé conseiller à temps partiel pour un mandat de quatre ans le 21 juin 2012.
M. Parsons est directeur, coordonnateur et chargé de cours au Fisheries and Marine Institute de l'Université Memorial, des fonctions qu'il occupe depuis 1997. Il a été responsable de la conception et de la livraison d'un pétrolier, d'unités flottantes de production, de stockage et de déchargement, d'une unité mobile de forage en mer, et de programmes de formation et de sensibilisation à la réglementation maritime à l'intention des clients engagés dans les projets Hibernia et Terra Nova. Auparavant, M. Parsons a été consultant maritime chez Bateman Chapman (Canada) Ltd, et il a été propriétaire d'OTI Canada Group, une compagnie spécialisée dans les levés marins, l'inspection des marchandises, la sécurité, et le contrôle de la pollution. Il est actuellement propriétaire d'une firme de consultants, Global Marine Solutions. Capitaine au long cours, il possède une solide expérience de la navigation dans les eaux de l'Arctique canadien. Il détient de nombreux diplômes, notamment un doctorat en transport maritime et en économie de l'Université de Plymouth en Angleterre et un baccalauréat en études maritimes de l'Université Memorial.
Le Dr Robert Perlman
Montréal (Québec)
» Nommé conseiller à temps partiel pour un mandat de cinq ans le 5 avril 2012.
Dr Perlman a obtenu un diplôme en psychologie et un autre en médecine de l'Université McGill. Il est certifié en médecine familiale, est un Fellow du Collège des médecins de famille du Canada (CMFC) et il a obtenu sa certification en médecine aéronautique du King's College de Londres, au Royaume-Uni. Il est actuellement président-directeur général de Mediservice, une clinique qu'il a fondée en 1984, et qui fournit aux pilotes commerciaux et aux contrôleurs aériens du Canada, des États-Unis, du Royaume‑Uni et de l'Europe des examens médicaux en vue de l'obtention ou du renouvellement de leur licence. Dr Perlman est également médecin traitant et professeur agrégé en médecine familiale à l'Hôpital général juif de Montréal.
Me Alex Phillips
Edmonton (Alberta)
» Nommé conseiller à temps partiel pour un mandat de quatre ans le 21 juin 2012.
Me Phillips est directeur des stratégies réglementaires à ATCO Electric Transmission. Il fournit des conseils juridiques et stratégiques sur les activités des agences réglementaires d'Alberta et la législation applicable afin d'aider à développer le réseau de transport d'électricité d'Alberta en toute sécurité et efficacité. Il possède plus de 25 ans d'expérience dans la prestation de conseils juridiques et stratégiques liés aux questions des réseaux de transport, notamment en matière de déréglementation, de licences d'aviation, de compétitivité commerciale liée aux marchés d'exportation, et de réglementation en matière de sécurité des transports. Me Phillips détient entre autres un baccalauréat en droit de l'Université du Manitoba, une maîtrise en droit aérien international et en déréglementation de la London School of Economics, et un doctorat de science juridique en droits d'accès concurrentiel au réseau de l'Université Bond en Australie.
Franco Pietracupa
Dollard-des-Ormeaux (Québec)
» Le mandat à temps partiel de M. Pietracupa a été renouvelé pour une période de quatre ans le 4 octobre 2012.
M. Pietracupa a obtenu son diplôme d'études collégiales en enseignement de pilotage aéronautique en 1997. Il a travaillé pour diverses entreprises en aviation, y compris le CESPA Flight College et a été instructeur de classe 1/instructeur en chef des vols pour différentes organisations de 1997 à 2000. Grâce à sa vaste expérience comme instructeur de vol et exploitant, il a été nommé examinateur de tests en vol à Transports Canada. Depuis avril 2011, M. Pietracupa est pilote en chef des pilotes pour la clientèle d'affaires chez Bombardier Aéronautique à Montréal.
Le Dr George E. Pugh
Vancouver (Colombie-Britannique)
» Nommé conseiller à temps partiel pour un mandat de cinq ans le 1er mars 2012.
Le Dr Pugh est consultant en médecine d'urgence et urgentologue à la Providence Healthcare Society de Vancouver depuis 1994. Il a travaillé au Mount St. Joseph Hospital à Vancouver, où il a occupé divers postes, y compris directeur de l'urgence, chef du département de médecine familiale et urgentologue. Le Dr Pugh est membre du Collège royal des médecins et chirurgiens du Canada, de l'Association médicale canadienne, de la British Columbia Medical Association, de l'Association canadienne des médecins d'urgence et du Collège des médecins de famille du Canada. Parmi ses centres d'intérêt et ses réalisations, notons l'aviation (pilote d'aéronefs commerciaux à voilure fixe et à voilure tournante), le transport maritime (médecin à bord de navires de croisière) et le transport terrestre.
Me Suzanne Racine
Kirkland (Québec)
» Le mandat à temps partiel de Me Racine a été renouvelé pour une période de quatre ans le 13 décembre 2012.
Me Racine, avocate depuis 1980, détient une licence en droit civil de l'Université d'Ottawa (1979), une formation de médiatrice (1992) et une maîtrise en droit aérien et spatial de l'Université McGill (1987). Elle a été directrice aux Affaires réglementaires et gouvernementales d'Air Transat et a agi à titre de consultante dans des dossiers reliés au domaine du voyage et du transport aérien. Me Racine est membre du Barreau du Québec et de l'Association de l'Institut de droit aérien et spatial.
Stephen Rogers
Vancouver (Colombie-Britannique)
» Le mandat à temps partiel de M. Rogers a été renouvelé pour une période de trois ans le 30 janvier 2014.
M. Rogers a été député à l'Assemblée législative de la Colombie-Britannique pendant 16 ans. Il a été ministre de plusieurs portefeuilles, y compris du ministère des Transports et de la Voirie, ainsi que président et vice-président de l'Assemblée législative. Il a commencé sa carrière en tant que pilote dans l'Aviation royale du Canada et a piloté des avions commerciaux pour Air Canada avant et après sa carrière en politique.
Me Laura Safran
Calgary (Alberta)
» Nommé conseillère à temps partiel pour un mandat de quatre ans le 25 avril 2013.
Me Safran, c.r. est associée principale au sein du cabinet d'avocats Davis S.E.N.C.R.L. de Calgary qui se spécialise en droit des sociétés et en droit commercial, ainsi qu'en matière de propriété intellectuelle et de technologie. Elle dirige également le groupe d'exercice national du droit de l'aviation et codirige le groupe d'exercice du droit de l'éducation de Davis S.E.N.C.R.L. De 1996 à 2010, Me Safran a été associée chez Fraser Milner Casgrain S.E.N.C.R.L. Elle a aussi occupé des postes de direction tels que vice-présidente des affaires juridiques et du secrétariat général de Lignes aériennes Canadien International de 1989 à 1995. Me Safran est membre de la Law Society of Alberta et de la Law Society of British Columbia. Elle est titulaire d'un LL.M. (doctorat en jurisprudence) de l'Université Columbia, d'un LL.M. de la London School of Economics, d'un LL.B. du Osgoode Hall de l'Université York, ainsi que d'un baccalauréat ès arts avec distinction de l'Université de l'Alberta. En 2004, Me Safran a été reconnue comme l'une des femmes les plus influentes du Canada selon le Globe and Mail et, en 2009, comme l'une des grandes avocates du Canada selon le répertoire L'Expert.
Le Dr Abdo Shabah
Montréal (Québec)
» Nommé conseiller à temps partiel pour un mandat de cinq ans le 1er mars 2012.
Le Dr Shabah a obtenu en 2002 un doctorat en médecine de l'Université de Montréal de même qu'un diplôme de médecine familiale du même établissement en 2005. De 2005 à 2008, le Dr Shabah a exercé la médecine à Kuujjuaq, au Québec, tout en complétant une maîtrise en administration de la santé. Il a également terminé une spécialisation en santé publique et en médecine préventive en 2010 de l'université de Montréal, et complété avec succès une maitrise en administration des affaires (MBA) des universités McGill et HEC-Montréal. Par ailleurs, il a reçu la médaille d'excellence du gouverneur général en 1995. Le Dr Shabah travaille actuellement à l'Hôpital Enfant-Jésus de Québec en médecine d'urgence et en évacuation médicale aérienne. Il pratique aussi la médecine d'urgence au CSSS Coeur de l'Ile, et dirige en tant que directeur des services professionnels et des affaires médicales au CSSS Pointe-de-l'Ile à Montréal. Dr Shabah continue à participer regulièrement à des missions humanitaires, et il a été deployé à plusieurs occasions aux efforts humanitaires en Haiti.
Yves Villemaire
Stittsville (Ontario)
» Nommé conseiller à temps partiel pour un mandat de quatre ans le 14 mai 2010.
M. Villemaire est diplômé du Collège de la Garde côtière canadienne. Au début de sa carrière, il était officier de navire et il a occupé plusieurs postes à travers le pays à bord de navires et sur le littoral. Il détient un diplôme de capacité en commandement de la Garde côtière canadienne et une maîtrise en administration des affaires de Queen's University. M. Villemaire a pris sa retraite de la Garde côtière canadienne en 2007 où il a occupé différents postes y compris celui de directeur général de la flotte et de directeur exécutif du Collège de la Garde côtière canadienne à Sydney. Avant d'occuper ces postes, il a été, pour une période de deux ans, directeur général, Ressources humaines, Ministère des Pêches et des Océans, et, pendant une période de trois ans, directeur, Bureau de résolution précoce des différends, un service mis en œuvre pour le sous-ministre. M. Villemaire est présentement un consultant en gestion à temps partiel.
Richard Willems
Alton (Ontario)
» Le mandat à temps partiel de M. Willems a été renouvelé pour une période de trois ans le 6 mars 2014.
M. Willems est commandant de bord principal d'un Challenger de Canadair chez Rogers Communications de Toronto. Sa carrière de pilotage a commencé au centre de la Saskatchewan en 1963 et s'est poursuivie en Amérique du Nord et du Sud, en Amérique Centrale ainsi qu'en Afrique, en Asie et en Europe. M. Willems est pilote vérificateur à Transports Canada depuis 1976 sur des aéronefs à piston, des turbopropulseurs et des avions à réaction. Il compte plus de 23 000 heures de vol sur 124 types d'avions et de planeurs.
Règles du Tribunal
DORS/86-594, en vigueur à compter du 1er juin 1986 et la modification DORS/93-346, le 16 juin 1993
Règles concernant la procédure des affaires portées devant le Tribunal d'appel des transports du Canada
Titre abrégé
- Règles du Tribunal d'appel des transports du Canada.
Définitions
Les définitions qui suivent s'appliquent aux présentes règles.« greffe »
Le siège du Tribunal situé dans la région de la capitale nationale, ou tout autre bureau établi par le Tribunal. (registry)
« greffier »
Le greffier du Tribunal, y compris un greffier adjoint. (registrar)
« instance »
Révision prévue aux articles 6.71, 6.9, 7, 7.1 ou 7.7 ou appel prévu aux articles 7.2 ou 8.1 de la Loi sur l'aéronautique; révision prévue aux articles 16.1, 20.4, 231.2 ou 232(1) ou appel prévu aux articles 20.5(1) ou 232.2 de la Loi de 2001 sur la marine marchande du Canada; révision prévue aux articles 19.4(1), 37 ou 39(1) ou appel prévu aux articles 19.6(1) ou 40(1) de la Loi sur la sûreté du transport maritime; révision prévue aux articles 27.1, 31 ou 32 ou appel prévu aux articles 27.5, 31.2 ou 32.2 de la Loi sur la sécurité ferroviaire; révision prévue à l'article 180.1 ou appel prévu à l'article 180.6(1) de la Loi sur les transports au Canada. (proceeding)
« Loi »
La Loi sur l'aéronautique, la Loi de 2001 sur la marine marchande du Canada, la Loi sur la sûreté du transport maritime, la Loi sur la sécurité ferroviaire ou la Loi sur les transports au Canada [art. 2 de la Loi sur le Tribunal d'appel des transports du Canada]. (Act)
« partie »
Toute partie à une instance. (party)
Application
- Les présentes règles s'appliquent à toute instance.
Dispositions générales
- Le Tribunal peut prendre les mesures qu'il juge nécessaires pour trancher efficacement, complètement et équitablement, au cours d'une instance, toute question de procédure non prévue par la Loi ou les présentes règles.
Signification
- La signification d'un document, autre que la citation visée à l'article 14, se fait à personne ou par courrier recommandé.
- Lorsque la signification d'un document est faite par courrier recommandé, la date de la signification est celle de la réception du document.
Dépôt de documents
- La partie autorisée à déposer un document auprès du Tribunal ou tenue de le faire peut, à cette fin, déposer personnellement le document au greffe, le faire parvenir au greffe par la poste ou par messager ou le transmettre au greffe par télex, fac-similé ou par tout autre moyen de communication électronique, si le greffe dispose des installations nécessaires pour recevoir de telles transmissions.
- La date de dépôt d'un document auprès du Tribunal est la date de sa reception au greffe, attestée par le timbre officiel du Tribunal apposé sur le document.
Jours fériés
- Tout délai prévu par la Loi ou les présentes règles qui expire un samedi, un dimanche ou un jour férié est prorogé au premier jour ouvrable suivant.
Demandes
-
- Toute demande visant l'obtention d'un redressement ou d'une ordonnance, autre qu'une requête en révision visée aux articles 6.71, 6.9, 7, 7.1 ou 7.7 ou un appel visé aux articles 7.2 ou 8.1 de la Loi sur l'aéronautique; une requête en révision visée aux articles 16.1, 20.4, 231.2 ou 232(1) ou un appel visé aux articles 20.5(1) ou 232.2 de la Loi de 2001 sur la marine marchande du Canada; une requête en révision visée aux articles 19.4(1), 37 ou 39(1) ou un appel visé aux articles 19.6(1) ou 40(1) de la Loi sur la sûreté du transport maritime; une requête en révision visée aux articles 27.1, 31 ou 32 ou un appel visé aux articles 27.5, 31.2 ou 32.2 de la Loi sur la sécurité ferroviaire; une requête en révision visée à l'article 180.1 ou un appel visé à l'article 180.6(1) de la Loi sur les transports au Canada, est faite par écrit et déposée auprès du Tribunal à moins que, de l'avis de celui-ci, les circonstances ne justifient que la demande soit présentée autrement.
- La demande énonce en détail les motifs sur lesquels elle repose et precise la nature de l'ordonnance ou du redressement demandé.
- Sous réserve du paragraphe (4), lorsqu'une partie fait une demande au Tribunal, celui-ci signifie un avis de la demande aux autres parties et leur donne la possibilité de présenter des observations.
- Le Tribunal peut statuer sur une demande sur la foi des renseignements produits par toutes les parties ou, s'il est d'avis qu'une situation d'urgence l'exige, sur la foi des renseignements produits par le demandeur seulement.
- Après avoir examiné les renseignements produits, le Tribunal rend par écrit sa décision sur la demande et en signifie aussitôt une copie à chaque partie.
Délais
- Le Tribunal peut, aux conditions qu'il estime justes, proroger ou abréger tout délai prévu par les présentes règles.
Procédure préalable
- Le Tribunal peut, verbalement ou par écrit, ordonner aux parties de comparaître devant un conseiller aux heure, date et lieu indiqués, pour participer à une conférence, ou de se consulter et de soumettre par écrit au Tribunal des suggestions en vue de l'aider à statuer sur :
- l'admission de certains faits ou la preuve de ceux-ci;
- des questions de procédure;
- l'échange, entre les parties, de documents et de pièces devant être produits au cours de l'instance;
- la nécessité d'appeler certains témoins à comparaître;
- toute autre question susceptible de simplifier la preuve et la prise d'une décision.
Ajournements
- Le Tribunal peut, à la demande d'une partie ou de son propre chef, ajourner en tout temps une instance aux conditions qu'il estime justes.
Témoins
-
- à la demande d'une partie, le greffier délivre une citation en blanc qui peut être remplie par la partie qui l'a demandée et qui enjoint à la personne désignée de comparaître à titre de témoin devant le Tribunal.
- La citation est signifiée à personne au moins 48 heures avant l'heure fixée pour la comparution du témoin devant le Tribunal.
- La partie qui cite un témoin lui verse l'indemnité prévue à la Règle 42 des Règles des Cours fédérales, au moment de la signification de la citation.
-
- Lorsqu'une personne citée à comparaître à titre de témoin devant le Tribunal ne comparaît pas, la partie qui l'a citée peut demander au Tribunal de délivrer un mandat ordonnant à tout agent de la paix d'arrêter cette personne où qu'elle se trouve au Canada et :
- soit de la détenir sous garde et de l'amener immédiatement devant le Tribunal jusqu'à ce que sa présence en qualité de témoin ne soit plus requise;
- soit de la relâcher à la condition qu'elle s'engage, avec ou sans caution, à comparaître aux heures, date et lieu précisés dans l'engagement, afin de témoigner à l'instance.
- La demande visée au paragraphe (1) doit contenir des renseignements qui indiquent :
- d'une part :
- qu'une citation a été signifiée conformément au paragraphe 14(2) à la personne qui y est désignée,
- que l'indemnité mentionnée au paragraphe 14(3) lui a été versée ou offerte,
- que la personne a fait défaut de comparaître devant le Tribunal ou de demeurer présente à l'instance, comme l'exige la citation;
- d'autre part, que la présence de la personne désignée dans la citation est importante pour l'issue de l'instance.
- d'une part :
- Lorsqu'une personne citée à comparaître à titre de témoin devant le Tribunal ne comparaît pas, la partie qui l'a citée peut demander au Tribunal de délivrer un mandat ordonnant à tout agent de la paix d'arrêter cette personne où qu'elle se trouve au Canada et :
Instance
-
- Au cours d'une instance, les témoins sont soumis oralement à l'interrogatoire et au contre-interrogatoire, après avoir prêté serment ou fait une affirmation solennelle.
- Au cours de l'instance, le Tribunal peut ordonner qu'un témoin soit exclu de l'audience jusqu'à ce qu'il soit appelé à déposer.
- Le Tribunal peut, si toutes les parties y consentent, ordonner qu'un fait soit prouvé par affidavit.
- Le Tribunal peut examiner tout bien ou toute chose aux fins de l'appréciation de la preuve.
Arguments
- Le Tribunal peut demander qu'une partie soumette des arguments écrits en plus de ceux présentés oralement.
Appels
-
- L'appel prévu aux articles 7.2 ou 8.1 de la Loi sur l'aéronautique, aux articles 20.5(1) ou 232.2 de la Loi de 2001 sur la marine marchande du Canada, aux articles 19.6(1) ou 40(1) de la Loi sur la sûreté du transport maritime, aux articles 27.5, 31.2 et 32.2 de la Loi sur la sécurité ferroviaire, ou à l'article 180.6(1) de la Loi sur les transports au Canada est interjeté par le depot auprès du Tribunal d'une demande écrite à cet effet.
- La demande d'appel contient un bref exposé des motifs d'appel.
- Le Tribunal signifie une copie de la demande d'appel à toutes les autres parties, dans les 10 jours du dépôt de la demande.
- Lorsqu'une demande d'appel a été déposée auprès du Tribunal, le Tribunal signifie aux parties à l'appel :
- un avis des date, heure et lieu de l'audition de l'appel;
- une copie du dossier, visé à l'article 20 de la Loi sur le Tribunal d'appel des transports du Canada, concernant les affaires auxquelles l'appel se rapporte.
Décision
-
- Le Tribunal rend sa décision par écrit à la fin de l'instance ou le plus tôt possible après celle-ci.
- Aux fins du calcul du délai d'appel, la date de la décision du Tribunal est réputée être celle de sa signification aux parties.
- Le Tribunal signifie à chaque partie une copie de sa décision, dès qu'il l'a rendue.
Ces règles comportent les modifications connexes dans la Loi sur le Tribunal d'appel des Transports du Canada et ont été insérées pour faciliter le renvoi. Pour fins d'interprétation de la Loi, le texte original des règles devrait être consulté.
2013-2014 en revue
Activités
Au cours de cet exercice, le Tribunal a enregistré 136 nouvelles requêtes en révision
Le présent rapport annuel porte sur les douze mois entre le 1er avril 2013 et le 31 mars 2014. Au cours de cet exercice, le Tribunal a enregistré 136 nouvelles requêtes en révision (79 du secteur aéronautique, 52 du secteur maritime, 5 de l'Office des transports du Canada) et 7 requêtes en appel (4 du secteur aéronautique, 3 du secteur maritime). En outre, 7 certificats ont été fournis au ministre, en vertu de l'article 7.92 de la Loi sur l'aéronautique.
Aux nouvelles causes enregistrées au cours de cet exercice s'ajoutent 237 causes reportées de l'exercice précédent, pour un total de 380causes portées devant le Tribunal, soit 14 dossiers de moins qu'au calendrier de l'exercice 2012-2013.
Le Tribunal a entendu 30 révisions (14 du secteur aéronautique et 16 du secteur maritime) et 2 appels (1 du secteur aéronautique et 1 du secteur maritime) pour un total de 29 jours d'audience. Parmi les 32 causes qui ont procédé à une audience, plusieurs d'entre elles ont été ajournées et reportées à une date ultérieure. À la fin de l'exercice 2013-2014, 137 causes étaient en suspens, 8 étaient en attente d'une décision et 13 étaient prévues au calendrier de l'exercice 2014-2015.
Au cours de l'exercice 2013-2014, 181 causes ont été réglées sans audience. Il faut noter que parmi ces causes, bon nombre d'entre elles étaient liées à des requêtes déposées auprès du Tribunal et réglées peu avant la tenue de l'audience, c'est-à-dire après que le greffe ait terminé les préparatifs de celles-ci.
Les 181 causes ont été réglées sans audience pour l'un ou l'autre des motifs suivants : le titulaire de document a payé l'amende avant le commencement de l'audience; la licence du titulaire de document a été rétablie avant l'audience; le titulaire de document a retiré sa demande d'audience; le ministre a retiré l'avis ou les parties en sont venues à une entente.
Efficacité
En 2012-2013, le Tribunal a renvoyé au ministre des Transports 5 causes pour réexamen
L'efficacité du Tribunal peut se mesurer par sa capacité de permettre aux intéressés du monde canadien des transports d'obtenir la révision des décisions ministérielles de façon juste, équitable et dans un délai raisonnable.
Le nombre de jours écoulés en 2013-2014 avant qu'une décision soit rendue après une audience se chiffre en moyenne à 158 jours pour une révision et à 159 pour un appel.
Le Tribunal encourage la tenue de conférences préparatoires à l'audience pour venir en aide aux parties comparaissant devant lui, dans le but de déterminer les questions sur lesquelles le Tribunal devra statuer et pour permettre la divulgation de documents. Cela permet de réduire la durée des audiences et d'éviter les ajournements à la dernière minute rendus nécessaires à la suite de divulgations tardives d'information.
En 2012-2013, le Tribunal a renvoyé au ministre des Transports 5 causes (3 du secteur aéronautique, et 2 du secteur maritime) pour réexamen, étant donné que le Tribunal n'a pas le pouvoir de prendre des décisions à la place du ministre dans ce genre de situation. Le ministre a maintenu la décision à la suite de la révision dans une cause et nous attendons le résultat dans 4 causes.
En 2013-2014, le Tribunal a renvoyé 5 causes au ministre pour réexamen (2 du secteur aéronautique, 3 du secteur maritime). Nous attendons l'issue de toutes ces causes.
Formation et perfectionnement
Lorsque de nouveaux conseillers sont nommés, ils bénéficient d'une formation sur place sur tous les aspects du droit administratif et sur le déroulement des audiences. Ils peuvent également obtenir de l'aide auprès d'avocats pratiquant à l'extérieur du Tribunal sur des questions concernant la conférence préparatoire, l'audience et l'étape suivant celle-ci. À l'interne, le personnel est invité à suivre annuellement des cours de formation professionnelle.
Les ressources de formation des conseillers et du personnel sont disponibles sous divers formats, notamment en ligne, sur support électronique et dans les formats publiés traditionnels. Les conseillers bénéficient en outre, à travers des contacts réguliers, de communications et de mises à jour permanentes, comprenant notamment des téléconférences spécifiques à chaque secteur et un bulletin interne d'information périodique.
Le succès du Tribunal est attribuable, en grande partie, à l'importance qu'il place à la formation et au perfectionnement de ses conseillers et de son personnel.
La qualité des audiences tenues partout au pays, et des décisions rendues, reflètent la grande expertise que possèdent les conseillers du Tribunal et le niveau élevé de formation qui leur est donnée.
Plans d'avenir
Les défis les plus importants pour le Tribunal sont le nombre de conseillers disposés à tenir des audiences avec célérité et le recrutement et le maintien de conseillers possédant les compétences appropriées. Pour exécuter son mandat et programme, le Tribunal doit pouvoir compter sur un nombre adéquat de conseillers qui possèdent les compétences et le savoir-faire souhaités relativement aux différents modes de transports, ainsi que l'expertise juridique et médicale. Outre le perfectionnement professionnel des conseillers, le personnel aura besoin de formation supplémentaire, la planification de la relève devra être entreprise, et d'autres employés devront être embauchés afin de préserver l'efficacité et les meilleures pratiques.
Des mesures visant à atténuer l'arriéré de cas croissant comprennent l'utilisation de la vidéoconférence pour tenir des audiences. Cela facilitera la logistique de l'organisation des audiences et augmentera le nombre d'audiences que le Tribunal peut tenir. Le Tribunal vise également à réduire le délai des reports de deux ans à un an pour contribuer à réduire l'arriéré. Enfin, le Tribunal continuera à examiner ses processus internes afin d'améliorer son efficacité dans l'élaboration des décisions.
En mars 2014, le Gouvernement du Canada a annoncé l'introduction d'une nouvelle loi visant à centraliser et coordonner la prestation de services de soutien à certains des tribunaux administratifs, dont le TATC, par le biais d'une seule et même organisation intégrée – le Service canadien d'appui aux tribunaux administratifs (SCDATA).
L'un des objectifs principaux de la création du SCDATA est de mieux répondre aux besoins administratifs des tribunaux. Cette nouvelle organisation, plus grande, centralisera les ressources de plus petites entités, ce qui permettra de renforcer le soutien aux tribunaux et de moderniser leurs activités, dans le but d'améliorer l'accès à la justice pour les Canadiens.
Ressources
| Budget 2013-2014 | Dépenses actuelles 2013-2014 | |
|---|---|---|
| Personnel | ||
| Traitements et salaires | 729,0 | 769,6 |
| Contributions aux régimes d'avantages sociaux des employés | 126,9 | 137,2 |
| Total du personnel | 855,9 | 906,8 |
| Biens et services | ||
| Transports et communications | 200,0 | 106,1 |
| Information et service d'imprimerie | 25,0 | 0,0 |
| Services professionnels et spéciaux | 309,0 | 399,4 |
| Location | 25,0 | 20,4 |
| Achat de services, de réparation et d'entretien | 5,0 | 0,0 |
| Services publics, fournitures et approvisionnements | 0,0 | 37,9 |
| Total des biens et services | 564,0 | 563,8 |
| Total Général | 1 419,9 | 1 470,6 |
| Distribution des équivalents temps plein | ETP* |
|---|---|
| Gouverneur en conseil (GC) | 2 |
| Services administratifs (AS) | 8 |
| Services d'information (IS) | 2 |
| Total | 12 |
| * ETP : « Équivalents temps plein » désigne la mesure de l'utilisation des ressources humaines | |
Données statistiques
Les pages suivantes renferment des tableaux de données fondées sur les nouvelles requêtes que le Tribunal a reçues au cours de l'exercice 2013-2014 et sur les dossiers reportés de l'exercice 2012-2013.
Les tableaux sont présentés selon divers intérêts et catégories.
- Total des dossiers par catégorie
- Révisions et Appels réglés au moyen d'une audience
- Audiences par catégorie
- Issue des audiences par résultat
- Cas médicaux
- Suspensions
- Amendes
- Annulations
- Refus de délivrer
- Refus de rayer une mention
.50
| Catégorie | Pacifique | Prairies et Nord | Ontario | Québec | Atlantique | AC | Total | % |
|---|---|---|---|---|---|---|---|---|
| Cas médicaux | ||||||||
| Aéronautique | 14 | 23 | 35 | 22 | 5 | 7 | 198 | 52 |
| Maritime | 0 | 0 | 0 | 0 | 0 | 92 | ||
| Suspensions | ||||||||
| Aéronautique | 7 | 14 | 0 | 3 | 1 | 0 | 25 | 7 |
| Amendes | ||||||||
| Aéronautique | 9 | 13 | 8 | 14 | 5 | 1 | 131 | 34 |
| Maritime | 11 | 1 | 23 | 22 | 18 | 0 | ||
| Office des transports du Canada | 0 | 0 | 0 | 0 | 0 | 6 | ||
| Annulations | ||||||||
| Maritime | 0 | 0 | 0 | 1 | 0 | 0 | 1 | |
| Refus de délivrer | ||||||||
| Aéronautique | 1 | 5 | 11 | 2 | 1 | 3 | 24 | 6 |
| Maritime | 0 | 0 | 0 | 0 | 1 | 0 | ||
| Aéronautique | 0 | 0 | 0 | 0 | 0 | 1 | 1 | .50 |
| Total | 42 | 56 | 77 | 64 | 31 | 110 | 380 | |
| % | 11 | 15 | 20 | 17 | 8 | 29 | - | 100 |
Révisions et appels
Ce diagramme à barres verticales représente les données du tableau ci-dessus. Il illustre le nombre de révisions et d’appels réglés au moyen d’une audience par région.
| Niveau de l'audience | Pacifique | Prairies et Nord | Ontario | Québec | Atlantique | AC | Total | % |
|---|---|---|---|---|---|---|---|---|
| Révisions | ||||||||
| Aéronautique | 2 | 1 | 6 | 1 | 2 | 2 | 30 | 94 |
| Maritime | 2 | 0 | 1 | 4 | 2 | 7 | ||
| Appels | ||||||||
| Aéronautique | 0 | 0 | 0 | 0 | 1 | 0 | 2 | 6 |
| Maritime | 1 | 0 | 0 | 0 | 0 | 0 | ||
| Total | 5 | 1 | 7 | 5 | 5 | 9 | 32 | |
| % | 16 | 2 | 22 | 16 | 16 | 28 | - | 100 |
| Catégorie | Pacifique | Prairies et Nord | Ontario | Québec | Atlantique | AC | Total |
|---|---|---|---|---|---|---|---|
| Cas médicaux | |||||||
| Aéronautique | 1 | 1 | 0 | 0 | 0 | 0 | 9 |
| Maritime | 0 | 0 | 0 | 0 | 0 | 7 | |
| Amendes | |||||||
| Aéronautique | 1 | 0 | 2 | 1 | 2 | 0 | 16 |
| Maritime | 3 | 0 | 1 | 4 | 2 | 0 | |
| Refus de délivrer | |||||||
| Aviation | 0 | 0 | 4 | 0 | 1 | 2 | 7 |
| Total | 5 | 1 | 7 | 5 | 5 | 9 | 32 |
Audiences par catégorie
Ce diagramme circulaire représente les données du tableau ci-dessus. Il illustre le nombre d’audiences par catégorie.
| Résultat | Pacifique | Prairies et Nord | Ontario | Québec | Atlantique | AC | Total |
|---|---|---|---|---|---|---|---|
| Allégation du ministre confirmée: sanction réduite | |||||||
| Aéronautique | 1 | 0 | 0 | 0 | 0 | 0 | 1 |
| Allégation du ministre confirmée: sanction confirmée | |||||||
| Aéronautique | 0 | 0 | 0 | 1 | 1 | 0 | 5.5 |
| Maritime | 0.5 | 0 | 0 | 2 | 1 | 0 | |
| Allégation du ministre rejetée | |||||||
| Aéronautique | 0 | 0 | 1 | 0 | 0 | 0 | 2.5 |
| Maritime | 1.5 | 0 | 0 | 0 | 0 | 0 | |
| Allégation du ministre confirmée: sanction augmentée | |||||||
| Maritime | 0 | 0 | 0 | 0 | 1 | 0 | 1 |
| Appel rejeté: décision du ministre confirmée | |||||||
| Maritime | 1 | 0 | 0 | 0 | 0 | 0 | 1 |
| Entente conclue entre les parties | |||||||
| Maritime | 0 | 0 | 0 | 1 | 0 | 0 | 1 |
| Décisions en attente | |||||||
| Aéronautique | 0 | 0 | 0 | 0 | 1 | 0 | 3 |
| Maritime | 0 | 0 | 1 | 1 | 0 | 0 | |
| Ajournement de l'audience: de convoquer à nouveau | |||||||
| Aéronautique | 0 | 0 | 1 | 0 | 0 | 0 | 1 |
| Total | 4 | 0 | 3 | 5 | 4 | 0 | 16 |
| Résultat | Pacifique | Prairies et Nord | Ontario | Québec | Atlantique | AC | Total |
|---|---|---|---|---|---|---|---|
| Décision du ministre confirmée | |||||||
| Aéronautique | 0 | 1 | 0 | 0 | 0 | 0 | 3 |
| Maritime | 0 | 0 | 0 | 0 | 0 | 2 | |
| Renvoi au ministre pour réexamen | |||||||
| Maritime | 0 | 0 | 0 | 0 | 0 | 1 | 1 |
| Décisions en attente | |||||||
| Aéronautique | 1 | 0 | 0 | 0 | 0 | 0 | 5 |
| Maritime | 0 | 0 | 0 | 0 | 0 | 4 | |
| Total | 1 | 1 | 0 | 0 | 0 | 7 | 9 |
| Résultat | Pacifique | Prairies et Nord | Ontario | Québec | Atlantique | AC | Total |
|---|---|---|---|---|---|---|---|
| Renvoi au ministre pour réexamen | 0 | 0 | 1 | 0 | 0 | 0 | 1 |
| Décision du ministre confirmée | 0 | 0 | 2 | 0 | 0 | 0 | 2 |
| Décisions en attente | 0 | 0 | 1 | 0 | 1 | 2 | 4 |
| Total | 0 | 0 | 4 | 0 | 1 | 2 | 7 |
Données historiques
| Région | 2013-2014 | 2012-2013 | 2011-2012 | 2010-2011 | 2009-2010 |
|---|---|---|---|---|---|
| Pacifique | 42 | 40 | 46 | 41 | 41 |
| Prairies et Nord | 56 | 82 | 82 | 83 | 88 |
| Ontario | 77 | 68 | 58 | 47 | 37 |
| Québec | 64 | 63 | 70 | 56 | 39 |
| Atlantique | 31 | 41 | 27 | 20 | 30 |
| AC | 110 | 100 | 72 | 46 | 26 |
| Total | 380 | 394 | 355 | 293 | 261 |
| Sommaire | Pacifique | Prairies et Nord | Ontario | Québec | Atlantique | AC | Total |
|---|---|---|---|---|---|---|---|
| Total des audiences | 204 | 670 | 354 | 404 | 166 | 71 | 1869 |
| % | 11 | 36 | 19 | 22 | 8 | 4 | 100 |
Parmi les 1 869 causes réglées au moyen d'une audience, 1 504 étaient des révisions (80 %) et 365, des appels (20 %).
| 2013-2014 | 2012-2013 | 2011-2012 | 2010-2011 | 2009-2010 | |
|---|---|---|---|---|---|
| Nouvelles requêtes | 136 | 190 | 180 | 149 | 130 |
| Requêtes réglées sans audience | 181 | 114 | 105 | 92 | 87 |
| Audiences en révision | 30 | 33 | 40 | 28 | 34 |
| Audiences en appel | 2 | 11 | 4 | 8 | 9 |