Letter
May 23, 2014
The Honourable Lisa Raitt, P.C., M.P.
Minister of Transport
Transport Canada
Place de Ville, Tower “C”
330 Sparks Street, 29th Floor
Ottawa, Ontario K1A 0N5
Dear Honourable Minister:
RE: ANNUAL REPORT 2013-2014
In reference to the above and pursuant to section 22 of the Transportation Appeal Tribunal of Canada Act, I am very pleased to submit to Parliament, through your intermediary, the Annual Report of the Transportation Appeal Tribunal of Canada for the fiscal year 2013-2014.
It is an honour and a privilege to serve Canadians in the national transportation sector.
Yours sincerely,
John Badowski
Acting Chairperson
Tel.: 613-990-6906
Fax: 613-990-9153
E-mail: info@tatc.gc.ca
Message from the Chairperson
It is my pleasure to present the 2013-2014 Annual Report of the Transportation Appeal Tribunal of Canada. As an independent and transparent forum for communication and conflict resolution, the Tribunal serves Canadians by conducting hearings of Federal enforcement and licensing decisions in the transportation industry.
The Tribunal hears cases across the country in the aviation, marine, rail, and the bridges and tunnels sectors (including medical cases). Through an adjudicative process of Reviews and Appeals, we continue to play a unique and active role in the relationship between the Federal Government and the transportation community.
Over the past year, the Tribunal has experienced a significant increase in medical cases. It is anticipated that this trend will continue, along with an increase in the number of Review and Appeal hearings based on the economy and enhanced monitoring of the various modes of federally-regulated transportation, particularly in the rail sector.
These developments bring certain challenges for the Tribunal, such as the number of Members available to conduct hearings expeditiously, and the recruitment and retention of Members with the appropriate skill sets.
I am pleased to report that this year, the Tribunal is deploying innovative and cost-saving measures to address these challenges; from the use of advanced technologies for conferencing and professional development, to the implementation of more efficient internal processes.
Since joining the Tribunal in January 2014, I have already witnessed Tribunal Members' professionalism, expert knowledge, and abilities to render informed, independent decisions. I am proud to be part of a group of experienced Members who are actively engaged on matters of importance to Canada's transportation sector, and to work with a dedicated staff who diligently administer the day to day operations of the Tribunal.
John Badowski
Acting Chairperson
Overview
Introduction
The Transportation Appeal Tribunal of Canada replaced the Civil Aviation Tribunal in 2003, originally established under Part IV of the Aeronautics Act in 1986. On the recommendation of the Minister of Transport, pursuant to section 73 of the Transportation Appeal Tribunal of Canada Act, assented to on December 18, 2001, being chapter 29 of the Statutes of Canada, 2001, the Act officially came into force on June 30, 2003.
The Tribunal is available to hear Review and Appeal Hearings originating from the aviation, marine, rail, and bridges and tunnels sectors. The Tribunal provides an independent review process for anyone who has been given notice of an administrative or enforcement action taken by the Minister of Transport, or the Canadian Transportation Agency, under various Federal transportation Acts.
Sections 2 and 3 of the Transportation Appeal Tribunal of Canada Act amend the Aeronautics Act, the Canada Shipping Act, 2001, the Marine Transportation Security Act, the Railway Safety Act, the Canada Transportation Act, the International Bridges and Tunnels Act and the Canada Marine Act to establish the jurisdiction and decision-making authorities of the Tribunal under those Acts.
Mandate
The Tribunal's principal mandate is to hold Review and Appeal Hearings at the request of interested parties with respect to certain administrative actions taken under various Federal transportation Acts.
Program Objective and Description
The objective of the program is to provide the multi-modal transportation community with the opportunity to have enforcement and licensing decisions of the Minister of Transport reviewed by an independent, quasi-judicial body specialized in transportation law.
The Minister's enforcement and licensing decisions may include the issuance of orders, the imposition of monetary penalties or the suspension, cancellation, refusal to renew, or the refusal to issue or amend documents of entitlement on medical or other grounds. The person or corporation affected is referred to as the document holder.
These decisions are reviewed through a two-stage adjudicative process that includes Review Hearings and Appeal Hearings. All hearings are held expeditiously and informally, in accordance with the administrative law rules of fairness and natural justice.
At the conclusion of a hearing, the Tribunal may confirm the Minister's decision, substitute its own decision, or refer the matter back to the Minister for reconsideration.
It is noteworthy to mention that expanded jurisdiction over the past decade, combined with regulatory changes and increasing awareness of the Tribunal's role in the Federal transportation sector, have resulted in an increasing caseload that is expected to continue in the years ahead.
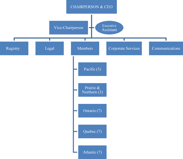
Organizational Structure
The Tribunal's Chairperson is also its Chief Executive Officer. The Chairperson is responsible for directing and supervising the work necessary to facilitate the functions of the Tribunal. The Chairperson, Vice-Chairperson and immediate staff account for twelve full-time equivalents. On November 22, 2013, Richard Hall's term as Chairperson came to an end and John Badowski was appointed as the Vice-Chairperson and Acting Chairperson.
As of the end of fiscal year 2013-2014, 29 part-time Members were in office. Members are drawn from across Canada and are appointed by Governor in Council on the basis of their transportation knowledge and expertise. During 2013-2014, three part-time Members were renewed and one new part-time Member was appointed.
Basic Principles
The basic principles governing the Tribunal are those of independence and transportation expertise. The sound, competent, and comprehensive execution of the Tribunal's mandate determines its effectiveness in dealing with the national transportation community.
The Tribunal offers its services in both official languages of Canada. It is also itinerant, in the sense that its hearings take place throughout Canada, at the convenience of the parties to the extent possible.
In enforcement matters, the location will normally be where the alleged infraction occurred, or the nearest practical alternative, so that witnesses for the parties may present themselves with minimum displacement costs.
In medical cases, hearings are held at a location nearest to the residence of the document holder which is accessible by commercial transportation.
Organization Chart
* Twelve full-time equivalents (FTEs) are utilized by the continuing full-time employees, including the Chairperson and Vice-Chairperson. During fiscal year 2013-2014, three part-time Members were renewed and one new part-time Member was appointed.
Organization chart
This chart shows the Tribunal’s organization.
| 1. | Chairperson and CEO | |||||
| 2. | Vice-Chairperson | Executive Assistant | ||||
| 3. | Registry | Legal | Members
| Corporate Services | Communications | |
Tribunal Members - Full-time
John Badowski - Vice-Chairperson
Mr. John Badowski was appointed to a five-year full-time term as Vice-Chairperson of the Tribunal, effective January 1, 2014.
Mr. Badowski was a member of the Refugee Protection Division of the Immigration and Refugee Board of Canada (IRB) since 2008 as a presiding member and, subsequently, as coordinating member and team leader. He is also the former chairperson of the IRB's Professional Development Committee and a former member of the International Association of Refugee Law Judges, where he served on its Expert Evidence Working Party.
Mr. Badowski previously served in the Toronto Police Service for 27 years, holding supervisory and senior management positions in several of its units: the Marine Unit, Community Programs, and Forensic Identification. In addition to holding a bachelor of science degree from the University of Toronto, Mr. Badowski has been recognized at home and abroad for his innovative and exemplary work in policing. In 2003, he was awarded the Prague Medal from the Government of Romania for helping to modernize policing in Romania and assisting the country's entry into NATO. In 2002, he was awarded the Governor General's Meritorious Service Medal for his participation in the Toronto Police international policing mission to Rwanda in 1994.
Tribunal Members - Part-time
Simon Paul Barker
Peterborough, Ontario
» Appointed to a part-time term of four years on October 4, 2012.
Mr. Barker received his early academic training in the United Kingdom at the University of Wales and his Canadian degree from Dalhousie University in Halifax, Nova Scotia. Over the course of the past 27 years he has focused on transportation and insurance related matters, and on the marine industry in particular. His clients have included the public and private sector, both here in Canada and internationally. Before his legal career, Mr. Barker worked in the insurance business, first as an adjuster and then as a broker. As a lawyer, Mr. Barker worked with the Canadian Department of Justice, with a law firm in Western Canada, as a sole practitioner in association with that same Western firm and as counsel to a law firm in Toronto, Ontario. He has also worked as a mediator with the United Nations in Cyprus. While with the Canadian Coast Guard in the 1990s, Mr. Barker helped draft amendments to the Canada Shipping Act and other pieces of Federal legislation and their underlying Regulations.
Brad M. Caldwell
Vancouver, British Columbia
» Appointed to a part-time term of three years on February 3, 2011.
Mr. Caldwell holds a Bachelor of Laws degree from the University of Victoria Law School and an advanced mediation certificate. He has practiced law since his admission to the British Columbia Bar in 1986, with an emphasis on maritime and fisheries litigation, general commercial litigation and administrative law. Prior to his legal career, Mr. Caldwell gained practical experience in the marine industry as a fisherman, deckhand, commercial diver and longshoreman. His professional associations include the Canadian Maritime Law Association, the Law Society of British Columbia and the Marine Insurance Association of British Columbia.
Dr. Kenneth J. Corbet
Calgary, Alberta
» Appointed to a part-time term of three years on March 3, 2011.
Dr. Corbet is a specialist in Occupational Medicine and a Clinical Associate Professor at the University of Calgary. He has served as Examiner and Chief Examiner in Occupational Medicine for the Royal College of Physicians and Surgeons, and held executive positions with national and provincial occupational medicine associations. He has developed fitness-to-work assessment programs for high-risk occupations in the transportation, offshore oil and gas, petrochemical, and waste management sectors.
Caroline Desbiens
Sainte-Foy, Québec
» Reappointed to a term of four years on May 14, 2010.
A lawyer since 1988, she works principally in the areas of aviation and maritime law. Ms. Desbiens received a law degree from the University of Laval in 1987, and a diploma in International Law and Comparative Law from the University of San Diego in 1988. Ms. Desbiens received a Master's degree in Air and Space Law from McGill University in 1993. A member of the Barreau du Québec, Ms. Desbiens is also a member of the Canadian Bar Association, the Association québécoise des transporteurs aériens, the Insitute of Air and Space Law Association, the Canadian Maritime Law Association and the Chambre de commerce de Québec.
Gary Drouin
Chelsea, Québec
» Appointed to a term of four years on November 22, 2012.
Mr. Drouin of Chelsea, Quebec, has over 30 years of experience in management and administration at Transport Canada, where he has specialized in rail safety. In his daily work, and as president of an international symposium, Mr. Drouin has actively promoted level crossing safety and trespass prevention though outreach and education. Through his skill in facilitating international partnerships, sharing knowledge, and fostering collaboration on projects, he has contributed to Canada being recognized as a world leader in railway safety. Mr. Drouin has received several prizes for excellence, including one from l'Association du transport écolier du Québec for his work on school transport safety. He has been a member of a number of organizations including the Federation of Canadian Municipalities and the Canadian Association of Police Chiefs.
Patrick Terrence Dowd
Port Colbourne, Ontario
» Reappointed to a part-time term of three years on June 18, 2013.
Captain Dowd holds a Bachelor of Arts from the University of Toronto and a Bachelor of Laws from the University of Windsor. He served as an Air Force Officer, a Flight Instructor and Transport Pilot in Europe. He simultaneously performed duties as a pilot and assisted with the responsibilities of Counsel to Air Canada. He entered private practice as an Associate to the firm of Helson, Kogan, Ashbee, in Georgetown, Ontario, where he eventually became a sole practitioner. After his career at Air Canada, he was invited to join Skyservice Airlines and rose to become Chief Pilot, and later Director of Flight Operations. Captain Dowd was invited by Boeing to join Alteon, their training company in Korea, as an Airbus instructor, where he became a Check Pilot for the Korean Government on A320/321 and A330 aircraft. He holds a current Korean Airline Transport Pilot's Licence and a renewable Canadian Airline Transport Pilots Licence.
Mark A.M. Gauthier
Gatineau, Quebec
» Appointed to a part-time term of four years on March 1, 2012.
Mr. Gauthier received a Bachelor of Laws Degree from the University of Ottawa, Faculty of Common Law, in 1972 and was called to the Bar of the Law Society of Upper Canada in 1974. He was engaged in the general practice of law from his call to the Bar until he joined Justice Canada in 1982. Mr. Gauthier practiced maritime law in the Legal Services Unit of Transport Canada as Counsel and as Senior Counsel from 1982 until 2005 and thereafter as the General Counsel of the Maritime Law Secretariat until he retired in June 2011. During his career, he provided general legal services to the marine sector of Transport Canada and, in particular, was responsible for the development of major marine legislative and regulatory initiatives such as the Canada Shipping Act, 2001, and the Marine Liability Act. Mr. Gauthier also represented Canada for many years as Head of Delegation to the Legal Committee of the International Maritime Organization and as Alternate Head of Delegation to the International Oil Pollution Compensation Funds. While acting in those positions, he was involved in the negotiation and adoption of several international shipping treaties, many of which were implemented subsequently into Canadian law. Mr. Gauthier is a member of the Law Society of Upper Canada, an Honorary Life Member of the Canadian Maritime Law Association and a Titulary Member of the Comité Maritime International.
Dr. Trevor Allan Gillmore
Kleinburg, Ontario
» Reappointed to a part-time term of five years on May 9, 2011.
Dr. Gillmore holds a Doctor of Medicine Degree from McMaster University. In 2008, he received his Fellowship in Occupational Medicine and completed a Master's Degree in Aviation Medicine through Otago University in New Zealand. He currently serves as a Provincial Coroner for Ontario. He is also a Flight Surgeon and Pilot for Air Canada and a Medical Support Specialist for the Transportation Safety Board of Canada. He was previously an Emergency Room Physician at three Greater Toronto Area hospitals. He has worked and trained extensively in the forensic sciences field and is a member of a number of committees and associations, including the College of Physicians and Surgeons of Ontario and the Canadian Aerospace Medical Association.
David G. Henley
Halifax, Nova Scotia
» Appointed to a part-time term of four years on August 6, 2010.
Mr. Henley is a partner in the Halifax office of the law firm of Stewart McKelvey. Mr. Henley is a graduate of the University of New Brunswick (Bachelor of Business Administration in 1989 and Bachelor of Laws in 2000) and Dalhousie University (Master of Laws in Marine and Environmental Law in 2003). He has a broad commercially-oriented practice in the areas of maritime, construction, energy and natural resources and environmental law. After a career in the army as an artillery officer, Mr. Henley was admitted to the Nova Scotia Bar in 2001. He continues to serve in the Army Reserve as a Brigadier General. After returning from a tour in Afghanistan in 2010, he was awarded the Bronze Star Medal by the United States and invested as a Member of the Order of Military Merit by the Governor General. Mr. Henley is a past chair of his firm's Marine Practice Group and of the CBA Environmental Law Subsection, Nova Scotia, and has written, presented and published papers on a variety of marine and environment-related subjects. Mr. Henley is an Associate of the Marine Environmental Law Institute and part-time faculty at the Schulich School of Law where he teaches Fisheries Law.
Dr. Trevor Jain
Charlottetown, Prince Edward Island
» Appointed to a part-time term of four years on February 3, 2011.
Dr. Jain holds a Bachelor of Science degree in biology and computer science from Acadia University and a Medical Degree from Dalhousie University, and pursued further studies in medicine at the University of Ottawa and Queen's University. He is currently an attending physician in emergency medicine at Queen Elizabeth Hospital in Charlottetown, Prince Edward Island, and serves as Coroner for the Prince Edward Island Department of Justice and Public Safety. Dr. Jain has served as a family physician, emergency specialist, a clinical director for a NATO hospital unit in Bosnia and as a pathology operations officer for the Swissair 111 accident investigation. He was awarded the Meritorious Service Medal by the Governor General for his work on this investigation. He has flown commercial aircraft and was an infantry officer with the Department of National Defence. Dr. Jain also serves as a Medical Officer with the Canadian Forces in the Reserves. He has been awarded the Army Achievement Medal by the United States for his efforts in training their medics. His professional affiliations include the Canadian Association of Emergency Physicians, the Canadian College of Family Physicians, the Canadian Medical Association and the Canadian Owners and Pilots Association.
C. Michael Keefe
Mount Pearl, Newfoundland and Labrador
» Reappointed to a part-time term of four years on September 29, 2011.
Mr. Keefe graduated from the Canadian Coast Guard College in 1974. He is a retired Professional Engineer who practiced in the Province of Newfoundland and Labrador. He holds a Certificate of Competency issued by the Government of Canada as a First Class Marine Engineer. Mr. Keefe spent several years with the Canadian Coast Guard serving as a Ship's Engineering Officer and Chief Engineer and later ashore, as the Supervisor of Engineering for the Newfoundland Region. He then spent several years with Transport Canada Marine Safety as the Manager of Examinations and Enforcement for the Atlantic Region. He has held ministerial appointments with Marine Safety as a Steamship Inspector, Examiner of Engineers, Pollution Prevention Officer and Health and Safety Officer. Since 2006, Mr. Keefe has been employed as Manager of Marine Fleet Maintenance with Diesel Injection Sales & Service Ltd. of Mount Pearl in Newfoundland.
Sarah M. Kirby
Halifax, Nova Scotia
» Appointed to a part-time term of four years on April 5, 2012.
Sarah Kirby was admitted to the Nova Scotia Barristers' Society as Barrister and Solicitor in 2000. She is currently the Assistant Dean, Student Services at the Schulich School of Law at Dalhousie University. From 2000 until 2011, she practiced law in various firms in Nova Scotia and made appearances in the Federal Court of Canada, the Nova Scotia Supreme Court and the Nova Scotia Provincial Court. Ms. Kirby is a member of the Canadian Maritime Law Association, the Women's International Shipping and Trading Association and the Eastern Admiralty Law Association.
Herbert Lee
Richmond, British Columbia
» Reappointed to a part-time term of four years on September 20, 2010.
Mr. Lee is the managing director of LTA Holidays (Canada) Ltd., a Vancouver-based IATA travel agency. He is also a private pilot and a certified travel manager. Mr. Lee is a member of the Richmond Chamber of Commerce, the Hong Kong Aviation Club, the Royal Canadian Mounted Police Advisory Committee for Multiculturalism in Richmond, and the Consumer Protection of British Columbia Advisory Committee. Mr. Lee is a former Air Crew member (volunteer) for the Royal Hong Kong Auxiliary Air Force, and a former Assistant Superintendent of Hong Kong Air Terminal Services Ltd. for Hong Kong Kai Tak Airport. He has studied at Simon Fraser University, the Hong Kong Polytechnic University and the Royal Navy School in the United Kingdom.
Barrie LePitre
Gloucester, Ontario
» Reappointed to a part-time term of four years on December 3, 2011.
Mr. LePitre holds a Bachelor of Arts Degree from Carleton University in Ottawa, and a Bachelor of Laws Degree from Osgoode Hall Law School of York University in Toronto. He began his career in 1977 as counsel for the Commercial and Property Law Section of the Regional Office of Justice Canada in Toronto, Ontario. In 1983, he began serving as counsel with the Department's Legal Services offices in Ottawa. During a 30-year career until his retirement in 2007, Mr. LePitre provided legal services to many client departments. Of special note is his service as general counsel for Transport Canada from 1996 to 2007, during which time he provided a wide range of advisory legal services with respect to the marine component of Transport Canada, particularly concerning the Canada Marine Act. Mr. LePitre is a member of the Law Society of Upper Canada and a Notary Public for the Province of Ontario.
J. Ed Macdonald
Pictou County, Nova Scotia
» Appointed to a part-time term of four years on December 13, 2012.
Mr. Macdonald is a retired commercial aviation pilot whose 31 years of employment with several major airlines reflects an outstanding record of performance, reliability and commitment. He retired as a captain from Air Canada after flying on domestic and international routes on various passenger aircraft. During his career, Mr. Macdonald amassed 18,000 flight hours, an achievement that required both a high level of technical skill, and strong team-building and leadership abilities. A graduate of Rothesay Collegiate in New Brunswick, Mr. Macdonald was born in New Glasgow, Nova Scotia and lives in Pictou County, where he is active in the community as a volunteer.
Elizabeth MacNab
Ottawa, Ontario
» Reappointed to a part-time term of four years on December 3, 2011.
Ms. MacNab holds a Bachelor of Laws Degree from the University of Toronto, a Diploma in Legislative Drafting and a Licentiate in Laws Degree from the University of Ottawa. She was called to the Bar of Ontario in 1967. She began her legal career as Counsel for a private law firm and participated in studies with the Law Reform Commission of Ontario. From 1981 to 1986, she worked as a Legislative Officer with Transport Canada's Aeronautics Act Task Force. In 1986, she moved to Transport Canada's Aviation group, where she oversaw the preparation of draft regulations for review by Justice Canada, and provided policy advice on amendments to Federal Transportation Acts. In 1990, she became Counsel for Transport Canada, providing legal advice on matters relating to various modes of transportation and administrative law. Ms. MacNab also represented Transport Canada at international conferences and committees on aviation-related matters.
Dr. Roy Montgomery
Tyne Valley, Prince Edward Island
» Appointed to a part-time term of three years on June 23, 2011.
Dr. Montgomery attended Prince of Wales College before completing a B.Sc. at Dalhousie University. He joined the Royal Canadian Navy in September 1963. In 1968, he graduated as a long range navigator at the Royal Canadian Air Force Air Navigation School at Canadian Forces Base Winnipeg. Dr. Montgomery resigned from the Canadian Forces in September 1973 to attend Dalhousie Medical School and graduated in 1977. Since then, he has worked in general practice and as an emergency room physician in Western P.E.I. From 1979 to 2012, he served as Coroner for Prince and Queens Counties. He was reappointed as Coroner in 2012. He served as a council member of the College of Physicians and Surgeons of P.E.I. from 1988 until 1998 and he was president of the College from 1996 until 1998. From 1990 to present, he has been a Civil Aviation Medical Examiner for Transport Canada.
Arnold Marvin Olson
Langley, British Columbia
» Appointed to a part-time term of four years on March 1, 2012.
Mr. Olson, Captain (ret.), recently completed a 32-year flying career, retiring as an approved check pilot – Boeing 767, based in Vancouver, and flying international routes. His previous assignments have included a management position as senior check pilot – Embraer 170/190, a training captain– Airbus 320, and a crew resource management facilitator conducting courses dealing with issues of pilot judgment. A graduate of Simon Fraser University (B.Sc.), Mr. Olson has attended various industry courses, such as: Human Factors in Aviation, Aviation Safety Program Management, and Conflict Resolution in the Workplace. He has served as Director, Trinity Western University Institute of Aviation. He is the founder of the Air Canada Pilots Bone Marrow Registry Program. He has received the Honouring Our Lifeblood Award from Canadian Blood Services and the Award of Excellence from Air Canada. He founded and chaired the Canadian Cancer Society Langley Relay for Life, is Chair of the 2013 Special Olympics BC Summer Games Organizing Committee and has served as the treasurer of Hope International Development Agency.
Capt. James R. Parsons
St. John's, Newfoundland
» Appointed to a part-time term of four years on June 21, 2012.
Mr. Parsons is a director, coordinator and lecturer at the Fisheries and Marine Institute of Memorial University, and he has held these positions since 1997. He has been responsible for the development and delivery of oil tanker, floating production storage and offloading, mobile offshore drilling unit, and marine regulatory awareness training programs for clients working with the Hibernia and Terra Nova projects. Previously, Mr. Parsons was a marine consultant at Bateman Chapman (Canada) Ltd. and he owned OTI Canada Group, a company involved in marine surveying, cargo inspections and safety and pollution control. Currently he owns a marine consultancy called Global Marine Solutions. He is a Master Mariner with significant experience in Canadian Arctic waters and, among his many degrees, he has a PhD in marine transportation and economics from the University of Plymouth in England, and a bachelor of maritime studies from Memorial University.
Dr. Robert Perlman
Montreal, Québec
» Appointed to a part-time term of five years on April 5, 2012.
Dr. Perlman holds degrees in psychology and medicine from McGill University. He is certified in family medicine, is a fellow of the College of Family Physicians of Canada (CFPC) and is certified in aviation medicine from King's College, London, United Kingdom. He is currently the chief executive officer and director of Mediservice, a medical clinic he founded in 1984 that provides commercial pilot and air traffic controller licensing exams for Canada, the United States, the United Kingdom and Europe. Dr. Perlman is also an attending physician and an associate professor of family medicine at the Jewish General Hospital in Montreal.
Alex Phillips
Edmonton, Alberta
» Appointed to a part-time term of four years on June 21, 2012.
Mr. Phillips, of Edmonton, is a Director of Regulatory Strategy at ATCO Electric Transmission. He provides legal and strategic policy advice on the activities of Alberta's regulatory agencies and their governing legislation to help develop Alberta's electricity transmission network in a safe and efficient manner. He has over 25 years of experience providing legal counsel and policy advice on transportation network matters, including deregulation, aviation licensing, export trade competitiveness and transport safety regulation. Among Mr. Phillip's qualifications are a bachelor of laws from the University of Manitoba, master of laws in international air law and deregulation from the London School of Economics, and a doctorate of juridical science in competitive network access rights from Bond University, Australia.
Franco Pietracupa
Dollard-des-Ormeaux, Québec
» Reappointed to a part-time term of four years on October 4, 2012.
Mr. Pietracupa received his College Diploma in Aeronautical Pilot Instruction in 1997. He has worked for various companies in aviation, including CESPA Flight College, and held the position of Class 1 instructor/chief flight instructor from 1997 to 2000 in different flight training organizations. With his extensive experience as a flight instructor and operator, he was designated as a flight test examiner with Transport Canada. Since April 2011, Mr. Pietracupa has held the position of Chief Pilot, Business Customer Liaison Pilots at Bombardier Aerospace in Montréal.
Dr. George E. Pugh
Vancouver, British Columbia
» Appointed to a part-time term of five years on March 1, 2012.
Dr. Pugh is a Consultant in Emergency Medicine and has been an Emergency Physician at Providence Healthcare Society in Vancouver since 1994. He has worked at Mount St. Joseph Hospital in Vancouver, where he filled various positions, including director of Emergency, head of the Department of Family Practice and emergency physician. Dr. Pugh is a member of the Royal College of Physicians and Surgeons of Canada, the Canadian Medical Association, the British Columbia Medical Association, the Canadian Association of Emergency Physicians and the College of Family Physicians of Canada. His areas of special interest and accomplishment include aviation (commercial fixed and rotary wing pilot), maritime transportation (cruise ship medicine) and road transportation.
Suzanne Racine
Kirkland, Québec
» Reappointed to a part-time term of four years on December 13, 2012.
Ms. Racine, a lawyer since 1980, holds a Licence in Civil Law from the University of Ottawa (1979), Mediator training (1992), and a Master's Degree from the Institute of Air and Space Law, McGill University (1987). She was a director of Regulatory and Government Affairs at Air Transat and has acted as a consultant in the areas of travel and air transport. Ms. Racine is a Member of the Barreau du Québec and the Institute of Air and Space Law Association.
Stephen Rogers
Vancouver, British Columbia
» Reappointed to a part-time term of three years on January 30, 2014.
Mr. Rogers was a Member of the British Columbia Legislative Assembly for 16 years. He served as a cabinet minister in several portfolios, including Minister of Transportation and Highways, and as Speaker and Deputy Speaker of the House. He began his career as a pilot with the Royal Canadian Air Force and flew commercial aircraft with Air Canada prior to and after his career in politics.
Laura Safran
Calgary, Alberta
» Appointed to a part-time term of four years on April 25, 2013.
Ms. Safran, Q. C. is a senior partner at the law firm Davis LLP in Calgary specializing in corporate and commercial, intellectual property and technology law. She is also the head of Davis LLP's national aviation law practice, and co-head of their education law practice. Prior to that, she was a partner at Fraser Milner Casgrain LLP from 1996 to 2010. She has held other executive positions as vice-president, law and corporate secretary of Canadian Airlines International from 1989 to 1995. Ms. Safran is a member of the law societies of Alberta and British Columbia. She holds an L.L.M. (doctorate of jurisprudence program) from Columbia University, an L.L.M. from the London School of Economics, an L.L.B. from Osgoode Hall, York University, and a bachelor of arts with distinction from the University of Alberta. She was named one of Canada's Most Powerful Women by The Globe and Mail in 2004, as well as one of the leading women lawyers in Canada in 2009 by the Canadian Legal Lexpert Directory.
Dr. Abdo Shabah
Montreal, Québec
» Appointed to a part-time term of five years on March 1, 2012.
Dr. Shabah received a Doctorate in Medicine in 2002 from the University of Montréal, as well as a diploma in General Medicine from the same institution in 2005. From 2005 until 2008, Dr. Shabah practiced in Kuujjuaq, Quebec, while also undertaking an M.A. in Public Health. He also completed a PhD in Public Health and Preventative Medicine in 2010 from the University of Montréal, and he successfully completed an MBA from McGill and HEC-Montreal. In addition, he was awarded the Governor General of Canada Medal of Excellence in 1995. Dr. Shabah currently works at Hôpital Enfant-Jésus in Emergency Medicine – Aeromedical Evacuation. He also practices Emergency Medicine at CSSS Coeur de l'Ile, and he works as director of Professional Services and Medical Affairs at CSSS Pointe-de-l'Ile in Montréal. Dr. Shabah continues to participate regularly in humanitarian missions, and he has been deployed on numerous occasions for humanitarian efforts in Haiti.
Yves Villemaire
Stittsville, Ontario
» Appointed to a part-time term of four years on May 14, 2010.
Mr. Villemaire is a graduate of the Canadian Coast Guard College. He started his career as a ship's officer and served in various parts of the country in a number of shipboard and shore positions. He holds a Canadian Coast Guard Command Certificate and an MBA from Queen's University. He retired from the Canadian Coast Guard in 2007, where he held a number of executive positions including Director General, Fleet, Director General, Maritime Services, and Executive Director of the Canadian Coast Guard College in Sydney, Nova Scotia. Prior to holding these positions, he was Director General, Human Resources for two years with the Department of Fisheries and Oceans. This followed a three-year appointment as Director, Early Conflict Resolution Office, a service he established for the Deputy Minister. Mr. Villemaire is currently a management consultant on a part-time basis.
Richard Willems
Alton, Ontario
» Reappointed to a part-time term of three years on March 6, 2014.
Mr. Willems is the Senior Captain Flying a Canadair Challenger for Rogers Communications in Toronto. His flying career began in central Saskatchewan in 1963 and has continued through North, Central and South America as well as Africa, Asia and Europe. Mr. Willems has held Transport Canada check pilot authority since 1976 on various piston, turbo-prop and jet aircraft. He has accumulated over 23 000 hours on 124 types of airplanes and gliders.
Tribunal Rules
SOR/86-594, effective June 1, 1986 and amendment SOR/93-346, June 16, 1993
Rules governing the practice and procedure in connection with matters dealt with by the Transportation Appeal Tribunal of Canada
Short Title
- These Rules may be cited as the Transportation Appeal Tribunal of Canada Rules.
Interpretation
In these Rules,"Act"
means the Aeronautics Act, the Canada Shipping Act, 2001, the Marine Transportation Security Act, the Railway Safety Act, or the Canada Transportation Act [s. 2 of the Transportation Appeal Tribunal of Canada Act]; (Loi)
"party"
means a party to a proceeding; (partie)
"proceeding"
means a review under sections 6.71, 6.9, 7, 7.1 or 7.7 or an appeal under sections 7.2 or 8.1 of the Aeronautics Act; a review under sections 16.1, 20.4, 231.2, or 232(1) or an appeal under sections 20.5(1) or 232.2 of the Canada Shipping Act, 2001; a review under sections 19.4(1), 37 or 39(1) or an appeal under sections 19.6(1) or 40(1) of the Marine Transportation Security Act; a review under sections 27.1, 31 or 32 or an appeal under sections 27.5, 31.2 or 32.2 of the Railway Safety Act; a review under section 180.1 or an appeal under section 180.6(1) of the Canada Transportation Act; (instance)
"registrar"
means a registrar of the Tribunal, and includes a deputy registrar; (greffier)
"registry"
means the principal office of the Tribunal in the National Capital Region or such other offices as the Tribunal may establish from time to time. (greffe)
Application
- These Rules apply to all proceedings.
General
- Where a procedural matter not provided for by the Act or by these Rules arises during the course of any proceeding, the Tribunal may take any action it considers necessary to enable it to settle the matter effectively, completely and fairly.
Service
- Service of a document, other than a summons referred to in section 14, shall be effected by personal service or by registered mail.
- Where service of a document is effected by registered mail, the date of service is the date of receipt of the document.
Filing
- Where a party is required or authorized to file a document with the Tribunal, the document may be filed by depositing it in the registry personally, by mailing it or sending it by courier to the registry or by transmitting it to the registry by telex, facsimile or other electronic means of communication if the registry has the necessary facilities for accepting transmission in such manner.
- The date of filing of a document with the Tribunal is the date of receipt of the document at the registry, as evidenced on the document by means of the filing stamp of the Tribunal.
Holiday
- Where a time limit prescribed by or pursuant to the Act or these Rules falls on a Saturday, Sunday or holiday, the time limit is extended to the next following business day.
Applications
-
- An application for any relief or order, other than a request for review under sections 6.71, 6.9, 7, 7.1 or 7.7 or an appeal under sections 7.2 or 8.1 of the Aeronautics Act; a request for review under sections 16.1, 20.4, 231.2 or 232(1) or an appeal under sections 20.5(1) or 232.2 of the Canada Shipping Act, 2001; a request for review under sections 19.4(1), 37 or 39(1) or an appeal under sections 19.6(1) or 40(1) of the Marine Transportation Security Act; a request for review under sections 27.1, 31 or 32 or an appeal under sections 27.5, 31.2 or 32.2 of the Railway Safety Act; a request for review under section 180.1 or an appeal under section 180.6(1) of the Canada Transportation Act, shall be in writing and filed with the Tribunal unless, in the opinion of the Tribunal,circumstances exist to allow an application to be dealt with in someother manner.
- An application shall fully set out the grounds on which it is based and shall specify the relief or order requested.
- Subject to subsection (4), where a party makes an application, the Tribunal shall serve notice of the application on each other party and shall afford each other party a reasonable opportunity to make representations.
- The Tribunal may dispose of an application on the basis of the material submitted by each party or, if in its opinion there exist exigent circumstances, on the basis of the material submitted by the applicant only.
- The Tribunal, upon considering the material submitted to it, shall render its determination of an application in writing and shall serve on each party a copy of the determination forthwith after the determination has been rendered.
Extending or Abridging Time
- The Tribunal may extend or abridge a time prescribed by or pursuant to these Rules for performing any act or doing any thing on such terms, if any, as seem just.
Preliminary Procedures
- The Tribunal may, orally or in writing, direct that the parties appear before a member of the Tribunal at a specified date, time and place for a conference, or consult each other and submit suggestions in writing to the Tribunal, for the purpose of assisting it in the consideration of
- the admission or proof of certain facts;
- any procedural matter;
- the exchange between the parties of documents and exhibits proposed to be submitted during a proceeding;
- the need to call particular witnesses; and
- any other matter that may aid in the simplification of the evidence and disposition of the proceeding.
Adjournments
- At any time, the Tribunal may, on the application of any party or on its own motion, adjourn a proceeding on such terms, if any, as seem just.
Witnesses
-
- At the request of a party, the registrar shall issue a summons in blank for a person to appear as a witness before the Tribunal and the summons may be completed by the party requesting it.
- A summons shall be served personally on the person to whom it is directed at least 48 hours before the time fixed for the attendance of the person.
- At the time of service of a summons on a person, the party requesting the appearance of the person shall pay fees and allowances to the person in accordance with Rule 42 of the Federal Courts Rules.
-
- Where a person has been summoned to appear as a witness before the Tribunal and does not appear, the party that requested the issuance of the summons may apply to the Tribunal for a warrant directing a peace officer to cause the person who failed to appear to be apprehended anywhere in Canada and, subsequent to the apprehension, to be
- detained in custody and forthwith brought before the Tribunal until his presence as a witness is no longer required; or
- released on a recognizance, with or without sureties, conditional on the person's appearance at the date, time and place specified therein to give evidence at a proceeding.
- An application made pursuant to subsection (1) shall contain information indicating that
- the person named in the summons
- was served with the summons in accordance with subsection 14(2),
- was paid or offered witness fees and allowances in accordance with subsection 14(3), and
- failed to attend or remain in attendance before the Tribunal in accordance with the requirements of the summons; and
- the presence of the person named in the summons is material to the proceeding.
- the person named in the summons
- Where a person has been summoned to appear as a witness before the Tribunal and does not appear, the party that requested the issuance of the summons may apply to the Tribunal for a warrant directing a peace officer to cause the person who failed to appear to be apprehended anywhere in Canada and, subsequent to the apprehension, to be
Proceeding
-
- Witnesses at a proceeding shall be subject to examination and cross-examination orally on oath or solemn affirmation.
- The Tribunal may order a witness at a proceeding to be excluded from the proceeding until called to give evidence.
- The Tribunal may, with the consent of each party, order that any fact be proved by affidavit.
- The Tribunal may inspect any property or thing for the purpose of evaluating the evidence.
Argument
- The Tribunal may direct a party to submit written argument in addition to oral argument.
Appeals
-
- An appeal to the Tribunal pursuant to sections 7.2 or 8.1 of the Aeronautics Act, sections 20.5(1) or 232.2 of the Canada Shipping Act, 2001, sections 19.6(1) or 40(1) of the Marine Transportation Security Act, sections 27.5, 31.2 or 32.2 of the Railway Safety Act, or section 180.6(1) of the Canada Transportation Act shall be commenced by filing in writing with the Tribunal a request for appeal.
- A request for appeal shall include a concise statement of the grounds on which the appeal is based.
- A copy of a request for appeal shall be served by the Tribunal on each other party within ten days after filing the request.
- Where a request for appeal has been filed with the Tribunal, the Tribunal shall serve on the parties to the appeal
- a notice of the date, time and place of the hearing of the appeal; and
- a copy of the record referred to in section 20 of the Transportation Appeal Tribunal of Canada Act, respecting the proceedings to which the appeal relates.
Determination
-
- The Tribunal shall render its determination in writing at the conclusion of a proceeding or as soon as is practicable after a proceeding.
- For the purpose of calculating the period within which a party may appeal a determination, the determination is deemed to be made on the day on which it is served on the party.
- The Tribunal shall serve on each party a copy of a determination forthwith after the determination has been rendered.
These Rules contain consequential amendments in the Transportation Appeal Tribunal of Canada Act and have been embodied for convenience of reference only. For purposes of interpretation of the law, the original Rules should be consulted.
2013-2014 in Review
Activities
In this reporting period, the Tribunal registered 136 new requests for review
This annual report covers the twelve months between April 1, 2013 and March 31, 2014. In this reporting period, the Tribunal registered 136 new requests for review (79 aviation, 52 marine, 5 CTA), and 7 requests for appeal (4 aviation and 3 marine). Additionally, 7requests for certificates were received from the Minister, pursuant to section 7.92 of the Aeronautics Act.
In addition to the new cases registered in this reporting period, 237 cases were carried over from the previous reporting period, bringing the total caseload to 380. This represents a decrease of 14 cases over the fiscal year 2012-2013.
The Tribunal heard 30 Reviews (14 aviation and 16 marine) and 2 Appeals (1 aviation and 1 marine) for a total of 29 hearing days. Of the 32 cases that proceeded to a hearing, many were postponed and rescheduled at a later date. At the end of 2013-2014, 137 cases were pending further action, 8 were awaiting decisions and 13 had been scheduled for the 2014-2015 fiscal year.
In the 2013-2014 reporting period, 181 cases were concluded without a hearing. It should be noted that of these cases, many were requests filed with the Tribunal and concluded shortly before the hearing was to take place, which means that all registry work that leads up to the hearing was completed.
The 181 cases concluded without a hearing were resolved in a number of ways: the document holder paid the fine before the hearing commenced; the document holder's licence was reinstated before the hearing; the request for hearing was withdrawn by the document holder; the notice was withdrawn by the Minister; or an agreement was reached between the parties.
Effectiveness
In 2012-2013, the Tribunal referred 5 cases back to the Minister of Transport for reconsideration
The Tribunal's effectiveness can be measured by its ability to provide the Canadian transportation community with the opportunity to have Ministerial decisions reviewed fairly, equitably and within a reasonable period of time.
The average lapsed time in 2013-2014 between the conclusion of a Review Hearing and the issuance of a determination is 158 days, and 159 days for an Appeal Hearing.
The Tribunal encourages the use of pre-hearing conferences to assist the parties appearing before it, to identify the issues for determination by the Tribunal, and to disclose and exchange documents. This reduces the length of hearings and avoids last-minute adjournments necessitated by late disclosure of information.
In 2012-2013, the Tribunal referred 5 cases (3 aviation and 2 marine) back to the Minister of Transport for reconsideration, in light of the Tribunal lacking the power to substitute its own decision for that of the Minister in these cases. The Minister upheld the Review Determination in 1 case and we are awaiting the outcome in 4 cases.
In 2013-2014, the Tribunal referred 5 cases back to the Minister for reconsideration (2 aviation and 3 marine). We are awaiting the outcome of all these cases.
Training and Development
When new Members are appointed, they receive in-house training in all aspects of administrative law and the conduct of hearings. As well, external legal counsel is available to assist during pre-hearing, hearing and post-hearing matters. Internally, the staff is encouraged to undergo annual professional education.
Training resources for Members and staff are available in various formats, including online, electronic and traditional published formats. Continuous communication and updates are conveyed to Members through regular contact, including sector-specific teleconferences, and a periodic internal newsletter.
The Tribunal is committed to providing continuous learning opportunities to all current and new Members. This year, the Tribunal initiated professional development sessions in the form of webinars, in addition to providing traditional learning opportunities. This combined approach helps Members to maximize their effectiveness in the adjudicative process, to keep abreast of developments in the federal transportation sector, and to render decisions according to the values and expected outcomes mandated to the Tribunal.
The Tribunal's success can, in great part, be attributed to the importance placed on the training and development of its Members and staff.
The quality of the hearings, which are held across the country, and the decisions rendered, are reflective of the high level of experience possessed by, and the training provided to, all Tribunal Members.
Future Plans
The most significant challenges for the Tribunal are the number of Members available to conduct hearings expeditiously, and the recruitment and retention of Members with the appropriate skill sets. In order to deliver on its mandate and program, the Tribunal needs to have an adequate number of Members with the right mix of skills and talents in various modes of the transportation sector, as well as legal and medical expertise. In addition to professional development for Members, employees will require additional training, succession planning will need to be undertaken, and new staff hired to ensure that efficiencies and best practices are maintained.
Measures to alleviate the increasing case backlog include the use of videoconferencing to conduct hearings. This will facilitate the logistics involved in arranging hearings and increase the number of hearings the Tribunal can hold. The Tribunal will also reduce the timeline for deferments from two years to one year, to help reduce the backlog. As well, the Tribunal will continue to review its internal processes in order to improve its efficiency in producing decisions.
In March 2014, the Government of Canada announced it would introduce legislation that will centralize and coordinate the provision of support services to some of its administrative tribunals, including the TATC, through a single, integrated organization – the Administrative Tribunals Support Service of Canada (ATSSC).
A main goal for creating the ATSSC is to better meet the administrative needs of tribunals. The new, larger organization will pool resources from smaller entities, which will strengthen the overall capacity to support the tribunals and help modernize their operations, with the goal of improving access to justice for Canadians.
Resources
| Estimates 2013-2014 | Actual Expenses 2013-2014 | |
|---|---|---|
| PERSONNEL | ||
| Salaries and wages | 729.0 | 769.6 |
| Contributions to employee benefit plans | 126.9 | 137.2 |
| Total personnel | 855.9 | 906.8 |
| GOODS AND SERVICES | ||
| Transportation and communications | 200.0 | 106.1 |
| Information and printing services | 25.0 | 0.0 |
| Professional and special services | 309.0 | 399.4 |
| Rentals | 25.0 | 20.4 |
| Purchased, repairs and upkeep | 5.0 | 0.0 |
| Utilities, materials and supplies | 0.0 | 37.9 |
| Total goods and services | 564.0 | 563.8 |
| GRAND TOTAL | 1,419.9 | 1,470.6 |
| Distribution of Full-Time Equivalents | FTEs* |
|---|---|
| Governor in Council (GIC) | 2 |
| Administrative Services (AS) | 8 |
| Information Services (IS) | 2 |
| Total | 12 |
| * FTEs: Full-time equivalent is a measure of human resource consumption | |
Statistical Data
The following pages contain data tables, based on the Tribunal's new requests received during 2013-2014 and files carried over from 2012-2013.
The tables are presented according to various interests and categories.
- Total cases by category
- Reviews and Appeals concluded with a Hearing
- Hearings by category
- Hearing results by disposition
- Medicals
- Suspensions
- Fines
- Cancellations
- Refusals to issue
- Refusals to remove a notation
| Category | Pacific | Prairie and Northern | Ontario | Quebec | Atlantic | HQ | Totals | % |
|---|---|---|---|---|---|---|---|---|
| Medicals | ||||||||
| Aviation | 14 | 23 | 35 | 22 | 5 | 7 | 198 | 52 |
| Marine | 0 | 0 | 0 | 0 | 0 | 92 | ||
| Suspensions | ||||||||
| Aviation | 7 | 14 | 0 | 3 | 1 | 0 | 25 | 7 |
| Fines | ||||||||
| Aviation | 9 | 13 | 8 | 14 | 5 | 1 | 131 | 34 |
| Marine | 11 | 1 | 23 | 22 | 18 | 0 | ||
| Canadian Transportation Agency | 0 | 0 | 0 | 0 | 0 | 6 | ||
| Cancellations | ||||||||
| Marine | 0 | 0 | 0 | 1 | 0 | 0 | 1 | .50 |
| Refusals to issue | ||||||||
| Aviation | 1 | 5 | 11 | 2 | 1 | 3 | 24 | 6 |
| Marine | 0 | 0 | 0 | 0 | 1 | 0 | ||
| Aviation | 0 | 0 | 0 | 0 | 0 | 1 | 1 | .50 |
| Totals | 42 | 56 | 77 | 64 | 31 | 110 | 380 | - |
| % | 11 | 15 | 20 | 17 | 8 | 29 | - | 100 |
| Hearing Level | Pacific | Prairie and Northern | Ontario | Quebec | Atlantic | HQ | Totals | % |
|---|---|---|---|---|---|---|---|---|
| Reviews | ||||||||
| Aviation | 2 | 1 | 6 | 1 | 2 | 2 | 30 | 94 |
| Marine | 2 | 0 | 1 | 4 | 2 | 7 | ||
| Appeals | ||||||||
| Aviation | 0 | 0 | 0 | 0 | 1 | 0 | 2 | 6 |
| Marine | 1 | 0 | 0 | 0 | 0 | 0 | ||
| Totals | 5 | 1 | 7 | 5 | 5 | 9 | 32 | |
| % | 16 | 2 | 22 | 16 | 16 | 28 | 100 | |
Reviews and Appeals Concluded with a Hearing
This bar chart is a representation of the data in the table above. It shows the number of reviews and appeals concluded with a hearing by region.
| Category | Pacific | Prairie and Northern | Ontario | Quebec | Atlantic | HQ | Totals |
|---|---|---|---|---|---|---|---|
| Medicals | |||||||
| Aviation | 1 | 1 | 0 | 0 | 0 | 0 | 9 |
| Marine | 0 | 0 | 0 | 0 | 0 | 7 | |
| Fines | |||||||
| Aviation | 1 | 0 | 2 | 1 | 2 | 0 | 16 |
| Marine | 3 | 0 | 1 | 4 | 2 | 0 | |
| Refusals to issue | |||||||
| Aviation | 0 | 0 | 4 | 0 | 1 | 2 | 7 |
| Totals | 5 | 1 | 7 | 5 | 5 | 9 | 32 |
Minister's allegation upheld; sanction increased
Hearings by Category
This pie chart is a representation of the data in the table above. It shows the number of hearings by category.
| Disposition | Pacific | Prairie and Northern | Ontario | Quebec | Atlantic | HQ | Totals | |||
|---|---|---|---|---|---|---|---|---|---|---|
| Minister's allegation upheld; sanction reduced | ||||||||||
| Aviation | 1 | 0 | 0 | 0 | 0 | 0 | 1 | |||
| Minister's allegation upheld; sanction confirmed | ||||||||||
| Aviation | 0 | 0 | 0 | 1 | 1 | 0 | 5.5 | |||
| Marine | 0.5 | 0 | 0 | 2 | 1 | 0 | ||||
| Minister's allegation dismissed | ||||||||||
| Aviation | 0 | 0 | 1 | 0 | 0 | 0 | 2.5 | |||
| Marine | 1.5 | 0 | 0 | 0 | 0 | 0 | ||||
| Marine | 0 | 0 | 0 | 0 | 1 | 0 | 1 | |||
| Appeal dismissed; Minister's decision upheld | ||||||||||
| Marine | 1 | 0 | 0 | 0 | 0 | 0 | 1 | |||
| Agreement reached between Parties | ||||||||||
| Marine | 0 | 0 | 0 | 1 | 0 | 0 | 1 | |||
| Awaiting decision | ||||||||||
| Aviation | 0 | 0 | 0 | 0 | 1 | 0 | 3 | |||
| Marine | 0 | 0 | 1 | 1 | 0 | 0 | ||||
| Hearing adjourned; to reconvene | ||||||||||
| Aviation | 0 | 0 | 1 | 0 | 0 | 0 | 1 | |||
| Totals | 4 | 0 | 3 | 5 | 4 | 0 | 16 | |||
| Disposition | Pacific | Prairie and Northern | Ontario | Quebec | Atlantic | HQ | Totals |
|---|---|---|---|---|---|---|---|
| Minister's decision upheld | |||||||
| Aviation | 0 | 1 | 0 | 0 | 0 | 0 | 3 |
| Marine | 0 | 0 | 0 | 0 | 0 | 2 | |
| Referred back to the Minister | |||||||
| Marine | 0 | 0 | 0 | 0 | 0 | 1 | 1 |
| Awaiting decision | |||||||
| Aviation | 1 | 0 | 0 | 0 | 0 | 0 | 5 |
| Marine | 0 | 0 | 0 | 0 | 0 | 4 | |
| Totals | 1 | 1 | 0 | 0 | 0 | 7 | 9 |
| Disposition | Pacific | Prairie and Northern | Ontario | Quebec | Atlantic | HQ | Totals |
|---|---|---|---|---|---|---|---|
| Referred back to the Minister | 0 | 0 | 1 | 0 | 0 | 0 | 1 |
| Minister's decision upheld | 0 | 0 | 2 | 0 | 0 | 0 | 2 |
| Awaiting decision | 0 | 0 | 1 | 0 | 1 | 2 | 4 |
| Totals | 0 | 0 | 4 | 0 | 1 | 2 | 7 |
Historical Data
| Region | 2013-2014 | 2012-2013 | 2011-2012 | 2010-2011 | 2009-2010 |
|---|---|---|---|---|---|
| Pacific | 42 | 40 | 46 | 41 | 41 |
| Prairie and Northern | 56 | 82 | 82 | 83 | 88 |
| Ontario | 77 | 68 | 58 | 47 | 37 |
| Quebec | 64 | 63 | 70 | 56 | 39 |
| Atlantic | 31 | 41 | 27 | 20 | 30 |
| HQ | 110 | 100 | 72 | 46 | 26 |
| Totals | 380 | 394 | 355 | 293 | 261 |
| Summary | Pacific | Prairie and Northern | Ontario | Quebec | Atlantic | HQ | Totals |
|---|---|---|---|---|---|---|---|
| Total hearings | 204 | 670 | 354 | 404 | 166 | 71 | 1,869 |
| % | 11 | 36 | 19 | 22 | 8 | 4 | 100 |
Of the 1,869 cases concluded with a hearing, 1,504 were reviews (80%) and 365 were appeals (20%).
| 2013-2014 | 2012-2013 | 2011-2012 | 2010-2011 | 2009-2010 | |
|---|---|---|---|---|---|
| New requests | 136 | 190 | 180 | 149 | 130 |
| Settled without a hearing | 181 | 114 | 105 | 92 | 87 |
| Review hearings | 30 | 33 | 40 | 28 | 34 |
| Appeal hearings | 2 | 11 | 4 | 8 | 9 |