Lettre
Le 29 mai 2009
L'honorable John Baird, C.P., député
Ministre des Transports, de l'Infrastructure et des Collectivités
Transports Canada
Place de Ville, Tour C
330, rue Sparks, 29e étage
Ottawa (Ontario) K1A 0N5
Monsieur le Ministre,
En conformité avec l'article 22 de la Loi sur le Tribunal d'appel des transports du Canada, j'ai le plaisir de soumettre au Parlement, par votre entremise, le Rapport annuel du Tribunal d'appel des transports du Canada pour l'exercice 2008-2009.
Veuillez agréer, Monsieur le Ministre, l'expression de mes sentiments distingués.
La présidente,
Faye Smith
Message du président
Le présent rapport annuel de 2008-2009 est le 22e rapport déposé au Parlement. Il décrit en détail les activités continues du Tribunal d'appel des transports du Canada, anciennement le Tribunal de l'aviation civile.
Créé en 1986, le Tribunal de l'aviation civile était unique au monde en tant que tribunal quasi judiciaire. Il s'agissait d'un organisme administratif indépendant, formé d'experts pour statuer sur les affaires concernant l'aviation. Au cours des 10 premières années, les activités du Tribunal se sont multipliées en raison des modifications législatives dans le secteur aéronautique. Le mandat du Tribunal s'est alors élargi pour inclure les modes ferroviaire et maritime, en vertu de la Loi sur le Tribunal d'appel des transports du Canada.
Un examen des activités du Tribunal au cours des 20 dernières années démontre son succès à régler d'une manière expéditive les causes qui lui sont présentées. Du point de vue aéronautique, le succès du Tribunal est beaucoup plus marqué que celui du système précédent.
Au cours des années, grâce à la souplesse et à la simplicité de sa pratique et de ses procédures, le Tribunal est devenu l'un des meilleurs modèles à suivre au gouvernement. Cette façon de faire a généré de bons résultats, puisque le Tribunal a tout fait pour assurer un processus simple et accessible aux requérants, en leur fournissant des droits de recours à l'égard de certaines décisions administratives. L'indépendance et l'expertise sont les principes de base du Tribunal.
L'existence même du Tribunal, en tant que mécanisme d'examen d'application des règlements ou de délivrance des permis, a créé un environnement favorable à la résolution des affaires entre Transports Canada et l'industrie qu'il réglemente. Autrement dit, le Tribunal fournit un forum pour que les parties puissent se parler et communiquer, et ce, pour régler de nombreuses affaires, notamment les cas médicaux du secteur aéronautique et les dossiers du secteur ferroviaire.
Je suis heureuse d'ajouter que les progrès et les innovations du Tribunal ont continué au cours de la dernière année, alors que son mandat s'est élargi pour inclure les causes du secteur maritime, dont les premières ont été entendues en vertu de la Loi de 2001 sur la marine marchande du Canada.
Étant donné que je quitterai le Tribunal cette année, après y avoir travaillé pendant 14 ans en tant que présidente et première dirigeante, je tiens à exprimer ma gratitude au personnel et aux conseillers dont la loyauté, la conscience professionnelle et l'engagement à l'excellence ont fait que c'était toujours un plaisir pour moi de faire partie de leur équipe. Je transmets mes meilleurs vœux pour un succès continu dans les années à venir.
La présidente,
Faye Smith
Aperçu du programme
Introduction
Le Tribunal d'appel des transports du Canada a remplacé le Tribunal de l'aviation civile qui a été créé en 1986, en vertu de la partie IV de la Loi sur l'aéronautique. Sur la recommandation du ministre des Transports et en vertu de l'article 73 de la Loi sur le Tribunal d'appel des transports du Canada sanctionnée le 18 décembre 2001, chapitre 29 des Lois du Canada (2001), celle-ci est entrée en vigueur le 30 juin 2003. La compétence du Tribunal d'appel des transports du Canada, un tribunal multimodal, s'étend aux secteurs aéronautique, ferroviaire et maritime. Les articles 2 et 3 de la Loi sur le Tribunal d'appel des transports du Canada modifie la Loi sur l'aéronautique, la Loi sur la marine marchande du Canada, la Loi sur la sûreté du transport maritime, la Loi sur la sécurité ferroviaire, la Loi sur les transports au Canada, la Loi sur les ponts et tunnels internationaux et la Loi maritime du Canada afin d'établir la compétence et les pouvoirs de décision du Tribunal en vertu de ces lois.
Mandat
Le mandat principal du Tribunal, à titre d'organisme multimodal de révision, est de tenir des audiences en révision ou en appel à la demande des intéressés, relativement à certaines mesures administratives prises en vertu de diverses lois fédérales sur les transports.
Objectif et description du programme
L'objectif du programme est de pourvoir le monde des transports d'un processus indépendant permettant la révision des mesures d'application de la loi et des décisions portant sur la délivrance des licences, lesquelles sont prises par le ministre des Transports.
Les mesures d'application de la loi et les décisions portant sur la délivrance des licences, lesquelles sont prises par le ministre, peuvent comprendre l'imposition d'amendes, la suspension, l'annulation, le refus de renouveler, ou le refus de délivrer ou de modifier des documents d'autorisation pour raisons médicales ou autres. La personne ou la personne morale touchée est désignée sous le nom de titulaire de document.
La révision de ces décisions peut être faite à deux niveaux : une révision ou un appel. Les audiences sont tenues rapidement et simplement aux termes des règles d'équité et de justice naturelle.
À la suite d'une audience, le Tribunal peut, selon le cas, confirmer la décision du ministre, y substituer sa propre décision ou encore renvoyer l'affaire au ministre pour réexamen.
Il convient de souligner qu'en raison de la compétence élargie du Tribunal, sa charge de travail augmentera considérablement au cours des prochaines années, sans toutefois que son secteur d'activité ne soit modifié.
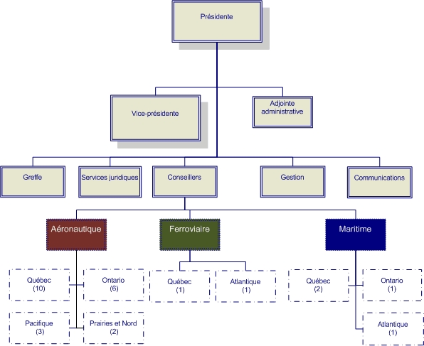
Structure organisationnelle
La présidente du Tribunal en est aussi la première dirigeante. À ce titre, elle contrôle la gestion et assure la direction des travaux nécessaires à l'exercice des attributions du Tribunal. La présidente, la vice-présidente et le personnel immédiat représentent 12 équivalents temps plein.
Vingt-sept conseillers à temps partiel étaient en fonction en 2008-2009. Répartis dans les diverses régions du Canada, les conseillers sont nommés par décret en conseil en raison de leurs connaissances et de leur compétence. Au cours de l'exercice 2008-2009, huit conseillers à temps partiel ont été nommés : trois dans le secteur maritime et cinq dans le secteur aéronautique.
Principes de base
Les principes de base régissant le Tribunal sont l'indépendance et l'expertise. L'exécution judicieuse et compétente du mandat du Tribunal détermine l'efficacité de ses rapports avec le monde des transports canadien.
Le Tribunal offre ses services dans les deux langues officielles du Canada. Il est aussi itinérant en ce sens qu'il peut tenir ses audiences partout au Canada, selon les besoins des parties et dans la mesure du possible.
Dans les cas d'application des règlements, il s'agit normalement de l'endroit où l'infraction alléguée a eu lieu, ou le plus près possible de cet endroit, ce qui permet aux témoins des parties de se présenter aux audiences sans avoir à acquitter des dépenses de déplacement élevées.
Les audiences tenues pour des raisons médicales ont lieu à un endroit proche de la résidence du titulaire de document. En outre, cet endroit doit normalement être accessible par mode de transport commercial.
Figure 1 : Organigramme
- La partie inférieure de l'organigramme indique la répartition par région des conseillers à temps partiel et le secteur de leurs compétences. Tous les conseillers relèvent de la présidente.
- Douze équivalents temps plein (ETP) sont utilisés par les employés à temps plein continu, y compris la présidente et la vice-présidente. Les 27 conseillers à temps partiel utilisent 5 équivalents temps plein. Durant l'exercice 2008-2009, huit conseillers à temps partiel ont été nommés.
Conseiller du Tribunal à temps plein
Faye Smith, présidente
Le mandat à temps plein actuel de Me Smith se terminera le 29 mai 2009. Elle a été tout d'abord nommée présidente du Tribunal de l'aviation civile le 30 mai 1995. Elle a occupé un poste de conseillère des services juridiques à Transports Canada. Diplômée en droit de l'Université d'Ottawa, Me Smith est inscrite au Barreau de l'Ontario et a pratiqué le droit avec une firme d'avocats à Ottawa.
Depuis 1982, Me Smith possède des connaissances étendues en aviation. Elle a conseillé le groupe Aviation de Transports Canada sur la Loi sur l'aéronautique et le règlement. Elle a été gestionnaire des appels au Tribunal de l'aviation civile et a occupé le poste de surintendante à la formation des inspecteurs et des ingénieurs au groupe Aviation. Me Smith est l'auteure de Recueils de jurisprudence de l'aéronautique civile et de trois volumes de Jurisprudence de l'aéronautique civile.
Eleanor D. Humphries, vice-présidente
Mme Humphries a été nommée vice-présidente du Tribunal pour un mandat de cinq ans à temps plein, à compter du 3 mars 2008. Elle détient un baccalauréat ès sciences et une maîtrise en gestion des affaires de l'Université Dalhousie, à Halifax, en Nouvelle‑Écosse. Elle a également obtenu un diplôme en gestion supérieure de l'Université McGill, à Montréal, au Québec.
Mme Humphries a occupé plusieurs postes de direction et joué des rôles de plus en plus importants au sein du secteur bancaire, notamment à la Banque de Nouvelle-Écosse de 1985 à 1999 et à la Compagnie Montréal Trust du Canada de 1999 à 2000. Elle a été présidente et chef de la direction à la Credit Union Atlantic de 2000 à 2005 ainsi qu'à la Halifax International Airport Authority de 2005 à 2007. En 2004, Mme Humphries a reçu le prix Distinguished Alumni Award de la Armbrae Academy. En 2006, elle s'est vu décerner le prix Femmes d'excellence du Club progrès du Canada. Elle a eu l'honneur d'être nommée à 5 reprises parmi les 50 chefs de la direction s'étant distingués dans le Canada atlantique, et, en 2007, elle a été reçue dans les rangs du temple de la renommée. Mme Humphries siège à plusieurs conseils d'administration d'entreprises et d'organismes de bienfaisance et d'enseignement.
Conseillers du Tribunal à temps partiel
François Audette
- Salaberry-de-Valleyfield (Québec)
M. Audette a été nommé conseiller à temps partiel pour un mandat de quatre ans le 9 mai 2008. Il détient un baccalauréat en génie mécanique de l'Université du Québec et un diplôme en fabrication aéronautique du Collège Édouard-Montpetit. Il occupe un poste de directeur à SGS Canada et a été président de Québec Levage Expert, une société spécialisée dans les appareils de levage. Il a auparavant été directeur de l'ingénierie, de la production et de la qualité au sein de deux compagnies de la région de Montréal et a enseigné au Collège de Valleyfield.
Me Howard M. Bruce
- Sainte–Foy (Québec)
Nommé conseiller à temps partiel pour un mandat de trois ans le 30 octobre 2006, Me Bruce est associé à un cabinet d'avocats à Québec. Il y pratique le droit, notamment le droit des transports en ce qui a trait à la Commission des transports du Québec, la Loi sur les transports au Canada, la Loi sur l'aéronautique et la Loi sur la sécurité ferroviaire. Il a reçu son diplôme de la Faculté de droit de l'Université d'Ottawa en 1990 et a été admis au Barreau du Québec en 1992. Me Bruce possède de l'expérience variée et impressionnante en matière de litiges. Il a plaidé devant tous les tribunaux au Québec.
Evariste Cormier
- Shediac (Nouveau-Brunswick)
Nommé conseiller à temps partiel le 20 octobre 2005 pour un mandat de trois ans, M. Cormier possède un baccalauréat ès arts de l'Université de Moncton. Il a pris sa retraite en 1993 après 37 années de service aux Chemins de fer nationaux du Canada, où il a été entre autres superviseur de l'atelier principal des wagons à Moncton pendant 8 ans. M. Cormier a été commissaire d'école et président du comité des finances et des transports et du comité du personnel et des transports de l'arrondissement scolaire. Il a également été directeur du New Brunswick School Trustees' Association, membre du personnel de direction du Carnaval d'hiver de Shediac et président du Boishebert Club à Shediac.
Dr Pierre Coutu
- Montréal (Québec)
Nommé conseiller à temps partiel le 29 septembre 2005 pour un mandat de trois ans, le Dr Coutu possède un baccalauréat en relations industrielles de l'Université de Montréal et un doctorat en éducation de la Nova Southeastern University (Miami). Il a également effectué des études supérieures en transport aérien à la Northwestern University (Chicago). Au cours des 13 années où il a été au service de Transports Canada, il a été directeur de projets spéciaux à la direction générale du Groupe Aéroports et membre du comité de travail sur la cession des aéroports, créé pour superviser la cession des aéroports de propriété fédérale aux secteurs public et privé. Il a quitté le gouvernement en 1987 pour prendre part à la création de l'Institut international de formation en gestion aéronautique civile, où il a occupé les postes de vice-président exécutif et chef de l'exploitation. Le Dr Coutu est le fondateur de la société Aviation Strategies International et enseigne au programme de maîtrise en administration des affaires en aviation à l'École de commerce John Molson de l'Université Concordia.
Me André Demers
- Saint-Lambert (Québec)
Nommé conseiller à temps partiel le 6 décembre 2006 pour un mandat de deux ans, Me Demers est actuellement consultant en stratégie et planification pour diverses entreprises. Il a reçu son diplôme en droit civil en 1966 à l'Université de Montréal. Il a plaidé devant tous les tribunaux civils et criminels au Québec ainsi que devant plusieurs conseils, commissions et tribunaux administratifs. De 1975 à 1989, Me Demers a été juge à la Cour municipale de La Prairie et a occupé plusieurs postes dans les cours municipales de Saint-Rémi, Saint-Hilaire et Sainte-Thérèse.
Me Danièle Dion
- Kirkland (Québec)
Nommée conseillère à temps partiel pour un mandat de quatre ans le 9 mai 2008, Me Dion est titulaire d'un baccalauréat ès arts en communication sociale, d'une licence en droit civil et d'un baccalauréat en droit de l'Université d'Ottawa. Elle détient aussi une maîtrise en droit maritime et en droit international de l'Université Dalhousie. Elle a été reçue au Barreau du Québec en 1985. Elle est actuellement associée à un cabinet d'avocats qui se spécialise en litiges maritimes, en droit du transport et en droit des assurances. Elle est membre du conseil d'administration de l'Association canadienne de droit maritime et membre du conseil éditorial du Journal of Maritime Law and Commerce.
Me Michel Ferland
- Sainte-Marcelline (Québec)
Nommé conseiller à temps partiel pour un mandat de quatre ans le 4 juin 2007, Me Ferland détient un baccalauréat ès arts du Collège Jean-De-Brébeuf et une licence en droit de l'Université de Sherbrooke. Il a été reçu au Barreau du Québec en 1973. Il est actuellement associé d'un cabinet d'avocats à Joliette, au Québec. Il a créé son cabinet privé en 1973. Il est devenu procureur désigné de la Ville de Joliette en 1985. De 1991 à 1993, il a fait partie du Comité du Tribunal des droits de la personne. Me Ferland est membre de l'Association du Barreau canadien, membre et ancien conseiller juridique du Barreau des Laurentides, et ancien membre du Comité pour la pratique privée – Barreau du Québec – Tarification. Depuis 1973, il œuvre au sein de nombreuses organisations communautaires de la région de Lanaudière.
Me James Edward Foran, c.r.
- Winnipeg (Manitoba)
Nommé conseiller à temps partiel le 15 septembre 2005 pour un mandat de trois ans, Me Foran est associé à un cabinet d'avocats de Winnipeg, au Manitoba, où il pratique le droit administratif et plus particulièrement le droit du transport. Il possède un baccalauréat en droit de l'Université du Manitoba et a été reçu au Barreau du Manitoba en 1962 et au Barreau de la Saskatchewan en 1981. En 1985, il est devenu conseiller de la Reine. Tout au long de sa carrière, Me Foran a fourni des conseils juridiques à divers clients des secteurs public et privé, que ce soit devant la Cour suprême du Canada, la Cour fédérale, des cours provinciales, l'Office des transports du Canada et divers organismes provinciaux. Il a aussi participé à la rédaction de plusieurs lois importantes tant à l'échelle fédérale que provinciale dans le domaine des transports.
Me Jean-Marc Fortier
- Ville Mont-Royal (Québec)
Nommé conseiller à temps partiel le 22 novembre 2005 pour un mandat de trois ans, Me Fortier détient un diplôme en droit de l'Université de Montréal et une maîtrise en droit aérospatial de l'Université McGill. Il a été reçu au Barreau du Québec en 1971. Il détient une maîtrise en administration des affaires de la Richard Ivey School of Business Administration de la University of Western Ontario de London, en Ontario. Me Fortier a agi comme conseiller juridique de plusieurs sociétés aériennes dont Quebecair ainsi que de la Société québécoise des transports. Il a été vice-président de Télésystèmes Ltée (un investisseur privé en télécommunications), vice-président exécutif de BCE Media et conseiller au Tribunal de l'aviation civile du Canada. Il a également donné des cours en financement d'aéronefs à l'Institut de droit aérospatial de l'Université McGill. Il a été trésorier et président de l'Association de droit international, branche canadienne, de 1990 à 1998, et en est son président honoraire. À l'heure actuelle, il est associé principal à un cabinet d'avocats à Montréal et à Québec.
Dr Trevor Allan Gillmore
- Kleinburg (Ontario)
Nommé conseiller à temps partiel pour un mandat de trois ans le 9 mai 2008, le Dr Gillmore est titulaire d'un doctorat en médecine de l'Université McMaster. En 2008, il a reçu une bourse de recherche en médecine du travail et a obtenu une maîtrise en médecine aéronautique de l'université d'Otago, en Nouvelle-Zélande. Il est actuellement coroner provincial pour l'Ontario. Il est aussi médecin de l'air et pilote à Air Canada, ainsi que médecin en soutien médical pour le Bureau de la sécurité des transports du Canada. Il a été auparavant médecin de salles d'urgence dans trois hôpitaux de la région du Grand Toronto. Il possède une vaste expérience dans le domaine médico-légal, notamment sur le plan de la formation, et est membre de comités et d'associations, dont l'Ordre des médecins et chirurgiens de l'Ontario et l'Association de médecine aéronautique et spatiale du Canada.
Me Richard W. Hall
- Surrey (Colombie-Britannique)
Nommé conseiller à temps partiel pour un mandat de quatre ans le 12 octobre 2007, Me Hall détient un baccalauréat en droit de l'Université de Victoria, ainsi qu'un baccalauréat ès arts avec spécialisation en géographie et une maîtrise en sciences géographiques de la University of Western Ontario. Il est président de la Lion Hall Bancorp Limited et offre des services conseils à la haute direction ainsi que des services juridiques. Il a amorcé sa carrière juridique en 1984. De 1989 à 1994, il a travaillé dans trois différents tribunaux administratifs de la province de la Colombie‑Britannique, où il a fourni des conseils en droit et en politiques. De 1995 à 1997, il a été agent principal des relations de travail au Vancouver Hospital and Health Sciences Centre, après quoi il est devenu avocat-conseil au conseil scolaire de Vancouver jusqu'en 2001. La même année, il a été nommé directeur régional de la rémunération et des ressources humaines pour les médecins à la Vancouver Coastal Health Authority, un poste qu'il a occupé jusqu'en 2005. Me Hall est membre de la Law Society of British Columbia et de l'Association du Barreau canadien. Il a fait partie des conseils d'administration de deux sociétés cotées en bourse ainsi que d'une entreprise du secteur privé.
Maurice Jaques
- Pointe-Claire (Québec)
M. Jaques a été nommé conseiller à temps partiel pour un mandat de quatre ans le 9 mai 2008. Il a étudié au Lower Canada College et à l'Université McGill avant d'entreprendre une carrière dans le domaine des assurances maritimes. Il a été président d'Eastern Marine Underwriters, un assureur maritime au service des courtiers d'assurances partout au Canada pour toutes sortes d'assurances touchant les marchandises transportées à bord d'un navire, les dommages subis par un navire et l'assurance responsabilité, ainsi que les créances s'y rattachant. À la suite de la fusion d'Eastern Marine Underwriters et de la Maritime Insurance Company en 1995, il est devenu directeur général du bureau de Montréal et a occupé ce poste jusqu'à sa retraite. Au cours de sa carrière, il a exercé deux mandats en tant que président du Canadian Board of Marine Underwriters. De 1988 à 1991, il a été président de l'Union internationale d'assurances transports. Il a aussi été vice-président du comité canadien de la Lloyd's Register of Shipping. Il vient de terminer un mandat de six ans en tant que membre du comité de vérification du Fonds international d'indemnisation des dommages dus à la pollution par les hydrocarbures.
C. Michael Keefe
- Mount Pearl (Terre-Neuve-et-Labrador)
M. Keefe a été nommé conseiller à temps partiel pour un mandat de trois ans le 4 septembre 2008. Il a obtenu son diplôme du Collège de la Garde côtière canadienne en 1974. M. Keefe est un ingénieur professionnel enregistré qui exerce sa pratique dans la province de Terre-Neuve-et-Labrador. Il détient, en outre, un certificat de compétence à titre d'ingénieur maritime de première classe qui lui a été délivré par le gouvernement du Canada. M. Keefe a passé plusieurs années au service de la Garde côtière canadienne où il a servi comme officier mécanicien de navire et premier officier mécanicien de navire et plus tard au sol, comme superviseur de l'ingénierie pour la région de Terre-Neuve. Il a ensuite passé plusieurs années à la Sécurité maritime de Transports Canada en tant que directeur des examens et de l'exécution pour la région de l'Atlantique. Il a également occupé plusieurs postes ministériels à la Sécurité maritime en tant qu'inspecteur de navires à vapeur, examinateur de mécaniciens, agent de prévention de la pollution et agent de santé et sécurité. Depuis 2006, M. Keefe est responsable de l'entretien de la flotte à la Diesel Injection Sales & Service Ltd. de Mount Pearl dans la province de Terre‑Neuve‑et-Labrador.
Alan Laing
- Fergus (Ontario)
M. Laing a été nommé conseiller à temps partiel pour un mandat de quatre ans le 20 septembre 2007. Au moment de sa retraite, M. Laing était commandant de bord d'un Airbus A340 à Air Canada. Il a amorcé sa carrière comme pilote en 1972 et est devenu commandant de bord en 1985. Au cours de cette période, il a également été, pendant deux ans, directeur de l'Association canadienne des pilotes de ligne, région du Centre. Il a par la suite occupé pendant un an le poste de président de l'Association. M. Laing est administrateur du Fergus Scottish Festival and Highland Games, conseiller au Centre d'instruction d'été des Cadets de l'Aviation Trenton, officier du 121e escadron des Cadets de l'Aviation royale du Canada et chargé de cours en technologie au Confederation College.
Jean-Marc Lalonde
- Rosemère (Québec)
M. Lalonde a été nommé conseiller à temps partiel pour un nouveau mandat de trois ans le 29 août 2005. Il a été président du comité de gestion de la sécurité et des opérations de l'Association des chemins de fer du Canada. Il est membre de l'American Association of Railway Superintendents et du National Rail Passenger Committee. Il a gravi les échelons pendant ses 35 années d'expérience pratique d'exploitation dans le secteur ferroviaire, en qualité de conducteur à chef du transport chez Via Rail.
Dr Michel Larose
- Montréal (Québec)
Le Dr Larose, conseiller à temps partiel, dont le mandat a été renouvelé pour une période de deux ans le 25 janvier 2007, a obtenu son doctorat en médecine de l'Université de Montréal en 1965. Présentement médecin assesseur à la Commission des lésions professionnelles, le Dr Larose a occupé des postes importants dans plusieurs hôpitaux de Montréal en plus de sa pratique privée. Il a également été directeur médical de nombreuses organisations, dont Quebecair, et a été médecin examinateur de l'aviation civile de Transports Canada.
Herbert Lee
- Richmond (Colombie-Britannique)
Nommé conseiller à temps partiel pour un mandat de trois ans le 20 septembre 2007, M. Lee est directeur général d'une agence de voyage de Vancouver. Il est pilote privé breveté et gestionnaire en voyages accrédité. M. Lee est membre de la Chambre de commerce de Richmond, du Hong Kong Aviation Club et du Comité consultatif de la Gendarmerie royale du Canada sur le multiculturalisme à Richmond. Il a aussi été membre de la Chambre de commerce de Hong Kong. Il a étudié à l'Université Simon Fraser, à la Hong Kong Polytechnic University et à la Royal Navy School au Royaume-Uni.
Me Barrie LePitre
- Gloucester (Ontario)
Nommé conseiller à temps partiel pour un mandat de quatre ans le 3 décembre 2007, Me LePitre détient un baccalauréat ès arts de l'Université Carleton à Ottawa et un baccalauréat en droit de la Osgoode Hall Law School de l'Université York à Toronto. Il a entrepris sa carrière d'avocat en 1977, en tant qu'avocat-conseil à la Section du droit commercial et immobilier du bureau régional de Justice Canada à Toronto. En 1983, il est devenu conseiller aux services juridiques du Ministère à Ottawa. Me LePitre a récemment pris sa retraite après avoir été avocat, avocat principal et avocat général dans plusieurs ministères pendant ses 30 ans de carrière. Notons qu'à titre d'avocat général des transports, de 1996 à 2007, il a fourni un vaste éventail de services juridiques consultatifs en ce qui concerne la composante maritime de Transports Canada, notamment en ce qui a trait à la Loi maritime du Canada. Me LePitre est membre de la Société du barreau du Haut-Canada et notaire public pour la province de l'Ontario.
Me Sandra Kathleen Lloyd
- Vancouver (Colombie-Britannique)
Renommée conseillère à temps partiel pour un mandat de un an le 9 mai 2008, Me Lloyd est commandant de bord A320 au service d'Air Canada. Elle a obtenu une licence de pilote en 1973 et a été pilote professionnelle sur des avions à flotteurs et sur roues en Colombie‑Britannique et au nord du Manitoba de 1975 à 1979. Elle a entrepris sa carrière de pilote de ligne au service de CP Air en 1979 et, depuis cette date, Me Lloyd a été membre d'équipage à bord d'aéronefs DC8, DC10, B737, A319/A320/A321 et A330/340. Elle a obtenu un baccalauréat en administration des affaires de la Simon Fraser University en 1985 et un baccalauréat en droit de la University of British Columbia en 1990. Me Lloyd a été reçue au Barreau de la Colombie‑Britannique en 1991 et a pratiqué le droit à Vancouver.
Me Arthur W. Lyon
– Ottawa (Ontario)
Me Lyon a été nommé conseiller à temps partiel pour un mandat de deux ans le 10 novembre 2006. Me Lyon est également avocat. Il a été admis au Barreau de l'Ontario en 1976 après avoir reçu son diplôme de la Faculté de droit de l'Université d'Ottawa en 1974. En 1979, Me Lyon a suivi un cours sur le transport aérien à la Royal Aeronautical Society, à Oxford, en Angleterre. Il a par la suite agi comme coordonnateur du groupe de travail sur le transport aérien à Transports Canada. Il a accepté depuis plusieurs affectations internationales comme consultant. En 1981, Me Lyon a reçu sa licence de pilote privé après avoir suivi un entraînement chez Toronto Airways Limited.
Me Elizabeth MacNab
- Ottawa (Ontario)
Nommée conseillère à temps partiel pour un mandat de quatre ans le 3 décembre 2007, Me MacNab détient un baccalauréat en droit de l'Université de Toronto, un diplôme en élaboration de lois et une licence en droit de l'Université d'Ottawa. Elle a été admise au barreau de l'Ontario en 1967. Elle a entrepris sa carrière juridique en tant qu'avocate pour un cabinet d'avocats privé et a participé à différentes études pour le compte de la Commission de réforme du droit de l'Ontario. De 1981 à 1986, elle a été fonctionnaire du Parlement au sein du Groupe de travail de la Loi sur l'aéronautique à Transports Canada. En 1986, elle est passée au service du Groupe Aviation de Transports Canada, où elle a dirigé l'élaboration d'un projet de règlement destiné à l'examen de Justice Canada, et elle a fourni des conseils stratégiques sur des modifications à apporter à des lois fédérales touchant les transports. En 1990, elle a été conseillère juridique à Transports Canada, où elle a fourni des conseils juridiques sur des questions touchant différents modes de transport et le droit administratif. Me MacNab a aussi représenté le Ministère sur le plan international à différentes conférences ainsi qu'à des comités traitant de questions rattachées à l'aviation.
Franco Pietracupa
- Dollard-des-Ormeaux (Québec)
Nommé conseiller à temps partiel pour un mandat de quatre ans le 18 juin 2008, M. Pietracupa a obtenu son diplôme d'études collégiales en enseignement de pilotage aéronautique en 1997. Il a travaillé pour diverses entreprises en aviation, y compris le CESPA Flight College et a été instructeur de classe 1/instructeur en chef des vols pour différentes organisations de 1997 à 2000. Grâce à sa vaste expérience comme instructeur de vol et exploitant, il a été nommé examinateur de tests en vol à Transports Canada. Depuis avril 2000, M. Pietracupa est gestionnaire de la formation au pilotage des aéronefs d'affaires pour les programmes Global et Challenger chez Bombardier Aéronautique à Montréal.
Me Suzanne Racine
- Kirkland (Québec)
Le mandat à temps partiel de Me Racine a été renouvelé pour une période de cinq ans le 30 novembre 2004. Avocate depuis 1980, elle détient une licence en droit civil de l'Université d'Ottawa (1979), une formation de médiatrice (1992) et une maîtrise en droit aérien et spatial de l'Université McGill (1987). Elle a été directrice aux Affaires réglementaires et gouvernementales d'Air Transat et a agi à titre de consultante dans des dossiers reliés au domaine du voyage et du transport aérien. Me Racine est membre du Barreau du Québec et de l'Association de l'Institut de droit aérien et spatial.
Dr John Saba
- Brossard (Québec)
Nommé le 29 septembre 2005 pour un mandat à temps partiel de trois ans, le Dr Saba détient une maîtrise en économie et en sciences politiques, un doctorat en droit civil et un diplôme en droit aérien et spatial de l'Université McGill. À McGill, il est chargé de cours en économie et professeur auxiliaire en droit à l'Institut de droit aérien et spatial, secrétaire général de l'Association de l'Institut de droit aérien et spatial et rédacteur en chef de son bulletin. Il est également professeur en économie et en sciences politiques au Champlain Regional College à Saint-Lambert (Québec) et directeur de son programme d'études internationales. Le Dr Saba a été représentant et président à bon nombre de conférences et de séminaires aéronautiques et astronautiques pour l'Organisation de l'aviation civile internationale, l'American Bar Association et l'Université McGill. Il a aussi été président de plusieurs compagnies.
Arnold Price Vaughan
- Calgary (Alberta)
Nommé conseiller à temps partiel pour un mandat de trois ans le 20 septembre 2007, M. Vaughan a commencé sa carrière en s'enrôlant dans le Programme de formation des officiers, Force régulière des Forces armées canadiennes, en tant qu'élève-officier en 1966, puis a suivi une formation pour devenir pilote militaire. Il a servi pendant 18 ans dans la Force régulière et la Force de réserve et a obtenu le statut d'officier supérieur. Il détient actuellement une licence de pilote de ligne canadienne et américaine ainsi qu'une licence de pilote professionnel – hélicoptère. Au moment de sa retraite, M. Vaughan était commandant de bord à Air Canada. Il est membre de la Royal Aeronautical Society, de l'Aviation Security Association of America International et du Council of Aviation Accreditation. M. Vaughan détient un baccalauréat ès arts de l'Université de Waterloo et une maîtrise en administration des affaires, avec spécialisation en aviation et en commerce international, de l'Université Concordia.
Dr James M. Wallace
- Ottawa (Ontario)
Nommé conseiller à temps partiel le 11 avril 2008 pour un mandat de quatre ans, le Dr Wallace détient un baccalauréat en médecine et en chirurgie de l'Université d'Édimbourg, en Écosse, et un diplôme en médecine aéronautique du Royal College of Physicians of London. Par ailleurs, il est fellow de l'Association de médecine aéronautique et spatiale. Au début de sa carrière, il a pratiqué la médecine générale en Nouvelle-Écosse et dans les Antilles, et s'est joint, en 1980, à Transports Canada Aviation en tant que médecin de l'aviation civile dans la région de l'Ontario. Avant de prendre sa retraite en 2005, le Dr Wallace était consultant principal en politiques et planification et président du Comité de révision médicale de l'aviation. Le Dr Wallace est aussi très engagé dans son milieu. Il est membre de l'Association de médecine aéronautique et spatiale et de l'Académie internationale de médecine aéronautique et spatiale. Il a également été membre de l'Association médicale canadienne.
Richard Willems
- Alton (Ontario)
Renommé le 25 janvier 2007 pour un mandat de trois ans à temps partiel, M. Willems est commandant de bord principal d'un Challenger de Canadair chez Rogers Communications de Toronto. Sa carrière de pilotage a commencé au centre de la Saskatchewan en 1963 et s'est poursuivie en Amérique du Nord et du Sud, en Amérique centrale ainsi qu'en Afrique, en Asie et en Europe. M. Willems est pilote vérificateur à Transports Canada depuis 1976 sur des aéronefs à piston, des turbopropulseurs et des avions à réaction. Il compte plus de 21 000 heures de vol sur 118 types d'avions et de planeurs. Dans ses temps libres, il aime effectuer de longs vols‑voyages à bord de son planeur ASW-27b.
Le mandat des conseillers suivants a pris fin au cours de la période visée par le présent rapport :
- M. Evariste Cormier
- Dr Pierre Coutu
- Me André Demers
- Me. James Edward Foran
- Me Jean-Marc Fortier
- M. Jean-Marc Lalonde
- Dr Michel Larose
- M. Arthur Lyon
- Dr John Saba
Personnel du Tribunal
Siège du Tribunal
Tribunal d'appel des transports du Canada
333, avenue Laurier Ouest
Bureau 1201
Ottawa (Ontario) K1A 0N5
Téléphone : 613-990-6906
Télécopieur : 613-990-9153
Courriel : info@tatc.gc.ca
Site Web : http://www.tatc.gc.ca
Françoise Bodart
Réviseure/rédactrice
Mary Cannon
Greffière – régions de l'Ontario, des Prairies et du Nord et du Pacifique
Sylvie Fournier
Adjointe administrative
Monique Godmaire
Greffière – Administration centrale et régions du Québec et de l'Atlantique
Louise Lacroix
Agente des finances, des contrats et de l'administration
Danielle Lavergne
Adjointe au chef des Services à la haute direction
Michel Meloche
Gestionnaire des Services à la haute direction
Règles du Tribunal
Titre abrégé
- Règles du Tribunal d'appel des transports du Canada.
Définitions
Les définitions qui suivent s'appliquent aux présentes règles.
«greffe» Le siège du Tribunal situé dans la région de la Capitale nationale, ou tout autre bureau établi par le Tribunal.
«greffier» Le greffier du Tribunal, y compris un greffier adjoint.
«instance» Révision prévue aux articles 6.71, 6.9, 7, 7.1 ou 7.7 ou appel prévu aux articles 7.2 ou 8.1 de la Loi sur l'aéronautique; révision prévue aux articles 27.1, 31 ou 32 ou appel prévu aux articles 27.5, 31.2 ou 32.2 de la Loi sur la sécurité ferroviaire.
«Loi» La Loi sur l'aéronautique ou la Loi sur la sécurité ferroviaire [art. 2 de la Loi sur le Tribunal d'appel des transports du Canada].
«partie» Toute partie à une instance.
Application
- Les présentes règles s'appliquent à toute instance.
Dispositions générales
- Le Tribunal peut prendre les mesures qu'il juge nécessaires pour trancher efficacement, complètement et équitablement, au cours d'une instance, toute question de procédure non prévue par la Loi ou les présentes règles.
Signification
- La signification d'un document, autre que la citation visée à l'article 14, se fait à personne ou par courrier recommandé.
- Lorsque la signification d'un document est faite par courrier recommandé, la date de la signification est celle de la réception du document.
Dépôt de documents
- La partie autorisée à déposer un document auprès du Tribunal ou tenue de le faire peut, à cette fin, déposer personnellement le document au greffe, le faire parvenir au greffe par la poste ou par messager ou le transmettre au greffe par télex, fac-similé ou par tout autre moyen de communication électronique, si le greffe dispose des installations nécessaires pour recevoir de telles transmissions.
- La date de dépôt d'un document auprès du Tribunal est la date de sa réception au greffe, attestée par le timbre officiel du Tribunal apposé sur le document.
Jours fériés
- Tout délai prévu par la Loi ou les présentes règles qui expire un samedi, un dimanche ou un jour férié est prorogé au premier jour ouvrable suivant.
Demandes
(1) Toute demande visant l'obtention d'un redressement ou d'une ordonnance, autre qu'une requête en révision visée aux articles 6.71, 6.9, 7, 7.1 ou 7.7 ou une requête en appel prévue aux articles 7.2 ou 8.1 de la Loi sur l'aéronautique; une requête en révision prévue aux articles 27.1, 31 ou 32 ou une requête en appel prévue aux articles 27.5, 31.2 ou 32.2 de la Loi sur la sécurité ferroviaire, est faite par écrit et déposée auprès du Tribunal à moins que, de l'avis de celui-ci, les circonstances ne justifient que la demande soit présentée autrement.
(2) La demande énonce en détail les motifs sur lesquels elle repose et précise la nature de l'ordonnance ou du redressement demandé.
(3) Sous réserve du paragraphe (4), lorsqu'une partie fait une demande au Tribunal, celui-ci signifie un avis de la demande aux autres parties et leur donne la possibilité de présenter des observations.
(4) Le Tribunal peut statuer sur une demande sur la foi des renseignements produits par toutes les parties ou, s'il est d'avis qu'une situation d'urgence l'exige, sur la foi des renseignements produits par le demandeur seulement.
(5) Après avoir examiné les renseignements produits, le Tribunal rend par écrit sa décision sur la demande et en signifie aussitôt une copie à chaque partie
Délais
- Le Tribunal peut, aux conditions qu'il estime justes, proroger ou abréger tout délai prévu par les présentes règles.
Procédure préalable
Le Tribunal peut, verbalement ou par écrit, ordonner aux parties de comparaître devant un conseiller aux heure, date et lieu indiqués, pour participer à une conférence, ou de se consulter et de soumettre par écrit au Tribunal des suggestions en vue de l'aider à statuer sur :
- l'admission de certains faits ou la preuve de ceux-ci;
- des questions de procédure;
- l'échange, entre les parties, de documents et de pièces devant être produits au cours de l'instance;
- la nécessité d'appeler certains témoins à comparaître;
- toute autre question susceptible de simplifier la preuve et la prise d'une décision.
Ajournements
- Le Tribunal peut, à la demande d'une partie ou de son propre chef, ajourner en tout temps une instance aux conditions qu'il estime justes.
Témoins
(1) À la demande d'une partie, le greffier délivre une citation en blanc qui peut être remplie par la partie qui l'a demandée et qui enjoint à la personne désignée de comparaître à titre de témoin devant le Tribunal.
(2) La citation est signifiée à personne au moins 48 heures avant l'heure fixée pour la comparution du témoin devant le Tribunal.
(3) La partie qui cite un témoin lui verse l'indemnité prévue à la Règle 42 des Règles de la Cour fédérale (1998), au moment de la signification de la citation.
(1) Lorsqu'une personne citée à comparaître à titre de témoin devant le Tribunal ne comparaît pas, la partie qui l'a citée peut demander au Tribunal de délivrer un mandat ordonnant à tout agent de la paix d'arrêter cette personne où qu'elle se trouve au Canada et :
- soit de la détenir sous garde et de l'amener immédiatement devant le Tribunal jusqu'à ce que sa présence en qualité de témoin ne soit plus requise;
- soit de la relâcher à la condition qu'elle s'engage, avec ou sans caution, à comparaître aux heures, date et lieu précisés dans l'engagement, afin de témoigner à l'instance.
(2) La demande visée au paragraphe (1) doit contenir des renseignements qui indiquent :
- d'une part :
- qu'une citation a été signifiée conformément au paragraphe 14(2) à la personne qui y est désignée,
- que l'indemnité mentionnée au paragraphe 14(3) lui a été versée ou offerte,
- que la personne a fait défaut de comparaître devant le Tribunal ou de demeurer présente à l'instance, comme l'exige la citation;
- d'autre part, que la présence de la personne désignée dans la citation est importante pour l'issue de l'instance.
Instance
(1) Au cours d'une instance, les témoins sont soumis oralement à l'interrogatoire et au contre-interrogatoire, après avoir prêté serment ou fait une affirmation solennelle.
(2) Au cours de l'instance, le Tribunal peut ordonner qu'un témoin soit exclu de l'audience jusqu'à ce qu'il soit appelé à déposer.
(3) Le Tribunal peut, si toutes les parties y consentent, ordonner qu'un fait soit prouvé par affidavit.
(4) Le Tribunal peut examiner tout bien ou toute chose aux fins de l'appréciation de la preuve.
Arguments
- Le Tribunal peut demander qu'une partie soumette des arguments écrits en plus de ceux présentés oralement.
Appels
(1) L'appel prévu aux articles 7.2 et 8.1 de la Loi sur l'aéronautique, et aux articles 27.5, 31.2 et 32.2 de la Loi sur la sécurité ferroviaire est interjeté par le dépôt auprès du Tribunal d'une demande écrite à cet effet.
- La demande d'appel contient un bref exposé des motifs d'appel.
- Le Tribunal signifie une copie de la demande d'appel à toutes les autres parties, dans les 10 jours du dépôt de la demande.
Lorsqu'une demande d'appel a été déposée auprès du Tribunal, le Tribunal signifie aux parties à l'appel :
- un avis des date, heure et lieu de l'audition de l'appel;
- une copie du dossier, visé à l'article 20 de la Loi sur le Tribunal d'appel des transports du Canada, concernant les affaires auxquelles l'appel se rapporte.
Décision
(1) Le Tribunal rend sa décision par écrit à la fin de l'instance ou le plus tôt possible après celle-ci.
- Aux fins du calcul du délai d'appel, la date de la décision du Tribunal est réputée être celle de sa signification aux parties.
- Le Tribunal signifie à chaque partie une copie de sa décision, dès qu'il l'a rendue.
Note
Ces règles comportent les modifications connexes dans la Loi sur le Tribunal d'appel des transports du Canada et ont été insérées pour faciliter le renvoi. Pour fins d'interprétation de la Loi, le texte original des règles devrait être consulté.
2008-2009 en revue
Activités
Le présent rapport annuel porte sur les 12 mois entre le 1er avril 2008 et le 31 mars 2009. Au cours de cet exercice, le Tribunal a enregistré 112 nouvelles requêtes en révision (96 du secteur aéronautique, 14 du secteur maritime et 2 en provenance de l'Agence canadienne des transports) et 7 requêtes en appel du secteur aéronautique. Cela représente une diminution de 29 nouveaux dossiers enregistrés par rapport à l'exercice 2007-2008. En outre, 26 certificats ont été fournis au ministre, en vertu de l'article 7.92 de la Loi sur l'aéronautique.
Aux nouvelles causes enregistrées au cours de cet exercice s'ajoutent 97 causes reportées de l'exercice précédent, pour un total de 216 causes portées devant le Tribunal, soit 42 dossiers de moins qu'en 2007-2008.
Le Tribunal a entendu 30 révisions de premier niveau et 8 appels de second niveau pour un total de 48 jours d'audience. Cela représente une augmentation de 1 audience par rapport à l'exercice précédent. Parmi les 38 causes qui ont procédé à une audience, plusieurs d'entre elles avaient été ajournées et reportées à une date ultérieure. À la fin de l'exercice 2008-2009, 90 causes étaient en suspens, 16 étaient en attente d'une décision et 9 étaient prévues au calendrier de l'exercice 2009-2010.
Au cours de l'exercice 2008-2009, 75 causes ont été réglées sans audience. Il faut noter que parmi ces 75 causes, bon nombre d'entre elles étaient liées à des requêtes déposées auprès du Tribunal et réglées peu avant la tenue de l'audience, c'est-à-dire après que le greffe a eu terminé les préparatifs de celle-ci. Le greffe a pris des dispositions pour tenir 66 audiences.
Les 75 causes ont été réglées sans audience pour l'un ou l'autre des motifs suivants :
- le titulaire de document a payé l'amende avant l'audience;
- la licence du titulaire de document a été rétablie avant l'audience;
- le titulaire de document a retiré sa demande d'audience;
- le ministre a retiré l'avis;
- les parties en sont venues à une entente.
Efficacité
L'efficacité du programme peut se mesurer par sa capacité de permettre aux intéressés du monde des transports d'obtenir la révision des décisions ministérielles de façon juste, équitable et dans un délai raisonnable.
Le nombre de jours écoulés avant qu'une décision soit rendue après une audience se chiffre en moyenne à 70 pour une révision et à 85 pour un appel. Cela permet une conclusion du processus de révision en temps opportun pour les deux parties comparaissant devant le Tribunal.
Le Tribunal encourage la tenue de conférences préparatoires à l'audience pour venir en aide aux parties comparaissant devant lui, dans le but de déterminer les questions sur lesquelles le Tribunal devra statuer et pour permettre la divulgation de documents. Cela permet de réduire la durée des audiences et d'éviter les ajournements à la dernière minute, rendus nécessaires à la suite de divulgations tardives.
Ces conférences ont permis au Tribunal de régler de façon particulièrement efficace les suspensions et les refus de renouveler des licences pour des raisons médicales sans la nécessité de tenir une audience. Les greffières du Tribunal consultent les parties pour fixer des dates d'audience mutuellement convenues, et ce, pour éviter d'ajourner les audiences inutilement.
Au cours de l'exercice 2007-2008, le Tribunal a renvoyé 6 dossiers au ministre des Transports pour réexamen conformément aux articles 6.72 et 7.1 de la Loi sur l'aéronautique, le Tribunal n'ayant pas la compétence pour substituer sa propre décision à celle du ministre dans ces causes. Le ministre a confirmé sa décision initiale dans 1 cause. Nous attendons toujours sa décision à l'égard des 5 autres causes.
Au cours de l'exercice 2008-2009, le Tribunal a renvoyé 2 causes au ministre. Nous attendons toujours sa décision dans ces 2 causes.
Formation et perfectionnement
Pour une 13e année consécutive, le Tribunal a supervisé une étudiante dans le cadre du Federal Tribunals Practice Seminar de la Faculté de droit de l'Université d'Ottawa. L'étudiante a préparé un rapport de recherche sur les avis d'annulation de documents d'aviation canadiens en ce qui concerne l'intérêt public. Ce rapport portait sur un jugement de la section de première instance de la Cour fédérale.
Une séance de formation de trois jours a eu lieu du 6 au 8 octobre 2008, dans les locaux du Tribunal à Ottawa. Sept nouveaux conseillers (4 du secteur aéronautique et 3 du secteur maritime) y ont participé. Le succès du Tribunal est attribuable, en grande partie, à l'importance qu'il place à la formation et au perfectionnement de ses conseillers et de son personnel.
La qualité des audiences tenues dans l'ensemble du pays et des décisions rendues reflètent le niveau de formation élevé que le Tribunal donne à tous ses conseillers.
Colloque annuel
Le cinquième colloque annuel du Tribunal d'appel des transports du Canada a eu lieu à Ottawa, en Ontario, les 1er et 2 mai 2008, à l'hôtel Château Laurier. Dans le cadre de ses colloques annuels, le Tribunal assure la formation de ses conseillers grâce aux mises à jour et aux discussions sur les modifications législatives. L'interaction entre les conseillers et les séances de jeux de rôle auxquels ils participent leur permettent de rendre et de rédiger des décisions cohérentes et de qualité.
La présidente du Tribunal, Me Faye Smith, a souhaité la bienvenue aux nouveaux conseillers et a présenté un aperçu du bilan de l'année. Les avocats du Tribunal, Me Gerry Stobo et Me Jack Hughes, ont dirigé une audience simulée et un débat sur la manière de tenir une audience. Le juge Jim Chadwick (ancien juge de la Cour supérieure de justice de l'Ontario) a donné une présentation inspirante sur la rédaction des décisions.
La vice-présidente, Eleanor Humphries, a présenté, comme suit, les experts de l'industrie et les invités de Transports Canada qui ont donné de brèves présentations :
Experts de l'industrie
- M. Rich Gage − Association canadienne de l'aviation d'affaires
- M. John McKenna − Association québécoise du transport aérien
- Commandant Rich Rapagna − Airline Pilots Association
- Commandant Andy Wilson − Association des pilotes d'Air Canada
- M. Kevin Psutka − Canadian Owners and Pilots Association
- M. Greg Miles − Canadian Air Traffic Controllers Association
- M. Sam Barone − Association du transport aérien du Canada
- M. Jim Facette − Conseil des aéroports du Canada
- M. Cliff Mackay − Association des chemins de fer du Canada
Invités de Transports Canada
- Mme Beverlie Caminsky, chef de conseils et d'appels
- Mme Pauline Mang, Direction générale des opérations sûreté aérienne
- M. Frank Ritchie et M. Muhammad Akhtar, Affaires réglementaires et assurances de la qualité - secteur maritime
Plans d'avenir
La compétence du Tribunal s'est étendue à la Loi sur les ponts et tunnels internationaux. La réglementation concernant le secteur maritime a pris effet au dernier trimestre de la dernière année financière. En outre, des dispositions législatives additionnelles concernant les aéroports seront mises en application au cours des prochaines années, ce qui entraînera un nombre accru d'infractions en vertu des textes désignés et, en conséquence, une charge de travail plus élevée pour le Tribunal.
Si l'on prédit que la charge de travail augmentera jusqu'à 50 p. 100 avec l'ajout du secteur maritime, le Tribunal aura besoin d'un financement additionnel pour soutenir son mandat multimodal. Le défi le plus significatif que le Tribunal aura à surmonter sera la réalisation de son expansion en tant que tribunal multimodal des transports. La réorganisation du Tribunal aura comme résultat une augmentation de sa charge de travail globale et exigera l'expansion de ses capacités dans des nouveaux domaines d'expertise. Il sera nécessaire de nommer des conseillers additionnels et de leur donner de la formation. Il sera vraisemblablement nécessaire de donner de la formation au personnel en place et d'embaucher du personnel supplémentaire afin de maintenir le niveau d'efficacité actuel du Tribunal.
Ressources
Tableau 2 : Ressources financières
| (en milliers de dollars) | Budget des dépenses 2008-2009 | Dépenses actuelles 2008-2009 | Budget des dépenses 2007-2008 |
|---|---|---|---|
| Personnel | |||
| Traitements et salaires | 741,9 | 691,3 | 688,0 |
| Contributions aux régimes d'avantages sociaux des employés | 121,0 | 114,0 | 126,0 |
| Total du personnel | 862,9 | 805,4 | 814,0 |
| Biens et services | |||
| Transports et communications | 202,7 | 189,4 | 163,8 |
| Information et service d'imprimerie | 29,0 | 27,8 | 30,7 |
| Services professionnels et spéciaux | 168,2 | 165,0 | 521,3 |
| Location | 24,1 | 21,9 | 14,5 |
| Achat de services de réparation et d'entretien | 532,0 | 502,3 | 0,0 |
| Services publics, fournitures et approvisionnements | 28,0 | 38,5 | 52,9 |
| Total des biens et services | 984,0 | 944,9 | 783,2 |
| Total Général | 1 846,9 | 1 750,3 | 1 597,2 |
Tableau 3 : Distribution des équivalents temps plein
| ETP* | |
|---|---|
| Gouverneur en conseil (GC) | 2 |
| Services administratifs (AS) | 7 |
| Services d'information (IS) | 2 |
| Sciences sociales (SI) | 1 |
| Total | 12 |
| *ETP : « Équivalents temps plein » désigne la mesure de l'utilisation des ressources humaines. | |
Données statistiques
Les pages 25 à 31 renferment des tableaux de données fondées sur les nouvelles requêtes que le Tribunal a reçues au cours de l'exercice 2008-2009 et sur les dossiers reportés de l'exercice 2007-2008.
Les tableaux contiennent des données réparties selon divers intérêts
- Comparaison des dossiers traités au cours des cinq derniers exercices
- Issue des audiences par région et par résultat
Dans les tableaux, les données se répartissent en diverses catégories et régions.
- Suspensions
- Annulations
- Amendes
- Refus de délivrer ou de modifier
- Cas médicaux
- Ordres ferroviaires
Suspensions
- certificat d'exploitation
- contrôle de la compétence du pilote
- exploitant (sûreté)
- OMA
- personnel (sûreté)
- pilote (application de la loi)
- pilote (compétence)
- pilote (qualification vol aux instruments)
- PVTA
- TEA
Annulations
- certificat de navigabilité
- exploitant
- personnel (sûreté)
- pilote
- TEA
Amendes
- CCA
- exploitant
- exploitant (sûreté)
- OMA
- personnel (sûreté)
- pilote
- propriétaire d'aéronef
- TEA
Refus de délivrer
- TEA
- certificat médical
- pilote et autres
Cas médicaux
- CCA
- pilote
Exercice 2007-2008
| Catégorie | Pacifique | Prairies et Nord | Ontario | Québec | Atlantique | AC | Total | % |
|---|---|---|---|---|---|---|---|---|
| Cas médicaux | ||||||||
| Aéronautique | 15 | 5 | 17 | 19 | 3 | 1 | 61 | 28 |
| Maritime | 1 | 0 | 0 | 0 | 0 | 0 | ||
| Suspensions | ||||||||
| Aéronautique | 10 | 15 | 10 | 6 | 2 | 2 | 45 | 21 |
| Amendes | ||||||||
| Aéronautique | 4 | 46 | 6 | 10 | 2 | 3 | 87 | 40 |
| Maritime | 0 | 0 | 4 | 1 | 8 | 0 | ||
| Office des transports du Canada | 0 | 0 | 0 | 0 | 0 | 3 | ||
| Annulations | ||||||||
| Aéronautique | 0 | 1 | 0 | 4 | 0 | 0 | 5 | 2 |
| Refus de délivrer | ||||||||
| Aéronautique | 3 | 4 | 3 | 5 | 0 | 0 | 15 | 7 |
| Refus de rayer une mention | ||||||||
| Aéronautique | 0 | 0 | 0 | 0 | 0 | 2 | 2 | 1 |
| Ordres ferroviaires | ||||||||
| Ferroviaire | 0 | 0 | 0 | 0 | 1 | 0 | 1 | 1 |
| Total | 33 | 71 | 40 | 45 | 16 | 11 | 216 | |
| % | 15 | 33 | 19 | 21 | 7 | 5 | 100 | |
| Niveau de l'audience | Pacifique | Prairies et Nord | Ontario | Québec | Atlantique | AC | Total | % |
|---|---|---|---|---|---|---|---|---|
| Révisions | ||||||||
| Aéronautique | 2 | 8 | 4 | 7 | 2 | 5 | 30 | 79 |
| Maritime | 0 | 0 | 0 | 0 | 2 | 0 | ||
| Appels | ||||||||
| Aéronautique | 2 | 3 | 0 | 3 | 0 | 0 | 8 | 21 |
| Total | 4 | 11 | 4 | 10 | 4 | 5 | 38 | |
| % | 100 | |||||||
| Catégorie | Pacifique | Prairies et Nord | Ontario | Québec | Atlantique | AC | Total |
|---|---|---|---|---|---|---|---|
| Cas médicaux | |||||||
| Aéronautique | 1 | 0 | 0 | 0 | 0 | 0 | 1 |
| Suspensions | |||||||
| Aéronautique | 3 | 1 | 3 | 1 | 2 | 2 | 12 |
| Amendes | |||||||
| Aéronautique | 0 | 10 | 0 | 3 | 0 | 3 | 18 |
| Maritime | 0 | 0 | 0 | 0 | 2 | 0 | |
| Annulations | |||||||
| Aéronautique | 0 | 0 | 0 | 3 | 0 | 0 | 3 |
| Refus de délivrer | |||||||
| Aéronautique | 0 | 0 | 1 | 3 | 0 | 0 | 4 |
| Total | 4 | 11 | 4 | 10 | 4 | 5 | 38 |
Tableau 7 : Issue des audiences par résultat
| Résultat | Pacifique | Prairies et Nord | Ontario | Québec | Atlantique | AC | Total |
|---|---|---|---|---|---|---|---|
| Affaire renvoyée au ministre | 0 | 1 | 0 | 0 | 0 | 0 | 1 |
| Allégation du ministre rejetée | 1 | 0 | 0 | 0 | 0 | 0 | 1 |
| Décision du ministre confirmée | 1 | 0 | 1 | 1 | 0 | 0 | 3 |
| Décision en attente | 1 | 0 | 2 | 0 | 0 | 2 | 5 |
| Requête en révision retirée à l'audience | 0 | 0 | 0 | 0 | 2 | 0 | 2 |
| Total | 3 | 1 | 3 | 1 | 2 | 2 | 12 |
| Résultat | Pacifique | Prairies et Nord | Ontario | Québec | Atlantique | AC | Total |
|---|---|---|---|---|---|---|---|
| Allégation du ministre confirmée | 0 | 2 | 0 | 0 | 0 | 0 | 2 |
| Allégation du ministre rejetée | 0 | 0 | 0 | 1 | 0 | 0 | 1 |
| Avis retiré par le ministre | 0 | 1 | 0 | 0 | 0 | 0 | 1 |
| Appel rejeté; sanction confirmée | 0 | 1 | 0 | 1 | 0 | 0 | 2 |
| Appel rejeté; sanction réduite | 0 | 1 | 0 | 0 | 0 | 0 | 1 |
| Appel accueilli; sanction rétablie | 0 | 0 | 0 | 1 | 0 | 0 | 1 |
| Appel retiré à l'audience | 0 | 1 | 0 | 0 | 0 | 0 | 1 |
| Décisions en attente aéronautique | 0 | 4 | 0 | 0 | 0 | 3 | 9 |
| maritime | 0 | 0 | 0 | 0 | 2 | 0 | |
| Total | 0 | 10 | 0 | 3 | 2 | 3 | 18 |
| Résultat | Pacifique | Prairies et Nord | Ontario | Québec | Atlantique | AC | Total |
|---|---|---|---|---|---|---|---|
| Appel rejeté | 1 | 0 | 0 | 0 | 0 | 0 | 1 |
| Total | 1 | 0 | 0 | 0 | 0 | 0 | 1 |
| Résultat | Pacifique | Prairies et Nord | Ontario | Québec | Atlantique | AC | Total |
|---|---|---|---|---|---|---|---|
| Décision du ministre confirmée | 0 | 0 | 0 | 2 | 0 | 0 | 2 |
| Décision en attente | 0 | 0 | 1 | 1 | 0 | 0 | 2 |
| Total | 0 | 0 | 1 | 3 | 0 | 0 | 4 |
| Résultat | Pacifique | Prairies et Nord | Ontario | Québec | Atlantique | AC | Total |
|---|---|---|---|---|---|---|---|
| Décision du ministre confirmée | 0 | 0 | 0 | 3 | 0 | 0 | 3 |
| Total | 0 | 0 | 0 | 3 | 0 | 0 | 3 |
| Région | 2008-2009 | 2007-2008 | 2006-2007 | 2005-2006 | 2004-2005 |
|---|---|---|---|---|---|
| Pacifique | 33 | 43 | 48 | 57 | 35 |
| Prairies et Nord | 71 | 82 | 50 | 64 | 69 |
| Ontario | 40 | 42 | 46 | 92 | 106 |
| Québec | 45 | 59 | 44 | 43 | 43 |
| Atlantique | 16 | 20 | 11 | 11 | 11 |
| AC | 11 | 12 | 12 | 5 | 5 |
| Total | 216 | 258 | 211 | 272 | 269 |
Depuis sa création en 1986, le Tribunal a enregistré 6 295 dossiers.
| Sommaire | Pacifique | Prairies et Nord | Ontario | Québec | Atlantique | AC | Total |
|---|---|---|---|---|---|---|---|
| Total des dossiers | 758 | 1 914 | 1 618 | 1 381 | 479 | 145 | 6 295 |
| % | 12 | 30 | 26 | 22 | 8 | 2 | 100 |
| Sommaire | Pacifique | Prairies et Nord | Ontario | Québec | Atlantique | AC | Total |
|---|---|---|---|---|---|---|---|
| Total des audiences | 176 | 619 | 332 | 378 | 138 | 27 | 1 670 |
| % | 10 | 37 | 20 | 23 | 8 | 2 | 100 |
| 2008-2009 | 2007-2008 | 2006-2007 | 2005-2006 | 2004-2005 | |
|---|---|---|---|---|---|
| Nouvelles requêtes | 112 | 141 | 89 | 128 | 151 |
| Requêtes réglées sans audience | 75 | 125 | 52 | 113 | 94 |
| Audiences en révision | 30 | 29 | 28 | 49 | 33 |
| Audiences en appel | 8 | 8 | 11 | 14 | 12 |