Letter
June 5, 2020
The Honourable Marc Garneau, P.C., M.P.
Minister of Transport
Transport Canada
Place de Ville, Tower “C”
330 Sparks Street, 29th Floor
Ottawa, Ontario K1A 0N5
Dear Honourable Minister:
RE: ANNUAL REPORT 2019-2020
In reference to the above and pursuant to section 22 of the Transportation Appeal Tribunal of Canada Act, I am pleased to submit to Parliament, through your intermediary, the Annual Report of the Transportation Appeal Tribunal of Canada for the fiscal year 2019-2020.
It is an honour and privilege to serve Canadians in Canada’s national transportation sector.
Respectfully,
Charles S. Sullivan
Chairperson, Chief Executive Officer
Message from the Chairperson
Pursuant to section 22 of the Transportation Appeal Tribunal of Canada Act, presented herein for the kind consideration of the Parliament of Canada and the Minister of Transport is the 2019-2020 Annual Report of the Transportation Appeal Tribunal of Canada, in this our 34th year.
Created by Canada’s Parliament in 1986, the Transportation Appeal Tribunal of Canada, or TATC, provides Canadians with an independent, impartial and transparent avenue of adjudication through the conduct of review and appeal hearings in the aviation, marine, rail, international bridges and tunnels, and motor vehicle sectors. The Tribunal’s mandate, which is to adjudicate the regulatory actions of the Minister of Transport and the Canadian Transportation Agency (CTA), impacts the lives and livelihood of Canadians and plays a unique and active role in the relationship between the federal government and members of Canada’s transportation community.
Canada’s transportation sectors are continuously evolving in response to new and emerging technologies, improved safety and risk management methodologies, and changing social and cultural norms. The Tribunal’s mandate was recently expanded through the passing of new legislation across several jurisdictions, some of which include: remotely-piloted and unmanned air vehicles; the legalization of recreational cannabis; abandoned, dilapidated, hazardous vessels and marine salvage operations; air passenger protection; motor vehicle safety; ship-source oil pollution; and, fit-for-duty standards and fatigue management protocols.
The Tribunal’s caseload and backlog have increased significantly over the past 18 months, a trend that is expected to continue post-COVID-19. The growing number of applications for TATC adjudication can be attributed to Transport Canada’s enhanced-monitoring and regulatory-compliance activities across federally regulated transportation sectors and the public’s increased awareness of the Tribunal’s role in providing an impartial quasi-judicial adjudicative mechanism for the constituents of Canada’s transportation community.
Fiscal year (FY) 2019-2020 presented significant challenges for the Tribunal. Due to the TATC’s growing caseload and backlog, the Tribunal planned to carry out 60 hearings in FY 2019-2020, as identified in the TATC business plan. However, the Tribunal’s operating budget for “hearings and training” was underfunded by 50 per cent, which saw the adjudication of only 31 of the planned 60 hearings, a considerable decrease from the 46 hearings carried out the year before, in FY 2018-2019. Also concerning, the TATC’s operating budget for next fiscal year, FY 2020-2021, is currently underfunded by 60 per cent, which will restrict the Tribunal to carrying out only 30 of the planned 70 hearings.
To prepare the TATC for its expanded mandate and growing caseload, the Tribunal increased the number of its part-time members, starting in 2018, from 13 to 40, and championed in-house training and professional development programs. Five additional part-time members joined the Tribunal in September 2019, and three bilingual physicians will be hired in 2020. With a full cadre of 50 part-time members, the Tribunal was looking forward to having the adjudicators it would need to shoulder its caseload and address the increasing backlog. However, almost half of the 32 new members who joined the Tribunal in the past two years are still waiting to complete their training, a process that has been slowed and interrupted by ongoing funding pressures.
The Tribunal’s headquarters (HQ) staff, or TATC secretariat, is established for 18 “Full-Time Equivalent” (FTE) positions, which includes a Chairperson, Vice-Chairperson and 16 public servants. The secretariat provides the Tribunal with registry, legal, editorial, case management, and administration services to meet the TATC’s assigned mandate. The TATC secretariat currently sits at 60 per cent effective strength due to lower than expected operational activities caused by the underfunding of the Tribunal’s operating budget. Notwithstanding, the current size of the secretariat should be sufficient to adjudicate 30 cases in the coming fiscal year. A mandate of 60 to70 hearings would require 18 full-time HQ staff employees.
The Tribunal’s backlog of cases more than doubled in the past 15 months with 180 hearings waiting to be scheduled as of the end of March 2020. Important to acknowledge, a growing backlog means longer wait times for hearings, which is counter to the Tribunal’s imperatives of “timely access to administrative justice” and “quality decisions delivered to affected parties in a timely manner”. The Government of Canada has a statutory interest in the efficacy of the TATC, as the Minister’s regulatory enforcement program cannot function without a robust and responsive adjudicative process to render well-reasoned decisions in an expeditious manner.
The Tribunal ended FY 2019-2020 with a total caseload of 325 applications for adjudication and a backlog of 180 hearings waiting to be scheduled. The balance of 145 cases were processed through the TATC’s application and adjudication process, which included 31 formal hearings and 93 cases resolved through negotiation, disclosure and pre-hearing case management activities. The resolution of 93 cases shines a bright light on the successful efforts of parties and the Tribunal to resolve matters without a formal hearing. Only matters that could not be resolved between applicants and federal regulatory authorities moved to formal hearings before the Tribunal. The Tribunal will continue to encourage Transport Canada, CTA and applicants to resolve matters through dialogue and disclosure prior to appearing before the Tribunal.
Throughout FY 2019-2020, the Tribunal continued its efforts to implement cost-saving efficiency measures and modernization initiatives, which included: a video-teleconference protocol and in-house VTC hearing facility; written submissions in place of oral appeal hearings; the transition from paper-based files to a digital e-filing system; an in-house case management system; a classified operations protocol for confidential medical and secret-level enforcement cases; a secure cloud-based directory to support VTC hearings; a resource management and business planning methodology with a fully integrated performance metrics framework; a new and more efficient decision-writing approach; and, an updated TATC website with an online application process.
The TATC is, indeed, in need of further modernization and more efficient processes and procedures, however, ongoing funding shortfalls and the lack of support services and resources continue to impede the implementation of many of the measures and initiatives cited above. The “new normal” for administrative tribunals that will emerge following the COVID-19 pandemic will most certainly call for the modernization initiatives and efficiency measures not unlike those the TATC has been championing for the past two years.
Despite the severe funding pressures imposed on the Tribunal over the past 12 months, I have been most pleased with the performance of Tribunal staff and members and the results we have been able to achieve. The Tribunal’s accomplishments are, indeed, commendable, and I am confident that our Tribunal staff and members will continue to excel in championing our TATC mandate as we embrace the “new normal” that will emerge post COVID-19.
The opportunity to have served as Chairperson for the past two and a half years alongside such a dedicated and talented group of professionals has been one of the greatest honours of my career. I am most grateful to have had the trust and confidence of the Honourable Minister Marc Garneau as I endeavoured to lead the Tribunal through a most challenging period of time.
Per ardua ad astra,
Charles S. “Duff” Sullivan
Chairperson, Chief Executive Officer
Transportation Appeal Tribunal of Canada
Overview
Introduction
The Transportation Appeal Tribunal of Canada replaced the Civil Aviation Tribunal in 2003, originally established under Part IV of the Aeronautics Act in 1986. On the recommendation of the Minister of Transport, pursuant to section 73 of the Transportation Appeal Tribunal of Canada Act (TATC Act), assented to on December 18, 2001, being chapter 29 of the Statutes of Canada, 2001, the Act officially came into force on June 30, 2003.
The Tribunal is mandated to hear review and appeal hearings originating from the aviation, marine, rail, motor vehicle safety, and international bridges and tunnels sectors. The Tribunal provides an independent review process for anyone who has been given notice of an administrative or enforcement action taken by the Minister of Transport or the Canadian Transportation Agency (CTA), under various federal transportation Acts.
Section 2 of the Transportation Appeal Tribunal of Canada Act establishes the Tribunal and sets out its jurisdiction and decision-making authorities as provided by a variety of federal transportation legislation, including: the Aeronautics Act; the Canada Shipping Act, 2001; the Marine Transportation Security Act; the Railway Safety Act; the Canada Transportation Act; the International Bridges and Tunnels Act; the Canada Marine Act; the Motor Vehicle Safety Act; and, the Navigation Protection Act.
Mandate
The mandate of the Tribunal is to conduct independent review and appeal hearings on administrative and enforcement actions taken by the Minister of Transport and the Canadian Transportation Agency at the request of affected parties from across Canada’s transportation sectors.
Objective and Description
The Tribunal’s objective is to provide the multimodal transportation community with the opportunity to have enforcement and licensing decisions of the Minister of Transport, as well as enforcement decisions of the Canadian Transportation Agency, reviewed by an independent, quasi-judicial body specialized in transportation law.
The decisions that may come before the Tribunal include the issuance of orders, the imposition of monetary penalties or the suspension, cancellation or refusal to renew, issue or amend documents of entitlement on medical or other grounds. The person or corporation requesting a review before the Tribunal is referred to as the applicant or document holder.
These decisions are reviewed through an adjudicative process that includes formal review hearings and appeal hearings. All hearings are held expeditiously, informally, and in accordance with the principles of natural justice and procedural fairness.
At the conclusion of a hearing and depending on the type of disposition included in the enabling legislation, the Tribunal may confirm the decision, substitute its own decision, or refer the matter back to the Minister for reconsideration. This decision or determination is not done orally and, according to the Transportation Appeal Tribunal of Canada Act, must be rendered in writing by the members who are assigned to adjudicate hearings by the Chairperson.
Text Version of 2019-20 Annual Report Minister's Decision Process
Flowchart describing the Tribunal’s review and appeal process. Six levels are shown:
The five modes of transportation: aviation, marine, rail, international bridges and tunnels, and motor vehicle safety.
The Minister’s decision or administrative action, which includes penalties, orders, licensing, and medical decisions. The applicant has 30 days to request a review.
Review hearing before the TATC.
Determination and reasons. Depending on the enabling legislation, the Tribunal may confirm the Minister’s decision, substitute its own decision, or refer the matter back to the Minister for reconsideration. The appellant has 30 days to request an appeal.
Appeal hearing before the TATC.
Decision. Depending on the enabling legislation, the Tribunal may allow the appeal, dismiss the appeal, or refer the matter back to the Minister for reconsideration.
Basic Principles
The basic principles governing the Tribunal are those of independence and transportation expertise. The sound, competent, and comprehensive execution of the Tribunal’s mandate determines its effectiveness in dealing with the national transportation community.
The Tribunal offers its services in both official languages of Canada. It is also itinerant, in the sense that its hearings take place throughout Canada, at the convenience of the parties to the extent possible.
In matters concerning administrative monetary penalties and orders, hearings generally take place where alleged infractions occurred, or the nearest practical alternative, so that witnesses for the parties may present themselves with minimal displacement costs.
In medical and licensing cases, hearings are held at a location nearest to the residence of the document holder that is accessible by commercial transportation.
Organizational Structure
The Tribunal’s Chairperson and Chief Executive Officer is also its accountable executive and is responsible for directing and supervising the work of members and staff to accomplish the Tribunal’s operational mandate, pursuant to section 5 of the TATC Act. This includes the apportionment of work among members, the assignment of members to hear matters brought before the Tribunal and, generally, the conduct of the work of the Tribunal and the management of its internal affairs.
The Vice-Chairperson is a Governor in Council (GiC) appointment and, pursuant to the TATC Act, assumes the duties and responsibilities of the accountable executive in the absence of the Chairperson. Formal Terms of Reference (TORs) outline the responsibilities and accountabilities of the Chairperson and Vice-Chairperson.
The Chief Administrator of the Administrative Tribunals Support Service of Canada (ATSSC) is mandated to provide support services and facilities to the Tribunal’s Chairperson. The Executive Director assigned to the TATC secretariat is responsible for the coordination of support services and facilities on behalf of the ATSSC Chief Administrator.
Full-time staff members dedicated to the TATC are assigned to the TATC secretariat and report to the ATSSC through the Executive Director on administrative and human resources management matters, and to the Chairperson on all matters related to the Tribunal’s operational mandate. The Administrative Tribunals Support Service of Canada Act confirms that “the chairperson of an administrative tribunal continues to have supervision over and direction of the work of the tribunal”.
Members are drawn from across Canada and are appointed by Governor in Council based on their transportation knowledge and expertise. The Tribunal increased the number of its part-time members, starting in 2018, from 13 to 40, and championed in-house training and professional development programs. Five additional part-time members joined the Tribunal in September 2019, and three bilingual physicians will be hired in 2020. Due to ongoing funding pressures, almost half of the 32 new members who joined the Tribunal in 2018 and 2019 are waiting to complete their training.
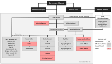
Organization Chart
Text Version of 2019-20 Annual Report Organization chart
This chart shows the Tribunal’s organization within the Government of Canada. There are several boxes grouped together, each containing a position title, department or function. At the top of the chart are boxes for the Government of Canada, the Minister of Transport, as well as for the Treasury Board and the Minister of Justice, below which are boxes for the current staff positions, membership and functions at the Tribunal. The chart also shows the Tribunal’s relationship to the Administrative Tribunals Support Service of Canada (ATSSC), which provides support services, facilities, HR management and Pay & Benefits, under the authority of the Chief Administrator. The positions at the Tribunal are grouped together and include the Chairperson, the Vice-Chairperson (vacant), the Office Assistant and the Executive Director, followed by boxes for each of the following staff positions and functions:
Senior Editor, Editor (vacant), Translation
Senior Counsel, Counsel, Counsel, Counsel (vacant), Articling Student (vacant)
Registrar, Deputy Registrar, Deputy Registrar
Senior Admin Officer (vacant), Admin Officer, Admin Officer (vacant)
The chart also includes a box showing the number of TATC HQ Staff positions and their status as follows:
Establishment (18)
Effective Full-time (8)
Casual/Shared (4)
Vacant (6)
The chart also includes a box showing the number of TATC members by transportation sector, those being:
TATC Members (47)
Aviation (20)
Medical (8)
Marine (11)
Rail (6)
Motor Vehicle (2)
Bridges and Tunnels (0)
Cyber Security (0)
Vacant (3)
The TATC headquarters staff, or TATC secretariat, is established for 18 FTE positions, which includes a Chairperson, Vice-Chairperson and 16 public servants. The secretariat provides registry, legal, editorial, case management, and administration services in support of the TATC mandate. The TATC secretariat is currently staffed at 60 per cent effective strength due to lower than expected operational activities caused by ongoing funding pressures. Of the 18 FTE positions, six are vacant, four are casual or shared, and eight are staffed. The current size of the secretariat is sufficient to adjudicate 30 cases in FY 2020-2021. A mandate of 60 to 70 hearings would require 18 full-time HQ staff employees.
2019-2020 in Review
Effectiveness
The Tribunal’s effectiveness can be measured by its ability to provide the Canadian transportation community with the opportunity to have ministerial decisions reviewed fairly, equitably and within a reasonable period of time.
“Quality decisions delivered to affected parties in a timely manner” is the hallmark of the TATC. Although the Tribunal will not sacrifice quality for timeliness, a credible and relevant administrative judicial process must endeavour to deliver its decisions to affected parties in an expeditious manner.
Under normal circumstances, the Tribunal acknowledges requests for adjudication within three days of receiving the formal application for a review or appeal hearing and makes every effort to confirm a hearing date within 30 days. The Tribunal’s goal is to carry out hearings within 12 months of receiving an applicant’s request, and to serve affected parties with review determinations and appeal decisions within 90 and 120 days, respectively, of hearing completion.
In 2019-2020, there was a decrease in the number of hearings: 31 compared to 46 the previous year. In addition, members adjudicated 6 ex parte requests, requiring the production of written reasons in each case, and issued formal rulings in 10 cases.
The average lapsed time in 2019-2020 between the conclusion of a review hearing and the issuance of a determination was 122 days (a decrease of 17.5 per cent from last year).
The Tribunal encourages communication and the exchange of documents by the parties to assist in identifying the issues that can be resolved between them before coming to the Tribunal. This approach reduces the length of hearings and avoids last-minute adjournments necessitated by late disclosure of information.
In the 2019-2020 reporting period, 93 cases were concluded without a hearing. It should be noted that of these cases, many were requests filed with the Tribunal and resolved shortly before the hearing was scheduled to take place, which means that all logistics and administrative work that leads to a formal hearing was completed by the TATC Registrar.
The cases concluded without a hearing were resolved in a number of ways: the document holder paid the fine before the hearing commenced, the document holder’s licence was reinstated by Transport Canada before the hearing, the request for hearing was withdrawn by the document holder following disclosure, the notice was withdrawn by the Minister, or an agreement was reached between the parties through discussion and negotiation.
In 2018-2019, the Tribunal had referred 2 cases (1 aviation and 1 marine) back to the Minister for reconsideration. The outcomes of these cases are still pending.
In 2019-2020, the Tribunal referred 4 cases (3 aviation and 1 marine) back to the Minister for reconsideration. The Tribunal is waiting for the outcomes of these cases.
TATC Case Law
The following cases show some of the variety in both the topics and outcomes of cases heard by the TATC. These cases also show why the Tribunal needs specialized members who understand the technical complexities in their fields of expertise.
Review of a Refusal to Issue a Canadian Aviation Document under the Aeronautics Act
Case no. 2019 TATCE 54 (Review)
By a Notice of Suspension of a Canadian Aviation Document (CAD) dated March 13, 2017, Transport Canada (TC) advised the applicant that his CAD would be suspended, due to the results of his Aviation Language Proficiency Test dated October 23, 2012, which assessed him as Level 6 – Expert but could not be accepted. The Notice advised that TC had received “evidence from the Japanese Civil Aviation Authority that clearly demonstrates” that he did not display the Level 6 – Expert competencies as stipulated in the Language Proficiency Scale under Standard 421.06(4) of the Canadian Aviation Regulations (CARs).
The Minister argued that the applicant had ceased to meet the qualifications necessary for the issuance of the document (paragraph 7.1(1)(b) of the Aeronautics Act (Act)) and that the public interest and aviation record of the applicant would justify the suspension as well (para. 7.1(1)(c) of the Act).
The applicant argued that the Minister did not have the jurisdiction to issue the March 13, 2017 decision. The applicant submitted that paragraph 7.1(1)(a) of the Act does not apply, since a person who has either Level 4 Operational or Expert level 6 is by definition competent, and that the difference is simply that a person is either sufficiently competent or exceptionally competent.
The review member disagreed with the applicant’s submission. The member found that the Minister could find, in the face of relevant evidence, that a person was granted a certain level of language proficiency and subsequently became incompetent due to an unforeseen situation (example: illness), or was not competent to begin with when they obtained a certain level of language proficiency under Standard 421.06(4) of the CARs.
The review member determined that the Minister of Transport had proven on a balance of probabilities that the applicant ceased to meet the qualifications necessary to hold a Level 6 Expert language proficiency rating, and therefore upheld the Minister’s decision to suspend the CAD issued to the applicant, as per subsection 7.1(7) of the Act.
Review of a Refusal to Issue a Canadian Aviation Document under the Aeronautics Act
Case no. 2019 TATCE 34 (Review)
By a Notice of Refusal to Issue or Amend a Canadian Aviation Document (CAD) dated November 16, 2017, pursuant to paragraph 6.71(1)(b) of the Act, Transport Canada advised the applicant that his pilot proficiency privileges on a CL-65 aircraft would not be issued, as he had failed a pilot proficiency check on November 6, 2017.
The Minister argued that during the check ride, the applicant incorrectly diagnosed two malfunctions, namely Hydraulic 2 High Temperature (exercise 23) and Engine Failure—Oil Pressure (exercise 22), and that the approved check pilot (ACP) correctly assigned a score of 1 on both exercises.
The applicant argued that he was assigned to fly with a pilot in the position of Pilot Monitoring (PM) who, for various reasons, made it difficult for him to carry out his Pilot Flying (PF) duties properly. For flight test exercise 23, Hydraulic 2 High Temperature emergency, the applicant argued that the crew did follow the correct procedure based on the hydraulic temperature they observed at the time of the emergency. For exercise 22, the Engine Failure—Oil Pressure emergency, the applicant argued that it was the PM who pulled out the wrong checklist, and he recalled the ride being terminated prematurely as soon as the checklist was pulled out.
The Tribunal found that, based on the evidence, the ACP was correct in assessing this flight test exercise as a 1, critical error, for failing to follow the correct actions for the malfunctions, showing a lack of knowledge and understanding.
The Tribunal determined that the Minister of Transport had proven on a balance of probabilities that the applicant did not meet the qualifications or conditions necessary for the issuance of a CAD, pursuant to paragraph 6.71(1)(b) of the Act, and therefore confirmed the Minister’s decision, as per subsection 6.72(4) of the Act.
Monetary Penalty under the Canada Shipping Act, 2001
Case no. 2019 TATCE 14 (Review)
The Minister of Transport alleged that the master of the vessel AML Cavalier Maxim (Cavalier) impeded the passage of a vessel on two occasions. During these incidents, the Minister alleged that the applicant did not take all reasonable steps to ensure the safety of the vessel and of persons on board, in violation of subsection 109(1) of the Canada Shipping Act, 2001 (CSA 2001). The Minister imposed an administrative monetary penalty against the applicant, as authorized representative of the Cavalier, in the total amount of $6,500.
The Tribunal found that in both instances, the Cavalier had failed to allow sufficient room for the safe passage of the other vessels, and that the applicant had not taken all reasonable steps to ensure the safety of the vessel and persons on board. The Tribunal held that the applicant had not successfully demonstrated a defence of due diligence, on either occasion.
The Tribunal concluded that the Minister of Transport had proven, on a balance of probabilities, that the applicant had violated subsection 109(1) of the CSA 2001. However, the Tribunal rejected the presence of aggravating factors, and reduced the total monetary penalty from $6,500 to $5,000.
Training and Development
When new members are appointed, they receive in-house training in all aspects of administrative law, adjudication, transport law, and decision writing. Serving members receive regular professional development, including webinars and case law updates. Legal counsel assists with pre-hearing, hearing, and post-hearing matters. Members and staff are encouraged to undergo annual professional education. This combined approach helps members to maximize their effectiveness in the adjudicative process, to keep abreast of developments in administrative law and the federal transportation sector, and to render decisions according to the values and expected outcomes mandated to the Tribunal. The Tribunal’s policies are routinely reviewed and updated as required on the TATC website, with the full suite of policies, including those pertaining to internal administration, provided to all members in the form of a policy manual.
Training resources for members and staff are available in various formats, including online, electronic, and traditional published formats. Communication with members is continuous and there are also regular communications from the Chairperson regarding the Tribunal’s business and legal updates. In 2019-2020, the Tribunal continued to hold professional development webinars for members on a variety of topics, including updates on administrative law, transport law and relevant case law.
The Tribunal’s ongoing success can be attributed to the importance placed on the training and development of its members and staff. The Tribunal’s business plan identifies the professional development and training that full-time staff and part-time members undergo during the fiscal year, including the funding and resources to support these essential activities.
Public Outreach
Public outreach and sector engagement activities are important to the relevance and credibility of the Tribunal as these events increase the public’s awareness of the Tribunal’s mandate and generate interest in the important role the Tribunal plays in carrying out independent review and appeal hearings for the Minister of Transport and members of Canada’s transportation sectors. Sector engagement is also important for the recruitment of new part-time members. Six public outreach and sector engagement events were planned for FY 2019-2020, however, only two were carried out due to ongoing funding pressures.
The Tribunal Chairperson was an invited guest speaker at the Air Line Pilots Association’s (ALPA) 2019 annual safety symposium in Washington, D.C. The Vice-Chairperson was an invited guest and panel member at the 2019 Master Mariners of Canada Symposium in Ottawa.
The Vice-Chairperson assisted the Canadian Council of Administrative Tribunals (CCAT) in organizing its annual symposium and also provided support to the Barreau de l’Outaouais for the creation of a new website and social media outreach.
Results and Future Plans
The credibility and relevance of the Tribunal is based on its part-time members and full-time staff. To meet its operational mandate, the Tribunal requires an optimum number of members with the right skills and expertise from across Canada’s various transportation sectors, as well as legal and medical expertise. The Chairperson assigns Tribunal members to adjudicate hearings based on their experience and expertise in their respective transportation sectors.
In addition to the hearings conducted this year, two studies were undertaken by Tribunal members: an analysis by Dr. Chris Brooks of medical cases and issues that have come before the Tribunal over the past several years; and, a study by Dr. Robert Perlman on the impact of the legalization of recreational cannabis across Canada’s transportation sectors. Both studies are available to the public by contacting the Tribunal.
As well, the Tribunal continued to develop and implement several cost-saving efficiency measures and modernization initiatives, which included:
- video-teleconference protocol and in-house VTC hearing facility;
- written submissions in place of in-person oral appeal hearings;
- transition from paper files to a digital e-filing system;
- in-house case management system;
- classified operations protocol for confidential medical and secret-level enforcement cases;
- secure cloud-based e-filing directory to support VTC hearings;
- resource management and business planning methodology with a fully integrated performance metrics framework;
- new, more efficient decision-writing approach; and,
- updated TATC website with online application processes.
Although ongoing funding shortfalls and the lack of support services and resources have impeded the implementation of some of the measures and initiatives cited above, it is now expected that the “new normal” for administrative tribunals that will emerge from the COVID-19 pandemic will demand the very initiatives the TATC has been championing for the past two years.
Tribunal Members - Full-Time
Charles S. “Duff” Sullivan
Kanata, Ontario
Charles Sullivan was first appointed to the Transportation Appeal Tribunal of Canada in October 2014 as a part-time member and later appointed Vice-Chair and Acting Chairperson in October 2017. On October 27, 2018, Duff received a Governor in Council appointment to serve as Chairperson and Chief Executive Officer of the Tribunal for a four-year term.
Duff is a former general officer and senior military commander who has served at the highest levels of operational leadership and command. He entered the private sector in November 2009 as the Chief of Operational Safety Oversight for NAV Canada, Canada’s air navigation service provider, following a 31-year career in the Royal Canadian Air Force. In July 2013, he transitioned to private consulting where he mentored and coached on business strategy, ethics and leadership, safety oversight and enterprise risk management, and intelligence-led operations. In October 2015, Duff was invited to join David Pratt and Associates as an associate and senior counsel.
Duff has also served in several senior executive and high-profile leadership positions throughout his career. As Director General Capability Development at National Defence Headquarters in Ottawa, he led a diverse team of defence research scientists, PhD academics and senior military analysts in designing and implementing capability-based planning to identify Canada’s future military capabilities. As Director of International Security and Senior Defence Advisor in the Prime Minister of Canada’s Privy Council Office, he championed policy oversight of the “Canada First Defence Strategy”, NORAD, NATO, and Canada’s security mission in Afghanistan. As the Director of Operations for the Canadian NORAD region, he led the transformation of Canada’s new homeland defence and continental security mission in the wake of 9/11, and the air security mission for the 2002 G8/G20 summit in Kananaskis, Alberta.
Prior to retiring from the Air Force, Duff served at the rank of Major-General on a 12-month tour of duty in Afghanistan as NATO’s Air Component Commander, Deputy Chief of Joint Operations, and Director of the Air Coordination Element. As the theatre air commander, he commanded Kandahar, Kabul and 10 other coalition airfields, and led military and civil air operations country-wide, including combat air operations for NATO’s 42-nation coalition. As the deputy chief of joint operations, he was delegated command approval authority over ground-force and Special Forces operations, dynamic and time-sensitive targeting, and NATO’s counter-narcotics mission. Duff was also appointed to lead high-profile international investigations into NATO’s Operation Medusa in 2006 in Kandahar Province, Afghanistan and the Kunduz Air Strike in 2009 near the city of Kunduz, Afghanistan.
During his Air Force career as a professional aviator and fighter pilot, Duff accumulated over 3,500 hours flying jet aircraft, 1,600 of which were flown on the CF18 Hornet in the ground attack and air superiority role. He has flown operational missions over Europe, the Persian Gulf, Bosnia, Croatia, Kosovo, Canada’s High Arctic and the North Atlantic. He has commanded a Tactical Air Control Party, a CF18 fighter squadron, an Air Force fighter wing and main operating base, and NATO forces during combat operations in Afghanistan.
Jacqueline Corado
Jacqueline Corado served as Vice-Chairperson of the Transportation Appeal Tribunal of Canada from October 27, 2018 to December 2019. She resumed her position as TATC Senior Counsel in January 2020.
Jacqueline was called to the Quebec Bar in 2005 and has since practiced in the fields of litigation, administrative law and adjudication. She has worked in both the private and public sectors, in all levels of government: municipal, provincial and federal. She has been a presenter at numerous workshops and conferences in her fields of practice.
Jacqueline has been working in transport law since 2010 and has considerable expertise in all domains of transport: aviation, marine, rail, motor vehicles, and international bridges and tunnels. In 2015, she joined the Transportation Appeal Tribunal of Canada where she was the chief legal counsel until her appointment as Vice-Chair. Among other initiatives, she created curricula and all training materials for Tribunal members and was responsible for the professional development of all current adjudicators and the Chairperson at the TATC, including the selection process that saw 44 adjudicators appointed. She revamped and strengthened policies for the Tribunal, including information management and the handling of secret information.
Jacqueline is fully bilingual and a recognized expert in Charter issues (for both the Quebec Charter of Human Rights and Freedoms and the Canadian Charter of Rights and Freedoms). She was nominated as an administrative judge to the Quebec Human Rights Tribunal prior to her nomination as Vice-Chair of the TATC.
The TATC is a federal quasi-judicial tribunal; it goes without saying that the work involved at the Tribunal requires highly specialized legal expertise in the domains of administrative law, litigation, adjudication and transport law. Jacqueline has all the required and proven legal skills to be part of it and her expertise has been recognized numerous times in the legal community.
Tribunal Members - Part-Time
The following is a complete list of part-time members who served on the Tribunal in fiscal year 2019-2020:
George Ashley
Ottawa, Ontario
» Appointed to a part-time term of four years on November 29, 2017.
Mr. George “Ron” Ashley is retired from the Canadian Pacific Railway, where he was senior legal counsel. He previously worked as senior counsel at the Canadian Transportation Agency. His area of focus in both positions was the monitoring of, and need for, compliance with the laws of economic regulation affecting railway companies operating in Canada and the United States. In 2008, for a one-year period and as part of his transitioning from the public to the private sector, he was appointed as a member of the Immigration and Refugee Board of Canada, where he conducted quasi-judicial hearings on immigration appeals. His early career was at the Competition Bureau during a period marked by an evolution toward de-regulation in Canada’s air and rail modes. Mr. Ashley has extensive experience in regulatory hearings and in writing quasi-judicial decisions, as well as in litigating appeals. He has degrees in business and law from Queen’s University.
Sandra Attersley
Dartmouth, Nova Scotia
» Appointed to a part-time term of four years on November 29, 2017.
Ms. Attersley graduated from the Canadian Coast Guard College in 1981, the Marine Institute in 1986, and Dalhousie Law School in 1996. Ms. Attersley’s professional career has encompassed many aspects of the marine industry, including ship operations with the Canadian Coast Guard, ship design and shipbuilding, and maritime law. She has also lectured on maritime transportation administration and policy in the Master of Marine Management program at Dalhousie University. As a marine lawyer, her practice included assessment of marine casualties on behalf of insurance companies and ship owners to determine causation and liability. Ms. Attersley serves on the Board of Directors of the Mission to Seafarers, Halifax, and Techsploration Inc. She is a member of the Canadian Maritime Law Association and the Canadian Institute of Marine Engineering.
Blaine Beaven
Saskatoon, Saskatchewan
» Appointed to a part-time term of four years on March 26, 2018.
Mr. Beaven practices law with Scott & Beaven Law Office in Saskatoon, Saskatchewan. His focus is on criminal defence, and he has represented accused at all levels of court in Saskatchewan. He received his Bachelor of Arts degree in 2006 and his Bachelor of Law in 2009, both from the University of Saskatchewan. Mr. Beaven is also a Commercial Pilot and spent multiple summers in Northern Manitoba as a bush pilot in twin engine and float equipped aircraft. He uses his private aircraft regularly to fly to court in remote locations. Mr. Beaven holds the rank of Major in the Canadian Armed Forces working with the Canadian Cadet Organizations, and is involved in the flying program as both a glider pilot and a tow plane pilot.
Fazal Bhimji
Delta, British Columbia
» Appointed to a part-time term of four years on March 26, 2018.
Mr. Bhimji spent 36 years in the aviation industry in various parts of Canada as an air traffic controller and a private pilot. He started his career with Transport Canada as an airport controller (VFR) and an area controller (IFR), ending his career as a supervisor in Vancouver Tower with Nav Canada. He was formerly President of the Canadian Air Traffic Control Association and represented Canada on numerous international committees in that capacity. Mr. Bhimji has a mediation and arbitration practice where he deals with workplace and civil matters and sits as a member of the Health Professions Review Board and the Employment and Assistance Appeal Tribunal in British Columbia. Mr. Bhimji is a faculty member of the Justice Institute of BC and the BC Institute of Technology.
Dr. Christopher J. Brooks
Kanata, Ontario
» Reappointed to a part-time term of three years on January 4, 2018.
Dr. Brooks is a physician, scientist and inventor. Dr. Brooks has 50 years of experience as a physician in the navy, in industry and in private practice. He holds a Fellowship in Occupational Medicine from the Royal College of Physicians in London and a Diploma in Aviation Medicine from Farnborough, UK. His background includes a wide range of positions such as medical officer onboard a nuclear submarine, flight surgeon, commanding officer for the Royal Canadian Navy at Stadacona Hospital in Halifax, and command surgeon for both the Canadian Air Command and the Canadian Maritime Command. For 11 years, he was the Director of R&D at Survival Systems Ltd., Dartmouth, N.S., where he introduced emergency breathing systems into helicopters for the Canadian offshore oil industry. Currently, he is a consultant in occupational medicine for the Transportation Safety Board of Canada and the Department of National Defence. Among the awards Dr. Brooks has received are the Order of Military Merit, the Queen’s Jubilee Medal and the Canadian General Standards Board’s highest achievement award for his work on survival suits and life jackets. In addition, he has published over 70 books, reports and papers on occupational health and safety issues.
Jason Burk
Stoney Creek, Ontario
» Appointed to a part-time term of four years on April 15, 2019.
Jason Burk completed a bachelor’s degree in nursing science from Queen’s University. Following university, he obtained his registration to practice as a nurse (RN), and certification as a paramedic. He worked for several years as a flight nurse/paramedic providing aeromedical repatriations for ill and injured Canadians abroad. He continues to work as a paramedic in Ontario where he has served for over 17 years. Mr. Burk began his aviation career at an early age, pursuing initial flight training at the age of 17. He later completed his Commercial Pilot Licence and Airline Transport Pilot Licence, achieved the rank of Captain, and flew the Boeing 737 for one of Canada’s international airlines. He actively provides training on the Boeing 737 as a Type Rating Instructor and maintains his nursing registration, paramedic certification and Airline Transport Pilot Licence all in good standing.
Brad M. Caldwell
Vancouver, British Columbia
» Reappointed to a part-time term of three years on January 4, 2018.
Mr. Caldwell holds a Bachelor of Laws degree from the University of Victoria Law School and an advanced mediation certificate. He has practised law since his admission to the British Columbia Bar in 1986, with an emphasis on maritime and fisheries litigation, general commercial litigation, and administrative law. Prior to his legal career, Mr. Caldwell gained practical experience in the marine industry as a fisherman, deckhand, commercial diver, and longshoreman. His professional associations include the Canadian Maritime Law Association, the Law Society of British Columbia, and the Marine Insurance Association of British Columbia.
Mark S. Conrad
Winnipeg, Manitoba
» Appointed to a part-time term of four years on November 29, 2017.
Mr. Conrad is retired from a 30-year career with Transport Canada. In the Airports group, he served in both Airport Commercial Development and Airport Operations. He also held positions related to policy and human resources before advancing to executive director responsible for railway safety and the transportation of dangerous goods in the department’s Prairie and Northern Region. Mr. Conrad is a strong proponent for the use of analytics in all safety-focused business and championed the enhanced use of safety data within his region to guide rail inspection programs. His educational background includes a Master of Business Administration from the University of Manitoba and a Certificate in Strategic Management of Regulatory Agencies from Harvard University.
William R. Cottick
Victoria, British Columbia
» Appointed to a part-time term of four years on February 21, 2018.
Mr. Cottick is a lawyer practicing corporate/commercial, transportation and administrative law in Victoria, BC, and a member of the Health Professions Review Board of British Columbia. He holds a bachelor of laws degree from the University of British Columbia, a master of laws degree from the London School of Economics, an MBA from Ivey Business School, and a diploma in air and space law from the London Institute of World Affairs. He has held senior legal executive positions at Wardair International, Laidlaw Inc. (owner of Greyhound Bus Lines throughout North America), Jannock Limited, and most recently at BC Ferries, where he was executive vice president and general counsel. Mr. Cottick was also legal counsel to the Moshansky Commission of Inquiry into the Air Ontario crash at Dryden, Ontario, and holds a Canadian pilot licence. Active in his community, he is a governor with the Canadian Corps of Commissionaires, and a member of the Advisory Board of Blue Bridge Theatre Company. Mr. Cottick is a recipient of the Financial Post/ZSA Western Canada General Counsel Lifetime Achievement Award for his work in the transportation sector and corporate governance.
Dr. Robert Cronin
Courtenay, British Columbia
» Appointed to a part-time term of four years on November 29, 2017.
Dr. Cronin obtained a medical degree from Queen’s University in 1970 and a family practice certification from McMaster University in 1973. He is a retired family physician who has practised in various settings, including Flin Flon and Winnipeg, Manitoba; and Yellowknife, Northwest Territories. He also worked for five years with the Northern Medical Unit at the University of Manitoba as a fly-in physician in isolated First Nations communities in Northern Manitoba. His aviation experience includes many years as a Civil Aviation Medical Examiner, three years as an Aviation Medical Officer with Transport Canada, and 12 years as an Air Reserve Medical Officer with 17 Wing in Winnipeg. During this time, he flew as a flight surgeon with 435 Squadron in Hercules aircraft on search and rescue missions and training flights, medevac and transport missions, and air-to-air refuelling missions. He also flew regularly with 402 City of Winnipeg Squadron on Dash 8 navigation school training flights. Dr. Cronin has a private pilot’s licence and approximately 850 hours of pilot-in-command time, most of which was accumulated in the Northwest Territories while flying into native communities to conduct medical clinics. He is also a qualified Basic Dive Medical Officer and has worked with search and rescue divers, RCMP divers, and civilian commercial divers in this capacity.
Dr. Vern Davis
Victoria, British Columbia
» Appointed to a part-time term of four years on November 29, 2017.
Dr. Davis received his Doctor of Medicine from the University of Calgary in 1981. Prior to medical school, he graduated from Royal Military College and served four years at sea with the Royal Canadian Navy as a bridge watchkeeper, navigator and destroyer communications / electronic warfare officer. After an internship and a year of general surgery residency, Dr. Davis served as a flight surgeon in the Royal Canadian Air Force at CFB Cold Lake. He subsequently practised family medicine in Victoria, B.C. Following seven years in private practice, Dr. Davis joined the federal government as a civil aviation medical officer in Toronto. At this time, he assisted the Transportation Safety Board in the investigation of over 25 fatal aircraft accidents, including the Swiss Air Flight 111 accident, and earned a diploma in aviation medicine from the University of Otago in New Zealand. In 2002, Dr. Davis obtained a Master of Science (Applied) degree in occupational health from McGill University. He then worked in occupational medicine as a plant physician, health manager and chief medical officer for Alcan and Rio Tinto Alcan. Most recently, Dr. Davis worked as a medical consultant to the B.C. Ministry of Health, providing medical expertise to the Audit and Investigation branch.
Caroline Desbiens
Sainte-Foy, Quebec
» Reappointed to a part-time term of three years on June 18, 2018.
Ms. Desbiens has been a lawyer since 1988, and she works principally in the areas of aviation and maritime law. Ms. Desbiens received a law degree from the University of Laval in 1987, and a diploma in International Law and Comparative Law from the University of San Diego in 1988. Ms. Desbiens received a master’s degree in Air and Space Law from McGill University in 1993. A member of the Barreau du Québec, Ms. Desbiens is also a member of the Canadian Bar Association, the Association québécoise des transporteurs aériens, the Institute of Air and Space Law Association, the Canadian Maritime Law Association, and the Chambre de commerce de Québec.
Gary Drouin
Chelsea, Quebec
» Reappointed to a term of three years on November 22, 2017.
Mr. Drouin has been an active member of the Tribunal for over eight years. He has 30 years of experience in management and administration, including 25 years in the rail portfolio at Transport Canada. Mr. Drouin has actively promoted level crossing safety and trespass prevention through the former outreach and education program, Direction 2006. Through his skills in facilitating partnership building, sharing knowledge, and fostering collaboration on projects, he has contributed to Canada being recognized as a world leader in railway safety. He was also a consultant on air cargo security for several years at Transport Canada, where he contributed to enhancing security for the travelling public. His role included facilitating and modernizing processes for the air cargo industry while ensuring commitment to governmental priorities on aviation security. Mr. Drouin has received several awards for excellence, including from l'Association du transport écolier du Québec for his work on school transport safety, an Award of Excellence and Achievement in the Canadian Public Service (2003), a Presidential Award USA (1998), and many more.
Jon Dueck
Delta, British Columbia
» Appointed to a part-time term of four years on May 1, 2018.
Mr. Dueck is a B787 pilot with Air Canada based out of Vancouver. He has accumulated over 18,000 hours’ flight time. During his career, Mr. Dueck spent two years as a Transport Canada Civil Aviation Inspector and held various airline management positions, including Chief Pilot, Manager of Flight Operations Administration with Canadian Regional Airlines, Manager—Regulatory Affairs with Air Canada Jazz, and Manager—Flight Operations IT with Air Canada Zip. Mr. Dueck is the founder of Aviation Data Systems (ADS), a BC-based consultancy that provided aviation regulatory and airline management consulting services specializing in domestic and international airline and corporate charter flight operations. ADS currently publishes Transport Canada and other regulatory documents for electronic sale and distribution.
Yves Duguay
Montreal, Quebec
» Appointed to a part-time term of four years on March 12, 2018.
President of HCiWorld which he founded in 2013, Yves Duguay is an expert in public and private security. He has held executive positions successively with the Royal Canadian Mounted Police (RCMP), Air Canada and as the First Vice-president for operations and client experience at the Canadian Air Transport Security Authority (CATSA), he was responsible for the security screening operations in 89 airports in Canada. Mr. Duguay holds an MBA from McGill University and the “Hautes Études Commerciales” (HEC) in Montreal. He has also obtained his designation as corporate director from the Institute of Corporate Directors (ICD) in Canada. Mr. Duguay is the first Canadian to receive the CSSP certification from NCS4 and the University of Southern Mississippi in the United States.
Capt. James R. Ewart
Gabriola, British Columbia
» Appointed to a part-time term of four years on November 29, 2017.
The Transportation Appeal Tribunal of Canada was deeply saddened this past year with the passing of Captain James R. Ewart. Captain Ewart held command on icebreakers, enforcement patrol, search & rescue and science vessels over a 38-year career with the Canadian Coast Guard. Jim was a distinguished Master Mariner and an active National Board member of the Master Mariners of Canada. He was a graduate of the Canadian Coast Guard College and lectured at the Centre for Marine Training and Research, Georgian College. Appointed to the TATC in November 2017, Jim was an active and passionate member of Canada’s marine community and will be greatly missed.
John Gradek
Montreal, Quebec
» Appointed to a part-time term of four years on March 12, 2018.
Mr. Gradek is an Advisor at Alexander Hughes Executive Search Consultants in Montreal, specializing in corporate leadership recruiting for global industrial and commercial organizations. He is also a Professor and Faculty Lecturer at McGill University’s School of Continuing Studies, focusing on courses in Strategic Management, Supply Chain / Operations Management, as well as the Integrated Aviation Management program. Mr. Gradek has held planning and operations positions at Air Canada in Cargo, Airport Operations and Revenue Management. He has also held planning roles at Canadian Pacific Railway in Locomotive Management and Service Design. Mr. Gradek holds a Master’s in Business Administration from the Ivey Business School, a Bachelor of Electrical Engineering from Carleton University and a Bachelor of Science from Loyola College.
Martine Guay
Longueuil, Quebec
» Appointed to a part-time term of four years on April 15, 2019.
After obtaining a law degree from Université de Montréal and becoming a member of the Barreau du Québec, Martine Guay had a long career in the federal public service, first as a legal translator-reviser and then as a manager. She later went back to school to become a nurse and has since worked in women’s health and research. She has contributed to many books published in her field and is completing a master’s degree in nursing. She also likes to teach and do volunteer work in her community.
Elizabeth Hak
Calgary, Alberta
» Appointed to a part-time term of four years on February 21, 2018.
Ms. Hak has a B.Sc. degree in genetic toxicology and a journalism diploma, and a background in motor vehicle safety, research and legislation. She worked at the Edmonton RCMP Forensic Laboratory for 12 years as an alcohol expert. Since 2011, she has served on a number of boards and councils, including six years with the Alberta Transportation Safety Board, and has acquired extensive writing and decision-making experience. Ms. Hak is currently a lay bencher with the Law Society of Alberta and is a public member with the General Insurance Council of Alberta and the Alberta Veterinary Medical Association.
Dr. Francis Hane
Murillo, Ontario
» Appointed to a part-time term of four years on May 1, 2018.
Dr. Hane is currently employed as a Boeing 737 pilot at WestJet Airlines. As an active airline pilot, he has also served on several committees for both the Air Line Pilots Association (ALPA) and the WestJet Pilots Association (WJPA). Prior to his position with West Jet, his flying activities included flight instructor, bush flying in Canada’s Arctic and flying air ambulance operations in the Mitsubishi MU-2. Dr. Hane was awarded a PhD in biophysics from the University of Waterloo and completed a post-doctoral fellowship in chemistry (medical imaging) at Lakehead University. His research focused on the biophysics of Alzheimer’s disease, and he has made other scholarly contributions in the fields of applied physics, physical chemistry, pharmacology, medical imaging, and law. In addition to his aviation career, Dr. Hane still actively conducts biomedical research.
Raymon J. Kaduck
Ottawa, Ontario
» Appointed to a part-time term of four years on November 29, 2017.
Mr. Kaduck is the president of Aeronavigatsia Consulting Inc., a firm specializing in transportation economics, regulatory policy and international trade. From 2007 to 2016, he was a member of the Canadian Transportation Agency and adjudicated economic disputes in the air, rail and marine sectors. He also has a decade of experience in northern air operations with Transport Canada and the government of the Northwest Territories. Mr. Kaduck is a member of the advisory boards for the Centre for Air Transport in Remoter Regions at Cranfield University and the Hellenic Aviation Society’s Journal of Air Transport Studies. He is also an honorary member of the Brazilian Institute of Strategic Studies and Public Policies in Air Transport. Mr. Kaduck earned a Master of Business Administration degree from the Richard Ivey School of Business and a Master of Arts in International Political Economy from the Norman Paterson School of International Affairs.
C. Michael Keefe
Mount Pearl, Newfoundland and Labrador
» Reappointed to a part-time term of three years on March 26, 2018.
Mr. Keefe graduated from the Canadian Coast Guard College in 1974. He is a retired Professional Engineer who practiced in the province of Newfoundland and Labrador. He holds a Certificate of Competency issued by the Government of Canada as a First Class Marine Engineer. Mr. Keefe spent several years with the Canadian Coast Guard as a Ship’s Engineering Officer and as Chief Engineer on buoy tenders, search and rescue vessels and ice breakers. He then served several years ashore as the Supervisor of Engineering for the Newfoundland Region. He spent several years with Transport Canada, Marine Safety, as the Manager of Examinations and Enforcement for the Atlantic Region. He has held Ministerial appointments with Marine Safety as a Steamship Inspector, Examiner of Engineers and Pollution Prevention Officer and with the federal Department of Labour as a Health and Safety Officer. Most recently, Mr. Keefe was employed as Manager of Marine Fleet Maintenance with Madsen Controls and Engineering of Mount Pearl, Newfoundland.
Sarah M. Kirby
Halifax, Nova Scotia
» Reappointed to a part-time term of three years on February 15, 2018.
A part-time Member of the Transportation Appeal Tribunal of Canada since 2012, Sarah Kirby was admitted to the Nova Scotia Barristers' Society as Barrister and Solicitor in 2000. From 2000 until 2011, she practiced law as a civil litigator in private practice in Nova Scotia with a focus on the marine transportation sector and made appearances in the Federal Court of Canada, the Nova Scotia Supreme Court and the Nova Scotia Provincial Court. From 2011 to 2015, she was an Assistant Dean at the Schulich School of Law at Dalhousie University, and from 2012 to 2016, served as a part-time Adjudicator for the Small Claims Court of Nova Scotia. Ms. Kirby is now a Senior Crown Attorney with the Public Prosecution Service of Nova Scotia. Ms. Kirby has served as an active member of the Canadian Maritime Law Association, the Women's International Shipping and Trading Association, and the Eastern Admiralty Law Association. She is currently a member of the Nova Scotia Barristers' Society's Hearing Committee, Credentials Committee, and the Internal Review Sub-committee, and was a member of The Advocates' Society Nova Scotia Regional Advisory Committee from 2016 to 2020.
Teddy Kwan
Windsor, Ontario
» Appointed to a part-time term of four years on May 1, 2018.
Mr. Kwan is a lawyer in a sole practice. He was called to the Bars of England and Wales, Hong Kong and Upper Canada. He has worked in private practice as a government lawyer, as an in-house counsel for various commercial organizations and as a refugee status determination officer for the United Nations High Commissioner for Refugees. Mr. Kwan holds an Honours Bachelor of Arts degree, a Master of Science degree and a Master of Laws degree. Additionally, he holds a Certificate of Qualification from the National Committee on Accreditation and a Certificate of Professional Specialization in International Intellectual Property Law from the University of Victoria, British Columbia.
J. Ed Macdonald
New Glasgow, Nova Scotia
» Reappointed to a part-time term of three years on February 21, 2018.
Mr. Macdonald is a retired commercial aviation pilot whose 31 years of employment with several major airlines reflects an outstanding record of performance, reliability and commitment. He retired as a captain from Air Canada after flying on domestic and international routes on various passenger aircraft. During his career, Mr. Macdonald amassed 18,000 flight hours, an achievement that required both a high level of technical skill and strong team-building and leadership abilities. A graduate of Rothesay Collegiate in New Brunswick, Mr. Macdonald was born in New Glasgow, Nova Scotia, and lives in Pictou County, where he is active in the community as a volunteer.
Tracy Medve
Kelowna, British Columbia
» Reappointed to a part-time term of three years on February 6, 2018.
Ms. Medve has been President of KF Aerospace since 2013 and prior to this was President of Canadian North Airlines. Since 1985, she has held various senior airline management positions at Norcanair, Time Air, and Canadian Regional Airlines. Prior to joining Canadian North in 2007, Ms. Medve was the co-founder of C.T. AeroProjects, a Calgary-based consultancy focused on air transport resource management. A lawyer by training, she also graduated from the John Molson School of Business Global Aviation MBA program at Concordia University in 2009. Ms. Medve is the former Chair of the Air Transport Association of Canada (ATAC) and the first woman in Canada to be inducted as an Honorary Life Member. She sits as a member of the Board for the Canadian Association of Defence and Security Industries, and is a member of the University of British Columbia—Okanagan External Community Advisory Council. She is also a past member of the Transportation Appeal Tribunal of Canada, having served from 2003 to 2006.
David Merrigan
Hammonds Plains, Nova Scotia
» Appointed to a part-time term of four years on March 26, 2018.
Mr. Merrigan is an arbitrator, mediator, and workplace investigator with experience in the labour, justice, and commerce fields. He holds the Qualified Arbitrator (Q.Arb) and Qualified Mediator (Q. Med) designations from the ADR Institute of Canada (ADRIC), the Member of Chartered Institute of Arbitrators (MCIArb) designation from the Chartered Institute of Arbitrators, and is a Certified Professional in Human Resources (CPHR). A graduate of Memorial University and Simon Fraser University with bachelor’s degrees in philosophy, psychology, and criminology, he has represented the Correctional Service of Canada in numerous Parole Board of Canada hearings. Mr. Merrigan has spent over a decade representing both unions and employers at arbitrations and workers compensation appeals. He is also a part-time instructor at Herzing College’s Arbitration for Professionals Certificate Program. In addition to the TATC, he is a member of Nova Scotia’s Involuntary Psychiatric Review Board and the Nova Scotia Board of Examiners in Psychology.
Capt. Steven D. Neatt
Charlesbourg, Quebec
» Appointed to a part-time term of four years on May 21, 2019.
Captain Steven D. Neatt graduated from the Canadian Coast Guard College in 1989 and holds a Bachelor of Technology in nautical science from the University College of Cape Breton. Captain Neatt has held various positions in the Canadian Coast Guard (CCG), and has 17 years seagoing experience on CCG vessels in the St. Lawrence River and extensive experience in the Arctic. He has also worked ashore with the CCG in senior positions, including six years as lcebreaking Program Superintendent. From 2013 to 2019, Captain Neatt worked as a Senior Marine Investigator for the Transportation Safety Board of Canada in the Quebec City office where he was Investigator-in-Charge of several marine investigations.
Arnold Marvin Olson
Langley, British Columbia
» Reappointed to a part-time term of three years on February 15, 2018.
Mr. Olson, Captain (ret.), recently completed a 32-year flying career, retiring as an approved check pilot—Boeing 767, based in Vancouver and flying international routes. His previous assignments have included a management position as senior check pilot—Embraer 170/190, a training captain—Airbus 320, and a crew resource management facilitator conducting courses dealing with issues of pilot judgment. A graduate of Simon Fraser University (B.Sc.), Mr. Olson has attended various industry courses, such as Human Factors in Aviation, Aviation Safety Program Management, and Conflict Resolution in the Workplace. He has served as Director, Trinity Western University Institute of Aviation. He is the founder of the Air Canada Pilots Bone Marrow Registry Program. He has received the Honouring Our Lifeblood Award from Canadian Blood Services and the Award of Excellence from Air Canada. He founded and chaired the Canadian Cancer Society Langley Relay for Life, was Chair of the 2013 Special Olympics BC Summer Games Organizing Committee and has served as the treasurer of Hope International Development Agency.
James R. Parsons
St. John’s, Newfoundland and Labrador
» Reappointed to a part-time term of three years on November 9, 2017.
Mr. Parsons is a director, coordinator, and lecturer at the Fisheries and Marine Institute of Memorial University, and he has held these positions since 1997. He has been responsible for the development and delivery of oil tanker, floating production storage and offloading, mobile offshore drilling unit, and marine regulatory awareness training programs for clients working with the Hibernia and Terra Nova projects. Previously, Mr. Parsons was a marine consultant at Bateman Chapman (Canada) Ltd., and he owned OTI Canada Group, a company involved in marine surveying, cargo inspections and safety, and pollution control. Currently he owns a marine consultancy called Global Marine Solutions. He is a Master Mariner with significant experience in Canadian Arctic waters and, among his many degrees, he has a PhD in marine transportation and economics from the University of Plymouth in England and a bachelor of maritime studies from Memorial University.
Jacqueline Penney
St. John’s, Newfoundland and Labrador
» Appointed to a part-time term of four years on November 29, 2017.
Ms. Penney graduated from Dalhousie Law School in 1993 with a Bachelor of Laws. She is a practising member of the Law Society of Newfoundland and Labrador and the Nova Scotia Barristers’ Society. Ms. Penney has extensive legal experience in the marine transportation industry. Since June 2009, she has been Corporate Counsel for Marine Atlantic Inc., practising primarily maritime law, corporate and commercial law, labour law, and insurance law. She has significant experience appearing before courts, tribunals and boards, and acting in a quasi-judicial capacity as a member of federal and provincial tribunals, boards and commissions. Prior to May 2009, Ms. Penney was a partner with McInnes Cooper in St. John’s, NL. In 2013, she was appointed to the Newfoundland and Labrador Labour Relations Board as an employer representative and continues to serve on this board. From January 2015 to December 2017, Ms. Penney acted as Chair of the Newfoundland and Labrador Legal Aid Commission.
Dr. Robert Perlman
Montreal, Quebec
» Reappointed to a part-time term of three years on January 4, 2018.
Dr. Perlman holds degrees in psychology and medicine from McGill University. He is certified in family medicine, is a fellow of the College of Family Physicians of Canada (CFPC) and is certified in aviation medicine from King’s College, London, United Kingdom, and from France to perform European Aviation Safety Agency (EASA) medicals for pilots, crew and air traffic controllers. He is currently the chief executive officer and director of Mediservice, a medical clinic he founded in 1984 that provides commercial pilot and air traffic controller licensing exams for Canada, the United States, the United Kingdom and Europe. Dr. Perlman is also an attending physician and an associate professor of family medicine at the Jewish General Hospital in Montreal.
Franco Pietracupa
Dollard-des-Ormeaux, Quebec
» Reappointed to a part-time term of three years on February 6, 2018.
Mr. Pietracupa received his College Diploma in Aeronautical Pilot Instruction in 1997. He has worked for various companies in aviation, including CESPA Flight College, and held the position of Class 1 instructor/chief flight instructor from 1997 to 2000 in different flight training organizations. With his extensive experience as a flight instructor and operator, he was designated as a flight test examiner with Transport Canada. Since April 2011, Mr. Pietracupa has held the position of Chief Pilot, Business Customer Liaison Pilots at Bombardier Aerospace in Montreal.
Marc-André Poisson
Ottawa, Ontario
» Appointed to a part-time term of four years on August 19, 2019.
In addition to being a part-time member of the Transportation Appeal Tribunal of Canada, Captain Marc-André Poisson spends most of the remainder of his time writing. He is the former Director of Marine Investigations at the Transportation Safety Board of Canada and immediate past Chair of the Marine Accident Investigators’ International Forum. In 2017, the International Maritime Organization (IMO) appointed Captain Poisson as an IMO Maritime Goodwill Ambassador, a nomination that prompted him to start the Canadian Marine Industry Foundation in 2019. He holds a master’s degree in marine policy from the University of Wales, Cardiff and completed undergraduate studies in natural and social sciences in Canada and France. He has many publications to his credit, both fiction and non-fiction, and is a recipient of the Canadian Coast Guard’s highest award, the exemplary service medal.
Dr. George E. Pugh
Vancouver, British Columbia
» Reappointed to a part-time term of three years on November 28, 2017.
The Transportation Appeal Tribunal of Canada was deeply saddened this past year with the passing of Dr. George Pugh in August 2019. Dr. Pugh earned his master’s degree in electrical engineering at Queen's University and completed an MBA and master’s in health care and epidemiology in the years following his graduation from medical school in British Columbia. George was also an accomplished commercial pilot on fixed and rotary wing aircraft. Appointed to the Transportation Appeal Tribunal of Canada in March 2012, he served with distinction in both the medical and aviation sectors. Dr. Pugh was a valued and respected member of the Tribunal and will be greatly missed.
Michael J. Regimbal
Beaconsfield, Quebec
» Appointed to a part-time term of four years on November 29, 2017.
Mr. Regimbal is a transportation consultant with expertise in strategic, regulatory, operational and investigative fields. He has worked in the public and private sectors and has international experience. He recently concluded his term as the national director of Operation Lifesaver Canada and was awarded the Chief’s Certificate of Commendation in 2016. He is a graduate of McGill University and HEC Paris’ Executive and Strategic Leadership programs. Mr. Regimbal is a past chair of Transport Canada’s Railway Research Advisory Board and industry chair of the Railway Safety Act Working Group on Proximity and Operations.
Terry Robbins
Bedford, Nova Scotia
» Appointed to a part-time term of four years on March 12, 2018.
T.H. (Terry) Robbins, P. Eng., CD, has 35 years of progressive experience in engineering and management roles in the Canadian Armed Forces and the aviation industry. He has held increasingly senior positions within the Department of National Defence (DND), including an exchange posting with the United States Navy. His primary experience is on helicopters, most notably the Sea King and Cormorant, although he has worked on various fixed wing aircraft as well. For showing exceptional leadership in preparing the Sea King helicopters to safely participate in the liberation of Kuwait, Mr. Robbins was awarded the Canadian Chief of the Defence Staff Commendation. In recognition of his outstanding program management skills while working with the United States Navy, Mr. Robbins was awarded a Secretary of the United States Navy Commendation. Since his retirement from the DND, he has worked in engineering and program management in the commercial aviation industry. He was delegated the authority of Senior Maintenance Manager in an Accredited Maintenance Organization by DND’s Technical Airworthiness Authority and has also been a Design Engineer. Mr. Robbins has a Bachelor of Mechanical Engineering from the University of New Brunswick.
Laura Safran
Calgary, Alberta
» Reappointed to a part-time term of three years on March 12, 2018.
Ms. Safran, Q.C., is a senior partner at the law firm Davis LLP in Calgary specializing in corporate and commercial, intellectual property, and technology law. She is also the head of Davis LLP’s national aviation law practice, and co-head of their education law practice. Prior to that, she was a partner at Fraser Milner Casgrain LLP from 1996 to 2010. She has held other executive positions as vice-president, law, and corporate secretary of Canadian Airlines International from 1989 to 1995. Ms. Safran is a member of the law societies of Alberta and British Columbia. She holds an L.L.M. (doctorate of jurisprudence program) from Columbia University, an L.L.M. from the London School of Economics, an L.L.B. from Osgoode Hall, York University, and a bachelor of arts with distinction from the University of Alberta. She was named one of Canada’s Most Powerful Women by The Globe and Mail in 2004, as well as one of the leading women lawyers in Canada in 2009 by the Canadian Legal Lexpert Directory.
Dr. Peter Seviour
St. John’s, Newfoundland and Labrador
» Appointed to a part-time term of four years on November 29, 2017.
Dr. Seviour graduated as a Doctor of Medicine from Memorial University of Newfoundland in 1992 and completed his family practice residency at McGill University from 1992 to 1994. He received his board certification from the American College of Family Practice in 2001. Dr. Seviour has been practising family medicine since 1994 with a special interest in occupational medicine. He has also been a Transport Canada examiner performing marine medical examinations and commercial diving medicals, and has been involved in driver’s medicals and independent reviews for patients injured in auto accidents. Other professional activities include RCMP Designate Physician, Diving Medicine Physician, Insurance Examiner, Medical Director for Caregivers, and Fit to Work medicals (mining and offshore). Dr. Seviour has also served as a board member of the College of Physicians and Surgeons of Newfoundland and Labrador.
Patrick Vermette
Kingston, Ontario
» Appointed to a part-time term of four years on March 14, 2018.
Mr. Vermette is an experienced military and civilian pilot. His military operational flying experience includes flying the C-130 Hercules in both transport and search and rescue roles. He also holds a civilian Airline Transport Pilot Licence and has a diverse range of flying experience in general aviation. Mr. Vermette is also a lawyer and member of the Bar of Ontario. He has extensive experience practicing law as a Legal Officer with the Office of the Judge Advocate General of Canada, where he has attained the rank of Lieutenant-Colonel. He has provided legal advice to the Canadian Armed Forces as a Senior Legal Advisor and Director of a legal service during assignments in Canada and abroad. He also served as the Deputy Director of the Canadian Forces Military Law Centre and deployed to a theatre of conflict as legal adviser to air operations. Mr. Vermette holds a Bachelor of Social Sciences (Political Science and Sociology) and a Bachelor of Law Degree (LL.B.) from the University of Ottawa and a Master’s Degree in Air and Space Law from Leiden University (LL.M.) in the Netherlands.
Yves Villemaire
Stittsville, Ontario
» Reappointed to a part-time term of three years on January 14, 2018.
Mr. Villemaire is a graduate of the Canadian Coast Guard College. He started his career as a ship’s officer and served in various parts of the country in a number of shipboard and shore positions. He holds a Canadian Coast Guard Command Certificate and an MBA from Queen’s University. He retired from the Canadian Coast Guard in 2007, after holding a number of executive positions including Director General, Fleet; Director General, Maritime Services; and Executive Director of the Canadian Coast Guard College in Sydney, Nova Scotia. Prior to holding these positions, he was Director General, Human Resources, for two years with the Department of Fisheries and Oceans. This followed a three-year appointment as Director, Early Conflict Resolution Office, a service he established for the Deputy Minister. Mr. Villemaire is currently a management consultant on a part-time basis.
Dr. Brian Wagg
Tiny, Ontario
» Appointed to a part-time term of four years on November 29, 2017.
Dr. Wagg graduated as a Doctor of Medicine from the University of Ottawa in 1976 and took up general practice, including office practice, obstetrical and emergency care at the Brockville General Hospital in 1978. He was active in administration at the hospital, holding Chairs in various departments and a term as President of Medical Staff. He was active in the establishment of a regional palliative care program in 1989 and was the Medical Director of the Brockville and District Hospice and Palliative Care Program from 2005 to retirement in 2012. Dr. Wagg holds a certificate from the College of Family Physicians of Canada (1983) and was nominated to be a Fellow of the College in 2003. He was a Civil Aviation Medical Examiner for the Eastern Ontario region from 1983 to 2012. He subsequently worked as a locum physician in various parts of Ontario and Nunavut, and is currently doing part-time work as a hospitalist at Georgian Bay General Hospital. Dr. Wagg has held a private pilot’s licence since 1997 and has accumulated over 500 hours as a pilot-in-command.
Deborah Warren
Surrey, British Columbia
» Appointed to a part-time term of four years on February 6, 2018.
Ms. Warren completed a 32-year career with Transport Canada (TC) where she held several management positions within TC Civil Aviation. In the Vancouver region, Ms. Warren managed the System Safety and Aerodromes divisions and spent a year overseeing the regional civil aviation planning and operations for the 2010 Olympic Games. In the Winnipeg region, Ms. Warren held the positions of Regional Director, Air Navigation System Requirements, and Director of Regulatory Compliance. From 1997 to 1999, Ms. Warren and her team established the Canadian Launch Safety Office, an office created to develop policy and regulations for rocket launch operations. Prior to TC, she flew with a commercial airline based in Manitoba. Ms. Warren has a Master of Aviation Degree from the University of Western Sydney, Australia, and a BA from the University of Manitoba. Ms. Warren is also a Canadian Airline Transport rated pilot.
Jennifer Webster
Toronto, Ontario
» Appointed to a part-time term of four years on April 3, 2018.
Ms. Webster is a part-time member of the Human Rights Tribunal of Ontario and on the Federal Minister of Labour’s roster of Arbitrators of the Canada Labour Code. She is also a Mediator and Arbitrator for the Sport Dispute Resolution Centre of Canada and a member of the Alternative Dispute Resolution Institute of Ontario. Prior to starting her mediation/arbitration practice, Ms. Webster worked for 16 years as a labour mediator with the Federal Mediation and Conciliation Service, a branch of Employment and Social Development Canada. Her work at Federal Mediation involved the conciliation of collective bargaining disputes and grievance mediation in the aviation, marine and railroad sectors. Ms. Webster has been a member of the Law Society of Ontario since 1992, and she practised law as union counsel for 11 years before joining Federal Mediation.
Keith Whalen
Riverview, New Brunswick
» Appointed to a part-time term of four years on June 14, 2018.
Mr. Whalen is originally from St. John’s, Newfoundland, and currently resides in Riverview, New Brunswick. He started his aviation career in 1975 when he received his pilot’s licence through the Royal Canadian Air Cadets program in Summerside, PEI. His fixed-wing experience includes pilot duties on water bombing operations, turboprop and corporate jet aircraft. His helicopter experience includes light to heavy helicopters in the offshore oil industry. He has a Class Two helicopter instructor qualification and is certified as a Designated Flight Test Examiner for private, commercial and instrument flight tests. Mr. Whalen joined Transport Canada in 1987 as a Civil Aviation Inspector. In 1990, he deployed to the Transportation Safety Board as an investigator and subsequently Regional Manager, Air Investigations. In 1998, he returned to Transport Canada as Regional Manager, Aviation Enforcement, and held various management roles in System Safety, General Aviation, and Commercial and Business Aviation, before retiring from the executive position of Associate Director, Operations, with Transport Canada Civil Aviation. Mr. Whalen currently holds Airline Transport Pilot Licences (ATPL) for both fixed wing aircraft and helicopters.
Andrew Wilson
Ottawa, Ontario
» Appointed to a part-time term of four years on March 12, 2018.
Mr. Wilson is an experienced professional pilot and aviation lawyer. Mr. Wilson has a private and commercial pilot licence, flight instructor rating, multi-engine IFR endorsement, and an Airline Pilot License. He has received type endorsements on the Boeing 727, Airbus A-320, Bombardier CL-65 Regional Jet, and Boeing 767 and 777. During his career as an airline pilot he has flown domestic, trans-Atlantic, trans-Pacific, trans-polar, and South America routes. Mr. Wilson has also served as president of the Air Canada Pilots’ Association. Mr. Wilson is a lawyer in a Toronto-based boutique litigation firm where he specialises in aviation law. Mr. Wilson earned his BA in Economics from Queen’s University and his Law degree from the University of Ottawa. Mr. Wilson was called to the bar in 1991 and has remained a member of the Law Society of Upper Canada in good standing.
Gavin Wyllie
Mount Royal, Quebec
» Appointed to a part-time term of four years on July 2, 2019.
Mr. Wyllie is a civil litigation attorney and a former legal counsel for the Tribunal, prior to which he served as an advisory and appeals officer with Transport Canada. He is a graduate of Queen’s and McGill universities, and a member of the Quebec Bar and the Law Society of Ontario.
Dr. Richard Zabrodski
Calgary, Alberta
» Appointed to a part-time term of four years on November 29, 2017.
Dr. Zabrodski has over 35 years’ experience in various aspects of medicine, including the assessment of occupational fitness, impairment and disability. He is a clinical assistant professor in the departments of community health sciences and family medicine at the University of Calgary’s Cummings School of Medicine. He is a member of the Occupational and Environmental Association of Canada and the Canadian Board of Occupational Medicine. Dr. Zabrodski provided consulting services to corporate aviation and law enforcement for 25 years and was a certified Civil Aviation Medical Examiner for over 30 years. In 1982, he obtained his certification in family medicine, and the following year received a certificate of special competence in emergency medicine, both from the Canadian College of Family Physicians. He received his certification in occupational medicine from the Canadian Board of Occupational Medicine in 1997. In 2014, he completed the Insurance Medicine and Medical Legal Expertise program through the Université de Montréal. Dr. Zabrodski is a Fellow of the International Academy of Independent Medical Evaluators. He has acted as a complaint reviewer and tribunal chairman for the College of Physicians and Surgeons of Alberta. He has held IFR (Instrument Flight Rules) and instructor ratings, acted as a CFI (Chief Flying Instructor) and as a sailplane pilot, and completed the FAI (Fédération Aéronautique Internationale) gold badge with two diamonds. His marine sector experience includes work on board research vessels on the Great Lakes while obtaining his biology degree. Dr. Zabrodski continues to practise part-time in Alberta as a specialist in family medicine, with a special interest in occupational medicine.
Resources
| 2019-2020 Details of Financial Results by Object (thousands of dollars) | Actual Expenses 2018-2019 | Actual Expenses 2019-2020 | ||
|---|---|---|---|---|
| Goods and services | Transport-Communications (02) | Total | 147.22 | 90.14 |
| Information (03) | Total | 28.55 | 10.25 | |
| Professional Services (04) | Total | 114.71 | 76.98 | |
| Rentals (05) | Total | 29.01 | 12.07 | |
| Repair and Maintenance (06) | Total | 0.18 | 0.18 | |
| Materials and Supplies (07) | Total | 4.02 | 2.32 | |
| Machinery and Equipment (09) | Total | 32.39 | 0.11 | |
| Other Subsidies and Payments (12) | Total | 0.03 | 0.11 | |
| Total Goods and Services | 356.11 | 192.17 | ||
| Personnel | Salaries and Wages | Total | 1,715.70 | 1,677.90 |
| Contributions to Employee Benefit Plans | Total | 256.49 | 256.71 | |
| Total for Personnel | 1,972.19 | 1,934.61 | ||
| GRAND TOTAL | 2,328.30 | 2,126.78 | ||
The decrease in expenditures from 2018-19 to 2019-20 can be mostly attributed to a decrease in hearing-related expenditures. In 2019-20, the Tribunal held 31 hearings compared to 46 hearings in 2018-19, which resulted in lower travel, court reporting and transcription costs.
Statistical Data
The following pages contain data tables based on the Tribunal’s new requests received during 2019-2020 and files carried over from 2018-2019.
The tables are presented according to various interests and categories:
- Total cases by category and sector
- Total cases by region
- Hearings by category and sector
- Hearings by region
- Historical caseload
- Medicals
- Suspensions
- Fines
- Refusals to issue
- Cancellation
- Orders
| Category/Sector | Medical | Suspension | Fines | Refusal to issue | Cancellation | Orders | TOTALS | % |
|---|---|---|---|---|---|---|---|---|
| Aviation | 77 | 11 | 67 | 35 | 5 | 0 | 195 | 60.0% |
| Marine | 80 | 0 | 14 | 0 | 0 | 0 | 94 | 28.9% |
| Rail | 0 | 0 | 18 | 0 | 0 | 6 | 24 | 7.4% |
| CTA | 0 | 0 | 12 | 0 | 0 | 0 | 12 | 3.7% |
| TOTALS | 157 | 11 | 111 | 35 | 5 | 6 | 325 | 100.0% |
Case distribution by category
Text Version of 2019-2020 Case distribution by category
| Medical | 48.3% |
| Suspension | 3.4% |
| Fines | 34.2% |
| Refusal to issue | 10.8% |
| Cancellation | 1.5% |
| Orders | 1.8% |
This annual report covers the 12 months between April 1, 2019 and March 31, 2020. In this reporting period, the Tribunal registered 181 new requests for review and appeal.
There were 172 new requests for review (96 aviation, 61 marine, 8 rail, 7 CTA), and 9 requests for appeal (5 aviation, 1 marine, 3 rail).
In addition to the new cases registered in this reporting period, 144 cases were carried over from the previous reporting period, bringing the total caseload to 325. This represents an increase of 27 cases over the fiscal year 2018-2019.
Additionally, 28 requests for the issuance of certificates for non-payment of monetary penalties were received from the Minister, pursuant to the Aeronautics Act and the Canada Transportation Act. Six ex parte applications (where the Minister seeks to suspend or cancel a Canadian maritime document without prior notice) were received pursuant to the Canada Shipping Act, 2001.
| Region/Sector | Pacific | P&N | Ontario | Quebec | Atlantic | HQ | TOTALS | % |
|---|---|---|---|---|---|---|---|---|
| Aviation | 15 | 20 | 56 | 74 | 22 | 8 | 195 | 60.0% |
| Marine | 18 | 4 | 13 | 15 | 40 | 4 | 94 | 28.9% |
| Rail | 0 | 8 | 3 | 5 | 0 | 8 | 24 | 7.4% |
| CTA | 0 | 1 | 2 | 6 | 0 | 3 | 12 | 3.7% |
| TOTALS | 33 | 33 | 74 | 100 | 62 | 23 | 325 | 100.0% |
Case distribution by region
Text Version of 2019-2020 Case distribution by region
| PACIFIC | 10.15% |
| P&N | 10.15% |
| ONTARIO | 22.77% |
| QUEBEC | 30.77% |
| ATLANTIC | 19.08% |
| HQ | 7.08% |
In each region, the majority of cases are from the aviation sector, followed by the marine sector, with a few exceptions: the majority of cases in the Atlantic and Pacific regions are from the marine sector, followed by the aviation sector. Rail cases represent a small proportion of the Tribunal’s caseload, however, a much higher proportion of these cases result in a review hearing.
| Category/Sector | Medical | Suspension | Cancellations | Fines | Refusal to issue | TOTALS | % |
|---|---|---|---|---|---|---|---|
| REVIEW HEARINGS | |||||||
| Aviation | 6 | 1 | 1 | 3 | 5 | 16 | 51.6% |
| Marine | 5 | 0 | 0 | 0 | 0 | 5 | 16.1% |
| Rail | 0 | 0 | 0 | 0 | 0 | 0 | 0.0% |
| CTA | 0 | 0 | 0 | 0 | 0 | 0 | 0.0% |
| Review Sub-Total | 11 | 1 | 1 | 3 | 5 | 21 | 67.7% |
| APPEAL HEARINGS | |||||||
| Aviation | 3 | 0 | 0 | 5 | 1 | 9 | 29.0% |
| Marine | 0 | 0 | 0 | 0 | 0 | 0 | 0.0% |
| Rail | 0 | 0 | 0 | 1 | 0 | 1 | 3.3% |
| Appeal Sub-total | 3 | 0 | 0 | 6 | 1 | 10 | 32.3% |
| GRAND TOTALS | 14 | 1 | 1 | 9 | 6 | 31 | 100.0% |
Hearing distribution by category
Text Version of 2019-2020 Hearing distribution by category
| Medical | 45.2% |
| Suspension | 3.2% |
| Cancellations | 3.2% |
| Fines | 29.0% |
| Refusal to issue | 19.4% |
Despite having scheduled 72 hearings, the Tribunal heard 21 reviews (16 aviation, 5 marine) and 10 appeals (9 aviation and 1 rail) for a total of 35 hearing days. There was a decrease of 57 hearing days in comparison to the previous fiscal year. The scheduled hearings that did not occur and the decrease in hearing days is due to a variety of factors including, but not limited to, postponements, withdrawals and settlements. At the end of 2019-2020, 180 cases were pending further action, 5 were awaiting decisions, and 5 had been scheduled for the 2020-2021 fiscal year.
| Region/Sector | Pacific | P & N | Ontario | Quebec | Atlantic | HQ | TOTALS | % |
|---|---|---|---|---|---|---|---|---|
| REVIEW HEARINGS | ||||||||
| Aviation | 0 | 1 | 4 | 3 | 6 | 2 | 16 | 51.6% |
| Marine | 0 | 0 | 2 | 0 | 3 | 0 | 5 | 16.1% |
| Rail | 0 | 0 | 0 | 0 | 0 | 0 | 0 | 0.0% |
| CTA | 0 | 0 | 0 | 0 | 0 | 0 | 0 | 0.0% |
| Review Sub-Total | 0 | 1 | 6 | 3 | 9 | 2 | 21 | 67.7% |
| APPEAL HEARINGS | ||||||||
| Aviation | 2 | 0 | 0 | 4 | 2 | 1 | 9 | 29.0% |
| Marine | 0 | 0 | 0 | 0 | 0 | 0 | 0 | 0.0% |
| Rail | 0 | 1 | 0 | 0 | 0 | 0 | 1 | 3.3% |
| Appeal Sub-total | 2 | 1 | 0 | 4 | 2 | 1 | 10 | 32.3% |
| GRAND TOTALS | 2 | 2 | 6 | 7 | 11 | 3 | 31 | 100.0% |
Hearing distribution by region
Text Version of 2019-20 Hearing distribution by region
| Pacific | 6.4% |
| P and N | 6.4% |
| Ontario | 19.4% |
| Quebec | 22.6% |
| Atlantic | 35.5% |
| HQ | 9.7% |
The majority of review hearings in each region dealt with matters from the aviation sector. Aviation hearings were scattered throughout the country, while marine hearings were only held in the Ontario and Atlantic regions. Finally, there were no appeal hearings held in the marine sector.
Historical Data
| Fiscal Year | Pacific | P&N | Ontario | Quebec | Atlantic | HQ | Totals |
|---|---|---|---|---|---|---|---|
| 2019-2020 | 33 | 33 | 74 | 100 | 62 | 23 | 325 |
| 2018-2019 | 39 | 30 | 62 | 90 | 55 | 22 | 298 |
| 2017-2018 | 47 | 36 | 45 | 81 | 51 | 6 | 266 |
| 2016-2017 | 59 | 26 | 49 | 82 | 51 | 6 | 273 |
| 2015-2016 | 28 | 22 | 46 | 73 | 24 | 98* | 291 |
*Prior to 2016-2017, all marine medical, rail and some aviation cases were attributed to HQ despite occurring in the different regions. In general, subsequent reports reflect the actual regions where the cases occurred.
| 2019-2020 | 2018-2019 | 2017-2018 | 2016-2017 | 2015-2016 | |
|---|---|---|---|---|---|
| New requests | 181 | 162 | 141 | 134 | 137 |
| Settled without a hearing | 93 | 111 | 97 | 110 | 123 |
| Review Hearings | 21 | 38 | 40 | 43 | 21 |
| Appeal Hearings | 10 | 8 | 1 | 3 | 6 |
| Summary 1986-2019 | Pacific | P&N | Ontario | Quebec | Atlantic | HQ | TOTALS |
|---|---|---|---|---|---|---|---|
| Total hearings | 237 | 684 | 396 | 452 | 201 | 114 | 2084 |
| % | 11.4% | 32.8% | 19.0% | 21.7% | 9.6% | 5.5% | 100.0% |
| Reviews | 1688 | ||||||
| Appeals | 396 | ||||||
This table shows the evolution of the Tribunal from a unimodal to a multimodal tribunal. In fact, it was only at the beginning of the previous decade when the Tribunal began to see a significant number of cases from sectors other than aviation. Aviation cases represented 60 per cent of all cases that came before the Tribunal during the 2019-2020 fiscal year and marine cases comprised about a quarter of cases. Over the last decade, there has been a small but constant increase in rail cases and in medical cases.
Transportation Appeal Tribunal of Canada Act
S.C. 2001, c. 29
Assented to 2001-12-18
An Act to establish the Transportation Appeal Tribunal of Canada and to make consequential amendments to other Acts
Her Majesty, by and with the advice and consent of the Senate and House of Commons of Canada, enacts as follows:
Short Title
Short title
1 This Act may be cited as the Transportation Appeal Tribunal of Canada Act.
Transportation Appeal Tribunal of Canada
Establishment
2 (1) There is hereby established a tribunal to be known as the Transportation Appeal Tribunal of Canada (“the Tribunal”).
Jurisdiction generally
(2) The Tribunal has jurisdiction in respect of reviews and appeals as expressly provided for under the Aeronautics Act, the Canada Shipping Act, 2001, the Marine Transportation Security Act, the Railway Safety Act and any other federal Act regarding transportation.
Jurisdiction in respect of other Acts
(3) The Tribunal also has jurisdiction in respect of reviews and appeals in connection with administrative monetary penalties provided for under sections 177 to 181 of the Canada Transportation Act, sections 43 to 55 of the International Bridges and Tunnels Act, sections 129.01 to 129.19 of the Canada Marine Act, sections 16.1 to 16.25 of the Motor Vehicle Safety Act and sections 39.1 to 39.26 of the Navigation Protection Act.
- 2001, c. 29, ss. 2, 71;
- 2007, c. 1, s. 59;
- 2008, c. 21, s. 65;
- 2012, c. 31, s. 345;
- 2018, c. 2, s. 18.
Members
3 (1) The Governor in Council shall appoint as members of the Tribunal persons who, in the opinion of the Governor in Council, collectively have expertise in the transportation sectors in respect of which the federal government has jurisdiction.
Full- or part-time members
(2) Members may be appointed as full-time or part-time members.
Chairperson and Vice-Chairperson
4 The Governor in Council shall designate one member as Chairperson of the Tribunal and one member as Vice-Chairperson. The Chairperson and Vice-Chairperson must be full-time members.
Duties of Chairperson
5 (1) The Chairperson has supervision over, and direction of, the work of the Tribunal, including
- (a) the apportionment of work among members and the assignment of members to hear matters brought before the Tribunal and, when the Tribunal sits in panels, the assignment of members to panels and to preside over panels; and
- (b) generally, the conduct of the work of the Tribunal and the management of its internal affairs.
Absence of Chairperson
(2) In the event of the absence or incapacity of the Chairperson or if the office of Chairperson is vacant, the Vice-Chairperson shall act as Chairperson during the continuance of that absence or incapacity or until a new Chairperson is designated.
- 2001, c. 29, s. 5;
- 2014, c. 20, s. 464.
Term of office
6 (1) A member shall be appointed to hold office during good behaviour for a term not exceeding seven years and may be removed for cause by the Governor in Council.
Reappointment
(2) A member is eligible to be reappointed.
Disposition after member ceases to hold office
(3) At the request of the Chairperson, a former member, within eight weeks after ceasing to be a member, may make or take part in a determination or decision on a matter that they heard as a member. For that purpose, the former member is deemed to be a member.
Remuneration
7 (1) Members shall receive the remuneration that is fixed by the Governor in Council.
Expenses
(2) Each member is entitled to be paid reasonable travel and living expenses incurred while absent in the course of their duties from, in the case of a full-time member, their ordinary place of work and, in the case of a part-time member, their ordinary place of residence.
Status
(3) Members are deemed to be employed in the federal public administration for the purposes of the Government Employees Compensation Act and any regulations made under section 9 of the Aeronautics Act.
- 2001, c. 29, s. 7;
- 2003, c. 22, s. 224(E).
Inconsistent interests — full-time members
8 (1) Full-time members shall not accept or hold any office, membership, employment or interest, or engage in any business activity, that is inconsistent with the proper performance of their duties and functions.
Divesting of interests
(2) If an interest that is prohibited under subsection (1) vests, by whatever means, in a full-time member, the member shall disclose the interest to the Chairperson without delay and, within three months after the interest vests, either divest himself or herself of the interest or resign as a member.
Duties of full-time members
(3) Full-time members shall devote the whole of their time to the performance of their duties and functions under this Act.
Inconsistent interests — part-time members
(4) If a part-time member who is assigned to hear or is hearing any matter before the Tribunal, either alone or as a member of a panel, holds any pecuniary or other interest that could be inconsistent with the proper performance of their duties and functions in relation to the matter, the member shall disclose the interest to the Chairperson without delay and is ineligible to hear, or to continue to hear, the matter.
Principal office
9 The principal office of the Tribunal shall be in the National Capital Region described in the schedule to the National Capital Act.
10 [Repealed, 2014, c. 20, s. 465]
Sittings
11 The Tribunal shall sit at those times and places in Canada that the Chairperson considers necessary for the proper performance of its functions.
Hearings on review
12 A review shall be heard by a member, sitting alone, who has expertise in the transportation sector to which the review relates. However, a review that concerns a matter of a medical nature shall be heard by a member with medical expertise, whether or not that member has expertise in the transportation sector to which the review relates.
Hearings on appeal
13 (1) Subject to subsection (2), an appeal to the Tribunal shall be heard by an appeal panel consisting of three members.
Size of panel
(2) The Chairperson may, if he or she considers it appropriate, direct that an appeal be heard by an appeal panel consisting of more than three members or, with the consent of the parties to the appeal, of one member.
Composition of panel
(3) A member who conducts a review may not sit on an appeal panel that is established to hear an appeal from his or her determination.
Qualifications of members
(4) With the exception of the Chairperson and Vice-Chairperson, who may sit on any appeal panel, an appeal shall be heard by an appeal panel consisting of members who have expertise in the transportation sector to which the appeal relates.
Medical matters
(5) Despite subsection (4), in an appeal that concerns a matter of a medical nature, at least one member of the appeal panel shall have medical expertise, whether or not that member has expertise in the transportation sector to which the appeal relates.
Decision of panel
(6) A decision of a majority of the members of an appeal panel is a decision of the panel.
Nature of appeal
14 An appeal shall be on the merits based on the record of the proceedings before the member from whose determination the appeal is taken, but the appeal panel shall allow oral argument and, if it considers it necessary for the purposes of the appeal, shall hear evidence not previously available.
Nature of hearings
15 (1) Subject to subsection (2), the Tribunal is not bound by any legal or technical rules of evidence in conducting any matter that comes before it, and all such matters shall be dealt with by it as informally and expeditiously as the circumstances and considerations of fairness and natural justice permit.
Restriction
(2) The Tribunal shall not receive or accept as evidence anything that would be inadmissible in a court by reason of any privilege under the law of evidence.
Appearance
(3) A party to a proceeding before the Tribunal may appear in person or be represented by another person, including legal counsel.
Private hearings
(4) Hearings shall be held in public. However, the Tribunal may hold all or any part of a hearing in private if it is of the opinion that
- (a) a public hearing would not be in the public interest;
- (b) medical information about a person may be disclosed and the desirability of ensuring that, in the interests of that person, the information is not publicly disclosed outweighs the desirability of adhering to the principle that hearings be open to the public; or
- (c) confidential business information may be disclosed and the desirability of ensuring that the information is not publicly disclosed outweighs the desirability of adhering to the principle that hearings be open to the public.
Standard of proof
(5) In any proceeding before the Tribunal, a party that has the burden of proof discharges it by proof on the balance of probabilities.
Powers of Tribunal
16 The Tribunal, and each of its members, has all the powers of a commissioner under Part I of the Inquiries Act.
Reasons
17 A member who conducts a review shall provide a determination, and an appeal panel shall provide a decision, with reasons, in writing to all parties to a proceeding.
Rules of Tribunal
18 The Tribunal may, with the approval of the Governor in Council, make rules that are not inconsistent with this Act or any Act referred to in section 2 to govern the management of its affairs and the practice and procedure in connection with matters brought before it.
Costs
19 (1) The Tribunal may award any costs, and may require the reimbursement of any expenses incurred in connection with a hearing, that it considers reasonable if
- (a) it is seized of the matter for reasons that are frivolous or vexatious;
- (b) a party that files a request for a review or an appeal and does not appear at the hearing does not establish that there was sufficient reason to justify their absence; or
- (c) a party that is granted an adjournment of the hearing requested the adjournment without adequate notice to the Tribunal.
Recovery
(2) Costs awarded to the Minister of Transport, and expenses of that Minister or the Tribunal that are subject to reimbursement, under subsection (1) are a debt due to Her Majesty in right of Canada.
Certificate
(3) Costs or expenses under subsection (1) that have not been paid may be certified by the Tribunal.
Registration of certificate
(4) On production to the Federal Court, a certificate shall be registered. When it is registered, a certificate has the same force and effect as if it were a judgment obtained in the Federal Court for a debt of the amount specified in it and all reasonable costs and charges attendant on its registration, recoverable in that Court or in any other court of competent jurisdiction.
Proceedings to be recorded
20 Proceedings before the Tribunal shall be recorded, and the record shall show all evidence taken and all determinations, decisions and findings made in respect of the proceedings.
Decision on appeal final
21 A decision of an appeal panel of the Tribunal is final and binding on the parties to the appeal.
Annual report
22 The Tribunal shall, not later than June 30 in each fiscal year, submit to Parliament, through the member of the Queen’s Privy Council for Canada who is designated by the Governor in Council as the Minister for the purposes of this section, a report of its activities during the preceding fiscal year, and that Minister shall cause the report to be laid before each House of Parliament on any of the first 15 days on which that House is sitting after the Minister receives it.
Transitional Provisions
Definitions
23 The definitions in this section apply in sections 24 to 32.
former Tribunal means the Civil Aviation Tribunal established by subsection 29(1) of the Aeronautics Act as that Act read immediately before the coming into force of section 44. (ancien Tribunal)
new Tribunal means the Transportation Appeal Tribunal of Canada established by subsection 2(1).
Powers, duties and functions
24 Wherever, in any Act of Parliament, in any instrument made under an Act of Parliament or in any contract, lease, licence or other document, a power, duty or function is vested in or is exercisable by the former Tribunal, the power, duty or function is vested in or is exercisable by the new Tribunal.
Appropriations
25 Any amount that is appropriated, for the fiscal year in which this section comes into force, by an appropriation Act based on the Estimates for that year for defraying the charges and expenses of the former Tribunal and that, on the day on which section 44 comes into force, is unexpended is deemed, on that day, to be an amount appropriated for defraying the charges and expenses of the new Tribunal.
Members of Tribunal
26 The Chairman, Vice-Chairman and other members of the former Tribunal immediately before the coming into force of section 44 shall, on the coming into force of that section, occupy the positions of Chairperson, Vice-Chairperson and members, respectively, with the new Tribunal until the expiry of the period of their appointment to the former Tribunal.
Employment continued
27 (1) Nothing in this Act shall be construed as affecting the status of an employee who, immediately before the coming into force of section 44, occupied a position with the former Tribunal, except that each of those persons shall, on the coming into force of that section, occupy their position with the new Tribunal.
Definition of employee
(2) For the purposes of this section, employee has the same meaning as in subsection 2(1) of the Public Service Employment Act.
References
28 Every reference to the former Tribunal in any deed, contract, agreement or other document executed by the former Tribunal in its own name shall, unless the context otherwise requires, be read as a reference to the new Tribunal.
Rights and obligations
29 All rights and property of the former Tribunal and of Her Majesty in right of Canada that are under the administration and control of the former Tribunal and all obligations of the former Tribunal are transferred to the new Tribunal.
Commencement of legal proceedings
30 Any action, suit or other legal proceeding in respect of an obligation or liability incurred by the former Tribunal may be brought against the new Tribunal in any court that would have had jurisdiction if the action, suit or other legal proceeding had been brought against the former Tribunal.
Continuation of legal proceedings
31 Any action, suit or other legal proceeding to which the former Tribunal is a party that is pending in any court immediately before the day on which section 44 comes into force may be continued by or against the new Tribunal in the same manner and to the same extent as it could have been continued by or against the former Tribunal.
Continuation of proceedings
32 (1) Proceedings relating to any matter before the former Tribunal on the coming into force of section 44, including any matter that is in the course of being heard by the former Tribunal, shall be continued by the new Tribunal.
Application of provisions
(2) Unless the Governor in Council, by order, directs that proceedings continued under this section are to be dealt with in accordance with the provisions of this Act, the proceedings shall be dealt with and determined in accordance with the provisions of the Aeronautics Act as that Act read immediately before the coming into force of section 44.
Directions re proceedings
(3) The Governor in Council may, by order, direct that proceedings in respect of any class of matter referred to in subsection (1) in respect of which no decision or order is made on the coming into force of section 44 shall be discontinued or continued by the new Tribunal, as the case may be, on the terms and conditions specified in the order for the protection and preservation of the rights and interests of the parties.
Consequential Amendments
33. to 70 [Amendments]
Coordinating Amendments
71. and 72 [Amendments]
Coming into Force
Coming into force
73 The provisions of this Act, other than sections 71 and 72, come into force on a day or days to be fixed by order of the Governor in Council.